Hallo Leute, habe mein PLM Modem inzwischen fertig und die Übertragung funktioniert soweit auch ganz gut (1200 Baud maximal). Aber nur solang ich der Leitung keine größere Belastung zumute. Mein Versuchsaufbau ist wie folgt: Transformator mit sekundärseitig 15V AC und ca. 600 mA. Nach dem Trafo wird das Signal mit 125KHz Trägerfrequenz eingespeisst. Am anderen Ende sitzt das Gegenstück. Jedoch wird hier nicht nur das Signal demoduliert, sondern auch der Strom für die Versorgung entnommen: Brückengleichrichter ---> Glättungskondensatoren -----> Spannungswandler (Linearregler oder Schaltregler mit Siebung) Im angehängten Bild, kann man den Signalverlauf der Wechselspannung und des ASK Signals mit 125KHz deutlich sehen. Dabei habe ich zwischen Trafo und Endgerät eine Kabellänge von 1m und noch 50m getestet, was im Signalverlauf keinen Unterschied brachte. Je höher die Last, desto mehr wird der Scheitelpunkt in der Wechselspannung verschliffen und damit ASK Signal zerstört. Wie kann man so etwas entgegenwirken? Habe schon zusätzliche Glättungskondensatoren eingefügt, was nicht wirklich was bringt. Oder bleibt mit nichts anderes übrig, als die Signalübertragung an den Scheitelpunkten zu vermeiden? Weiss jemand Rat?
Das dürfte an der Gleichrichtung+Glättungskondensatoren liegen. Dort fließt ja immer nur dann Strom, wenn die Spannung vom Trafo gerade größer ist als die verbliebene Kondensatorspannung aus der letzten Halbwelle. Daher wird der Kondensator nur im Scheitelpunkt aufgeladen. Der Kondensator wirkt als Tiefpass und bügelt dir deine Modulation einfach weg.
Wie koppelst du dein Modemsignal auf die Leitung ein und aus?
Zeig' doch mal die Schaltung. Wie wird die Modulationsspannung eingespeist? Wie wird Leistung entnommen, und wie werden die Daten entnommen? guude ts
@Uwe Wenn ich jedoch die Verbindung zwischen den Glättungskondensatoren und dem nachfolgenden Spannungsregler öffne, so daß kein Strom gezogen wird, minimiert sich dieser Effekt gegen null. Kann man dem Entgegenwirken? Oder hilft da nur, die Übertragung im diesem Moment zu vermeiden ?
Dirk schrieb: > @Uwe > > Wenn ich jedoch die Verbindung zwischen den Glättungskondensatoren und > dem nachfolgenden Spannungsregler öffne, so daß kein Strom gezogen wird, > minimiert sich dieser Effekt gegen null. > > Kann man dem Entgegenwirken? > Oder hilft da nur, die Übertragung im diesem Moment zu vermeiden ? Vielleicht könntest Du einen zweiten (kleineren) Trafo zur HF-Über- tragung benutzen. Oder eine Drossel vor den Ladekondensator schalten. Gruss Harald
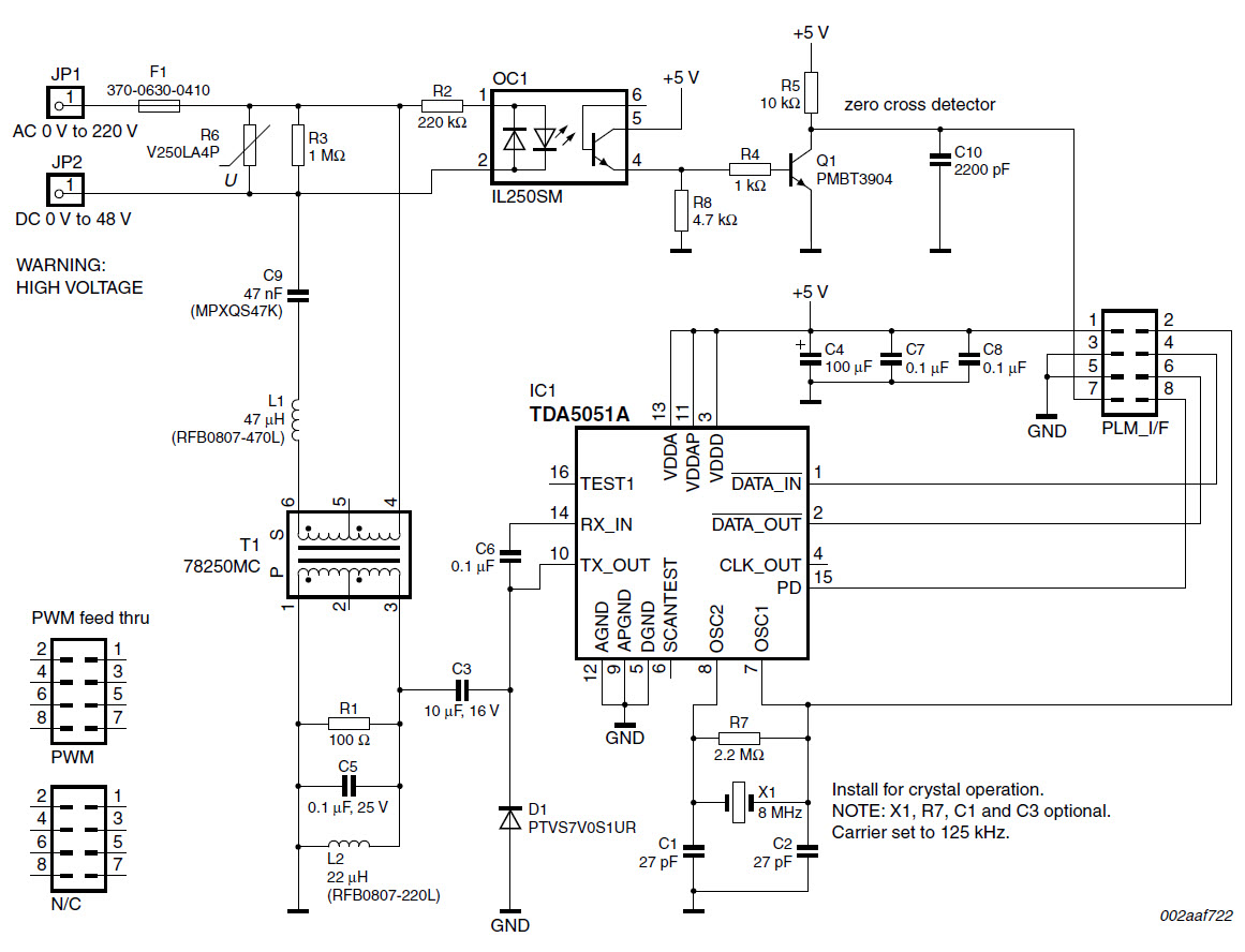
Ich habe die Schaltung im Anhang verwendet. Funktioniert soweit auch gut. Wenn ich keine Last ranhänge gibts nichtmal nach 250m einfacher ungeschirmter Leitung ein Problem.
Solche Netzspannungsdatenuebertragungen haben immer mit Stoerungen zu kaempfen. Das die Sinuskuppen abgeflacht sind durch Gleichrichter im Netz laest sich nun mal nicht vermeiden. Diese Stoerungen muss dein Uebertragungsprotokoll tolerieren und danach korrigieren. Ist alles eine Frage der Software. Ist halt kein RS232 Kabel.
Ich würd versuchen in der Nähe des Scheitels keine Daten zu senden, aber das dürfte schwierig werden, oder? Knut
Irgendwie ist nicht klar, was die hochfrequenten Signalanteile vor einem Kurzschluß durch die Last bewahrt. Entweder das Signal muß niederohmiger eingespeist werden, oder da muß ein Sperrfilter vor dem Verbraucher liegen.
ich würde es mit filterschaltungen probieren. einen tiefpass für den strom-transformator für die versorgung und einen hochpass für die daten auf der netzseite. auf keinen fall die daten durch den stromtrafo und an dessen sekundärseite abgreifen, das kann nicht funktionieren. ich hab bei den elektor-büchern 3xx schaltungen im 308er buch glaube ich mal sowas gesehen. vielleicht kannst du dir da was abschauen. edit: elektor 308 schaltungen, nummer 57 und 58, seite 80 und 84
Matthias schrieb: > oder da muß ein Sperrfilter vor dem Verbraucher > liegen. Das mit dem Sperrfilter klingt ganz gut. Es müsste während der steigenden und fallenden Sinuskurve soviel Energie gespeichert werden, sodas die Last über den Scheitelpunkt versorgt werden kann und die Entnahme von Strom über diesen Zeitpunkt blockiert wird. Gibt es schon solche Schaltungen ??? Hat das schon mal jemand in der Praxis ausprobiert ?
macht keinen sinn und ist auch nicht sehr einfach zu bauen. dann hast du die auslöschung wenn der sieb-elko geladen wird halt woanders.
Bitte melde dich an um einen Beitrag zu schreiben. Anmeldung ist kostenlos und dauert nur eine Minute.
Bestehender Account
Schon ein Account bei Google/GoogleMail? Keine Anmeldung erforderlich!
Mit Google-Account einloggen
Mit Google-Account einloggen
Noch kein Account? Hier anmelden.

