hallo zusammen, ich / wir haben hier ein Problem welches wir leider noch nicht lösen können und wollten euch hier um Rat fragen. Bei unserem projekt geht es um einen RGB led cube in 8er grösse der verwendete myC ist ein ATMega 2560-8AU unser Problem ist das egal wie wir das Programm schreiben und egal auf welche Pins wir die Anschlüsse legen es kommt nur käse bei raus = es leuchtet genau garnichts. Die einzelnen Steuerungsparts haben wir bereits durchgetestet und es hat alles Funktioniert nur zusammen mit dem myC funktioniert es nicht. Unsere Vermutung da der myC einen ausgang mit 8 MHz pulst und der decoder eine ansprechzeit von 15ns hat giebt der decoder nur käse raus ( nach messungen funktioniert nach ihm überhaupt nix mehr) Wir freuen uns schon jetzt auf eure antwort Grüsse Domi
in Zeile 42 des Programms steckt der Fehler...
... oder die Zeitkonstante von R42 und C42 ist zu klein.
Hallo, der Dekoder der den Multiplexer ansteuert, also IC3, hat keinen Kondensator an der Stromversogung und wenn Ihr dann noch das Timing in der Soft SPI anpasst, dann müsste es klappen. H.
ich versteh nur bahnhof abba den kondens am vcc wird grade eingelötet Danke schon mal (wenns nich klappt nerv ich euch halt weiter xD)
Domi S. schrieb: > Danke schon mal (wenns nich klappt nerv ich euch halt weiter xD) > ... dann vergeß aber bitte nicht die Zeile 42 von deinem Programm zu posten, sonst stochern wir weiter im dunkeln!
Durchbruchspannung der LEDs im Cube zu hoch. Du musst die Eingangsspannung deiner Schaltung an die addierte Durchbruchspannung aller LEDs anpassen und die Querströme mit einbeziehen. Du musst die Eingansspannung der Schaltung erhöhen, mit ca. 24V DC anfangen und dann langsam Hochregeln (bis max. 50V). Dann wird dein Cube auch Leuchten!
>>Du musst die Eingangsspannung deiner Schaltung an die addierte Durchbruchspannung aller LEDs anpassen und die Querströme mit einbeziehen.<< das gilt besonders bei Reiehenschaltung wie in Eurem Fall. Sag mal, warum nehmt Ihr eigentlich die LEDs von Kingbright? Ich würde ja eher diese http://www.reichelt.de/LEDs-Low-Current/LED-3MM-2MA-GE/index.html?;ACTION=3;LA=444;GROUP=A5333;GROUPID=3020;ARTICLE=21628;START=0;SORT=artnr;OFFSET=16;SID=25gU7hPawQARkAAEh0jbw060f3737100156c9c51cc4d1d265c6b7 nehmen. M.
woher habt ihr die Daten verdammt noch mal ?! stimmt bissher alles auch die leds ^^ unser Problem is das der Decoder den Ausgang nich geben will da kommen wir nicht weiter halte ich per hand nen minus Pol auf die Leitungen so leuchtet die led vorzüglich abba eben nur so verzweifel mfg
...jetzt mal Klartext, damit ihr nicht noch mehr graue Haare bekommt oder zum Seelenklempner gehen müsst: Um eine sinnvolle Fehleranalyse machen zu können braucht man: *den Schaltplan *den Quelltext des Programms Alle bisher getroffenen Antworten wurden aus diversen Glaskugeln oder Befragungen des Orakels gewonnen...
Domi S. schrieb: > halte ich per hand nen minus Pol auf die > Leitungen so leuchtet die led vorzüglich abba eben nur so Ist doch ganz logisch, mit dem direkten Masseschluss entziehst Du den Led´s an der PN Schicht die Elektronen, dann Leuchten Sie schon bei der niedrigen Spannung. Das Funktioniert natürlich nicht, wenn noch eine Logik vorgeschaltet ist, die Transistoren beinhaltet. Transistoren haben ja einen NPN oder PNP übergang, da blockieren die freien Elektronen solange, bis die echte Durchbruschspannung erreicht ist. Und die liegt nun mal deutlich höher. Also mehr Power auf das Ding. Mein Cube läuft mit ca. 34,5 V bei Standart LED´s und 45,0V bei KnightBrights Gruß
cubemen schrieb: > ...jetzt mal Klartext, damit ihr nicht noch mehr graue Haare bekommt > oder zum Seelenklempner gehen müsst: ... > > Alle bisher getroffenen Antworten wurden aus diversen Glaskugeln oder > Befragungen des Orakels gewonnen... Spielverderber!
ahh huu danke Schlatplan kann ich schicken kann sein das der nich ganz vollständig ist ... kommt sofort quelltext ebenfalls Danke ich hab mir echt schon sorgen gemacht ...
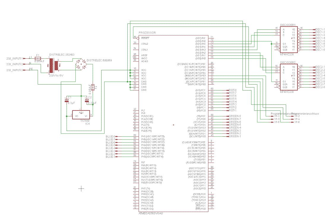
und der vollständigkeit halber kommt jetzt noch der schaltplan mit dem myC und den decodern... ich hoffe die daten reichen euch weil langsam gehen sie mir aus ...
keine sorge der Pullup ist schon lange drin nochmal wieder hohlung des Problems : der Prozessor gibt die nötigen Ausgänge raus die zu den Decodern gehen dort is noch alles ok der Decoder hat die gewählte Kombination an seinen Eingängen anliegen: A = High B = High C = High G1 = High = zumindest nach Datenblatt sollte Y7 jetzt schalten ... macht er aber nicht wir haben den Decoder schon einmal aus der Schaltung genommen und einzeln versucht zu schlaten dann funktioniert er auf ein mal falls wieder einer kommt mit "häng nen Kondensator an den vcc ..." haben wir mfg
alle Eingänge beschalten! und Ihr müsst Eure Versorgung richtig glätten. 0,33uF sind viel zu klein. Nimm mal als Richtwert 1mF pro Ampere. M.
das ganze Spielchen zieht laut Messgerät 8 mA im Ruhezustand wenn was leuchten würde geht er nicht über 40 mA und im Moment gehen wir über ein Netzgerät das nach Oszilloskop nen sehr sehr schönen DC hinten rausspuckt das Problem muss wo anders liegen ...
uasserdem kann der SPannungsregler mit PE als Bezug allein, nichts regeln.... http://193.196.117.25/info-ss09/e_kart_rekuperation/data/TS7800.pdf ausserdem ist er eh völlig falsch angeschlossen: Pin: 1. Input 2. Ground 3. Output (Heatsink surface connected to Pin 2.) M
...erst keine Infos rausrücken, und dann auch noch beratungsresistent - ganz schlechte Kombi: ALLE EINGÄNGE DES 238 BESCHALTEN!!!! ALLE EINGÄNGE DES 238 BESCHALTEN!!!! ALLE EINGÄNGE DES 238 BESCHALTEN!!!! ALLE EINGÄNGE DES 238 BESCHALTEN!!!! M.
wenn dein Oszilloskop was "hinten raus spuckt" dann würde ich es mal zur Reparatur bringen...
Domi S. schrieb: > falls wieder einer kommt mit "häng nen Kondensator an den vcc ..." haben > wir vielleicht solltest du da erst mal einen kompletten Schaltplan erstellen. Es kann ja nicht sein, dass du die Leute über deinem Schaltplan raten lässt und wenn man meint einen Fehler gefunden zu haben, kommt ein, haben wir. ich sehe zum Besipiel nur eine Unzureichende Beschaltung der Enable-Eingänge der Decoder. G2B und G2A müssen auf Low und G1 auf High, sonst sind alle Outputs deaktiviert
komisch er gibt aber wunderbare 5 V hinten raus (wenn ich ihn anschliesse) meine Brachialmethode ich überbrück mir einfach die Decoder und such mir nen schönen Port am myC dann muss ich halt etwas mehr programmieren falls Euch eine Lösung einfällt bitte unbedingt schreiben wir sind recht gespannt darauf aber heute muss was leuchten sonst geht mein Chef durch die Decke
zum Thema alle Eingänge beschalten bitte guck mal im Datenblatt in die Tabelle mit den Schaltkombinationen ich mach parallel eig. vieles was ihr sagt ich wunder mich nur etwas arg über somanchen Vorschlag z.b. die 30 V drauf geben das tönt schwer nach einem von uns "...des geht auch mit 60V ..." und so als kleine neben Info ich hab bereits 2,5 Monate nur an den LEDs gelötet ich bin doppelt und 3 fach vorsichtig was und wie viel ich da drauf gebe Trotzdem Danke Domi
mal etwas offtopic: Ich möchte auch einen Chef haben, der mir erlaubt einen 8*8*8 RGB-Cube NACHZUBAUEN, und ich dann auch noch 2,5 Monate dafür brauchen darf, die Dinger zusammenzulöten! Obwohl, nach 1Monat wird einem doch normal langweilig, wenn man nix mehr zu tun hat...
Lehrling sein hat gewisse Vorteile und noch so neben bei meine "normalen Messwerte": 24VDC bis 15kVAC 0.5A bis 100A und mehr Leiterquerschnitte: 0.5qmm bis 300qmm und nen kondensator wechselt man mit 2 Mann oder nem Gabelstapler = ich hab die ganzen Kleinbauteile einfach in der Schule gehabt und dachte mir damit kann man ja was anfangen von dem her wundert Euch nicht wenn ich teilweise etwas komische Sachen schreibe
letze Chance: 1) kompletten und aktuellen Schaltplan posten, oder diesen erklären. 1.1) es ist nicht eine einzige LED auf dem Schaltplan 1.2) zu einem 8x8x8 CUBE gehören 512 LED und die Anschlussmöglichkeiten dafür. 1.3) es muss klar sein wie das Prinzip überhaupt funktionieren soll. Thema Glättung/Blockung beachten. Thema Eingangsbeschaltung beachten. Wenn du etwas beschreibst dann nicht vergessen das wir nicht hellsehen können. Wenn du schreibst du überbrückst, dann auch sagen wie. Nimmst du den Baustein dafür raus? Von wo nach wo - was treibst du dort überhaupt. Immer bedenken, die Antwort auf deine Frage wird den Informationsgehalt deiner Frage kaum übersteigen können, solange deine Fragen so schlecht beschrieben und deine Informationen so undurchsichtig sind. Mal ganz davon abgesehen das du die Beispiel: Ich habe eine Suppe gekocht. Ich habe alles nach Rezept gemacht aber sie schmeckt nicht, woran kann es liegen. Zur Info, wir benutzen einen grünen Topf. Wenn du mir nun beantworten kannst warum die Suppe nicht schmeckt, würde es mich wundern, und wenn du eine Vermutung hast, ist die Chance sehr gering das dies wirklich der Grund sein wird. M.
gut gut also mit überbrücken meinte ich die Decoder weg zu lassen und die 8 Transistoren direkt mit dem Prozessor anzusteuern diese idee hat teilweise Funktioniert ich werde mich jetzt an einen kompletten Schaltplan setzen aber davor gibt es erst mal was zu essen ich werde mich ab um 2 uhr nochmals melden und hoffe das dann das ganze Spielchen etwas klarer wird. trozdem danke für deine Ideen und en guatä Domi
mach das! wenn du soetwas schreibst: "komisch er gibt aber wunderbare 5 V hinten raus (wenn ich ihn anschliesse)" dann ist nicht zwingend klar, was du überhaupt meinst... ...wer ist "er" und was ist "hinten"? oder soetwas: "das ganze Spielchen zieht laut Messgerät 8 mA im Ruhezustand wenn was leuchten würde geht er nicht über 40 mA" ...was ist "das Spielchen" und wer ist -hier- "er"? In deinem Schaltplan sind viele Beinchen (uc) mit BLUE/GREEN/RED verbunden, wo gehen die denn hin? Hier im Forum sind 98% der Teilnehmer so weit auf solche Anfragen wie deine nicht zu antworten, weil es extrem viel Zeit kostet den Leuten die Informationen aus der Nase zu ziehen über Themen die hier schon 1000 Mal diskutiert wurden, und sie dann auch noch detailiert zu beantworten... Ich bin gespannt. M.
und nochmal: Maddin schrieb: > ALLE EINGÄNGE DES 238 BESCHALTEN!!!! > ALLE EINGÄNGE DES 238 BESCHALTEN!!!! > ALLE EINGÄNGE DES 238 BESCHALTEN!!!! > ALLE EINGÄNGE DES 238 BESCHALTEN!!!!
3.141592653589793238462643383279 schrieb: > Obwohl, nach 1Monat wird einem doch normal > langweilig, wenn man nix mehr zu tun hat... Du meinst nach 3 Tagen bist du mit löten feritg, und nach ner Woche wird dir langweilig. ;) Wir hatten inner Ausbildung auch 'n Raum für uns in dem wir nur Quatsch angestellt haben. :>
Sooo nun hab ich Euch das gesamte Schema noch einmal neu gezeichnet. Neben an die Farbansteuerung einer einzelnen Fläche. Leider musste ich das Gesamtschema in 8 Teile unterteilen damit man überhaupt etwas lesen kann ... Paint und Eagle sei dank... also falls ihr noch eine gesamtversion der Schaltung benötigt mledet euch einfach ich würde sie dann Mailen oder so (Jeh nach Wunsch) ich hoffe der Rest des Schemas ist verständlich bei Fragen stehe ich Euch gerne zur Verfügung Ich freue mich schon auf Eure Antwort Mfg und einen schönen Feierabend Ps: ich entschuldige mich für die vielen Dateien aber man kann mit der nächst kleineren Zoomstufe schon nichts mehr lesen
...schön und wo sind nun die Decoder im Schaltbild?
Poste doch bitte zusätzlich die Schematic, damit Eagle-User nicht blind werden!
warum hast du das ganze nicht einfach als großes png angehängt? auch scheinen die Einzelbilder ein anderes Gesamtbild zu ergeben, als das erste deiner Bilder. ein Kerko pro VCC-GND-Paar die eizelnen LEDs haben gar kein Vorwiderstand, oder habe ich dein Prinzip noch nicht verstanden? Bei dir hat nur jede Ebene einen Widerstand. Ich hätt das ding komplett anders aufgebaut. du steuerst die 64 Säulen und schaltest 3*8 Ebenen ein üblicherweise (bei monochromen würfeln) sitzen die Vorwiderstände an den Säulen, da so jede LED ihren Vorwiderstand hat. dumm ist nur, dass jede Farbe der RGB-Led einen enderen Widerstandswert benötigt. entweder muss man also 8 ebenen ansteuern und unten 3*64 Säulen (die man ja aber auch noch mal Multiplexen kann) oder (in deinem Fall) man braucht an den Säulen Konstantstromquellen hier könnte man den TLC5940 nehmen. Das würde auch die ganze Lötarbeit mit den Säulentransistoren ersparen. einfach 4 davon an kaskadiert an die SPI. mal durchrechenen ob man die Daten schnell genug aus dem Mega bekommt, oder ob man lieber je 2 an 2 SPIs anschließt und die quasi gleichzeitig füttert. übrigens man darf auch Label und Busse verwenden
Hi Domi, schön das du das gepostet hast, das war sicher eine Menge Arbeit. Bevor es an den Plan geht würde ich mal versuchen einen Pin am Controller zu toggeln. Also an einen Pin eine LED dran hängen und ein Programm schreiben das sie an und aus schaltet. Melde dich, wenn die LED blinkt. Gruß, M.
....ich schaue mir jetzt schon eine ganze weile deinen Plan an, und habe es immer noch nicht ganz durchblickt wie du das machen willst. Ist die rote linie im Bild ein Draht? oder sind es 8 einzelne wie die blau angedeuteten. Auf deinem Plan sind wieder nur 64 LED. Da es aber auch nichts bringt alle 512 zu zeichnen... Vom Prinzip her musst du es ja schaffen ein Tastverhältnis von 1/8 hinzubekommen, alles was geringer wäre, wäre denke ich ungünstig. Das bedeutet das du den 64 RGB LED einer ebene zu einem Zeitpunk t0 alle entsprechenden LED einschalten müsstest. Soll heißen, du musst mit deinem Controller die Information für 64x3 LED zu einem Zeitpunkt anlegen können. Dann zum Zeitpunkt t1 die entsprechende Info für die nächste ebene.Momentan erschließt sich mir überhaupt nicht wie deine Schaltung das machen soll. Wie habt Ihr Euch die Ansteuerung, den Ablauf vorgestellt? Was macht diese uminöse Transitormatrix? In einer weiteren Zeichnung scheint eine Ebene dargestellt worden zu sein, denn dort sind die jeweiligen Farben einer Ebene scheinbar zusammengeschaltet, also habt ihr da irgendwo 64 mal Rot aus einer Ebene auf einer Leitung? M.
bei diesem Cube: http://www.leyanda.de/light/images/led_cube_control.jpg ist ohne erklärung sofort klar wie die Ansteuerung laufen wird. Man legt 8Bit auf den Datenbus und triggert das erste Reg an, dann legt man die nächsten 8Bit auf den DB und triggert das nächste Reg an... bis man alle 8 "gefüllt" hat. Dann schaltet man die entsprechene "Ebene" an. Diesen Vorgang wiederholt man für jede Ebene. M.
Hier z.B. auch: http://www.stefan-weigert.de/seiten/cube.html Warum dieses Theater hier veranstaltet wird, ist mir nicht klar.
...hier ist das Prinzip auch klar: http://www.ledstyles.de/index.php?page=Attachment&attachmentID=5888&h=c52e9a822730d50f09f751600079f9432154d4a6 Tastverhältnis 1:9 geht auch noch. Möglichkeit 1: Farben für Säule 1 anlegen und entsprechende Säule freischalten. Säule 1 aus. Farben für die nächste Säule anlegen, Säule freischalten. ... Möglichkeit 2: Den Spieß umdrehen und die 9 Farbpins "durchlaufen" lassen und immer entsprechenden Säulen einschalten... M.
@M.W. Das spiegelt genau das wieder was ich schon geschrieben habe. Man benötigt Zwischenspeicher. "Theater" Das entsteht wenn ohne nachzudenken gepostet wird...ich denke das hat Domi auch verstanden. Ich finde er hat sich wirklich Mühe gegeben, klar war es am Anfang etwas dünn, aber wenn jemand dann Einsatz zeigt hat er auch Hilfe verdient. Hätte er nichts mehr gepostet wäre es auch für mich gestorben. Ich möchte keine Grundsatzdiskussion, aber hier wird viel zu viel gemekkert ohne das sich jemand den Kram mal genau anguckt. M.
Also Domi, 1)Die Stromversorgung macht mir immer noch etwas Sorgen, aber wenn du ein stabiles Netzteil hast, ok. 2)Bitte mal versuchen überhaupt ein Progamm in den uc zu bekommen. 3)Bitte mal ein paar Worte zu deinem Schaltplan. Da sind viele Transitoren scheinbar direkt parallel geschaltet, oder sowas? und und und 1)Ich befürchte es gibt ein grundlegendendes Problem beim einbringen deines Programmes. 2)Ich denke da ist ein Denkfehler drin. mit 5x8 Anschlüssen und nur (nicht speichernden) Bauteilen bekommt man das Ding niemals angesteuert. Alles was über ein Tastverhältnis von größer 1:16 hinaus geht ist LED Selbstmord. Égal wie die Schaltung funktionieren soll, ihr bewegt Euch da in bei einem Tastverhältnis größer 1:64... M.
Maddin schrieb: > Ich möchte keine Grundsatzdiskussion, aber hier wird viel zu viel > gemekkert ohne das sich jemand den Kram mal genau anguckt. > > M. Ich stimme dir vollends zu! Gut ist, hier Leute wie dich zu haben! Ich kenne dadurch viele Dinge, die ich vorher nicht kannte. Frohes Osterfest!
lieber Maddin, du wolltest erklärungen zu denen ich gestern aus zeitgründen leider nicht mehr gekommen bin darum folgen sie nun: das Prinzip hinter meinem Led Cube ist recht einfach... (und für unsere Verhältnisse wirklich einfach) um eine LED anzusteuern benötige ich 3 Informationen: Die Y-coordinate (diese besteht aus der Farbe und der Flächenhöhe) sie wird durch die Ausgänge PORTC (für rot), PORTD (für grün) und PORTK (für blau) ausgegeben hiermit gebe ich ebenfalls Spannung auf das Drahtgerüst allerdings nur auf die richtige Fläche und den richtigen Draht Die X coordinate (diese befindet sich im grossen Transistorenfeld) und bestimmt mir die X Position meiner leuchtenden LED sie wird von PORTF ausgegeben und Steuert eine Reie Transistoren an Die Z coordinate (diese befindit sich ebenfalls im Transistorenfeld) und wird von PORTH ausgegeben und Schaltet eine Reie Transistoren Das Ganze Prinzip beruht auf Schnitstellen und Schnittpunkten mit der ausgabe dieser 3 Daten kann ich eine LED Ansteuern und nun wiederhohle ich den Vorgang mit ca. 25Hz damit für unser Auge eine optische Täuschung entsteht. ein Programm haben wir bereits auf den myC geladen es funktioniert auch (es leuchten ein paar leds) aber es leuchten eben ein Paar und nicht 3 wie ich es eig wollte dort arbeiten wir im moment an einer Lösung nach unserem Messgerät giebt der myC an einem Pin 4V aus (so war es programmiert) aber an den anderen Pins dieses Ports habe ich ebenfalls 0,7V anliegen und das bringt meine Transistoren bereits zum schalten leider unbeabsichtigt Du sagtest du vermisst die Decoder diese haben wir aus hoffentlich verständlichen Gründen (sie funktionieren leider nicht) rausgestrichen und müssen nun halt etwas mehr Programmieren aber dafür leuchtet der Cube schon mal ich hoffe das Schema wurde nun etwas verständlicher bei weiteren Fragen stehe ich gerne zur Verfügung und noch so neben bei der 3er pack LEDs im Schema ist ein ersatzschaltbild unserer RGB leds in echt sind diese 3 logisch in ein gehäuse verpackt falls Ihr Fotos braucht vom Cube bitte melden mfg Domi
für unsere Eagle user bitte schön ich geh jetzt noch ne runde "sps debuggen" ne S7-300 macht probleme aber habe immer noch ein Auge auf eure Antworten bis denn und jah Frohe Ostern
ah oh ganz vergessen Sorry Maddin dein rot markierter Draht sind 8 Drähte die ich aus Platzgründen zusammen verlegen musste die blau markierten dienen als Beispiel wie die anderen angeschlossen sind mfg
Domi S. schrieb: > ahh huu danke Schlatplan kann ich schicken kann sein das der nich ganz > vollständig ist ... kommt sofort Das sind alles Transistoren in dem Schaltplat, die können nicht leuchten. Wo und wie sind deine LEDs angeschlossen?
geh mal weiter runter da hat es eine ganze Serie an Plänen oder du nimmt einfach den den ich vor ein paar Minuten hochgestellt habe dann brauchste aber Eagle zum angucken Die leds sind vorhanden ich habe als Beispiel 1ne Fläche gezeichnet wie sie angeschlossen ist alle anderen sind darüber geschaltet der Rest sollte selbsterklärend sein
Hallo Domi, ich habe mir deine Transitoren noch nicht weiter angesehen, das Prinzip des Multiplexens ist klar. Ich entnehme deinen Postings dass du ein Programm in den Controller bekommst und das dies auch wie gewünscht ausgeführt wird!? Das ist schon mal sehr viel wert. Thema Decoder: Ich hatte nicht danach gefragt das war cubemen. Mir war schon klar das du sie weggelassen hast weil du sie nicht in die gänge bekommen hast, das hattest du weiter oben ja auch mal erwähnt. Ohne mich nun um die ganze Transitorgeschichte gekümmert zu haben gibt es wenige Punkte die den Grund für die nicht Funktion der Decoder darstellen könnten: 1)Eingansbeschaltung komplett beschalten 2)Kondensatoren an STromversorgung (100n möglichst nah am IC) 3)Freigabeeingang falsch beschaltet 4)Die Ausgänge sind HIGHT aktiv, der ausgewählte ich HIGH - dies muss bei der weiteren VErarbeitung bedacht werden, die meisten Decoder sind LOW aktiv. 5)Dimensionierung der Basisvorwiderstände 6)Massebezug Thema Multiplexing: Nur vom Gedankenansatz her, wenn du versuchst nur eine LED zu "adressieren" zu können, dann müsstest du 512LED nacheinander ansprechen, das ist ein Tastverhältnis von 1:512 - das geht nicht. Dahinter steckt ein Grundsatzfehler. Du müsstest den 512fachen Strom durch die LED schicken um den Helligkeitsverlust der durch das Multiplexen ensteht auszugleichen!Es leuchten jetzt vielleicht ein "paar" aber so kommst du nicht zu Ziel. M.
gut ok das ist schon mal ein Anfang jetzt ist langsam nur die Frage wie wir dieses Problem in den griff bekommen wir sind grade am verschiedenste Möglichkeiten durchtesten wie wir diese ich nenn sie jetzt einfach mal "leckspannung" in den Griff bekommen hauptsächlich denken wir an Dioden aber das wird noch geprüft wenn es irgend welche Veränderungen im Schema gibt aktualisiere ich das natürlich sofort Domi
Hallo Domi, ich würde mich nicht an einem Problem aufhalten dass in einem Schaltung existiert die nach dem "falschen" Prinzip entwickelt wurde. Wenn Ihr mit einem Tastverhältnis von 1:512 arbeitet bekommt Ihr den Würfel nicht zum laufen! Schaut Euch das Prinzip auf der Seite: http://www.stefan-weigert.de/index.html die bereits weiter oben gepostet wurde an. Ihr benötigt Zwischenspeicherbausteine wie den 74574 74573 oder 74595 o.ä.! Vom Prinzip her müsst Ihr es schaffen die Werte für 64 RGB LED zu einem Zeitpunkt anzulegen und dann die entsprechende Ebene zu aktivieren! Da müsst Ihr hin. M.
Bitte melde dich an um einen Beitrag zu schreiben. Anmeldung ist kostenlos und dauert nur eine Minute.
Bestehender Account
Schon ein Account bei Google/GoogleMail? Keine Anmeldung erforderlich!
Mit Google-Account einloggen
Mit Google-Account einloggen
Noch kein Account? Hier anmelden.











