Hallo Ich bin auf der Suche nach einem oder mehreren Bauteilen und/oder Schaltplänen. Und zwar möchte ich mit einem µC (ATMEL) einen Laststrom zwischen 0.3-1.3A regeln. Den Strom beziehe ich aus einem Netzteil mit 12VDC. Mit einem Stromsensor messe ich diesen und regle ggf nach. Die Spannung sollte konstant bleiben. Der Strom wird je nach Programm verändert und gesteuert. Wäre mit Widerständen welche ich mit Transistoren/FETs schalten würde möglich, aber dann kann ich nicht so genaue Ströme einstellen/regeln und es ist nicht stufenlos. In anderen Threads war oftmals die Rede von einem l200, wobei ich mir nicht sicher bin ob ich diesen ansteuern könnte. http://www.mikrocontroller.net/part/L200 Oftmals wird auch ein Poti eingesetzt welcher dann den Strom einstellt. Gibt es da digitale/analoge Bauteile um den Widerstand oder eben den Strom (bis min. 1.3A) zu steuern? Oder kann ich die Schaltung mit dem l200 gescheit abändern für das? Oder kann ich auch was mit PWM realisieren? Vielen Dank Gruss Bruno
Bruno B. schrieb: > Und zwar möchte ich mit einem µC (ATMEL) einen Laststrom > zwischen 0.3-1.3A regeln. Bruno B. schrieb: > Die > Spannung sollte konstant bleiben. Geht nicht.
Bruno B. schrieb: > Und zwar möchte ich mit einem µC (ATMEL) einen Laststrom > zwischen 0.3-1.3A regeln. Bruno B. schrieb: > Die > Spannung sollte konstant bleiben. Der Strom wird je nach Programm > verändert und gesteuert. Wie soll das gehen? Wenn Du den Strom regelst, ändert sich die Spannung. Wenn Du die Spannung regelst, ändert sich der Strom. Beides konstant halten geht nur mit konstanter Last. Siehe ohmsches Gesetz.
Ok, habe es vielleicht falsch ausgedrückt. Die Last sollte veränderbar sein und damit auch der Strom. Sprich: ein Widerstand von ca. 9-40Ohm, den man ansteuern kann. Oder eine Schaltung die das bewirkt. Gruss
Merci für den Tipp. Habe mal kurz nach denen gesucht. Problem: Der kleinste Widerstandsbereich ist bei 1kOhm und das bei 256 Schritten. Das ergibt bei meinem Widerstandsbereich von 9-40Ohm eine zu grosse Auflösung von ca. 4Ohm. Vielleicht könnte ich diese aber parallel schalten um auf ca. 200Ohm Gesamtwiderstand zu kommen, das gäbe eine genug hohe Auflösung. Jedoch habe ich immer noch einen Strom von max. 1.3A und bis jetzt habe ich noch keinen gefunden der das aushält. Und auch keinen der über 5V geht, also 12V. Gibt es ähnliche DigiPotis die mehr Strom ertragen? Oder kann ich das anderst lösen.
Nach "Elektronische Last" suchen, die Referenzspannung kannst Du ja programmiert zur Verfügung stellen.
Danke für die schnelle Antwort Das mit der Elektronischen Last werde ich mir wohl genäuer anschauen müssen. Wird wohl nicht so einfach wie ich zuerst dachte, aber ja. Greez
ein Poti ist in der Regel nur für niedrigen Strom, man Steuer damit eher ein Leistungsbauteil oder nutzt es um eine PWM zu verändern. Was du brauchst ist eine regelbare Spannungsquelle, hier könntest du dein ein digitales Poti einsetzen welches du mit dem AVR ansteuerst.
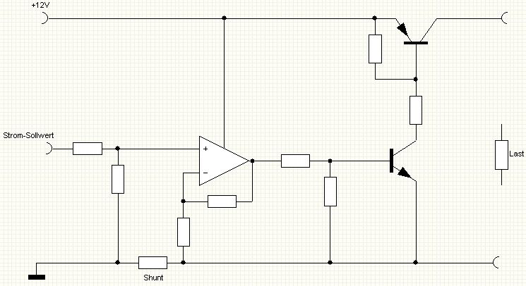
Ich bin nicht so richtig schlau geworden aus deinen Anforderungen. Ich glaube, du brauchst eine Spannungsregelung mit Strombegrenzung (Konstantstromquelle)? Was anderes macht der L200 auch nicht. Dabei möchtest du Den Strom vom µP vorgegeben? Mit dem L200 ist das schwierig, weil der Strom nicht in der GND-Leitung gemessen wird. Da könnte man einen Mosfet als geregelten Widerstand vorsehen. Aber der Aufwand ist größer, als gleich eine eigene Lösung. Ich würde eine diskrete Stromregelung einsetzten. Wenn ich mit deinen Anforderungen richtig liege, könnte die mitgelieferte Prinzipschaltung vielleicht helfen: Beide Transistoren werden durchgesteuert, solange der am Shunt gemessene Strom nicht erreicht ist. Der Sollwert vom µP wird heruntergeteilt auf den Wert, der am Shunt erreicht werden soll. Mit wenigen weiteren Bauteilen kann eine Spannungsregelung ergänzt werden.
Merci für die Antworten Hermann schrieb: > Ich > glaube, du brauchst eine Spannungsregelung mit Strombegrenzung neinneinnein schrieb: > Willst du Netzteile testen? > Google: Stromsenke Ne, Ich brauche das ganze um eine Elektrolyse zu steuern. Darum muss ich die Last vorgeben/steuern, da ich sonst fast null Widerstand habe. Die Spannung wäre und sollte nach meiner Rechnung immer ca. gleich bleiben. @Hermann Bin nicht so versiert in Elektronik aber ich glaube mit deiner Schaltung geht das nicht so wie ichs will, !!Korrigier mich wenns doch geht!. Hab mal unter Elektronischer Last und Stromsenke geschaut aber bin noch nicht ganz schlau geworden, werde es wohl noch ein bisschen genäuer anschauen müssen. Vielleicht kennt einer was anderes.
Bruno B. schrieb: > Ich brauche das ganze um eine Elektrolyse zu steuern. Darum muss ich > die Last vorgeben/steuern, da ich sonst fast null Widerstand habe. Das ist für mich etwas unverständlich ausgedrückt. Last vorgeben, Widerstand fast Null? Üblicherweise ist der Widerstand die Last! Aber egal, du willst eine Elektrolyse steuern. Eine Elektrolyse hat die Wirkung exakt proportional zum Strom, da jedes Ion von einem eingespeisten Elektron erzeugt wird. Das bedeutet nichts anderes, als dass die Elektrolyse exakt über den Strom eingestellt werden kann. Ein regelbarer Stromkonstanter wird also genau das tun was du beabsichtigst. Dabei ist es völlig egal, ob dein Elektrolyt einen hohen oder niedrigen Widerstand hat. Die 12V müssen allerdings ausreichen.
Danke für die Antwort, genau das suche ich :D. Hermann schrieb: > Die 12V müssen allerdings ausreichen. Was meinste denn damit? Aber cool, werde das mal versuchen. Nen schönen abend allerseits..
Er meint, die Spannung die sich bei dem Strom einstellt muß unter 12V sein, der Widerstand also gering genug. Du musst auch bedenken, daß Du die Verlustleistung auch los wirst. Bei z.B. 2 Volt stellen sich die 1,3A ein, dann musst Du (12V -2V) * 1,3A =13W verheizen, da dürfte der nötige Kühlkörper schon so in Richtung Kippenschachtelgrösse sein.
Bitte melde dich an um einen Beitrag zu schreiben. Anmeldung ist kostenlos und dauert nur eine Minute.
Bestehender Account
Schon ein Account bei Google/GoogleMail? Keine Anmeldung erforderlich!
Mit Google-Account einloggen
Mit Google-Account einloggen
Noch kein Account? Hier anmelden.
