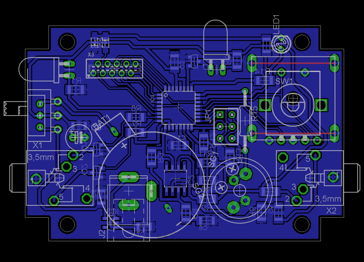
Hallo zusammen. Ich habe nun mein erstes Layout "fertig" welches ich in relativ großer Stückzahl fertigen lassen möchte. Wäre gut wenn ein paar Leute mal drüber schauen könnten, nicht dass ich irgendwas übersehen habe. Es sind einige Alternativbestückungen vorhanden (Encoder, Buzzer, Hohlbuchse, Schalter), wo ich aber denke dass es so gehen müsste. Du schmalen Leiterbahnen sind 10 mil
Ich würde dir bei "relativ großen Stückzahlen" immer dazu raten, erstmal 2 Prototypen zu bestellen und zu testen. Das dürfte sich von den Gesamtkosten ja dann kaum auswirken. So wie es aussieht ist deine Platine ein typisches Beispiel für "GND sucht sich seinen Weg, hauptsache verbunden". DRC hast du hoffentlich gemacht, um eventuelle GND Orphans aufzuspüren? Von den Kosten her sollte es heutzutage kaum mehr einen Unterschied machen, ob du einlagig oder zweilagige PCBs machen lässt, insofern würde ich die Oberseite als GND Fläche nutzen, und an allen Bauteilen, die GND brauchen direkt ein GND Via zur Oberseite setzen. 320uF an einer 3V Batterie kommt mir auch ein wenig heftig vor... Und ob R15 so ein Kawenzmann sein muss, weiss ich auch nicht. Dein uC kann nicht sooo viel Strom an einem Pin raushauen...
kolabier schrieb: > DRC hast du hoffentlich gemacht, um eventuelle GND Orphans aufzuspüren? Nein, hat er nicht. Bei dem Polygon bitte die Option Orphans deaktivieren.
Die Kontaktbohrungen für die Batterie erscheinen mir etwas klein, die Stichleitung an C3 solltest du lieber rechtwinklig abzweigen. Spitze Innenwinkel sind technologisch ungünstig. Die Abblockkondensatoren kannst du in der Form auch weglassen. Der IC-Pin sollte nur den Abblock-C sehen, dahinter kommt dann erst die eigentliche Versorgungsleitung. http://www.lothar-miller.de/s9y/categories/14-Entkopplung
kolabier schrieb: > Ich würde dir bei "relativ großen Stückzahlen" immer dazu raten, erstmal > 2 Prototypen zu bestellen und zu testen. Das dürfte sich von den > Gesamtkosten ja dann kaum auswirken. Ich habe schon zwei Prototypen ätzen lassen, jedoch sind jetzt noch minimale Änderungen dazugekommen (jedoch wollte ich nicht nochmal ätzen) > So wie es aussieht ist deine Platine ein typisches Beispiel für "GND > sucht sich seinen Weg, hauptsache verbunden". :D ja so in etwa... > DRC hast du hoffentlich gemacht, um eventuelle GND Orphans aufzuspüren? Ja DRC mit dem DRU von Leiton => keine Probs > 320uF an einer 3V Batterie kommt mir auch ein wenig heftig vor... der 220µF ist eine Alternativbestückung da der 100µF Kerko manchmal sehr teuer ist (bei Reichelt momentan aber eher günstig). Die Größe ist so groß gewählt für den IR-Sender, da eine CR2032 nicht so viel Strom liefert. Der soll dann die 100mA Spitzenstrom liefern. Sollte so für 90 Pulse reichen. > Und ob R15 so ein Kawenzmann sein muss, weiss ich auch nicht. Dein uC > kann nicht sooo viel Strom an einem Pin raushauen... das ist die rcl Eagle-Lib. Tatsächlich ist es nur ein 1k Ohm Widerstand mit 1,7mm Durchmesser Frank Bär schrieb: > Nein, hat er nicht. Bei dem Polygon bitte die Option Orphans > deaktivieren. ja stimmt, wird gemacht.... Frank Bär schrieb: > Die Kontaktbohrungen für die Batterie erscheinen mir etwas klein war so in der Lib "sn2032". Erschien mir auch etwas klein, funzt bei Proto aber. Mach ich wohl noch etwas größer > Die Abblockkondensatoren kannst du in der Form auch weglassen. Meinst du C3?
Timmo H. schrieb: >> Die Abblockkondensatoren kannst du in der Form auch weglassen. > Meinst du C3? Jepp. Schau dir die Beispiele auf Lothars Webseite an und versuche, es ähnlich zu machen. Was ist auf dem Top-Layer? Wenn du das sowieso bei Leiton machen lässt, dann benutz doch einfach Top als Masseebene (btw. recht komisch, einseitig auf Bottom zu bestücken). Damit kriegst du eine wunderbar niederimpedante Masse hin und nicht so einen Flickenteppich.
Die Bohrungen sehen irgendwie selbstgebohrt aus. Warum hast du das nicht komplett inkl. metallisierter Bohrungen bei Leiton machen lassen?
Frank Bär schrieb: > Was ist auf dem Top-Layer? Wenn du das sowieso bei Leiton machen lässt, > dann benutz doch einfach Top als Masseebene (btw. recht komisch, > einseitig auf Bottom zu bestücken). Damit kriegst du eine wunderbar > niederimpedante Masse hin und nicht so einen Flickenteppich. Es ist Single-Layer. Spart mir 30% (100€). Die "Brücke" auf dem Top-Layer beim Encoder ist nur wegen Erc. Frank Bär schrieb: > Die Bohrungen sehen irgendwie selbstgebohrt aus. Habs privat ätzen lassen und die Bohrung demnach auch selbst freihand gemacht. Ist ja für die Funktion egal, ist nur Kosmetik. Darum auch kein Stopplack
So Pads vom Batteriehalter vergrößert und Orphans "off", C3 gedreht (oder soll die Massefläche an C3 ganz weg? Was ist mit der (unteren) Masse"insel" unterm µC? Auch lieber weg?
bisschen unüblich Gate-Widerstände bei FETs einzusetzen. Q3 hat ja schließlich auch keinen.
Michael S. schrieb: > bisschen unüblich Gate-Widerstände bei FETs einzusetzen. > Q3 hat ja schließlich auch keinen. Das ist so verallgemeinert nicht richtig.
Michael S. schrieb: > bisschen unüblich Gate-Widerstände bei FETs einzusetzen. > Q3 hat ja schließlich auch keinen. An den Ports wird eine Kamera angeschlossen, um einen gewissen Schutz zu haben (damit die Kamera im Fehlerfall nicht kaputt geht) sind hier Serienwiderstände drin. Die IR-Diode kostet ja nicht so viel, eine Kamera schon...
Timmo H. schrieb: > So Pads vom Batteriehalter vergrößert und Orphans "off", C3 gedreht > (oder soll die Massefläche an C3 ganz weg? Nein, du sollst C3 nur so anschliessen, wie es das Beispiel von Lothar zeigt (siehe meinen Link). Damit wird es auch nicht getan sein, über die Masseführung solltest du nochmal gründlich nachdenken. Wenn du das so verkaufen willst, dann ist es eigentlich völlig inakzeptabel. > Was ist mit der (unteren) Masse"insel" unterm µC? Auch lieber weg? Wie gesagt, lass dir das Massekonzept mal durch den Kopf gehen bzw. entwirf eins.
C7 und C8 am LT1761 kann man auch noch geschickter platzieren. C7 um 90° im UZS drehen und die Leitung zum oberen Pin von IC3 legen. C8 um 180° drehen und neben IC3 setzen. Der Anschluss von C3 ist in der letzten Version in Ordnung. Timmo H. schrieb: >> So wie es aussieht ist deine Platine ein typisches Beispiel für "GND >> sucht sich seinen Weg, hauptsache verbunden". > :D ja so in etwa... Wie andere schon schrieben: Du solltest die GND-Führung komplett neu machen. Einfach ein Polygon auf die Platine zu werfen bringt kein gutes Ergebnis. Selbst, wenn deine Prototypen bisher funktionieren, kann das Layout bei Kunden Probleme verursachen. Schau beispielsweise, auf welchem Weg AGND und GND des ATmega miteinander verbunden sind. Oder wie die der Strom der Ladungspumpe fließt: Vom Pluspol von C3 durch den ATmega, C4 undD3 nach Masse, die dann einmal im Kreis um die ganze Platine führt. Und nun bedenke, dass alle ADC-Messungen bezüglich AGND stattfinden. Der Messwiderstand zu D1 liegt jedoch weit weg davon und teilt sich die GND-Anbindung mit der Ladungspumpe und dem Rest der Versorgung. Oder schau auch, auf welchem lustigen Weg R5 an AGND angebunden ist. Du solltest das Polygon lieber erst wegnehmen und GND ebenso gezielt und wohlüberlegt verlegen wie alle anderen Leitungen. Erst zum Schluss kommt das Polygon auf die Platine.
Ok, das leuchtet schon sein. Aber mal eben angenommen, ich entferne erstmal das Massepolygon und ziehe die Masseverbindungen erstmal neu... und mache dann wieder ein Polygon drüber... dann kommt es am Ende auf das gleiche raus. An der Platzierung der Bauteile kann ich nicht mehr wirklich viel ändern. Die Buchsen, Batteriehalter, Encoder etc. müssten schon da bleiben. Masse habe ich halt nur eine und irgendwie muss die nunmal zu den entsprechenden Bauteilen hin. Ist es besser anstatt einer "riesen" Massefläche einfach eine etwas breitere Masse-Leiterbahn zu machen und immer nur wenn es gerade nötig ist zum Bauteil abzuzweigen?
Timmo H. schrieb: > Aber mal eben angenommen, ich entferne erstmal das Massepolygon und > ziehe die Masseverbindungen erstmal neu... und mache dann wieder ein > Polygon drüber... dann kommt es am Ende auf das gleiche raus. Nein, eigentlich nicht. Wenn du Masse einfach über ein Polygon verbindest, denkst du "Masse ist ja verbunden, alles passt". Aber wenn du die Masse-Leitungen genau wie alle anderen Signale routest, dann siehst du gleich, wenn du einen Riesen-Umweg machst. Und dann kannst du dir überlegen, wie du vielleicht andere Bahnen verschieben musst, um die Masse besser anzubinden. Im Allgemeinen ist es wohl das Beste, zuerst die Versorgung möglichst optimal zu routen, dann andere kritische Signale, und zum Schluss dann den Rest. Und wenn dann alles fertig ist, eben noch das Polygon für die Masse erstellen. MfG Stefan
Also ich habe jetzt mal die Massen per Hand geroutet und schon ein paar Tips versucht mit einzubringen. Das mit dem VCC einmal runrum, fand ich in der Tat auch nicht optimal, aber irgendwie muss ich halt auf die andere Seite. Ich hab VCC mal hervorgehoben. Die Störungen schätzte ich jetzt nicht als übermäßig hoch ein, so verwende ich z.B. nicht die IR-LED während der OPV für eine Messung aktiv ist. Eigentlich geht VCC nur auf die "andere" Seite für den Spannungsteiler am OPV, Mikrofonversorgung (R2) und eben ISP.
Kleiner Hinweis: Solange die Masseführung sauber und durchdacht ist, kannst du auch bei VCC den ein oder anderen Kompromiss machen. Nur Leiterschleifen solltest du nicht bauen. Ich würde an deiner Stelle doch nochmal über eine zweiseitige LP nachdenken, bei der du den zweiten Layer als Massefläche benutzt. Damit fährst du in jedem Fall besser und störsicherer.
> Ich würde an deiner Stelle doch nochmal über eine zweiseitige LP > nachdenken, bei der du den zweiten Layer als Massefläche benutzt. Naja es sind dann eben halt 30% mehr kosten (100€ in diesem Fall) und es soll auch noch für andere "zu Hause" nachätzbar sein, und da ist das mit 2-Layer immer so eine Sache... Es wird ja kein "professionelles" Produkt sondern nur ein "Bastelprojekt".
Timmo H. schrieb: > Das mit dem VCC einmal runrum, fand ich in der Tat auch nicht optimal, > aber irgendwie muss ich halt auf die andere Seite. Ich hab VCC mal > hervorgehoben. Ich hatte nicht von VCC gesprochen, sondern von GND.
Ok nochmal eben eine Frage zu den Leiterschleifen... Im angehängten Bild habe ich die Masseleitung mal hervorgehoben. Wie man sieht kommt die Masse von zwei Seiten, sprich ich habe mehr oder weniger einen Ring gemacht. Wäre das nun so eine stelle, wo ich die Masse z.B. unter dem OPV auftrennen sollte um diesen Ring nicht mehr zu haben?
Timmo H. schrieb: > Wäre das nun so eine stelle, wo ich die > Masse z.B. unter dem OPV auftrennen sollte um diesen Ring nicht mehr zu > haben? Ich würde die Verbindungen von C6 und R5 zur unteren Masseleitung auftrennen und stattdessen R5 und C6 direkt mit einer zusätzlichen Leitung verbinden. So wäre der Analogteil weitgehend von der restlichen Masseverteilung isoliert. Du musst im Grunde nur beachten, wo welche Ströme fließen, dass diese Ströme immer auch mit Potentialunterschieden verbunden sind (U=R·I) und wie diese Potentialunterschiede deine Schaltung beeinflussen. Dazu kommen noch Einflüsse durch elektromagnetische Strahlung. Leiterschleifen sind dabei als Spulen und damit auch als Antennen anzusehen. EDIT: Es wäre geschickter, die Pins 1 und 3 von IC3 außen zu verbinden und die Masse von unten zuzuführen. Das würde die Masseanbindungen der beiden Kondensatoren, besonders von C8, enorm verkürzen. Bedenke, dass Strom in einem geschlossenen Kreis fließt. Die Masseleitung ist ebensowichtig die "VCC" und sollte daher im Layout genauso überlegt geplant werden. (Daher reicht ein dahingeworfenes Polygon oft nicht.)
So und jetzt mal angenommen ich ziehe wieder ein Polygon... dann werden die Massen durch C5 hindurch wieder verbunden... damit wäre mein vorheriges Routing eigentlich wieder für den Hintern, oder nicht?
Timmo H. schrieb: > Also quasi so!? ^^ Nein, das wäre genau falsch. Die Idee war, den Analogteil abzugrenzen. Siehe Bild. Das Polygon ist entsprechend passend zu legen, so dass die GND-Bereiche getrennt bleiben. Der Analogteil bleibt also über den Bereich unter dem OPAmp an GND angebunden.
Hm, Kommando zurück. Ich hatte bisher den Masseanschluss der Klinkenbuchse rechts übersehen. In dem Fall bringt mein Vorschlag auch wieder Probleme mit sich.
Nun bin ich etwas verwirrt. Ich weiß zwar worauf du hinaus wolltest, aber das ist nicht ganz so einfach das alles so "perfekt" hinzubekommen. Also mal angenommen ich würde jetzt meinen Vorschlag aus #2173484 nehmen (was wohl auch nicht so wirklich verkehrt wäre)... wie würde ich das dann am besten mit der Massefläche machen? Eine "Grenze" bei C5 machen, sodass ich keinen "Ring" erzeuge wie in dem Bild aus Post #2173504 ?
Timmo H. schrieb: > Eine "Grenze" bei C5 machen, > sodass ich keinen "Ring" erzeuge wie in dem Bild aus Post #2173504 ? Nein. Die Idee war, dem Analogteil eine Masseführung zu geben, die sich am Potential des OPAmp und AGND orientiert, ohne dass andere GND-Ströme darüber fließen. Eben so, wie in Beitrag "Re: Erstes Layout - bitte mal drüber schauen". Allerdings gehört der Masseanschluss der Klinkenbuchse auch zum Analogteil, lässt sich aber im gegebenen Layout nicht in den Analogteil integrieren, ohne dass der ganze obere rechte Teil der Platine von seiner GND-Versorgung abgeschnitten wird. Zum Abgrenzen der Polygone kannst du die Restrict oder Keepout Layer benutzen. Ich weiß gerade nicht, welcher von beiden es war. Zum Verlinken von Postings kannst du übrigens einfach den Link benutzen, der zum Titel des jeweiligen Postings gehört.
Ok, vielen Dank nochmal für deine Hilfe. Gut mal davon abgesehen, dass die Masseverteilung jetzt nicht so optimal ist, gibt es sonst noch irgendwas auffälliges?
Hallo, wollte mich nur mal kurz zurückmelden. Hat soweit alles geklappt. Gut die Bohrungen für den Encoder sind etwas zu klein gewesen, aber sonnst war alles OK.
Bitte melde dich an um einen Beitrag zu schreiben. Anmeldung ist kostenlos und dauert nur eine Minute.
Bestehender Account
Schon ein Account bei Google/GoogleMail? Keine Anmeldung erforderlich!
Mit Google-Account einloggen
Mit Google-Account einloggen
Noch kein Account? Hier anmelden.













