Hallo, ich habe einen Quarzoszillator aufgebaut, wie es hier auf dem Bild zu sehen ist: http://rn-wissen.de/images/6/68/Discrete_colpitts.JPG Allerdings würde ich gerne direkt vom Quarz statt am Emitter auskoppeln, um die Verzerrungen des Transistors zu umgehen. (Quarz ist schließlich ein guter Filter ;-) Das Signal soll durch eine Emitterschaltung mit relativ geringem Eingangswiderstand weiterverarbeitet werden. Leider gelingt mir eine hochohmige Ankopplung nicht, wodurch ich meinen Quarz platt mache und der Oszillator aufhört zu schwingen. Die Schaltung ist für den modulierten Betrieb einer LED gedacht. Die LED wird durch die Emitterschaltung bestromt. Wie kann ich weiter verfahren? Mir fällt dies ein: - Emitterfolger als Zwischenstufe nehmen, da meine Emitterschaltung einen zu kleinen Eingangswiderstand besitzt (mein Re ist gerade mal 50 Ohm groß, dadurch ergibt sich ein Rin von knapp 80 Ohm) - Emitterschaltung mit FET aufbauen Ich danke euch schonmal, Pascal
Dies Foren, bei denen man sich erst anmelden muß, um einen Anhang runterzuladen sind unglaublich asozial und gehören boykottiert.
Hallo Pascal Muss die Frequenz möglichst genau stimmen oder ist das egal? Durch feste Ankopplung am Quarz bekommst Du Phasenrauschen und bei noch festerer Ankopplung hört die Schwingung auf. Du könntest mit einem J-Fet puffern, Eingangskapazität möglichst niedrig. Um genaueres zu sagen, sollte man schon Deine genaue Schaltung, die Frequenz usw. kennen.
Genau. Direkt am Quarz das Signal abzunehmen ist Quatsch und bekommt duch die wechselnde Belastung des Quarzes der Frequenzkonstanz überhaupt nicht gut. Ein vernünftiger Quarzoszillator ist vollständig analog aufgebaut. Der Rückkoppelungstransistor ist ein FET, mit vernünftig eingestelltem Arbeitspunkt. Die Rückkoppelung sit so eingestellt, das dass Ganze gerado so anschwingt. Ein weiterer Transistor koppelt das Signal niederohmig aus und dient als Pufferstufe. hanna.
B e r n d W. schrieb: > Wie wärs mit einem funktionierenden Bild/Schaltplan? > > Gruß, Bernd Link in die Adressleiste kopieren, statt anklicken hat bei mir funktioniert.
Nein, ist kein Quatsch. Wenn sich vom Quarz nach Masse ein Ziehkondensator befindet, kann man dort einen sauberen Sinus erhalten. Oberwellen <= -60 dB. Der Nachteil: An dieser Stelle ist die Schaltung besonders empfindlich gegenüber Kapazitätsänderungen. Kommt also auf den Verwendungszweck an. Bernd
Hier nochmal die Schaltung aus dem Roboter-Netz. Zwischen Ct und Quarz abgreifen funktioniert. Da man den Quarz ja auch direkt auf GND legen kann, sollte die Schaltung unter Last nicht so leicht zu schwingen aufhören.
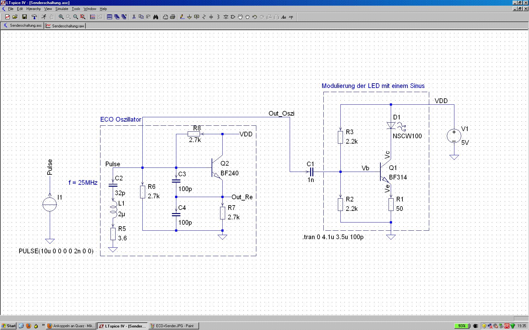
Hallo, erst mal vielen Dank für euren Beiträge! Also hier folgt der Schaltplan, simuliert in LTSpice. Den Quarz habe ich mit einem Schwingkreis simuliert. In der realen Schaltung habe ich den Ziehkondensator auch verbaut (hier nicht eingezeichnet) Der Oszillator wird bei 25MHz betrieben und es soll wenn möglichst ein reiner Sinus dabei herauskommen. Die Oberwellen lassen sich aber ganz gut abdämpfen. Das Signal ist am Quarz tatsächlich freier von Oberwellen als am Transistor. Man sieht es gut in der Simulation und am Spectrum Analyzer habe ich auch schon gemessen und es hat 1A mit der LTSpice Simulation übereingestimmt. Die Oszi-Schaltung ist ein ECO (Emitter-Coppled-Oszillator). Mittels C3 und C4 kann man in einem bestimmten Frequenzbereich eine negative Impedanz am Transistor hervorrufen, wodurch das anschwingen des Quarzes/Schwingkreises überaus einfach geschieht! Die negative Impedanz habe ich also in die Nähe meiner gewünschten Frequenz mit C3 und C4 legen können. Am Quarz direkt liegt wie gesagt meine eigentliche Schaltung zur Modulierung der LED bei 25MHz. Ich werde eure Vorschläge mal ausprobieren und hoffen voran zu kommen! Viele Grüße, Pascal
Ich habe euch zur Demonstration noch zwei FFTs sowie den Ausgangssignalen am Quarz und am Emitter des Transistors simuliert. Um eine hohe Verstärkung zu erreichen, habe ich R7 mit 560 Ohm beschaltet. In der Simulation sieht man, dass der Gewinn bei direkter Abnahme des Signals am Quarz höher ist. (Der etwas unreine Sinus hängt wohl mit den Verzerrungen des Transistors zusammen) Wie gesagt, ich würde das Signal gerne am Quarz direkt abgreifen und werde das nun mal probieren ;-)
Pascal O. schrieb: > Wie gesagt, ich würde das Signal gerne am Quarz direkt abgreifen und > werde das nun mal probieren ;-) Wuerde ich nicht machen. Nimm das Signal am Emitter ab und schaltet einen LC-Tiefpass dahinter. Dann ist das Signal auch sauber. Der Hochpunkt des Quarzes ist sehr empfindlich gegen Belastung.
Hallo Bernd, spitzenmäßig! Ich probier schon die ganze Zeit was auf die Beine zu bekommen, aber ich habe große Wissenlücken was die Ankopplung an weitere Teile angeht. Wie kommst du zum Beispiel darauf, - C1 und C6 so zu schalten? Ist U1 ein Emitterfolger? Ist R1 der Serienverlustwiderstand von L1 und C3 oder würdest du ihn tatsächlich verbauen? Wenn ja, wieso? Wieso hast du einen Spannungsteiler durch R7 und R2 realisiert? - Stellst du damit die Stärke der Rückkopplung ein? Ich muss sagen, ich bin in der Software eher zu Hause, aber ich möchte mich etwas mehr in die Analogtechnik reinknien und frage dich deshalb :-) Ich danke dir!
Hallo Pascal >C1 und C6 so zu schalten? Kapazitiver Spannungsteiler ohne ohmsche Verluste. Daher wird die Schwingung kaum bedämpft. Und der kapazitive Einfluss bleibt auch relativ klein. >Ist U1 ein Emitterfolger Ja. >Ist R1 der Serienverlustwiderstand ... R1 und der Arbeitspunkt des Transistors stellen den mittleren Grundstrom ein. L1 wirkt für die HF als Stromquelle. Dadurch bleibt die Linearität bis auf Null runter nahezu erhalten. Negative geht aber wegen U1 und der Led nicht. >Spannungsteiler durch R7 und R2 Ja, Reduzierung der Verstärkung. Die Schleifenverstärkung ein klein wenig größer als 1 und eine Phase von 0° als Schwingbedingung. R7 und R2 könnte man auch als Poti mit ~470 Ohm probieren mit Mittelabgriff zu den Kondensatoren. C4 und C5 sollte man eher relativ groß am oberen Ende der Schwingfähigkeit wählen. Dann sind kapazitive Einflüsse an der Basis von U2 geringer und der Ziehbereich durch C2 wird größer. Darf man fragen, was Du mit 25 MHz auf einer Led machst? Gruß, Bernd
Pascal O. schrieb: > Allerdings würde ich gerne direkt vom Quarz statt am Emitter auskoppeln, > um die Verzerrungen des Transistors zu umgehen. Hi, Pascal, Du willst also minimalen Klirrfaktor. Wie sieht es aus mit Seitenbandrauschen? Welche Anwendung könnte das erfordern? Könnte es nicht erdulden, wenn der Colpitts-Oszillator am Emitter ausgekoppelt wird? Hast Du Dir die Schaltungen von Bernd Neubig oder Prof. Ulrich Rohde angeschaut? Beide haben Schaltungen mit a) einem Colpittsoszillator, b) einem Übertrager zwischen Quarz und Masse, der von minimaler Impedanz auf eine höhere zum Auskoppeln übersetzt. Der Nachteil: Der Übertrager fügt einen Widerstand in Serie zum Quarz - und darunter leidet dessen Güte. Ich meine, auch mal einen Colpitts-Oszillator gesehen zu haben, wo der Quarz in den Emitter eines HF-Leistungstransistors arbeitete, wobei der Transistor mit hohem Strom sehr niederohmig gemacht wurde. Ciao Wolfgang Horn
@Bernd: Vielen herzlichen Dank für deine Bemühungen! Jetzt ist mir einiges klarer. Ich möchte mit der modulierten LED einen Abstandsmesser (<3m) mittels Phasenvergleichsverfahren bauen. In der Theorie recht einfach, die Umsetzung ist allerdings nicht ganz so leicht. Alternativ zur LED soll ggf. ein Laser eingesetzt werden. @Wolfgang: Ja, das Seitenbandrauschen sollte natürlich möglichst klein sein, muss aber nicht auf biegen und brechen behandelt werden. Mein Ziel ist es einfach nur, einen möglichst sauberen Sinus zur Ansteuerung der LED zu erhalten. Das derzeitige Ergebnis sollte aber ausreichen. Ich danke dir für deine Vorschläge und werde mir die Schaltungen bei Bedarf mal näher anschauen. So wie ich das sehe hat Bernd eine gute Lösung gefunden, die ich weiter verfolgen werde.
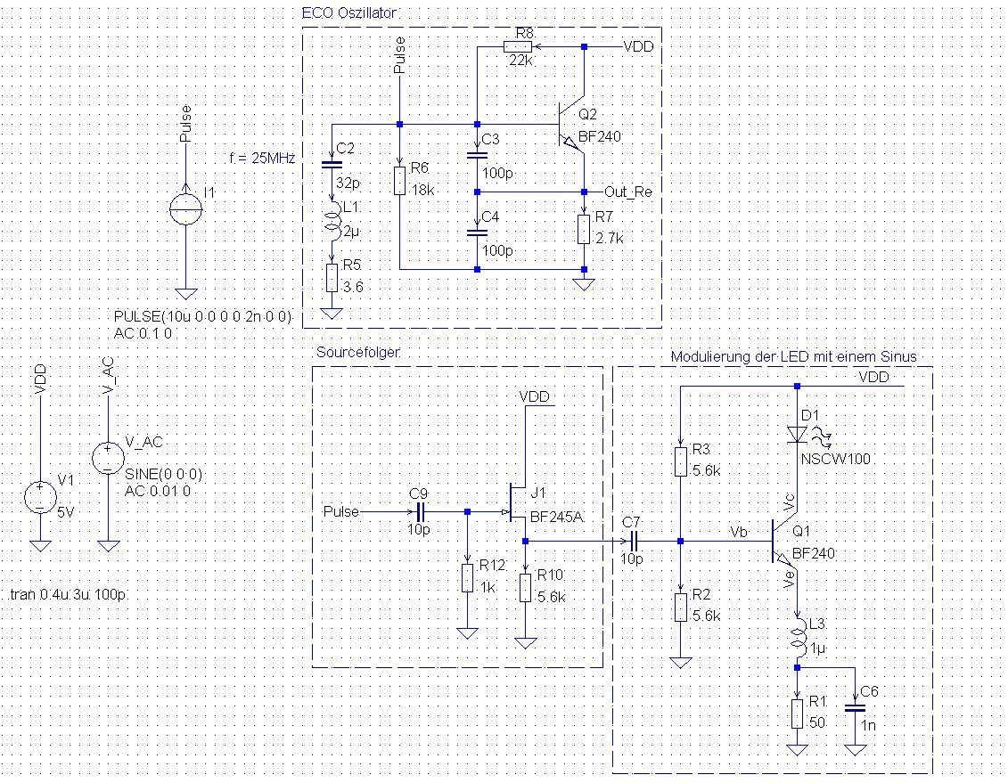
Hallo, Ankopplung hat funktioniert! Ich habe vorerst aber einen NFet (BF245A) als Sourcefolger genutzt und hintendran die bereits gezeigte Emitterstufe mit der LED eingesetzt. Allerdings habe ich die Konstantstromquelle in Form der Spule noch nicht eingesetzt, werde dies aber die Tage versuchen. Komischerweise ist das Eigangssignal an der Emitterstufe direkt an der Basis - nach dem Koppelkondensator (10pF) - recht verrauscht und verzerrt. Am Drain des FETs sieht es noch ganz gut aus. Ich weiß nicht genau woran es liegt, da mir die Erfahrung fehlt, aber ich werde dem Problem nachgehen und berichten.
Wie hast Du den BF245 verschaltet? Einen hochohmigen Widerstand nach GND? Wenn das Signal am Source gut aussieht, handelt es sich möglicherweise um ein messtechnisches Problem. Ein J-Fet ist am Gate sehr hochohmig und die Eingangskapazität beträgt nur 4 pF. Mit Hilfe eines Spannungsteilers am Gate sollte der LED Ruhestrom auf ~15 mA eingestellt werden. Wählt man dafür Widerstände im Bereich von ca. 10-30 kOhm, wird das Gate auch unempfindlicher gegen Brumm und sonstige Störeinflüsse, ohne die HF kurzzuschließen. Das Xc des 10pF Koppelkondensators beträgt bei 25 MHz nur ~600 Ohm.
Hallo Bernd, ich poste dir nur kurz meinen Schaltplan, da ich auf den Sprung bin. Danke erstmal für deine großzügige Hilfe! Wie gesagt, am Source des FET sieht das Signal noch sehr sauber aus. An der Basis der Senderstufe (Vb im Bild) wird das Signal stark gedämpft und verrauscht extrem. Zusätzlich kommen Oberwellen hinzu. Ich hab es ehrlich gesagt nicht durchgerechnet, sondern es einfach an die Simulation angepasst. Ich könnte mir gut vorstellen, dass ich die Widerstände R2 und R3 etwas zu niederohmig gewählt habe. Der Vorstrom der LED ist auf rund 20mA eingestellt. In Wirklichkeit nutze ich übrigens nicht den BF240 sondern den BF254, der bis 100mA mitspielt. L3 ist noch nicht integriert. Wieso sind 10p eigentlich nicht geeignet? Ist der Xc zu klein gewählt und belastet damit den Sourcefolger? Ich muss das mal alles durchrechnen, damit ich etwas Klarheit gewinne! Viele Grüße, Pascal
Pascal O. schrieb: > Wieso sind 10p eigentlich nicht geeignet? Ist der Xc zu klein gewählt > und belastet damit den Sourcefolger? Ich muss das mal alles > durchrechnen, damit ich etwas Klarheit gewinne! Untere Grenzfrequenz liegt bei dir bei rund 22MHz. Emitterwiderstand von 50 Ohm transformiert in den Basiskreis ergibt rund 1000 Ohm. (Beta vom Transistor kann man mit rund 20 annehmen bei der Frequenz). f = 1/((1000 || 5600 || 5600) 2 PI * 10pF) = rund 22MHz das Koppel C ist zu klein. Ausserdem koppelt man HF Stufen so nicht. Die werden mit LC Anpassschaltungen angekoppelt. (Trafo , PI-Glied , T-Glied etc.) Damit werden auch die parasitaeren Kapazitaten , Induktivitaeten mit eingerechnet. Ueberigens ist dein Gate Widerstand mit 1K Ohm etwas sehr klein. Dafuer nimmt man normalerweise 100K .. 1MOhm.
Hallo Helmut, danke für deine Antwort und die ausführliche Rechnung. Ich komme auch auf rund 1kOhm Transistoreingangswiderstand und ein fg von 20,5MHz. Der Koppelkondensator sollte doch so gewählt werden, dass die interessierte Frequenz gerade so durchgelassen wird, oder? Dann müsste der Koppelkondensator doch sogar kleiner gewählt werden, um die Grenzfrequenz hochzudrücken? Vielen Dank für den Tipp mit der Ankopplung. Die Leistungsanpassung (Impedanztransformation) werde ich vornehmen, sobald das Grundgerüst fertig ist. Kann man sich eigentlich auf die "theoretischen" Werte bei der Auslegung der Spule verlassen? Oder sollte man eine Spule wählen, die man im nachhinein noch anpassen kann? Danke und Grüße, Pascal
Pascal O. schrieb: > Kann man sich eigentlich auf die "theoretischen" Werte bei > der Auslegung der Spule verlassen? Oder sollte man eine Spule wählen, > die man im nachhinein noch anpassen kann? Die meisten Spulen fuer sowas haben einen abgleichbaren Kern. Das haengt allerdings auch von der Bandbreite b.z.w Guete ab. Pascal O. schrieb: > Der > Koppelkondensator sollte doch so gewählt werden, dass die interessierte > Frequenz gerade so durchgelassen wird, oder? Dann hast du aber schon einen Amplitudenabfall an der Stelle.
Hallo Pascal Du solltest Dir erst mal überlegen, mit welchem Ruhestrom Du die LED betreiben willst und wie groß der Überlagerte Wechselstrom sein soll. Welchen Spannu8ngsabfall hat die LED dann? Reicht dann die Betriebsspannung von 5V aus? Sind 5V zwingend und sind überhaupt 3 Stufen notwendig? Muß der Wirkungsgrad gut sein? Dann könnte es sich lohnen, erst einen Rechteck zu erzeugen und dann die Harmonischen wegzufiltern. Muß sich das Signal schnell an- und ausschalten lassen? Dann darf kein Filter mit hoher Güte dazwischengeschaltet werden wegen dem Nachschwingen. >R2 und R3 etwas zu niederohmig Eher R12 zu niederohmig und R10 zu hochohmig. Bei Dir ist die Last niederohmiger als die Quelle. Andersrum bleibt wenigstens das Signal sauber. Bei HF muß immer ein zum Innenwiderstand und zum Signal passender Ruhestrom fließen, sonst handelt man sich Verzerrungen ein. Gruß, Bernd
Hallo, also der Vorstrom der LED soll If = 20mA betragen. Der Spannungsabfall liegt dann bei rund 2V. Die Amplitude muss für erste Tests nicht besonders groß sein. Die 5V Spannungsversorgung soll so bleiben. Weniger Zwischenstufen wären natürlich sinnvoll, leider wüsste ich nicht, wie ich ohne einen Impedanzwandler das hochohmige Signal des Quarz an die niederohmige Verstärkerstufe der LED koppeln soll. Oder habt ihr eine Idee, wie das möglich wäre? Nachtrag: Gerade eben habe ich es geschafft, die LED mit dem Signal zu modulieren. Der Vorstrom von rund 20mA passt! Ganz sauber ist das Signal nicht (Oberwellen), aber ich kann noch nicht vorhersagen, ob es so sauber sein muss, denn das hängt vom Empfänger ab. Die Impedanzanpassung passt noch nicht ganz. Ohne LED-Stufe habe ich rund 0,55Vpp am Source anliegen und mit nur noch rund 0,17Vpp. Aber immerhin funktioniert es inzwischen. Ich habe aber noch nicht ganz verstanden, wie ich den Ausgangswiderstand des FET senken kann. Laut meinen Formeln müsste ich die Steilheit verringern, damit R_out absinkt. Das heißt, es müsste eine kleinerer Strom Id fließen. Müsste ich dann R10 am Source noch größer wählen? Morgen werde ich mich an den Empfänger wagen und euch dann berichten! Viele Grüße und danke! Im Anhang der aktuelle Schaltplan. Falls ihr Verbesserungsvorschläge habt, nur her damit ;-) Achtung: BF314 ist ersetzt durch BF254. R2 ist draußen. R13 sind 10k.
Hallo Pascal, Ich habe da mal eine andere Schaltung mit einem Schwingkreis als Anpassung und Oberwellenfilter simuliert. Du kannst es ja mal testen.
Hallo Helmut, herzlichen Dank für deine Schaltung, die wirklich ein gutes Bild abliefert! Ich glaube, die werde ich mal nachbauen. Ich habe einige Fragen dazu, da ich schließlich dazulernen möchte: 1.) L2: Versteh ich das so richtig, dass L2 quasi den Kollektorwiderstand bei 25MHz darstellt im Kleinsignalersatzschaltbild aber keine Rolle spielt und damit den Außenwiderstand nicht beeinflusst? Oder welche Funktion nimmt die Spule ein? Stellen R5, L3 & C5 deinen Schwingkreis zur Filterung dar? Ist R5 der Resonanzwiderstand des Schwingkreises, der mir meine Güte ausmacht? C4: C4 nutze ich als Spannungsteiler? Oder hat er noch eine weitere Funktion? 2.) Mir ist das noch nicht ganz klar, wieso Spulen in der HF so einen großen Stellenwert einnehmen. Schon öfters habe ich gesehen, dass diese entweder am Emitter oder Kollektor Platz nehmen und viel bewirken. Eine Erklärung konnte ich leider bisher nirgends dazu finden (Bernd meinte, es würde in der HF eine Stromquelle darstellen, ich versteh es nur nicht ganz). Wo liest man sowas nach bzw. wo lernt man das? In meinem Studium wurde das noch nirgends so stark erwähnt (außer als Übertrager). 3.) Jetzt ist mir nicht ganz klar, wie die Impedanztransformation stattfindet. Der Schwingkreis stellt in Resonanz eine hochohmige Last dar. Meine Endstufe ist wenn ich mich nicht täusche aber relativ niederohmig und sollte doch den Schwingkreis dämpfen. Oder sehe ich da was falsch? Danke vielmals!! Pascal
Pascal O. schrieb: > 1.) > L2: Versteh ich das so richtig, dass L2 quasi den Kollektorwiderstand > bei 25MHz darstellt im Kleinsignalersatzschaltbild aber keine Rolle > spielt und damit den Außenwiderstand nicht beeinflusst? Oder welche > Funktion nimmt die Spule ein? > Das ist der Kollektorwiderstand wenn du so willst. Die Spule beeinflusst den Gleichstrom zur Versorgung nicht. Also koennen da die 0.5mA DC weiterhin fliessen. Bei 25 MHz hat sie aber einen hohen Widerstand und damit eine Grosse AC Amplitude am Kollektor. Der Wert ist nicht besonders kritisch. Du kannst da auch was in der Naehe nehmen. > Stellen R5, L3 & C5 deinen Schwingkreis zur Filterung dar? Ist R5 der > Resonanzwiderstand des Schwingkreises, der mir meine Güte ausmacht? > L3 , C5 , C4 stellen den Schwingkreis da. Ergibt rund 25 MHz Resonanzfrequenz. Solltes du eventuell dorthin abgleichen. Also die 45 pF durch einen Trimmer ersetzen. R5 stellt die Verluste der Spule da. Kann in der Realen Welt eventuell wegfallen, must du testen. > C4: C4 nutze ich als Spannungsteiler? Oder hat er noch eine weitere > Funktion? > C4 , C5 stellen einen kapazitiven Spannungteiler da. Der teilt die Schwingkreisspannung runter. Damit wird der Kreis weniger belastet. Mann koennte auch die Spule anzapfen ist aber so einfacher. Die Belastung des Kreises sinkt im Quadrat der Teilung. > 2.) > Mir ist das noch nicht ganz klar, wieso Spulen in der HF so einen großen > Stellenwert einnehmen. Schon öfters habe ich gesehen, dass diese > entweder am Emitter oder Kollektor Platz nehmen und viel bewirken. Eine > Erklärung konnte ich leider bisher nirgends dazu finden (Bernd meinte, > es würde in der HF eine Stromquelle darstellen, ich versteh es nur nicht > ganz). Wo liest man sowas nach bzw. wo lernt man das? In meinem Studium > wurde das noch nirgends so stark erwähnt (außer als Übertrager). > Zuerst werden Spulen in der HF in Verbindung mit Cs als Schwingkreise eingesetzt. Man will ja eine bestimmte Frequenz rausfiltern. In deinem Fall die 25 MHz und nicht die Oberwellen. Es gibt da die Abenteurlichsten Schaltungen dazu. Dann werden sie als Entkopplung eingesetzt. Auch kann man mit Spulen die oberere Grenzfrequenz der Schaltung anheben. Sie kompensieren dabei die Kapazitaeten der Schaltung. Also Transformator auch zur Anpassung zwischen den Stufen. Wenn du also in HF was machen willst, wirst du dich mit Spulen anfreunden muessen. > 3.) > Jetzt ist mir nicht ganz klar, wie die Impedanztransformation > stattfindet. Der Schwingkreis stellt in Resonanz eine hochohmige Last > dar. Meine Endstufe ist wenn ich mich nicht täusche aber relativ > niederohmig und sollte doch den Schwingkreis dämpfen. Oder sehe ich da > was falsch? Das siehst du nicht falsch. Deshalb der Kapazitive Spannungteiler mit C4,C5. Der transformiert dir dein Endstufeneingangswiderstand hoch. Die Uebersetzung geht nach folgender Formel: u = ((C4 + C5)/C5)^2 Deine Eingangswiderstand ist rund ca. 600 Ohm. 30 Ohm Emitterwiderstand * rund 20 Stromverstaerkung bei 25 MHz (geschaetzt also nix exakt). u = 81 Rv = 81 * 600 Ohm = 48600 Ohm Also wird der Kreis quasi nicht belastet und nur die Guete der Spule bestimmte die Bandbreite des Kreises. Deshalb kann es erforderlich sein R5 einzubauen. Also ausprobieren. C6 koppelt die HF Spannung auf den Schwingkreis ein. Da es hier hochohmig ist reicht eine kleine Kapazitaet. Auch werden alle parasitaeren Kapazitaeten hier mit mit abgeglichen und stoeren nicht weiter. Als Schwingkreiskapazitaet gilt hier die Reihenschaltung von C4 u. C5
Vielen, vielen Dank!!! Es haben sich gerade jede Menge Fragen geklärt :-) Ich weiß noch nicht ob ich in die HF möchte, aber es wird von mal zu mal interessanter. Aber ich merke schon, das Studium reicht trotz der ganzen Labore und Vorlesungen keinesfalls aus. Am Donnerstag gehe ich zu "Tesat" nach Backnang. Mal kucken, was die so machen ;-)
hallo helmut, Deine Schaltung ist ein ein sehr gutes Lehrbeispiel für praktische HF Anwendungen(inklusive parasitärer Bauteileigenschaften) und gäbe einen wirklich guten Wiki/Tuturialbeitrag ab zumal es hier gerade auf diesem Gebiet immer wieder zu Fragen kommt. Mir sind zwar die zu Grunde liegenden Dinge klar aber mit deiner Präzison würde ich mir das kaum zutrauen zu erklären. Ich glaube das Forum könnte ein Tutorial zum thema HF noch gut vertragen. ;-) Eine Frage hätte ich noch bezüglich der Diode, welche Diode benutzt du in der Simulation? Und wie berücksichtigst du dabei die elektrische bzw optische Kennlinie einer speziellen LED, dafür habe ich im LT Spice noch keine brauchbare Möglichkeit gefunden? Gruß Winne
Hallo Winfried, ich bin lang nicht so gut wie Helmut, aber bezgl. der Diode kann ich dir vielleicht helfen. In LT Spice gibt es einige LEDs. Wenn du eine Diode hinzufügst, kannst du sie ersetzen, indem du mit der rechten Maustaste draufklickst und dann auf "Pick a new diode" auswählst. Da findest du unter "Typ, LED" einige modellierte LEDs. Ich nutze immer die Nichia LEDs, da die Parameter meiner eingesetzten LED ähneln (Siehe mein Post weiter oben mit LT-Schaltplan). Dioden, egal ob LED oder normaler Diode, haben einen Bereich, in dem sie linear arbeiten. Wenn man nun diesen Arbeitspunkt mit einem geeigneten Vorstrom einstellt, lässt es sich ganz gut damit arbeiten. http://upload.wikimedia.org/wikipedia/commons/1/10/Dioden-Kennlinie_1N4001.svg Ich hoffe, ich konnte helfen! Gruß, Pascal
Hallo Paskal, ja das wird helfen, ich muss es mir nachher mal notieren am besten ich lege mir dafür mal eine eigene Helplist an ansonsten sieht dein Projekt recht interressant aus. ich versuche gerade einem fehler in meinem Rückfahrkamerasystem mit ultraschallentfernungsmessung vom "C" auf die Spur zu kommen. Da hat das OSD schon länger geponnen und nun ist es ganz ausgestiegen. rev. ing. ist gefragt ;-) 64+-9 Winne
Viele Wege führen nach Rom! Hier noch eine Version mit TTL-Treiber. Also erst kommt aus dem Treiber ein Rechteck und dann werden die Harmonischen weggefiltert. Will man mehr Power, können auch mehrere Treiber parallel geschaltet werden. Bernd
Bitte melde dich an um einen Beitrag zu schreiben. Anmeldung ist kostenlos und dauert nur eine Minute.
Bestehender Account
Schon ein Account bei Google/GoogleMail? Keine Anmeldung erforderlich!
Mit Google-Account einloggen
Mit Google-Account einloggen
Noch kein Account? Hier anmelden.








