hi, könnte sich das mal jemand ansehen, würde gerne wissen was noch zu verbessern ist oder sonstige hinweisen. :) MfG
Mach doch mal die Bauteilbezeichnungen mit rein...ich sehe da schon einige Verbesserungsmöglichkeiten. Nen Schaltplan hilft immer!
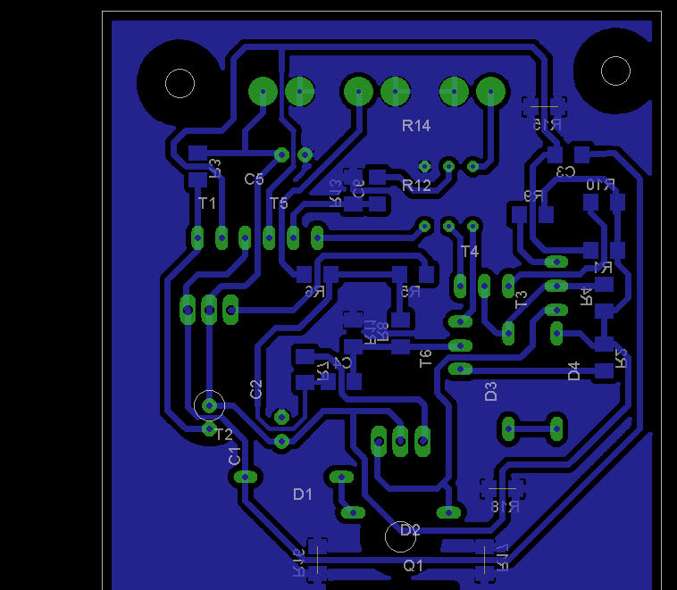
C2 und C5...da stimmt etwas mit der Polung nicht...kann aber auch sein, ich erkenne auf dem Bild nix, weil die Ziffern so klein sind :-)
Sollte der Schalplan stimmen, dann kannst Du im Layout R1 und R10 tauschen...spart man sich einmal durch den Widerstand zu routen...
---------
| |
+ --- --- c5
c2--- --- +
| |
gnd gnd
So siehts bei Dir aus...
Das soll stimmen?
den R7 direkt unterhalb C4 parallel, dann brauchst nicht drunter durch, ebenso bei R5: 180° drehen und unterhalb R6 setzen
luki egal schrieb: > bei der polung sollte alles passen habe bei der versorgun + 10V und - > 10V > ;) Und wo ist dein -10V Anschluss?
Mach mir mal bitte im Schaltplan die Netznamen für die Spannungen ran...ich glaube, wir reden aneinander vorbei...
luki egal schrieb: > am stecker sind die - 10V ;) Ich glaub hier will uns jemand zum Narren halten..... Also: don't feed the trolls
Bitte melde dich an um einen Beitrag zu schreiben. Anmeldung ist kostenlos und dauert nur eine Minute.
Bestehender Account
Schon ein Account bei Google/GoogleMail? Keine Anmeldung erforderlich!
Mit Google-Account einloggen
Mit Google-Account einloggen
Noch kein Account? Hier anmelden.


