Jungs ich brauche noch Tipps von Euch.. Ich habe ( habe schon etwas geschrieben, weil das Projekt läuft seit einigen Tagen ) mit Atmega8 LCd eine RGB Steuerung gebaut. Das Programm läuft wie ich es wollte. Die Steuerung ist auf Lochraster aufgebaut. Schliesse ich an der PWM Ausgänge 3 kleine LEDs an, geht perfekt. Nun habe ich auf eine 2 Lochrasterplatine meine 3W RGB mit Kühlkörper montiert. Nur eine von der 3 LEDs erstmal angeschlossen. Ist eine IRLZ34 mit entspr. R dran. Nehme ich den PWM Ausgang und verbinde mit dem Gate vom FET, fängt das Display zu flackern an, und denke der Atmega stürzt ab. Display geht sogar teilweise aus, oder erscheint wirres Zeug. Wie ich schon gesagt habe, es passiert nur, wenn IRLZ angeschlossen wird. Habe schon AVR und FET getauscht, immer das gleiche. Spannend finde ich, dass ich auf die gleiche Art und Weise schon Fader gebaut habe, das geht. Das Verbindugskabel zwischen beide Prints etwa 20 cm. 100nF Kondis sind vorhanden an dem AVR. Tipp ? die Schaltung bringt mich langsam zum Wahnsinn !!
Genügend großes Energiereservoir (m. a. W. dicker Elko und/oder niederimpedante Spannungsquelle) vorhanden?
Mit dem Netzteil, denke ich alles soweit OK, habe mit meinem Netzteil andere RGBs gebaut geht ohne Probleme. Ich habe sogar ( habe mehrere Netzteile = schon die beiden 5V versorgungen getrennt. eins für Steuerung eins für RGB, brint nichts. Netzteil macht 5A. im Netzteil habe ich glaube 63.000 uF
Miß doch mal die Versorgungsspannung des Atmega mit dem Oszi. Außerdem wäre ein Schaltplan nicht schlecht.
Thomas Kiss schrieb: > Die Steuerung ist auf Lochraster aufgebaut. In deinem Falle arg grenzwertig. > Schliesse ich an der PWM Ausgänge 3 kleine LEDs an, geht perfekt. Die ziehen auch keinen nennenswerten Strom > Nun habe ich auf eine 2 Lochrasterplatine meine 3W RGB mit Kühlkörper > montiert. Nur eine von der 3 LEDs erstmal angeschlossen. Stromfresser! > Nehme ich den PWM Ausgang und verbinde mit dem Gate vom FET, fängt das > Display zu flackern an, und denke der Atmega stürzt ab. Display geht > sogar teilweise aus, oder erscheint wirres Zeug. Die 3W LED samt FET ziehen dir GND bzw VCC (je nachdem wie du sie verschaltet hast) weg. Schließe die Spannungsversorgung für deine LED-/FET-Kombination direkt an der Quelle (also nicht über die Steckbrettkontakte) an!
vielleicht einfach mal beim Mega die Brownoutdetction abschalten. Gruss K.
Mach nen Vorwiderstand ans Gate oder nimm nen FET Treiber. Das Gate ist ne Kapazität die Geladen bzw. umgeladen werden Muß desshalb können die Spitzenströme am Gate schon mal mehrere Ampere betragen und das schaft dein Atmel nicht. Der Widerstand würde den Strom begrenzen aber die PWM Frequenz stark verringern. Deshalb besser ein Gate Treiber benutzen.
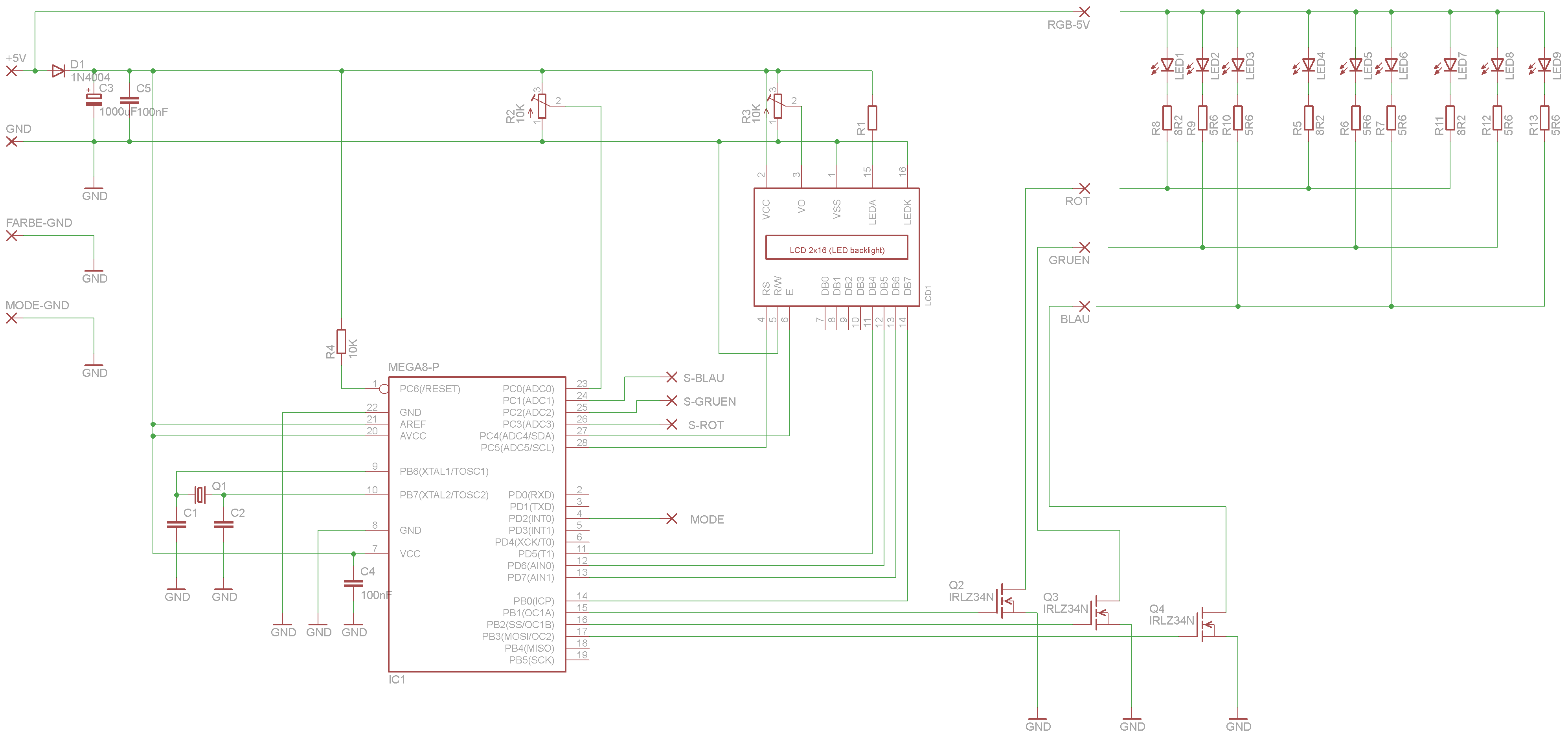
Die Schaltung ist nicht auf dem Steckbrett - sondern auf Lochraster Anbei der Plan Was ich nicht verstehe, so wie im Plan habe ich schon Fader gebaut, geht ohne Probleme...
Was ist die Brwonout detektion ? Habe schon mit 470 Ohm auch am Gate probiert, ändert sich nichts an der Situation
Magnus Müller schrieb: > an der Quelle (also nicht über die Steckbrettkontakte) an! Thomas Kiss schrieb: > Die Schaltung ist nicht auf dem Steckbrett - sondern auf Lochraster Uuuups... war da offensichtlich unaufmerksam. Mach mal ein Foto von der Platine (oben und unten). Wie ist dein Resetpin beschaltet?
Reset pin ist über 10K an plus und 100nF auf GND Bilder kann ich evtl. später machen, muss warten bis Frau nach Hause kommt, Tochter ist krank...kann momentan nicht in den Keller
Brownoutdedetion ist eine Fuse im MC die bei Unterspannung des MC einen Reset ausführt. Schau mal in die Datenblätter vom MC.
Thomas Kiss schrieb: > Tochter ist krank...kann momentan nicht in den Keller Du hast deine hochinfektiöse Tochter in den Keller zu deinem Basteltisch gesperrt? Böse böse ;o) Oder willst du sagen, dass deine Tochter zu krank ist um für dich im Keller die Platine zu fotografieren ;o)
Trenn die 5V vom Atmel und der Diode, also getrennte Versorgungsleitungen und Kondensatoren an die Bauteile und schalte den 470Ohm nochmals zwischen Gate und Atmel, bei der Kapazität vom Fet und je nach PWM Frequenz bekommt der kleine µC richtig eins drauf, dass der dann rumkaspert ist kein wunder.
hmmm...ich habe noch nie Probleme mit der Spannungsversorgung gehabt, selbst das Teil ( Bild ) läuft mit einem 5V Popelnetzteil...
Magnus : Sei doch froh, wenn Du keine Probleme mit sowas hast...nicht witzig Der einziger Unterschied wäre zum anderen Projekt, dass die Leitung zwischen PWM Ausgang und Mosfet ca 20 cm lönger ist.0,14qm standard Litze in einem Kunstoffschlauch zusammen
Mit 470 Ohm gehen keine 20mA mehr aus dem Pin, das müßte sicher sein. Versuch doch mal den µC-Teil und den Leistungsteil über eine Diode und einen 1000µF Elko für den µC zu trennen, die 5V müßtest du dabei auf 5,2-5,6V anheben wegen dem Verlust in der Diode.
Den Elko direkt über den µC und die Diode in die Versorgungsleitung zu Elko und µC. Damit kann kein Strom mehr aus diesem Kondensator in den Leistungsteil zurückfließen und somit kann keine Spitze auf der Versorgungsspannung aus dem Lastkreis den µC zum Absturz bringen.
Zwei Fragen hätte ich da mal. 1. Wieso hast Du einen Kondensator zwischen Reset und Masse? 2. Ist das ein "analoges" Netzteil oder ein Schaltnetzteil?
schaltnetzteil, aber habe ich die Schaltung shon am Analoges Netzteil Probiert. Also Trafo gleichricter, Kondis, 78S05 zum Thema Reset : http://www.ucblog.de/2010/05/minimalbeschaltung-atmega8/
nimm doch mal einen größeren widerstand für den led zweig.. 8 Ohm wie auf dem schematic sollten zum testen viel zu wenig sein.. mach einfach 680R rein so kannst du wenigstens die funktion testen.
Nein, nicht so! Du hattest doch einen Widerstand an +5V in Reihe mit einem Kondensator an Masse und dazwischen den Reset angeklemmt, oder? Ich frage mich wozu der Kondensator! Reset über 10k an +5V und gut ist.
der 8 Ohm kommt von hier : http://www.led1.de/shop/product_info.php?pName=prolight-power-rgb-led-3-watt-star-6pin-106-lumen-p-1032&cName=prolight-power-leds-prolight-power-rgb-leds-c-8_73 kann ich aber auch mit weniger testen....
OK Sven werde ich dann rausnehmen.. Sobald ich kann, werde ich es mit der Diode und 1000uF testen, wenns nicht geht mache ich dann Bilder... Suppa Dank erstmal...
Sven Z. schrieb: > Ich frage mich wozu der Kondensator! Reset über 10k an +5V und gut ist. Was bist du denn für ein Oberspezialist? In einer EMV verseuchten Umgebung gibt es ohne C am Reset ganz schnell mal einen ungewollten Neustart. Thomas Kiss schrieb: > OK Sven werde ich dann rausnehmen.. Lass den drin! (siehe oben)
LC-Filter vor den 5V-Regler, oder vllt tuts auch ein RC-Filter mit R = 10Ω oder so. Warum haben alle Leute Angst vor Spulen? Eventuell kann es sogar notwendig sein, auch die Masse zu entkoppeln. mfg mf
ich vermute auch etwas, weil der AVR kippt aus dem Latschen wenn Last dran kommt...aber wie ich sagte auf dieser (ähnlich) habe schon Schaltungen gemacht, alle liefen auf Anhieb..grübel.. Wie sollte ich noch eine Spule ins Spiel bringen ? Welcher Wert ? Habe noch etwas im Keller..LoL
Magnus Müller schrieb: > Was bist du denn für ein Oberspezialist? > > In einer EMV verseuchten Umgebung gibt es ohne C am Reset ganz schnell > mal einen ungewollten Neustart. Es war lediglich eine Frage, das hat nichts mit Oberspezialist und dergleichen zu tun. Mir ist bislang keine Schaltung untergekommen, die dementsprechend aufgebaut war. Alle waren mit 10k direkt an +5V angeschlossen mit einer Ausnahme. Eine Schaltung hatte ich mit Kondensator aber ohne R. Folgerichtig hatte die Schaltung auch keinen ISP. Nur weil man was nachfragt, muss man nicht gleich beleidigend werden. Schließlich war meine Frage eben nach dem Sinn gerichtet. Und noch etwas: Ich habe eine Schaltung (LCD2USB) direkt unter einem Mainboard verbaut und das Ding startet auch nicht neu.
Sven Z. schrieb: > Magnus Müller schrieb: >> Was bist du denn für ein Oberspezialist? >> >> In einer EMV verseuchten Umgebung gibt es ohne C am Reset ganz schnell >> mal einen ungewollten Neustart. > > Es war lediglich eine Frage, das hat nichts mit Oberspezialist und > dergleichen zu tun. Nein, das war nicht einfach nur eine Frage! Siehe: Sven Z. schrieb: > Ich frage mich wozu der Kondensator! Reset über 10k an +5V und gut ist. > Mir ist bislang keine Schaltung untergekommen, die dementsprechend > aufgebaut war. Alle waren mit 10k direkt an +5V angeschlossen mit einer > Ausnahme. Eine Schaltung hatte ich mit Kondensator aber ohne R. Die Notwendigkeit eines Cs am RESET in EMV verseuchter Umgebung ist schuld daran, dass ich mich vor Jahren erstmals mit AVRs beschäftigt habe. Damals wurde ich von einem Kollegen gefragt, ob ich mir mal seinen 8kanaligen USB Lampendimmer ansehen könnte, da dieser unter Last immer wieder abstürzte. Die Schaltung wurde von einem Studenten entwickelt und programmiert. Auch Dieser war der Meinung, dass der RESET Pin kein C braucht. Der Leistungsteil der Schaltung streute fleissig auf die Leitung zwischen RESET Pin und 10k PullUp ein, worauf der AVR in unregelmäßigen Abständen mit einem Happy Birthday reagierte.
Ich kannte das bislang halt nur so, dass man einen 10µF und einen 100nF jeweils zwischen Plus und Masse geklemmt hat in der Nähe des AVRs. Hmm stimmt, der 100nF fehlt noch in meinem aktuellen Projekt! Siehe auch das Beispielschaltbild von Thomas!
Noch eine Frage, wenn ich die Verbindung ( Schaltung wie oben ) zwischen AVR und Gate trenne, sollte die LED aus sein, oder leicht an ?.... Klar Versorgung ist an und die Diode, wie oben beschrieben in der Versorgungsleitung noch nicht drin.
> Ein Kondi schadet nie...
Na dann häng doch mal einen 10µF oder so an den Ausgang eines OPV... ;)
Sorry fürs off-topic.
Welchen Pegel hat das Gate wenn offen liegt? Aha, unbekannt. Das sich das Gate meist selbst aufläd, Pulldown mit 47k drann. Knut
Sehe ich das richtig, dass vor der Diode D1 die 5V sind? Bitte die Diode raus nehmen und stattdessen 0R nehmen. Am AVR kommen nur noch ~4,3V an, mit denen er nicht läuft bzw gerade so hart am Gas. Schaltest du jetzt deinen Fet, wird die Stromaufnahme des ATMega größer, der Spannungsabfall über der Diode größer. Nicht viel, aber gerade so, dass der AVR nicht mehr läuft. Bitte mal ohne die Diode probieren.
Thomas Kiss schrieb: > ich habe "irgendwo" hier mal die Schaltung so gesehen "irgendwo" war scheinbar ne schlechte Quelle... Keine Entkoppel-Kondensatoren, und Kurzschluss am Aref-Pin. Thomas Kiss schrieb: > zum Thema Reset : > http://www.ucblog.de/2010/05/minimalbeschaltung-atmega8/ Das ist auch nicht gut. AVCC und AGND sind nicht zum Spaß am Chip, die gehören beschaltet, auch wenn man den ADC nicht benutzt. und auch hier fehlen 2x 100nF. Du willst ja keine "Minimalbeschaltung" sondern eine "Sinnvolle, nicht abstürzende Beschaltung"
Naja war evtl. mein Fehler, ich werde, nach dem ich die Tipps ausproboert habe, einen kompletten Plan zeichen. Es gibt noch ein Poti mit dem ich die Fadingsgescheindigkeit einstellen kann. Ich wollte nicht alle Details hier beschreiben, wöre evtl. zu viel gewesen. Die "standardschaltung, was ich als Grundlage genommen habe, habe schon oft verwendet. Ich habe nicht gedacht, dass das Problem daran liegt.Trotzdem viele Dank für Eure zahlreichen tipps, werde ich eins nach dem anderen ausprobieren !
@henrik Bitte alles lesen! Und ein µC-Pin im Low-Zustand wirds ja wohl schaffen ein FET-Gate entladen zu halten...
ich finde es hier immer wieder spannend..man hat ja ein Problem, jemand schreibt was, scheint erstmal ein guter Tipp zu sein, 5 min, später wird revidiert..also langsam weiss ich es auch nicht, was gut was schlecht ist...
Vergiss bitte nicht ein Bild von dem aktuellen Aufbau zu machen bevor du versuchst Änderungen vorzunehmen. Mich würde immer noch interessieren wie die Kiste im Moment konstruiert ist...
Idee Perfekt, weil ich langsam nicht weiss was ich ändern soll.. Bilder kommen bald...
Das, was der Hersteller vorgibt in seinem Datenblatt und in den Appnotes ist das relevante. Nicht das, was irgendwo im Internetz steht. Dein Problem wird sein, dass du die Spannungsversorgung von Leistungsteil und Logikteil nicht getrennt hast, sondern vermutlich vermischt hast. Unter Umständen hast du sogar noch nicht mal einen Spannungsregler an der Logikseite. Der aber unter Umständen auch nichts bringen würde. Einen gescheiten Schaltplan hast du ja immer noch nicht gezeigt bzw. gezeichnet. Wie will man denn so einen Fehler oder ein Problem finden? Auch macht es bei Lochraster Sinn sich vorher so grob zu überlegen, was man wohin baut. Ich benutze auch für Lochraster einfach EAGLE mit entsprechendem Raster (1.27mm Multiplikator: 2)
so es hat sich etwas getan...Der AVR stürzt nicht mehr ab, nur eine Farbe dran. Ich habe in die Versorgungsleitung was zu AVR geht eine 4007 geschaltet und einen Kondi mit 4700uF also die Bilder
Thomas Kiss schrieb: > also die Bilder ach du schande... du hast wohl aus deinen >800 beiträgen sehr viel mitgenommen... "hey schau mal, ich stopf einfach lustig alles zusammen, unterdrücke sofort jede erinnerung an jedes dieser "daten" "blätter" und lass sachen einfach weg, die in hunderten threads, zahlreichen artikeln und das im ganzen internet den blutigsten neuanfängern geduldsam wiedergekaut empfohlen werden. wer braucht das schon?? aber heey schau mal, nichts funktioniert vernünftig und ich bin "Am Rande des Wahnsinns"! woher kann das nur kommen???" wow, gratuliere.
So wie der Elko (der schon etwas älter aussieht) da angebunden ist, ist es nicht gerade gut. Da hast du an den Zuleitungen eine große Leiterschleife. Gleichzeitig hast du auf der länglichen Platine für die Versorgungsspannung so ein dünnes und langes Lackdrähtchen genommen und unter Umständen zusammen mit dem Rückleiter (AKA Minuspol) auch noch eine relativ große Fläche aufgespannt. Das wirkt wie eine Spule in der jedes Magnetfeld eine Störspannung bzw. Strom induziert. Das lange Kabel wo das MOSFET Gate drüber angeschlossen ist, sieht auch höchst merkwürdigst aus. Der Treiber muss direkt ans Gate. Davor darfst du dann auch mehr Leitung legen. Ist nur eine Sache der Zeit bis der MOSFET mal an einer induzierten Überspannungsspitze am Gate gestorben ist. Entstörmaßnahmen wie 100nF Caps oder anderweitige Kondensatoren fehlen komplett. Michael H. schrieb: > "hey schau mal, ich stopf einfach lustig alles zusammen, unterdrücke > sofort jede erinnerung an jedes dieser "daten" "blätter" und lass sachen > einfach weg, die in hunderten threads, zahlreichen artikeln und das im > ganzen internet den blutigsten neuanfängern geduldsam wiedergekaut > empfohlen werden. wer braucht das schon?? > aber heey schau mal, nichts funktioniert vernünftig und ich bin "Am > Rande des Wahnsinns"! woher kann das nur kommen???" Du bekommst meine Zustimmung! Niemand ist perfekt. Auch gute Leute machen Fehler. Aber du (Thomas) lernst ja nicht mal daraus, sondern bastelst einfach so lange dran herum, bis es funktioniert ;-) Ein paar praktische Grundlagen könnten nicht Schaden. Gerade bei Schaltungen, die a) Hochspannung haben (Und da baust du ja auch dran rum. Darf ich gar nicht dran denken). b) Relativ viel Strom Schalten c) Diesen auch noch schnell an/abschalten.
Man liest ja fleissig !!! Ups..ein Bild ist etwas zu gross, habe bei meiner DSL Leitung nicht bemerkt... Ich werde es mit der andeen 2 Farben noch probieren... und vollbarcht !! Viiiiiiiiiieeeeeeellllllllllllllleeeeeeeeeennnnnnn Dank an alle !! Lösung : eine Diode und ein Kondensator alles andere hat nichts gebracht
Thomas Kiss schrieb: > Lösung : eine Diode und ein Kondensator alles andere hat nichts gebracht Es löst aber nur die Symptome und nicht das Problem.
Simon K. schrieb: > So wie der Elko (der schon etwas älter aussieht) da angebunden ist, ist > es nicht gerade gut. Da hast du an den Zuleitungen eine große > Leiterschleife. Simon K. schrieb: > Gleichzeitig hast du auf der länglichen Platine für die > Versorgungsspannung so ein dünnes und langes Lackdrähtchen genommen und > unter Umständen zusammen mit dem Rückleiter (AKA Minuspol) auch noch > eine relativ große Fläche aufgespannt. Das wirkt wie eine Spule in der > jedes Magnetfeld eine Störspannung bzw. Strom induziert. Sieht man schlecht auf dem Bild, die versorgungsleitung sind die dickere auf der Steuerplatine Simon K. schrieb: > Entstörmaßnahmen wie 100nF Caps oder anderweitige Kondensatoren fehlen > komplett. Simon K. schrieb: > Entstörmaßnahmen wie 100nF Caps oder anderweitige Kondensatoren fehlen > komplett 100nF ist direkt neben dem Anschluss sieht man nicht, auf der Steuerplatine sind 2 und auf der Leistungsplatine auch.. Aber trotzdem viele Dank, es funzt wie ich wollte. Wie ich sage, habe schon ein Bild, vo der kleinen Stuerung gepostet, habe ich davon 2 die seit 3 Monaten täglich viele ( Abendstunden ) bereits laufen.
Thomas Kiss schrieb: > Lösung : eine Diode und ein Kondensator alles andere hat nichts gebracht Das ist bestenfalls eine NOTLÖSUNG !
ich wollte nicht nochmal alles auseinader reissen, klar nicht die beste Lösung.
Thomas Kiss schrieb: > Sieht man schlecht auf dem Bild, die versorgungsleitung sind die dickere > auf der Steuerplatine Auf den Briefmarkenbildern sehe ich da keinen Unterschied. > 100nF ist direkt neben dem Anschluss sieht man nicht, auf der > Steuerplatine sind 2 und auf der Leistungsplatine auch.. Toll. Aber was sollen die da? Die müssen unter anderem direkt an den Mikrocontroller bzw. empfindliches Bauteil. "Direkt" heißt: Näher als 1cm. Jedes VCC/GND Paar bekommt einen. Ans Display würde ich auch mindestens noch 100nF machen. Und generell: Ein kleiner ELKO kann auch nicht Schaden. Zum Beispiel am Mikrocontroller (10µF sollten es tun). Mit 100nF Caps würde ich gerade bei so einem chaotischen und undurchdachten Aufbau rumsauen wo es nur geht. Die kosten doch nix und sind in SMD (0805 z.B.) ruckzuck zwischen zwei Lötaugen gelötet. > Wie ich sage, habe schon ein Bild, vo der kleinen Stuerung gepostet, > habe ich davon 2 die seit 3 Monaten täglich viele ( Abendstunden ) > bereits laufen. Wie prophezeit: Nur zusammengestöpselt aber Nichts über Schaltungsentwicklung gelernt. Ohne Schaltplan bleibt das eh nur ein Stochern im Nebel. Der Schaltplan ist für den Elektroniker/Elektrotechniker der heilige Gral auf dem Weg zur Problemlösung.
So damit man doch etwas lernt....oder versucht.. ich habe mal jetzt alles gezeichnet, weil mein Nachbar auch so ein Teil haben will, werde ich doch noch eine Platine ätzen lassen. Bevor ich das Zeug route, bitte Blick drauf werfen. Noch etwas. Die Schaltung wird über ein Steckernetzteil 5V 3500mA gespeist, habe noch welche übrig. die RGBs sind auf einem 55x55mm grossen Kühlkörper einzeln aufgebracht 3 Stück paralell. RGBs sind 3 Watt Typen. Der Poti bestimmt die Geschwindigkeit im Fade Modus mit der 3 Tasten stelle ich die Farben einzeln ein. Die Werte werden gespeichert und die Infos an 16x2 LCD ausgegeben. der IRLZ wird nicht mal handwarm. So jetzt bin mal gespannt !!!
Walter schrieb: > schreib 100x > ich darf aref nicht an 5V anschließen! Wieso nicht?! Das wurde hier auch gemacht und die Schaltung läuft! http://www.harbaum.org/till/lcd2usb/schematic.gif
Walter : Warum nicht ???????????, Sven sagte auch, daß es geht, bei mir geht es auch 100% !!!
Hi >Wieso nicht?! Weil es unnötig und gefährlich ist. Unnötig, weil man VCC als Referenzspannung auswählen kann und gefährlich weil beim Einschalten der internen Referenz ein Kurzschluss entsteht. >Das wurde hier auch gemacht und die Schaltung läuft! Das kann wohl kaum als Referenz dienen. Einfach mal das Datenblatt lesen. MfG Spess
> Wieso nicht?! > > Das wurde hier auch gemacht und die Schaltung läuft! > http://www.harbaum.org/till/lcd2usb/schematic.gif Guter Stil ist das nicht. Auf Vcc sind sämtliche Schaltstörungen aller ICs usw. enthalten. Deine ADC-Werte werden ziemlich rumhüpfen. Ungefiltert sollte man Vcc hierfür auf gar keinen Fall verwenden. Lieber 100nF von Aref an GND und die interne Referenzspannung verwenden. Oder eine richtige Referenzspannungsquelle dran anlegen. Die wäre dann aber auch wieder hinreichend von Vcc entkoppelt.
> Guter Stil ist das nicht. das is genauso bloedsinn. das hat rein gar nichts mit "stil" zu tun. es ist falsch und nichts anderes. http://www.google.com/?q=site%3Amikrocontroller.net+vcc+aref
Mein Adc ist so konfiguriert : Config Adc = Single , Prescaler = Auto , Reference = Avcc Start Adc
Ah okay, Thomas nutzt ja auch den Adc. Mein Schaltungsbeispiel nutzt den Adc nicht! Wenn der Adc genutzt wird, ist das auf jeden Fall falsch! Da war doch im Tutorial eine äußere Beschaltung mit Kondensatoren und ggf. einer Spule, oder?
Also wie Pin beschalten ? wenn ich Adc nutze ? Noch etwas...die Verbindung zwischen Steuerung und RGB werden mit 2 Stecker-Buchse Kombination gelöst. 3 x 0,14 für LED und 2 x 0,14 für Speisung- Kabellänge ca 1 Meter
Sven Z. schrieb: > Wenn der Adc genutzt wird, ist das auf jeden Fall falsch! Da war doch im NEIN. falls der adc genutzt wird, kann es nicht sinnlos sein. wird der adc nicht genutzt, ist es totaler mist. kurzschluss. > Tutorial eine äußere Beschaltung mit Kondensatoren und ggf. einer Spule, > oder? lies es doch mal und gib einfach zu, dass du keine ahnung hast und die klappe trotzdem aufgerissen hast...
Dann musst du extern einen 100nF Cap an AREF hängen. Und sonst nichts. Liest eigentlich niemand mehr Datenblätter? ;-) Da stehts in der Analogsektion drin. Meiner Meinung nach immer noch zu wenige 100nF keramische(!) Caps (AVCC hat immer noch keinen. Das LCD auch nicht.). Die Diode D1 würde ich wieder ausbauen. Wenn die Schaltung vernünftig aufgebaut ist, muss es auch ohne gehen. Stattdessen würde ich eventuell einen kleinen LC-Filter einbauen. Der 1000µF macht an der AVR Spannungsversorgung überhaupt keinen Sinn. Der Cap muss da hin, wo die Störungen entstehen, damit die Störungen einen möglichst kleinen Weg laufen müssen (um es mal einfach auszudrücken). Also direkt in der Nähe der Schaltenden FETs! Dafür würde ich bei der AVR Versorgung noch direkt am Mikrocontroller und am LCD einen 10µF Elko hinbauen. Soweit so gut, jetzt frühstücke ich erst mal ;-)
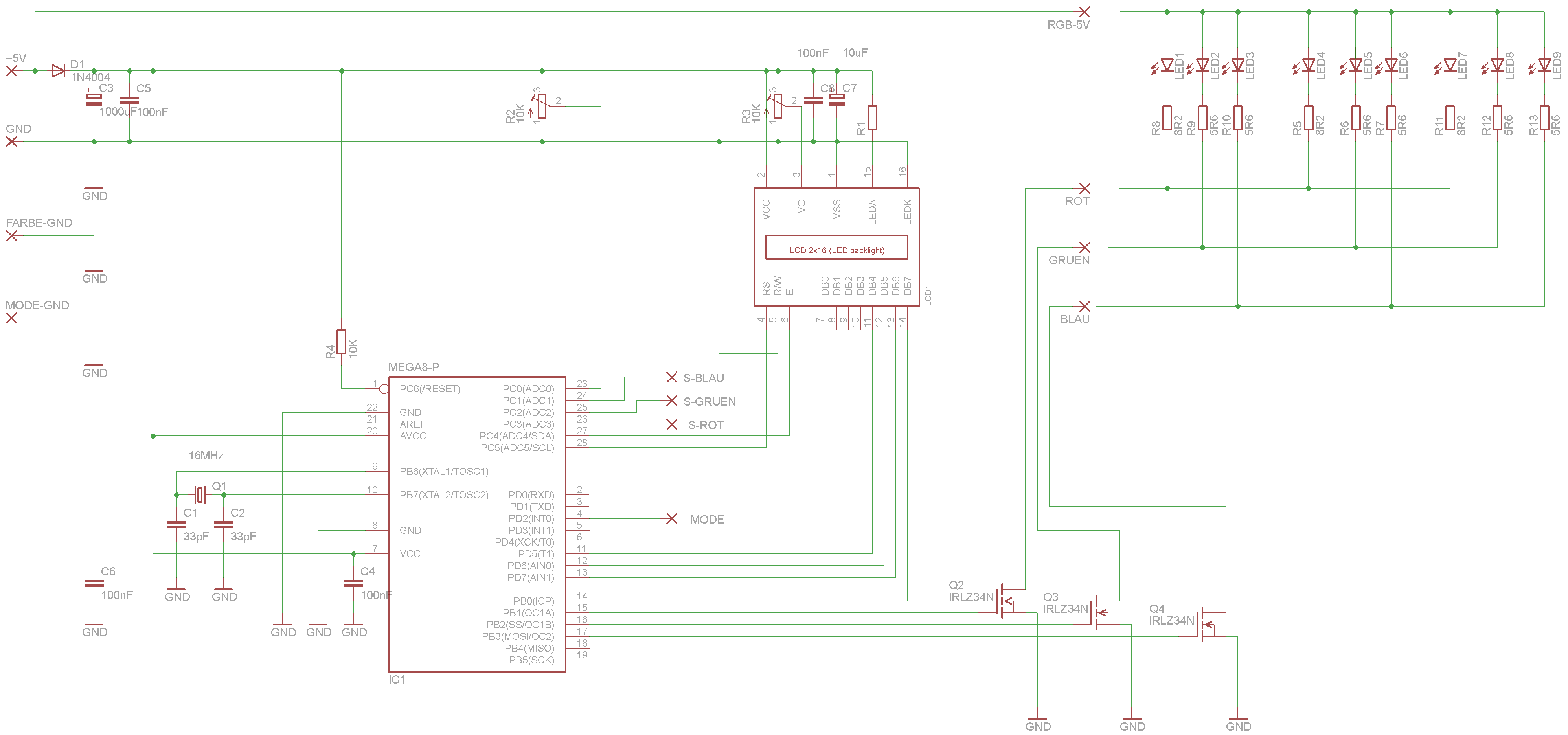
Simon K. schrieb: > Die Diode D1 würde ich > wieder ausbauen. Wenn die Schaltung vernünftig aufgebaut ist, muss es > auch ohne gehen. Stattdessen würde ich eventuell einen kleinen LC-Filter > einbauen. Sagen wir mal so, so funktioniert und schaden tut es auch nicht. Wenn es LC Filter besser wäre welche Dimensionen muss ich für sowas nehmen ? Schlatplan Update
Thomas Kiss schrieb: > Simon K. schrieb: >> Die Diode D1 würde ich >> wieder ausbauen. Wenn die Schaltung vernünftig aufgebaut ist, muss es >> auch ohne gehen. Stattdessen würde ich eventuell einen kleinen LC-Filter >> einbauen. > > Sagen wir mal so, so funktioniert und schaden tut es auch nicht. Du bist wirklich lernresistent ;-) Nur weil es funktioniert und du denkst, dass es nicht schaden kann, heißt es nicht, dass das in einer vernünftigen Schaltung überhaupt Sinn macht und problemvorbeugend wirkt. Beispielsweise sinkt die Versorgungsspannung in deinem Digitalteil dadurch um die Dropspannung und das LCD dürfte mit ziemlich großer Sicherheit nicht mehr richtig arbeiten. > Wenn es LC Filter besser wäre welche Dimensionen muss ich für sowas > nehmen ? Gute Frage. Wesentlich einfacher wäre es, wenn du beide Stromkreise bspw. über einen Spannungsregler trennen könntest. Aber das haut wohl spannungsmäßig nicht hin. Ich persönlich würds mal mit 10µH und 100µF probieren. Aufpassen, dass die Spule (Entstördrossel) deinen Gleichstrom, den die Schaltung dahinter benötigt, abkann. Leider kannst du mit dem Steckernetzteil die Spannungsversorgung nicht wirklich gut sternförmig verteilen. Das wäre die sauberste Variante, da du hier überhaupt gar nicht erst Störungen der Versorgungsspannung in den empfindlichen Teil der Schaltung einkoppelst. Ja, das hat was mit Nachdenken zu tun ;-) Such dir eine Variante aus, lass dich von anderen hier beraten.
@Michael Vorsicht mit den jungen Pferden, so etwas geht auch freundlicher! Ich meinte dieses Schaltbild hier aus dem Tutorial und sorry, wenn ich das als Anfänger nicht auswendig kenne: http://www.mikrocontroller.net/wikifiles/thumb/9/9e/Adc_connection.png/300px-Adc_connection.png
Hier mal ein wenig Lesestoff für (oder besser, gegen) EMV [1], [2], [3].
Grundsätzlich schreiben Chiphersteller solche AppNotes nicht aus Spaß
;).
Was auf den ersten Blick fehlt:
µC:
-) 10µ Tantal nahe dem Mega
-) (10n Kerko nahe dem Mega) (nehme ich immer)
-) Spule (Drossel) in Serie zu Vcc
-) unbenutzte IO-Pins über 10K nach GND schalten (und im Programm als
Ausgang mit 0)
-) Oszillator siehe [4]
-) Reset siehe [1] (mindestens Kerko gegen GND)
-) AVcc mit L-C Glied entkoppeln (siehe Simons post)
LCD:
-) DB0-DB4 beschalten (im Datenblatt schauen, ob die gegen Vcc
oder GND geschalten gehören)
-) Du könntest die Hintergrundbeleuchtung schaltbar machen
Allgemein:
-) 1000µ bringen beim µC nix, lieber zu den LEDs (wurde schon
geschrieben)
-) Widerstände in die Gate-Leitungen ~200R (wurde auch schon oben
erwähnt)
-) Auf was gehen S-ROT/GRUEN/BLAU? Schalter? Wenn ja und mit einer
langen Leitung, dann tut ein Widerstand in der Leitung gut. Auch
externe Pull-Ups helfen gegen Störungen (1K zieht stärker gegen
Vcc als der interne 50K).
-) RGB-5V nahe den LEDs mit Elko + Kerko (und vllt. einem L) entstören
(wurde auch schon oben geschrieben)
Thomas Kiss schrieb:
> Noch etwas. Die Schaltung wird über ein Steckernetzteil 5V 3500mA
> gespeist, habe noch welche übrig.
Gut, 3,5A. Eine LED zieht zurzeit ja laut dem ohmischen Gesetz 960mA, du
hast 9 LEDs paralell, das ergibt 8,6A. Ich hoffe das Netzteil hat eine
zurücksetzbare Sicherung drinnen...
gruß
Laszlo
[1] http://www.atmel.com/atmel/acrobat/doc1619.pdf
[2] http://www.atmel.com/dyn/resources/prod_documents/doc4279.pdf
[3] http://www.atmel.com/atmel/acrobat/doc2521.pdf
[4] http://www.atmel.com/dyn/resources/prod_documents/doc8128.pdf
[5]
http://www.avrfreaks.net/index.php?name=PNphpBB2&file=viewtopic&t=70966
Nachtrag: Toll, zu langsam :D
Laszlo H. schrieb: > Gut, 3,5A. Eine LED zieht zurzeit ja laut dem ohmischen Gesetz 960mA, du > hast 9 LEDs paralell, das ergibt 8,6A. Wie kommst du denn jetzt auf diesen Wert?
Laszlo H. schrieb: > -) Widerstände in die Gate-Leitungen ~200R (wurde auch schon oben > erwähnt) Vor kurzem schrieb jemand : der Widerstand beim einem IRLZ34N verlangsamt die Schaltungs des Fets. Schaltplan update
Magnus Müller schrieb: > Laszlo H. schrieb: >> Gut, 3,5A. Eine LED zieht zurzeit ja laut dem ohmischen Gesetz 960mA, du >> hast 9 LEDs paralell, das ergibt 8,6A. > > Wie kommst du denn jetzt auf diesen Wert? Er betrachtet eine RGB-LED einzeln, also sprich als rote, grüne und blaue LED. Davon 3 Stück, macht 9. Dann stimmt der Strom aber nicht, da eine RGB-LED wohl insgesamt 960mA zieht. Mal 3 plus "Spesen" und das Netzteil reicht wohl gerade so eben.
Also ich habe meine 3.RGB LED angeschlossen ( temporär ) wenn alle 3 an sind , alle Farben voll, hat das Netzteil 4,8 V ind wird nur lauwarm
Magnus Müller schrieb: > Wie kommst du denn jetzt auf diesen Wert? facepalm Indem ich die Flussspannung der LEDs vergessen habe. Ich nehme alles zurück, was ich dort geschrieben habe. Es geht sich aus, wenn auch für meinen Geschmack zu knapp, ~3A, je nach Flussspannung der LEDs. Thomas Kiss schrieb: > Vor kurzem schrieb jemand : der Widerstand beim einem IRLZ34N > verlangsamt die Schaltungs des Fets. Tut es auch, die Frage ist, wie hoch deine PWM-Frequenz ist und wie viel zusätzliche Verlustleistung (durch das langsame Umschalten) die FETs aushalten. Aber ohne Vorwiderstand belastest du bei jedem Umpolen deinen IC-Ausgang, die definitiv nicht als Gate-Treiber ausgelegt sind. Wenn du zu schnell schaltest oder die FETs unterdimensioniert sind (was bei einem TO-220 mit 30A IDmax und 10A@5V Safe Operation Area recht unwahrscheinlich), dann setzt ein FET-Treiber, wie zB den TC4427 von Microchip ein. gruß Laszlo
"günstiger" wäre dann mit 220 Ohm, sowas wie TC habe nicht da. PWM Frequenz wie hoch ? $crystal = 16000000 ............. Config Timer1 = Pwm , Pwm = 8 , Compare A Pwm = Clear Up , Compare B Pwm = Clear Up , Prescale = 1 Config Timer2 = Pwm , Pwm = On , Compare Pwm = Clear Down , Prescale = 1 Enable Timer1 Enable Timer2 Start Timer1 Start Timer2 R Alias Compare1a G Alias Compare1b B Alias Ocr2 .......................
So die Platine habe ich auch fertig, nachdem niemand mehr zum Schaltplan gesagt hat.
Laszlo H. schrieb: > -) 10µ Tantal nahe dem Mega Würde das auch mit einem Elko gehen? Bzw. wieso Tantal?
Ohje ohje. Junge junge, dir fehlt einiges! Guck dir die lange Hinleitung zum MOSFET Gate an. Guck dir vor allem den Rückweg des Stromes wieder an, der von Source aus zurück zur Stromversorgung des MOSFET Treibers (=dein AVR) fließt. Das gibt doch nix. Der 1000µF ist wie oben schon zigfach gesagt dort absolut an falscher Stelle. Der muss nicht an den Logikteil sondern da, wo die schnelle Schaltflanken mit hoher Stromstärke sind! Die Massefläche sieht mir sowieso sehr wenig durchdacht aus. Da fließt der Strom teilweise richtig große Schleifen. Und warum baust du die Schraubleiste für den Anschluss der Spannungsquelle nicht auf die rechte Seite? Weißt du wie jetzt der Laststrom fließt? Direkt über die Masse deines Mikrocontrollers. Wer soll sich denn da noch wundern, dass das nicht funktioniert? Da sind sooo viele Beispiele dafür drin, wie man sowas garantiert nicht machen sollte! Sven Z. schrieb: > Laszlo H. schrieb: >> -) 10µ Tantal nahe dem Mega > > Würde das auch mit einem Elko gehen? Bzw. wieso Tantal? Es geht auch mit einem Elko. Der ist eben nicht ganz so fix. Wenn man wirklich spitzenmäßige Performance will kann man auf Low-ESR Elkos oder sogar Keramikkondensatoren zurückgreifen. Tantals nutze ich selbst auch nur sehr ungerne.
Ich habe halt ein paar USB-Schaltungen nachgebaut. Die meisten haben Elkos benutzt, nur einer Tantal. Ich finde die Elkos auch "schöner". Man erkennt die Polarität besser usw.. Ich glaube, ich muss mich hier demnächst auch noch mal zerreißen lassen...
Sven Z. schrieb: > Ich glaube, ich muss mich hier demnächst auch noch mal zerreißen > lassen... Ich werd zur Stelle sein =) Tantals deswegen, weil sie einen geringeren Innenwiderstand haben (oder eigentlich eher "hatten") als herkömmliche Elektrolyt-Typen. Dass sie geringere Eigeninduktivität ausweisen, ist dagegen bauartbedingt und noch immer zutreffend, wobei die Werte sich auch hier mittlerwile ähnlicher geworden sind. Wird ein Gate eines Transistors geladen (wie Tausende male in einem Prozessor), lädst du damit eine kleine Kapazität. Der Anfangsstrom geht dabei bis in zweistelligen Ampere - wenn auch nur für eine kurze Zeit. Diesen Strom sollen die niederimpedanten(!) Kondensatoren liefern, ohne mit der Spannung nennenswert einzubrechen. Allerdings sind integrierte Schaltungen in den letzten Jahren immer robuster gegen solche Probleme geworden. Und nur darum funktioniert auch der AVR hier im Thread =)
Tantals verwende ich vor allem privat, aus den Gründen die hier genannt werden und weil sie von der Bauhöhe aus gesehen kleiner sind als ihre Alu Vettern. Aha, also niemand was zu dem Schaltplan gesagt... Widerstände fehlen noch immer, unbenutzte Pins am AVR nicht gegen GND ;). Ich war an der PWM Frequenz und nicht an einem Codeausschnitt interessiert, aber ja, unter 100KHz sollte das ja mal liegen. Entstörkondensator Lies dir Bitte 1 in meinem vorigen Post noch einmal durch, Seite 10. Und nun vergleich dein Aufbau mal mit [1]. 5V µC Nicht angeschlossen... Zumindest so, scheinst du den µC, R1, C4, R4 ohne Anschluss zu haben. Oszillator Lies dir bitte Nummer 4 und 2 in meinem vorigen Post noch einmal durch, schau dir die Bilder zum Platzieren der Kondensatoren für den Oszillator an und vergleiche es mal bitte mit deinem. Dir fällt etwas auf, oder? Stromteil Bei stromführenden Leitungen willst du immer zwei Dinge beachten: 1) So kurz wie möglich 2) So dick wie möglich Weil niemand will mit deiner Platine heizen. Denn das tut der Innenwiderstand einer 35µm dicken und nur 24mil (pi*daumen - Dicke der Vcc Leitung), welche von Links nach Rechts über die gesamte Platine läuft. gruß Laszlo [1] http://www.lothar-miller.de/s9y/categories/14-Entkopplung
Thomas Kiss schrieb: > Also ich habe meine 3.RGB LED angeschlossen ( temporär ) wenn alle 3 an > sind , alle Farben voll, hat das Netzteil 4,8 V ind wird nur lauwarm Du hast in deiner Schaltung einen grundsätzlichen Fehler drin: Du versuchst, einen oder mehrere FET's direkt mit einem Bein deines Controllers anzusteuern. SOWAS MACHT MAN NICHT. Die Gates haben Kapazitäten im nF-Bereich und mit jeder L/H-Flanke gibt es einen heftigen Hieb durch den Controller zu dessen Versorgungsspannung. Nimm entweder 3x TC4429 und versorge diese mit einer ANDEREN Spannung als deinen Controller oder setze zwischen Portbein und Gate einen 1k Widerstand (und drehe dann natürlich deine PWM-Frequenz herunter). W.S.
Hmm, ich wollte doch meinen, dass man zwischen µC und Gate einen Widerstand setzt. In einem anderen Thread wurde ich nur blöd angemacht deswegen...
W.S. schrieb: > Du hast in deiner Schaltung einen grundsätzlichen Fehler drin: Du > versuchst, einen oder mehrere FET's direkt mit einem Bein deines > Controllers anzusteuern. SOWAS MACHT MAN NICHT. Die Gates haben > Kapazitäten im nF-Bereich und mit jeder L/H-Flanke gibt es einen > heftigen Hieb durch den Controller zu dessen Versorgungsspannung. Hmmm.... Ich denke Grundsätzlich ist es OK..aber es gibt von 100 Schaltungen im Netz evtl. 2 wo ein Mosfet Treiber eingesetzt wird. im den anderen Plänen ist der IRLZ direkt an AVR, der IRLZ ist ein Logik Mosfet, deshalb sollte es gehen Hier gibt es ein Bausetz , wo schon hundertmal verkauft wurde. also kann nicht schlecht sein oder ? http://www.ledstyles.de/ftopic6233.html
Thomas Kiss schrieb: > Ich denke Grundsätzlich ist es OK..aber es gibt von 100 Schaltungen im > Netz evtl. 2 wo ein Mosfet Treiber eingesetzt wird. im den anderen > Plänen ist der IRLZ direkt an AVR, der IRLZ ist ein Logik Mosfet, > deshalb sollte es gehen a) Millionen Fliegen können nicht irren und b) Logic heißt nur dass er mit niedrigerer Steuerspannung auskommt und c) warum fragst du ob deine Schaltung ok ist wenn du so lernresistent bist
Wenn Ihr meint... leider gibt es wenig nette Vorschläge aber es gibt mehr wo man runderneuert wird.. Tja es gibt auch noch Leute die noch keine Profis sind und kämpfen mit Leds aus und ausschalten
Laszlo H. schrieb: > LCD: > -) DB0-DB4 beschalten (im Datenblatt schauen, ob die gegen Vcc > oder GND geschalten gehören) Eigentor: DB0-DB3 - Databus 0-3 In 8-bit bus mode, used as low order bidirectional data bus. In 4-bit bus mode, open these pins. Die haben intern Pullups. Aber das Datenblatt wurde trotz Hinweis offensichtlich nicht gelesen ... :-/ Gruß Jobst
Hi Thomas, noch eine kleine Verbesserung hätte ich zum Layout für dich. Ich würde die Leiterbahnen die an den Drains des mittleren und unteren Ausgangstransistors sind noch etwas herunterziehen. Deshalb: Bei den unteren beiden Mosfets verbinden sich fast der Drain Pin mit dem Source pin. MFG Rotkäppchen
...ich würde das in etwas so anordnen. Dann passt auch noch zusätzliches Zeugs drauf... D.
...warum gehen eigentlich 4 Leiterbahnen zu deinen 3 Tasten (RGB ?) oder ist da noch eine vierte? dann fehlen doch aber Löcher dafür in der Platine!? Konnte ich im Schaltplan nicht so ganz nachvollziehen.... D.
Bitte melde dich an um einen Beitrag zu schreiben. Anmeldung ist kostenlos und dauert nur eine Minute.
Bestehender Account
Schon ein Account bei Google/GoogleMail? Keine Anmeldung erforderlich!
Mit Google-Account einloggen
Mit Google-Account einloggen
Noch kein Account? Hier anmelden.
















