hey leute ich habe vor paar tagen angefangen zu programmiren und habe gestern 2 atmegas kaputt gemacht jetzt wollte ich mal wissen ob ich die richig angeschlossen hatte (ich hatte einen anderren schaltplan) hir der neue und hir noch der code: $regfile "m8def.dat" $crystall = 8000000 config pind.5 = input config portb.4 = output Do if pind.5 = 1 then portb.4 = 1 else Loop welche pins darf ich nicht als augang oder und eingang für I/O benutzen? bitte besserre antworten :-) ob das so funktionirt oder nicht
natürlich funktioniert das so nicht. Merke: LEDs IMMER mit Vorwiderstand betreiben. sonst geht der µC und/oder die LED kaput. MfG Turbotoni
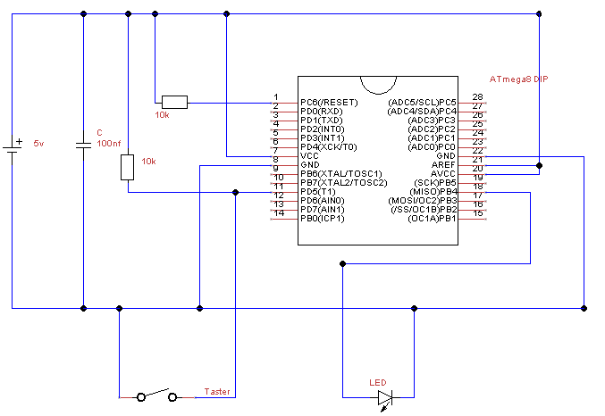
..und ARef kein Vcc (sondern einen Kondernsator nach Gnd); Schau dir mal das Tutorial [1] und das Datenplatt vom m8 [2] an, da stehen solche Sachen (und noch viele andere ;-) drin. HTH [1] http://www.mikrocontroller.net/articles/AVR-Tutorial [2] http://atmel.com/dyn/resources/prod_documents/doc2486.pdf
ok die led kann 5v ab und ist sehr hell soll ich einen transistor davor tun?
Nein, keinen Transistor, sondern einen Widerstand zur Stropmbegrenzung Und ein Transistor braucht an der Basis auch einen Vorwiderstand.
> ok die led kann 5v ab Bei welchem Strom? Verträgt sich der mit dem was der m8 an einem Pin liefern kann? Versteh mich nicht falsch, es gibt auch LEDs mit 'eingebautem' Vorwiderstand. Aber das sollte man wissen :-) Und wenn nicht: Vorwiderstand davor. Wenn die LED mehr will als das, was der m8 liefern kann: Transistor, ggf. Vorwiderstand für die LED beibehalten. Und die Basis vom Transistor braucht dann auch einen strombegrenzenden Widerstand. Details stehen in obigem Tutorial. > wo genau bei (1)?? Alles. Glaubs mir, es lohnt sich. Dauert zwar mal eine Stunde das zu lesen, aber die Zeit ist gut investiert und man hat danach einen guten Überblick. HTH
jack wassolldas schrieb: > wo genau bei (1)?? http://www.mikrocontroller.net/articles/AVR-Tutorial:_IO-Grundlagen da ist das mit den tastern und LEDs und der transistor braucht einen vorwiderstand sonst freut der sich bis er leuchtet.
also soll man immer vor den output pin einen wiederstand schalten ist das immer 1 k ? die led ist eine einfache weiße led mit maximal 4,2 v input
Die LED wird in ein paar Stunden hinüber sein. Lass den Quatsch mit dem Transistor und gib der LED einfach einen Vorwiderstand.
> also soll man immer vor den output pin einen wiederstand schalten Nein, nur wenns eine Strombegrenzung braucht. > ist das immer 1 k ? Nein, das ist immer so groß wies den Strom begrenzt braucht. > ok die led kann 5v ab [..] > die led ist eine einfache weiße led mit maximal 4,2 v input Wie jetzt ? ;-) Mach mal langsamer: Die LED hat eine ∗Vorwärtsspannung∗, ich nenne sie mal U_F und nehme sie als konstant an. Dein Pin liefert eine Ausgangsspannung, ich nenne sie mal U_0. Die Differenz davon bekommt der Vorwiderstand ab, also U_0 -U_F. Durch den Vorwiderstand fließt der selbe Strom I_F wie durch die LED, also ist der ohmsche Widerstand R, den Du als Strombegrenzer brauchst: R = U /I = (U_0 -U_F) /I_F. Jetzt musst Du dir Werte nur noch in den jeweiligen Datenplättern nachschlagen. Kleiner Tipp. U_0 ist etwa Deine Versorgungsspannung (+5V), sofern Du I_F nicht genauer bestimmen kannst nimm 20mA, U_F kannst Du messen oder schlimmstenfalls schätzen, z.B. mit 2V. Wenn du gar nix weisst dann nimm einfach 1k und gut iss. Noch ein Hinweis: wenn die LED mehr will als wie 20mA dann brauchts den Transistor mit Basiswiderstand (Berechnung wie oben, nur dass I_F im Transistor/Basisstrom jetzt eher so bei 10mA angesiedelt werden kann U_F im Transistor/Basisspannung eher so bei 0.7V). Den Vorwiderstand für die LED brauchts dann auch weiterhin. So, die Details stehen im Tutorial :-) HFH
hey danke jetzt weis ich schonmal wie ich vorwiederstände für transistoren berechne einfach genau so danke (ich wollte eine einfache schaltung und da get die led mit 5v auch nicht kaputt :-) )
Bitte melde dich an um einen Beitrag zu schreiben. Anmeldung ist kostenlos und dauert nur eine Minute.
Bestehender Account
Schon ein Account bei Google/GoogleMail? Keine Anmeldung erforderlich!
Mit Google-Account einloggen
Mit Google-Account einloggen
Noch kein Account? Hier anmelden.


