Hallo erstmal :) ich arbeite an einem kleinen projekt mit atmega168 was über usb mit dem pc kommunizieren soll dazu muss ich treiber schreiben das zur zeit nicht das problem ist. das problem ist wie bekomme ich v-usb auf mein atmega also was muß ich dazu alles machen . Ich hab es mir heruntergeladenen die ports eingestellt im header und die clock , nur weis ich jetzt nicht weiter ich muß das als .hex in den flash schreiben aber mit avstudio bekomme ich das nicht hin :/ wäre sehr lieb wen ihr mir helfen könntet lg .alii
ali abduhl schrieb: > Ich hab es mir heruntergeladenen die ports eingestellt im header und die > clock , nur weis ich jetzt nicht weiter danach: Compilieren. Wenn das ohne Fehler und Warnung durchläuft: HEX-File auf den Mega brennen. So ein LED-Blink-Miniprogramm vielleicht vorher mal testen, um dich mit AVRStudio + WinAVR/avr-gcc vertraut zu machen. AVR-GCC-Tutorial
so ohne fehler Compiliert er nicht undefined reference to usbCrc16Append im usbdrv.c in der usbdrv.h ist es ja definiert komme da nicht weiter :/
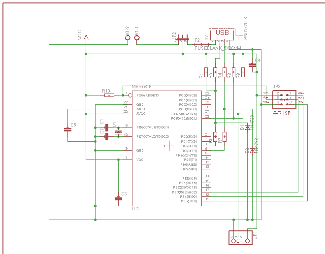
ich bins nochmal :) hallo die .asm datei hat gefehlt jetzt wollte ich fragen wie es weiter geht hab es auf dem atmega drauf nur leider sehe ich das auf dem rechner nicht mit dem befehl lsusb das der atmega nicht abgestürzt ist sehe ihc ja an denn led^s denn treiber dazu muß ich noch schreiben der wird nur ein 28bit werte schreiben und dann auslesen "fürs erste " nu meine frage muß er nicht bei lsusb nicht schonmal anzeigen das da was ist wen man es am usb anschlisst ? wen ja kann es sein das ich da was im code vergesen hab ? die fuse sind high xDF low xFF EXtended XF9 achja noch was auf dem bild ist pd2 mit 2usb verbunden pd3 mit 3 ist ein fehler pd2 ist mit 3usb(D+) und pd3 mit 2usb(D-) verbunden danke für eure hilfe :)
Bitte melde dich an um einen Beitrag zu schreiben. Anmeldung ist kostenlos und dauert nur eine Minute.
Bestehender Account
Schon ein Account bei Google/GoogleMail? Keine Anmeldung erforderlich!
Mit Google-Account einloggen
Mit Google-Account einloggen
Noch kein Account? Hier anmelden.
