Hallo, Seit kurzem befasse ich mich mit dem Aubau von Audioverstärkern. Dazu lese ich momentan das Buch "High Power Audio Amplifier Construction Manual" von G. Randy Slone. Das Buch an sich ist eigentlich recht verständlich, allerdings habe ich inzwischen versucht 2 der Eingangsstufen nachzubauen, die in dem Buch beschrieben sind. Die erste Schaltung funktioniert eigentlich ganz gut. Bei einer Eingangsamplitude von 0,1V Sinus bei 1KHz habe ich am Ausgang eine saubere Sinusspannung mit einer Amplitude von 2,5V, der DC-Offset beträgt ohne Eingangssignal ca. 20mV. Die Betriebsspannung beträgt +/-30V. Die zweite Schaltung soll laut Buch das Eingangssignal weniger verzerren wegen des symmetrischen Aufbaus. Allerdings ging beim ersten Test ohne Eingangssignal das Netzteil in die Strombegrenzung (ca. 300mA). Allerdings war das bereits zu viel für Q14 und Q15 die beide gestorben sind. Beim ersten Test waren jedoch statt der BC556B 2 Stück BC558B verbaut. Diese Vertragen laut Datenblatt nur 30V Uce. Der BC556 hält laut Datenblatt 80V aus. Was ich an der zweiten Schaltung nicht verstehe ist, wie der Ruhestrom durch die beiden Darlington-Stufen (Q14 + Q15 bzw. Q2+Q3) geregelt wird. Wenn in der ersten Schaltung der Strom durch Q7 steigt, sinkt die Spannung am Ausgang der Schaltung ab, wodruch der Strom durch Q7 zurückgeregelt wird. Wenn allerdings in der zweiten Schaltung Q2 im gleichen Maß aufsteuert wie Q14, dann bleibt die Spannung am Ausgang stets auf 0V, während der Strom durch die beiden Transistoren immer mehr steigt und zur Zerstörung führen könnte. Kann mir jemand erklären wie dieser Ruhestrom geregelt wird? Ist davon Abzuraten diese Schaltung mit den neuen Transistoren in Betrieb zu nehmen oder kann ich weitere Versuche riskieren? Wenn ich die erste Schaltung mit LTSpice simuliere stimmen die Ergebnisse recht gut mit der Realität überein. Versuche ich die zweite Schaltung zu simulieren, dann rechnet der Computer eine Ewigkeit herum und wird nicht fertig. Allerdings kenne ich mich mit LTSpice nicht wirklich aus und halte auch nicht viel von Simulationen.
> Kann mir jemand erklären wie dieser Ruhestrom geregelt wird? Die zweite Schaltung ist ganz einfach falsch. Sie ist auch nicht symmetrischer, denn PNP und NPN sind vollkommen verschieden und nie mit quasi-gleichen Daten zu bekommen. Man baut so was eher um Rail-To-Rail Verhalten zu bekommen, was man bei Audioverstärkern nicht braucht. Die erste Schaltung hingegen ist symmetrisch in der Eingangsstufe des long tailed pairs, denn ein BC556 ist gleich dem anderen BC556, und beide tragen genau dasselbe Signal. Die folgende Unsymmetrie Q7/Q8 kann man durch Schaltungsänderung aufheben. > halte auch nicht viel von Simulationen. Solltest du aber, Spice hat dir gerade gesagt daß die zweite Schaltung so nicht geht. Die 2 x 22u am Eingang sind übrigens Unsinn, auch Spice mag das nicht (interessant daß es trotzdem rechnet).
... und vielleicht könntest du bei deinen zukünftigen Bildern das Hintergrundpunktraster abschalten. Da wird man blind von. Gruss Klaus
>Die zweite Schaltung ist ganz einfach falsch. >Sie ist auch nicht symmetrischer, denn PNP und NPN sind vollkommen >verschieden und nie mit quasi-gleichen Daten zu bekommen. Man baut so >was eher um Rail-To-Rail Verhalten zu bekommen, was man bei >Audioverstärkern nicht braucht. Ich habe die Schaltung so aus dem Buch übernommen. Der Autor hat auch einige fertige Verstärker im Buch vergestellt mit einer solchen Eingangsstufe und angeblich hat er sämtliche Schaltungen selbst aufgebaut und getestet. Ich werde diese Schaltungen später posten, jetzt habe ich sie nicht zur Hand. Ist die Schaltung grundsätzlich nicht funktionstüchtig oder ist sie einfach nicht symmetrischer?
So, wie du sie (ab)gezeichnet hast, ist sie grundsätzlich nicht funktionstüchtig.
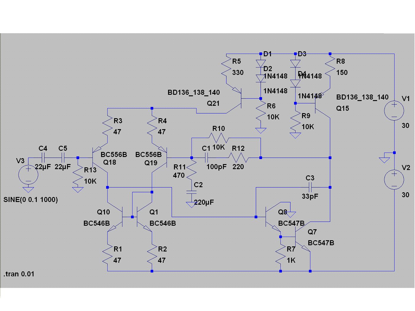
Beide Schaltungen sind Mist und können mit einigen Änderungen viel bessere Daten haben. In der ersten Schaltung ist die Darlingtonstufe Q7/Q8 der größte Fehler. Wie man an R5/R8 sieht, ist das Verhältnis des max. Differenzverstärkerausgangsstroms zum Kollektorstrom von Q7 gerade mal 2, und dafür einen Darlington? Zudem wird R7 ohne Stromgegenkopplung betrieben und klirrt stark. Besser ist es Q7 wegzulassen und den Kollektor von Q8 an den Kollektor von Q15 anzuschließen und R7 =470 Ohm. Der Klirrfaktor der Schaltung ist dann etwa Faktor 3 kleiner. Das Gleiche gilt analog auch für die zweite Schaltung. Dann ist auch der Ruhestrom automatisch kostant. > Sie ist auch nicht symmetrischer, denn PNP und NPN sind vollkommen > verschieden Oh doch, die ist sogar viel symmetrischer, weil (vereinfacht gesagt) jetzt nur noch die Differenz aus den npn und pnp-Kennlinien verstärkt wird und nicht mehr nur die Eine oder Andere. Außerdem sind die Ausgangsströme nun in beiden Halbwellen gleich, im krassen Gegensatz zur ersten Schaltung.
Wie kann man eigentlich den Ruhestrom der zweiten Schaltung bestimmen? Bei der ersten ergibt sich der Ruhestrom eigentlich automatisch durch den fließenden Kollektorstrom und die Stromverstärkung. Wie gehe ich bei der zweiten Schaltung vor, wenn ich einen bestimmten Ruhestrom haben will?
Verstärker schrieb: > Bei der ersten ergibt sich der Ruhestrom eigentlich automatisch durch > den fließenden Kollektorstrom und die Stromverstärkung. Nein, der Ruhestrom ist durch die Konstantstromquelle Q15 festgelegt. Verstärker schrieb: > Wie gehe ich bei der zweiten Schaltung vor, wenn ich einen bestimmten > Ruhestrom haben will? So wie ich es beschrieben habe und dann die Emitterwiderstände R7/R8 entsprechend wählen.
Selbst mit den beschrieben Änderungen hat die 2. Schaltung ein Problem mit dem Ruhestrom: Es sind 2 unabhängige Differenzstufen, und je nachdem wie weit die beiden Stufen sich unterscheiden wird der Ruhestrom der Ausgangsstufe eingestellt. Das kann von praktisch 0 Strom am Ausgang bis zu so viel Strom gehen, das da Transistoren durchbrennen. Die vorgeschlagenen Änderungen helfen relativ wenig, es wird nur die Verstärkung für DC und kleine Frequenzen etwas reduziert, so das es bei sehr guter Paarung der Transistoren am Eingang eventuell passen kann. Das Problem bleibt aber im Prinzip bestehen.
> bis zu so viel Strom gehen, das da Transistoren durchbrennen. Der Strom ist durch die Emitterwiderstände R7/R8 begrenzt, da brennt nichts durch. > Das Problem bleibt aber im Prinzip bestehen. Das stimmt, es müssen noch die Transistoren Q1 und Q13 entfernt und Q4 und Q12 als aktive Dioden beschaltet werden. Die bilden dann mit Q3 und Q15 Stromspiegel, dann ist es richtig.
>Verstärker schrieb: >> Bei der ersten ergibt sich der Ruhestrom eigentlich automatisch durch >> den fließenden Kollektorstrom und die Stromverstärkung. >Nein, der Ruhestrom ist durch die Konstantstromquelle Q15 festgelegt. Tut mir leid ich habe mich falsch ausgedrückt. Dadurch das der Kollektorstrom durch die Konstantstromquelle festgelegt wird ergibt sich auch der notwendige Basisstrom für den Ausgangstransistor. >Selbst mit den beschrieben Änderungen hat die 2. Schaltung ein Problem >mit dem Ruhestrom: >Es sind 2 unabhängige Differenzstufen, und je nachdem wie weit die >beiden Stufen sich unterscheiden wird der Ruhestrom der Ausgangsstufe >eingestellt. Das kann von praktisch 0 Strom am Ausgang bis zu so viel >Strom gehen, das da Transistoren durchbrennen. Die vorgeschlagenen >Änderungen helfen relativ wenig, es wird nur die Verstärkung für DC und >kleine Frequenzen etwas reduziert, so das es bei sehr guter Paarung der >Transistoren am Eingang eventuell passen kann. Das Problem bleibt aber >im Prinzip bestehen. Genau das ist das Problem bei dem ich nicht weiterkomme. Wie bekomme ich in der Schaltung einen klar bestimmten Ruhestrom? Ich habe jetzt bei der ersten Schaltung den Darlington ausgebaut und sie funktioniert auch weiterhin in der Simulation. Bei der zweiten Schaltung habe ich die beiden Darlingtonstufen ebenfalls auf je einen Transistor reduziert. Allerdings lässt sich das Ergebnis weiterhin nicht simulieren. Mit diesen Änderungen: >Das stimmt, es müssen noch die Transistoren Q1 und Q13 entfernt und Q4 >und Q12 als aktive Dioden beschaltet werden. Die bilden dann mit Q3 und >Q15 Stromspiegel, dann ist es richtig. funktioniert die Schaltung (ich hoffe ich habe die Änderungsvorschläge richtig interpretiert). Allerdings wäre dann ein Großteil dessen was in diesem Buch steht offenbar nicht wirklich brauchbar...
Deine zweite Schaltung hat mit D3 und D4 einen satten Kurzschluß zwischen GND und V-. Normalerweise kann LTspice fast alles simulieren.
Ich kann eigentlich keinen Kurzschluss erkennen. D3 und D4 sind in Reihe zu R16 (10K) geschaltet.
ArnoR schrieb: > > In der ersten Schaltung ist die Darlingtonstufe Q7/Q8 der größte Fehler. > Wie man an R5/R8 sieht, ist das Verhältnis des max. > Differenzverstärkerausgangsstroms zum Kollektorstrom von Q7 gerade mal > 2, und dafür einen Darlington? Zudem wird R7 ohne Stromgegenkopplung Der Sinn des zusätzlichen Transistors Q8 ist es, die Kollektorspannung von Q10 auf ein höheres Potential zu bringen.
Verstärker schrieb: > Ich kann eigentlich keinen Kurzschluss erkennen. D3 und D4 sind in Reihe > zu R16 (10K) geschaltet. Oh, den Widerstand habe ich übersehen. Ist halt auch a bisserl unübersichtlich gezeichnet. Was sagt denn LTspice dazu?
Die Schaltung 2a ist ziemlicher Murks: durch die 47 Ohm als R15 und R1 kommt da fast kein Signal mehr an, das ist viel zu niederohmig. Damit ist dann die Verstärkung kaum größer als 1. Außerdem ist der Strom in der Ausgangsstufe nur etwa 1/20 des Stroms in der Eingangstufe. Man sollte da Q12 und Q15 als Stromspiegel 1:1 oder eher mit mehr Strom auf der Ausgangsseite bauen, nicht andersherum. Also z.B. R15 = R8 = 220 Ohm um am Ausgang noch genügend Spannungshub zu erreichen. Bei der Schaltung reduziert sich aber auch schon die DC-Verstärkung recht weit - die Schleifenverstärkung bei niedriger Frequenz ist als eher gering - vor allem wenn da am Ausgang noch eine Last dran hängt. Da ist schon das Rückkopplungsnetzwerk mit R10 R11 schon fast zu viel Last.
Nicht Gast schrieb: >ArnoR schrieb: >> In der ersten Schaltung ist die Darlingtonstufe Q7/Q8 der größte Fehler. >> Wie man an R5/R8 sieht, ist das Verhältnis des max. >> Differenzverstärkerausgangsstroms zum Kollektorstrom von Q7 gerade mal >> 2, und dafür einen Darlington? Zudem wird R7 ohne Stromgegenkopplung >Der Sinn des zusätzlichen Transistors Q8 ist es, die Kollektorspannung >von Q10 auf ein höheres Potential zu bringen. Das leuchtet mir nicht wirklich ein, schließlich ist wird Q8 in Kollektorschaltung betrieben und hat damit eine Spannungsverstärkung von < 1 und die Ausgangsspannung am Kollektor von Q8 liegt ja 0,7V unter der Eingangsspannung. Die ursprüngliche Schaltung sollte laut Buch als Kombination aus Transimpedanz und Transkonduktanzverstärker arbeiten: Die Eingangsstufe bestehend aus den beiden Differenzverstärkern soll aus der Eingangsspannung einen äquivalenten Strom erzeugen und die Ausgangsstufe soll diesen Strom wieder in eine Spannung umwandeln. Beim Versuch diese zu simulieren kommt LTSpice kaum auf über 5%, selbst nach 30min. >Die Schaltung 2a ist ziemlicher Murks: durch die 47 Ohm als R15 und R1 >kommt da fast kein Signal mehr an, das ist viel zu niederohmig. Damit >ist dann die Verstärkung kaum größer als 1. Außerdem ist der Strom in >der Ausgangsstufe nur etwa 1/20 des Stroms in der Eingangstufe. Man >sollte da Q12 und Q15 als Stromspiegel 1:1 oder eher mit mehr Strom auf >der Ausgangsseite bauen, nicht andersherum. Also z.B. R15 = R8 = 220 Ohm >um am Ausgang noch genügend Spannungshub zu erreichen. >Bei der Schaltung reduziert sich aber auch schon die DC-Verstärkung >recht weit - die Schleifenverstärkung bei niedriger Frequenz ist als >eher gering - vor allem wenn da am Ausgang noch eine Last dran hängt. Da >ist schon das Rückkopplungsnetzwerk mit R10 R11 schon fast zu viel Last. Wenn die Schaltung mit 1K belastet wird, geht die Ausgangsspannung von 0,8V auf 120mV zurück. Die Frequenz scheint dabei kaum eine Rolle zu spielen. Ändere ich die Widerstände R1, R8, R15 und R7 auf 220Ohm steigt die Amplitude im Leerlauf auf 1,8V, bei 1K Belastung bleiben jedoch nur mehr 700mV übrig. Ist es überhaupt zielführend die Eingangsstufe symmetrisch aufzubauen? Durch die 4 Transistoren in den Differenzverstärkern sollten eigentlich durch die Stromspiegel der gleiche Strom fließen um den Klirrfaktor zu verbessern. Aber die Stromspiegel musste ich ja entfernen um die Schaltung erst funktionstüchtig zu bekommen. Wie sieht so etwas in proffessionellen Verstärkern aus?
Verstärker schrieb: > >>Der Sinn des zusätzlichen Transistors Q8 ist es, die Kollektorspannung >>von Q10 auf ein höheres Potential zu bringen. > > Das leuchtet mir nicht wirklich ein, schließlich ist wird Q8 in > Kollektorschaltung betrieben und hat damit eine Spannungsverstärkung > von < 1 und die Ausgangsspannung am Kollektor von Q8 liegt ja 0,7V unter > der Eingangsspannung. Genau. Das Basispotential von Q8 liegt dadurch bei etwa 1,4V, was eine ausreichende Spannung für die aktive Last (Q10, Q1, R1 und R2) bewirkt.
Hallo, ich hatte mich selber vor ca. 15 Monaten mit dem Thema "Verstärker" beschäftigt da ich meine in den Jahren gekommenen, selbst entwickelten Aktivboxen auf Vordermann bringen wollte. Gerade die Eingangsstufe ist für einen Verstärker wichtig. Ich habe zahlreiche Recherchen im Internet durchgeführt und auch letztlich ein ganz interessantes englisch sprachiges Buch mir ausgeliehen. Um es abzukürzen, ich habe es verworfen solche Eingangsstufen und Treiber diskret aufzubauen. Es bringt nichts, ausser man will dadurch Erfahrungen sammeln. Ich würde für eine analoge Endstufe einen LME49811, LME49811 oder LME49830 nehmen. So gut wie die Profis von National Semiconductor bekommt das kaum einer hin. Die ICs kosten bei Mouser um die 12-15 Euro. Zu dem gibt es dann damit noch genug zu tun. Deine Differenzverstärker sind gänzlich nicht optimal. Die ersten Transistoren sollten FETs sein. Damit verbessert sich der Klirrfaktor. Ich habe erst in den letzten Wochen einen aktuellen Tietze/Schenk, 13. Auflage, in der Hand gehabt. Ältere Auflagen kannte ich schon und ich hätte nicht vermutet das man da auch Quantensprünge machen könnte. Ich glaube schon die 12. Auflage behandelt das Thema Differenzverstärker bis auf das Feinste. Alles was ich wissen wollte habe ich dort wiedergefunden. Aber dort geht man noch weiter. Zum Thema LTSpice. Ohne vorherige Simulation mit LTSpice werde ich keinen Lötkolben mehr anpacken. Gerade bei Differenzstufen stocherst Du sonst nur im Dunkeln. Wenn eine Simulation mal langsam wird, dann gibt es hier im Forum auch Hilfe. Es gibt ein paar Threads mit Tipps, z.B. den alternative Solver zu nehmen und ggf. Parameter zu ändern. Ich habe hier zwei Beispiele: .options gmin=1e-10 reltol=0.003 .options gmin=1e-12 abstol=1e-10 reltol=0.003 Gruss Klaus.
Verstärker schrieb: > Ist es überhaupt zielführend die Eingangsstufe symmetrisch aufzubauen? Was ist denn dein Ziel?. Verstärker schrieb: > Wie sieht so etwas in proffessionellen Verstärkern aus? So wie du es jetzt hast plus komplementären Emitterfolger.
> Die ersten Transistoren sollten FETs sein. Damit verbessert sich der Klirrfaktor. Nur auf Kosten der Steilheit (Verstärkung) und die Paarung (Offset) ist viel schlechter. > LME49811 Der ist gar nicht so gut. 50MHz Transitfrequenz aber nur 17V/µs, ein nur auf gute Niederfrequenzdaten (bis 1KHz) getrimmter Verstärker. Die haben den so hingetrimmt, dass die Leerlaufverstärkung bis 1KHz geht, weil dort Klirr gemessen wird. Und für geringen Offset haben die noch irgendwas gebastelt (OpenLoopGain 93/120dB, Seite 5 im DB). Eine richtig gute Schaltung hat eine Leerlaufbandbreite von min. 20kHz, geringen OpenLoop-Klirrfaktor, rel. geringe Leerlaufverstärkung und eine angepasste SlewRate für geringe TIM-Verzerrungen.
Ich weiß, dass ich mit ICs vermutlich bessere Ergebnisse erzielen würde. Was mir viel wichtiger ist, ist endlich Erfahrung mit analoger Schaltungstechnik zu sammeln. Analoge Schaltungen finde ich viel interessanter als das digital Zeugs. >Was ist denn dein Ziel? Ich habe (zumindest jetzt noch) nicht vor diese Schaltungen irgendwo einzubauen, ich möchte sie erst einmal funktionstüchtig aufbauen und "herumprobieren" (wie verhält sie sich bei verschiedenen Belastungen, was passiert wenn ich bestimmte Parameter verändere...) und schauen ob sie überhaupt funktioniert (was ja offensichtlich nicht selbst verständlich ist, obwohl der Autor schreibt er habe sämtliche Schaltungen aufgebaut und getestet). Laut Buch soll die symmetrisch aufgebaute Schaltung einen besseren Klirrfaktor haben, diese funktioniert aber nur, wenn ich die Stromspiegel in den beiden Differenzverstärkern weglasse (Q1 und Q13 in Schaltung_2). Allerdings sind dann die Ströme durch die beiden Transistoren der Differenzverstärker nicht mehr gleich, was den Klirrfaktor deutlich erhöhen soll. Dann kann ich mir den symmetrischen Aufbau ja gleich sparen und Schaltung_1 verwenden... Hat jemand eigentlich eine Vermutung warum bei meinem ersten Versuch mit Schaltung_2 die beiden BC558 abgeraucht sind? Ich habe kaum PNP-Transistoren hier und möchte desshalb nicht noch weitere opfern.
Die Transistoren sind bei der 2. Schaltung vermutlich kaput gegangen, weil die Schaltung einfach fehlerhaft ist. Wenn man Pech hat sind die Offsets so das beide Hälfen gleichzeitig vollen Strom ausgeben wollen, und ohne Begrenzung des Stromes gibt dann der schwächste Transistor nach. Eine realistische Offsetspannung von z.B. 10 mV reicht schon allemal aus um beide Seiten voll auf zu steuern. Ein schon erkanntes Problem bei der originalen Schaltung 2 ist halt das der Ruhestrom an der Ausgangsstufe nicht gut definiert ist. Da könnte man aber ggf. auch eine Abwandlung von Schaltung 2 mit dem Stromspiegel finden, wo das Problem nicht auftritt. Das Mindeste wäre wohl eine Begrenzung der Ströme für die Transistoren am Ausgang (z.B. Widerstand am Emitter und 2 Dioden als Begrenzung der Basisspannung). Damit würde schon mal nichts durchbrennen, auch den der "Ausgang" mal kurzgeschlossen wird. Man bräuchte dann aber immer noch ein Kompensation der Offsetspannungen der beiden Eingangsstufen, bzw. eine Einstellung des mittleren Stromes für die Ausgangsstufen. Ob sich der Aufwand lohnt, wage ich zu bezweifeln. Da vermutlich lieber eine gute Differenzstufe als 2 die sich eventuell nicht ganz einig sind. Wegen der hohen Verstärkung reicht da eine minimale Differenz.
Nichts gegen deine Bemühungen interessante Analogtechnik zu betreiben. Aber dann würde ich mir was wirklich interessantes suchen! Gerade der Grenzbereich zwischen Analog und Digital ist superinteressant. Verstärker baut man mit IC und fertig.
Wenn LTSpice "langsam" wird, liegt das meist daran, dass die Schaltung schwingt und LTSpice mit dem Rechnen nicht hinterher kommt. Blackbird
LTspice ist nicht echtzeitfähig und diverse Leute lehnen das auch als <zukünftige> Gotteslästerung ab. Auch wenn die Prozessoren immer schneller werden. LTspice wird langsam, wenn es keinen sauberen nächsten Zeitpunkt mehr findet. Z.B. wenn lokal die Funktion nicht mehr stetig ist, damit auch nicht mehr differenzierbar. Das ist immer ein guter Kandidat. Oder eine Kombination aus übertrieben schnellen und langsamen Signalen am gleichen Zeitpunkt. Wenn er noch nicht einmal das ASC-File postet, wird auch keiner helfen wollen. Ich werds sicherlich nicht nachmalen. Besser ist es sowieso in der LTspice Yahoo-Gruppe zu fragen.
Bitte melde dich an um einen Beitrag zu schreiben. Anmeldung ist kostenlos und dauert nur eine Minute.
Bestehender Account
Schon ein Account bei Google/GoogleMail? Keine Anmeldung erforderlich!
Mit Google-Account einloggen
Mit Google-Account einloggen
Noch kein Account? Hier anmelden.



