Hallo, ich möchte gerne erkennen können, auf welcher der beiden Adern einer normalen Steckdose die Phase liegt? Also eigentlich das geleiche tun wie ein Phasenprüfer. Das ganze soll für einen µC welcher über einen kleinen Hilfstrafo mir Versorgt wird als Signal zur Verfügung stehen um ein Relais zu schalten... Ich dachte mir, wenn ich gegen PE messe müsste ich doch eigentlich immer einmal 230V und einmal 0V messen, richtig? Hat jemand eine geniale idee wie ich das ohne PE messen könnte? Vielen Dank schonmal... Markus
die Frage ist wozu du das wissen willst? Es ist normalerweise ziemlich egal wo die Phase ist. > Ich dachte mir, wenn ich gegen PE messe müsste ich doch eigentlich immer > einmal 230V und einmal 0V messen, richtig? nicht immer. Es gibt/gabt sogar eine Zeit auf L1, L2 und PE auf einer Steckdose waren (110/220V netzt). ausserdem musst du hochohmig messen, sonst kann es passieren das der FI auslöst. Auch muss die damit rechnen das jemand eine Isolationsmessung macht und du auf einmal 500V hast.
Ohne PE? Na Du koenntest noch gegen einen 2. Leiter messen, dann sinds 400 oder 230
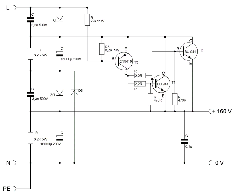
@Peter II Naja, es gibt diverse Gründe warum ich das wissen muss/will. Zum einen gibt es Schaltungsvorschläge welche eine relative hohe Gleichspannung für MOSFET-Verstärker direkt aus der Netzspannung gewinnen. (Siehe Anhang) Ob das VDE-Technisch sinnvoll und zuläsig ist mag ich hier nicht bewerten, soll auch nicht das Thema dieses Beitrags sein. Zum anderen, gewinnen manche Röhrenenstufen ihre Anodenspannung aus x-Facher Verdopplung der Netzspannung direkt. Der N wird dabei mit dem PE direkt hart auf Masse gelegt. Auch hier gillt das gleiche wie oben was VDE angeht. In beiden Fällen muss man wissen wo L1/PE und N liegt! Markus
Markus K. schrieb: > Naja, es gibt diverse Gründe warum ich das wissen muss/will. sehe ich nicht so, die angehängte Schaltung ist es ziemlich egal wo N und L ist. Du darst eh nicht dein - mit dem PE verbinden weil es sonst den FI auslöst. Du must beide Anschlüsse vor Berührung schützen dann es es egal was wo ist.
also wenn ich in der Angehängten Schaltung L und N verdrehe, dann knallt es weil PEN verbunden ist. Wenn ich diese Verbindng auflöse, dann hängt trozdem der Schaltungsteil nicht mehr aktiv dran... Weiter hinten im System hängen die 0V eh wieder auf Antennen-Massepotential und damit auch auf Chassis und Erde...
Markus K. schrieb: > Weiter hinten im System hängen die 0V eh wieder auf > Antennen-Massepotential und damit auch auf Chassis und Erde... und dann fliegt der FI raus der heutezutage Pflicht ist. Etweder bekommt das ding einen festanschluss damit ist es klar was wo ist oder du musst ein trenntrafo dazwischen schalten, dann ist es wieder egal.
> Der N wird dabei mit dem PE direkt hart auf Masse gelegt
Das ist weeder sinnvoll noch in irgend einer Weise VDE-Konform sondern
in höchstem Maße VDE-widrig.
In der Regel wird für solche Schaltungen der Kapazitive Widerstand des
Gehäuses oder bei Meßgeräten gemäß VDE 404 der Widerstand gegen Erde des
Prüfers verwendet. Der PE der Steckdose darf übrigens nicht verwendet
werden.
Bitte melde dich an um einen Beitrag zu schreiben. Anmeldung ist kostenlos und dauert nur eine Minute.
Bestehender Account
Schon ein Account bei Google/GoogleMail? Keine Anmeldung erforderlich!
Mit Google-Account einloggen
Mit Google-Account einloggen
Noch kein Account? Hier anmelden.
