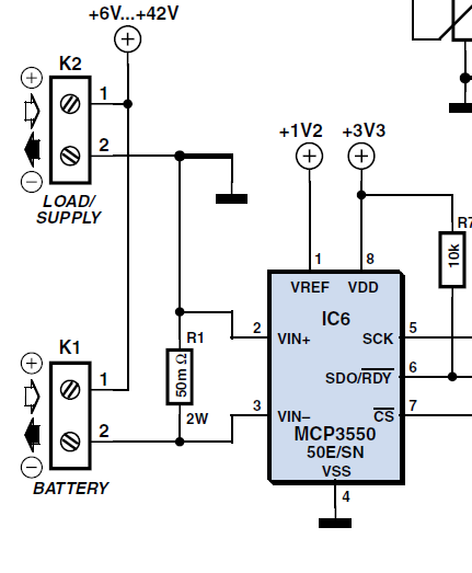
Hallo Leute, ich habe in einem Elektor- Artikel folgende Schaltung gefunden, fließt der Strom von der Versorgung in die Batterie ist ja alles in Ordnung. Nur andersherum macht mich das irgendwie ein wenig stutzig, wenn der Strom von der Batterie zur Last fließt. Dann ist doch das Potential an VIN- Negativ gegenüber Masse und das ist ja definitiv nicht erlaubt, sehe ich das richtig? Gut es zerstört den Wandler nicht, aber die Genauigkeit leidet drunter. Oder habe ich irgendwo einen essentiellen Denkfehler?
Chris schrieb: > Dann ist doch das Potential an VIN- Negativ gegenüber Masse und > das ist ja definitiv nicht erlaubt, sehe ich das richtig? Laut Datenblatt schon:
1 | Absolute/Common Mode Voltages: VSS-0.3 — VDD+0.3 V |
Die Eingänge können offenbar "Over the Top".
> aber die Genauigkeit leidet drunter.
Wo steht das?
Naja die ESD-Protection-Diodes halt, die das gar nicht gerne sehen, aber ist das mit der negativen Spannung erst einmal richtig? Falls ja, wie realisiert man es geschickter?
Chris schrieb: > Naja die ESD-Protection-Diodes halt, die das gar nicht gerne sehen, Das juckt die Diode gar nicht: wenn du mit der Spannung über -0,3V bleibst, leitet die nicht. > Falls ja, wie realisiert man es geschickter? a) man sorgt dafür, dass die Messspannung nie die Spec verletzt b) man macht einen Serienwiderstand vor den Pin
Hallo Chris, warum muessen eigentlich andere Leute immer fuer Euch in die Datenblaetter schaun. Eine Internetverbindung hast Du ja scheinbar und Suchmaschinen sind nicht so schwierig zu bedienen. Auf Seite 3 des Datenblattes steht, was Du wissen musst. Was anderes ist natuerlich, wenn jemand ein Datenblatt nicht versteht, aber dann lautet die Frage anders und wenn Vorarbeit geleistet wurde, hilft dieses Forum viel effektiver. > VIN- Negativ gegenüber Masse und das ist ja definitiv nicht erlaubt, > sehe ich das richtig? > Gut es zerstört den Wandler nicht, aber die Genauigkeit leidet drunter. Ausserdem ist es hilfreich, Vermutungen, Geruechte, Wissen, Erinnerungen als solche zu kennzeichnen bzw. Quellen zu nennen. Deshalb auch der sarkastische aber richtige Kommentar von Klaus! Also bitte, alle die Mitlesen und gedenken Fragen zu stellen: Ein bischen (Mit)Arbeit sollte schon sein. Gruesse Michael
Hallo Michael, da hast du mich falsch verstanden, ich wollte einfach wissen, ob meine Überlegung richtig ist und tatsächlich eine negative Spannung entsteht. Des weiteren denke ich dass die Frage auch berechtigt ist weil die Schaltung von Elektor in diesem Falle einfach Mist ist. Weil was passiert wenn ein Strom größer 6 A fließt, ich denke dann geht der Wandler (s. Datenblatt) kaputt bzw. verlässt definitiv die Safe Operating Area. Weiter hat es mich stutzig gemacht mit den ESD-Dioden weil wenn ich mir die Gleichung einer Diode anschaue ist dies ja kein harter 0,3 V knick (woher kommen eigentlich 0,3 V) und weiter ist diese Spannung auch noch stark temperaturabhängig.
P.S. ich habe daraufhin auch weiter recherchiert und es ist tatsächlich so, in einem App.-Note von Linear ist dieser Fall beschrieben und die sagen auch, dass der Eingangswiederstand um diesen entstehenden Fehler zu kompensieren eine bestimmt Größe nicht überschreiten darf. Von daher hat mich meine Frage schon weiter gebracht und mich abgesichert, denn so lange beschäftige ich mich noch nicht mit Datenblätter und ohne Frage gehört auch ein wenig Erfahrung dazu um ein Datenblatt richtig zu verstehen.
Trotzdem, danke an Lothar Miller der einfach unbürokratisch geantwortet hat. Zugleich Entschuldigung für die vielen Posts hintereinander.
Chris schrieb: > Weiter hat es mich stutzig gemacht mit den ESD-Dioden weil wenn ich mir > die Gleichung einer Diode anschaue ist dies ja kein harter 0,3 V knick > (woher kommen eigentlich 0,3 V) und weiter ist diese Spannung auch noch > stark temperaturabhängig. Das stimmt an sich schon. Aber du brauchst für -0,3V schon mal 6A und wenn von diesem Strom dann z.B. 100uA über die Schutzdiode fließen, dann ist das ein Fehler, der die Genauigkeit des Wandlers nicht signifikant beeinflusst. Chris schrieb: > Eingangswiederstand Sowas gibts nicht! Du solltest immer wieder dem Begriff "Wiederstand" widerstehen... ;-) Chris schrieb: > danke an Lothar Miller De nada.
Bitte melde dich an um einen Beitrag zu schreiben. Anmeldung ist kostenlos und dauert nur eine Minute.
Bestehender Account
Schon ein Account bei Google/GoogleMail? Keine Anmeldung erforderlich!
Mit Google-Account einloggen
Mit Google-Account einloggen
Noch kein Account? Hier anmelden.
