Hi, ich habe in Sachen Elektronik leider fast gar keine Ahnung und suche nach einer Lösung, um eine LED Leuchte mit beispielsweise AA Batterien zu betreiben, wobei sich die Leuchte automatisch bei Dunkelheit einschalten soll. Habe auch schon daran gedacht, eine Gartenleuchte auseinander zunehmen und umzubauen. Welche Möglichkeiten gibt es, um so etwas zu realisieren? Oder führt kein Weg daran vorbei, es von einem Elektroniker machen zu lassen? In welchem Preisrahmen würde das dann liegen? Die Leuchte wird in einem hohlen Stab verbaut. Danke
Also ich würd es so machen, das du die Stromquelle an einen Fotowiderstand hängst, diesen an eine Heizspule und diese an einen Bimetallstreifen, der, wenn er sich erhitzt, nach oben gebogen wird. Wird der Lichteinfall schwächer, also die Sonne geht unter, wird der Widerstand größer und die Heizspirale kühlt sich ab. Der Bimetallstreifen kühlt sich also auch ab und senkt sich auf..den Schalter bzw. Schraubenkopf, eben das, was du als Leiter anschließt. Natürlich musst du diesen Kontakt auch mit der Stromquelle verbinden und den Bimetallstreifen ebenfalls. Ich bin auch ein kompletter Frischling in sachen Schaltungen, aber das sollte, wenn ichs mir richtig vorstelle, funktionieren. Vielleicht noch ein Kondensator um den Strom zu "glätten" und die einzelnen Widerstände, die da ggf. rein müssen, die musst du dir aber selber ausrechnen, je nach Batterie und LED etc. pp.^^ LG Erlendur
Man merkt, daß Ferien sind. Die Idee von Sebo eine Gartenleuchte umzubauen ist gar nicht so schlecht, aber nur eine Batteriebetriebene. Fragt sich jedoch warum auf die schon vorhandenen Akkus verzichten und Primärbatterien zu verwenden?
Die Idee mit AA-Batterien halte ich für nicht so sehr gut. Denn diese sind sehr schnell leer. Wenn du überlegst das eine LED(man nehme Low current) 2mA zieht bei ca 2V. D.h. für die Spannung brauchen wir 2 AA-Batterien, die dann ca 2200mAH haben, d.h. man kann eine LED 1100 Stunden betreiben- klingt zunächst mal viel- aber der Lichtwiderstand frisst auch ein bisschen Strom und eine LED ist alles andere als hell. DU brauchst bestimmt 5 Leds da sind wir bei 220 STunden Licht wenn man davon ausgeht, dass abends dann 5h das Licht brennt (da braucht man dann einen Timer ansonsten läuft das Licht noch länger), dann endet man bei 1.5 Monaten- man muss aber noch den Timer sowie den Lichtwiderstand mit einkalkulieren.(Wenn man das sauber mit nem Atmel macht, und die Sleepmodes korrekt hat dann kann man das theoretisch vernachlässigen) Eine Solarzelle, wie man sie im Baumarkt bekommt ist natürlich schon Umwelt schonender, weil da Akkus+Solar drin sind(außer man dreht dir nur eine schwarze Platte an ;-) ) mfg
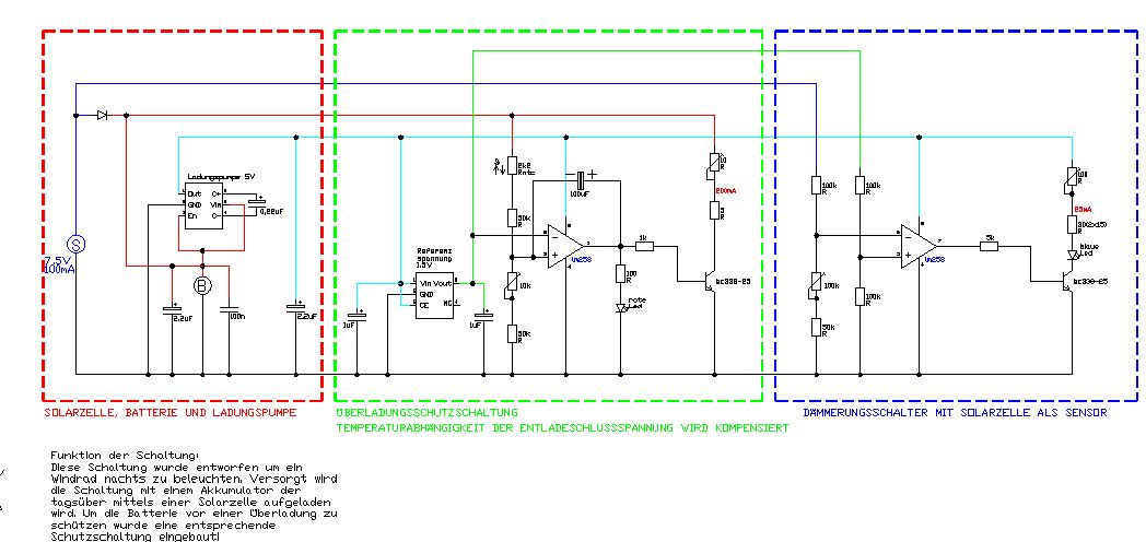
Hier eine Schaltung die funktionieren sollte
Lampengeist schrieb: > Man merkt, daß Ferien sind. > > Die Idee von Sebo eine Gartenleuchte umzubauen ist gar nicht so > schlecht, aber nur eine Batteriebetriebene. Fragt sich jedoch > warum auf die schon vorhandenen Akkus verzichten und Primärbatterien > zu verwenden? Dachte mir, da die Gartenleuchten recht schwach sind und oft keine ganze Nacht durchhalten. Danke schonmal für die Antworten. Also, ich bräuchte echt nur eine LED als kleine Lichtquelle, um etwas im Dunkeln wiederzufinden und die Brenndauer muss auch nicht mehr als 60-80 Stunden betragen. Wenn ich danach die Batterien tauschen oder Akku aufladen muss, wäre das auch kein Beinbruch.
Wenn du wirklich so was ganz einfaches haben willst, wo dir der Stromverbrauch komplett egal ist, dann ist diese Schaltung für dich warscheinlich am besten. BEACHTE! Widerstände sind nur zur erinnerung eingetragen, da ist nichts berechnet und getestet, das ist die blanke Theorie, und die ist sogar unvollständig =D Aber ich dachte mir, da ich auch ein Anfänger bin, kann ich mal ein Schaltplan posten, den ich grad dafür gemacht habe, den jeder Anfänger verstehen sollte. Wenn dadran was falsch ist, bitte darauf hinweisen^^ LG Erlendur
> Lösung, um eine LED Leuchte mit beispielsweise AA Batterien zu betreiben Wie oft ? 1 Nacht ? Na gut, eine 20mA LED schafft wohl 2 Wochen. Oder wie viele AA Batterien ? Ein Dutzend ? Die Schaltung nennt sich Dämmerungsschalter. Es gibt da einige schlechte, die auch im Hellen viel Strom brauchen, Und wenn du nur 1 Zelle einbauen willst, brauchst du noch einen Spannungswandler, insofern ist der Umbau einer Gartensolarleuchte nicht verkehrt, da ist nicht nur der Helligkeitsschalter schon drin, sondern auch der Spannungswandler.
MaWin schrieb: > Und wenn du nur 1 Zelle einbauen willst, brauchst du noch einen > Spannungswandler Warum braucht man dafür einen Spannungswandler? Also nur als verständnisfrage, da ich diesen Gedankengang nicht ganz folgen kann. Weil die Glühlampe läuft doch auch mit DC und die photozzelle ist doch eigentlich nur ein Widerstand oder? Der sich je nach Helligkeit vergrößert bzw. verkleinert. Also wozu einen Spannungswandler?
> Warum braucht man dafür einen Spannungswandler? Weil es um eine LED ging und nicht um eine Glühlapme. Weisse LEDs benötigen nun mal ca. 3.6V bevor die 20mA fliessen die zu deren Normalhelligkeit führt. Glühlampen gäbe in in jeder Spannung, auch 1.5V, aber die sind eher dunkel. Wenn man nur 1.5V hat und 3.6V braucht, braucht man einen (step up) Spanungswandler, wie es die ICs machen wie PR4403 Beitrag "LED Licht soll sich bei Dämmerung einschalten und mit AA Batterien betrieben werden" Deine Schaltung mit Bimetall wäre natürlich der Batteriekiller schlechthin, da kann mansogar tagsüber neue Batterien im Stundentakt nachlegen. So was braucht viel zu viel Strom.
Ja, da die Heizspule dauerhaft Saft braucht, aber dafür könnte man ja ein Netzteil anbringen, das wäre ja kein Problem. Der Strompreis...na ja man kann ja auch noch ein Schalter einbauen, damit man ihn dann, wenn man ihn nicht braucht, auch einfach ausschalten kann. Und mit den 3,6V - Wie wäre es mit einfach 2 AA Baterien, die haben schließlich 1,5 V oder einer 3V Batterie + einer 1,5V Batterie und einem Widerstand...ja verkompliziert, aber für einen Leihen wohl eher machbar, oder? Ansonsten würd ich sagen: Netzteil an den ersten Stromkreis - Was man ausschalten kann und dann hat's sich, da sich der Bimetallstreifen recht schnell erhitzen sollte und so der Stromkreis wieder unterbrochen wird. Oder man legt nur eine geringe Spannung von 0,5V an und legt den Schalter in den zweiten Stromkreis. Und diese 0,5V sind ja dann bei einem Netzteil wie ein Standbyschalter am Fernseher. Oder lieg ich da Falsch? Wäre für mich interessant zu wissen, darum hoff ich auf eine Antwort :) P.s. Mit dem Spannungswandler: wie würde die Schaltung aussehen bzw. ist das nicht für einen Leihen zu kompliziert? Pp.s. Oder wie wäres es mit einem komplett Mechanik-freien Kreis mit Transistoren und variablen Widerständen?
> P.s. Mit dem Spannungswandler: wie würde die Schaltung aussehen > bzw. ist das nicht für einen Leihen zu kompliziert? Leihen kann man solche Schaltungen sicherlich auch, aber wozu habe ich den Schaltplan oben verlinkt ? > Und mit den 3,6V - Wie wäre es mit einfach 2 AA Baterien Blöderweise werden Batterien im Laufe der Zeit leerer und damit sinkt ihre Spannung von 1.5V auf 0.9V. > Netzteil an den ersten Stromkreis DAS wäre ja wohl Verarschung. > Oder wie wäres es mit einem komplett Mechanik-freien Kreis mit > Transistoren und variablen Widerständen? Ja ja, nennt man IC, der PR4403 wäre so einer.
Hi!
Ich bin ein Kind ein deppertes,
bei mir da oben scheppert es.
lG Erlendur
Erlendur schrieb: > Autor: > > Erlendur (Gast) > > Datum: 17.07.2011 08:18 > > Hi! > > Ich bin ein Kind ein deppertes, > bei mir da oben scheppert es. > > lG Erlendur Das war ich zwar nicht und ich will auch nicht wissen, wer es so nötig hat, so etwas zu tun, aber ok, dann weiß ich, das ich in diesem Forum nichts mehr Posten muss.
Erlendur schrieb: > Erlendur schrieb: > >> Autor: > >> > >> Erlendur (Gast) > >> > >> Datum: 17.07.2011 08:18 > >> > >> Hi! > >> > >> Ich bin ein Kind ein deppertes, > >> bei mir da oben scheppert es. > >> > >> lG Erlendur Die Abs. dieser Zeilen haben selten einen größeren IQ wie 60. P.S. Damit mußt du leben!
Proof of Concept -> Wenn mir ein Auto entgegenkommt (oder von der Seite oder von hinten) und mit Seinem Scheinwerfer auf den Sensor kommt geht mein Licht aus ! Hmmm ! Da ist es nicht mit nem Sensor getan. Erst mal nachdenken dann Schaltung entwickeln. Mann könnte schnelle Wechsel durch einen Tiefpass ausblenden aber wenn du es in deiner Wohnung nachts neben dir stehen hast wirds auch Leuchten. Oder im Fahradkeller. Also muss ein Schalter ran. Und ein Tiefpass der das Licht erst ausschaltet wenn es Länger als eine Minute GLEICH Hell geblieben ist (und das wird sicherlich auch nicht in allen Fällen Funktioinieren). Also wirst du auf jedenfall einen Schalter zum an oder Ausmachen dranmachen müssen. Dies gefährdet den tieferen Sinn des Projekts !
Hallo!
@ juppiii
>größeren IQ wie 60.
Es heißt: größeren IQ als 60!
Bitte melde dich an um einen Beitrag zu schreiben. Anmeldung ist kostenlos und dauert nur eine Minute.
Bestehender Account
Schon ein Account bei Google/GoogleMail? Keine Anmeldung erforderlich!
Mit Google-Account einloggen
Mit Google-Account einloggen
Noch kein Account? Hier anmelden.

