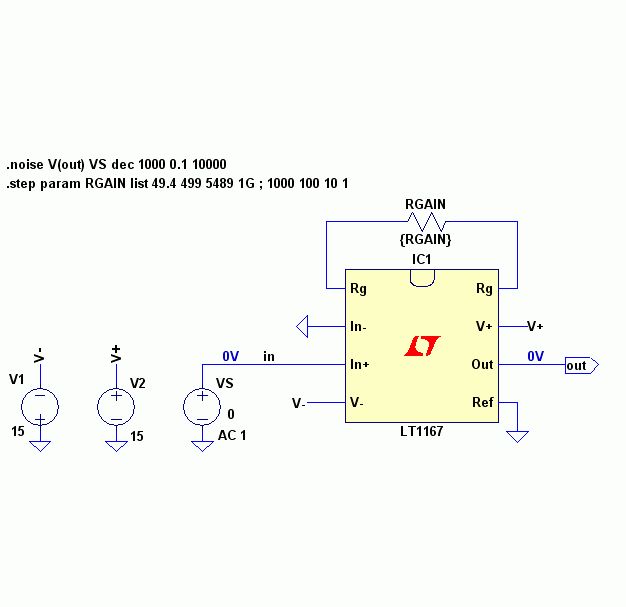
Hallo, ich versuche gerade mit LTspice eine Rausch-Simulation für den Instrumentenverstärker LT1167 zu erstellen. Bevor ich die komplette Schaltung simuliere, wollte ich einen ersten Test machen und das Ergebnis mit dem Datenblatt vergleichen. Neues Schematic ausgewählt, aus der Komponentenlist den LT1167 gewählt. Spannungsversorgung V1 & V2 angeschlossen. Den positiven und negativen Eingang gebrückt und an die Spannungsquelle V3 angeschlossen. Die Referenz des Verstärkers liegt auf Masse. Mit Rg wird die Verstärkung gewählt, bei offen Rg beträgt diese 1, bei 49,4 Ohm beträgt Sie 1000. Die noise Simulation ist für den Frequenzbereich 0,1 Hz - 10k Hz. Das Ergebnis deckt sich leider überhaupt nicht mit dem Datenblatt. Mein Feststellung, gehe ich auf das LT1167 Model, kann ich das Macro-Model öffnen - Simu2. Dies enthält eine Sinusquelle und einen Rg-Widerstand. Ich vermute deshalb geht meine Simulation "schief" ... hab dann mit dem 1167.asc versucht zu Simulieren, Widerstand geändert oder entfernt, Sinusquelle umgebaut, aber egal was ich gemacht habe ... ich bin nicht zu den Werten Total RTI Noise Werten gekommen. Bei G = 1 - 67,41nV/Hz½ und bei G = 1000 - 7,5 nV/Hz½. Wo liegt mein Fehler, oder interpretiere ich die Werte aus dem Datenblatt falsch. ? Gruß und N8 Boris
LTspice Datei und ein Screenshot aus dem Datenblatt. Das komplette Datenblatt --> http://cds.linear.com/docs/Datasheet/1167fb.pdf
Hallo Boris Das Datenblatt sagt bei 1 kHz e_ni = 7.5 (max. 12) nV/sqr(Hz) e_no = 67 (max. 90) nV/sqr(Hz) Mit LTspice ermittelt: Bei G=1 -> 42.8 nV/sqr(Hz) Bei G=10 -> 142nV/sqr(Hz) / 10 = 14.2nV/sqr(Hz) Bei G=100 -> 1.11µV/sqr(Hz) / 100 = 11.1nV/sqr(Hz) Bei G=1000 -> 10.8µV/sqr(Hz) / 1000 = 10.8nV/sqr(Hz) RTI (so verhält sich LTspice): e_ni = 10.7 nV/sqr(Hz) e_no = 41.4 nV/sqr(Hz) Das Modell scheint alse etwas vom Datenblatt abzuweichen. Oberhalb einer Verstärkung von ~20 liegt es aber im angegebenen Bereich, wobei es sich eher am worst case orientiert. Gruß, Bernd
Hallo Boris, damit V(inoise) "richtig" angezeigt wird darfst du nur einen Eingang ansteuern. V(inoise)@1kHz nV/sqrt(Hz) Verst. Simulation Datenblattkurve 1 42.8 70 10 14.3 17 100 11.1 8 1000 10.7 7.5 So riesig sind die Abweichungen nun auch nicht. Könnten natürlich kleiner sein. Schreib doch an LTC. Die email-Adresse findest du im LTspice-Programm unter Help->About. Hab im Beipsiel noch den DC-Arbeitspunkt anzeigen lassen. Rechter Mausklick im leeren Schaltplanbereich, View ->Place .op data label. Das Label auf dem Netz platzieren. Dann rechter Mausklick auf das platzierte Data Label. Du siehst $. Das $ kann man mit round($*1k)/1k auf 3 Nachkommastellen formatieren. Siehe mein Beispiel. Gruß Helmut
Hallo Bernd und Helmut, danke für die Unterstützung bei der Sache. Ich hätte jetzt nicht gedacht, dass das Model soweit vom Datenblatt abweicht. Werde deshalb mit Linear Kontakt aufnehmen, bin gespannt was die dazu sagen. Der Grund warum mich das ganze stört, ich wollte mit den Werten aus dem Datenblatt händisch gerechnet und einer Simulation mit 10k Widerstand am Eingang einen Vergleich anstellen. Deshalb sollten die schon ähnlich sein ... später kommen noch einige weitere Bauteile hinzu und hier wollte ich nur noch Simulieren ... Was mich immer noch verwirrt ist die Sache mit dem Macromodel... und "wieso ich das nicht los werde". Vielen Dank für die Unterstützung bei dem Problem :-) Gruß und schönen Sonntag Boris
So, gerade Antwort von Linear bekommen, nett das die sich so schnell gemeldet haben, die Antwort war leider nicht wirklich "toll". >Unfortunately, noise is not modeled in most of the opamp circuits. This is >fairly common in opamp macromodels. > >However, at Linear we are in the process of correcting this, but have only >made it one third through the devices. The LT1167 model has not been >revised yet. > >Sorry about the inconvenience. Nochmal nachgefragt was man dagegen machen könnte: >The UniversalOpamp2 device allows you to specify noise densities and >corner frequencies. Also bleibt mir nur die Möglichkeit mit dem UniversalOpamp2 - Model mir einen eigenen LT1167 zu bauen... die UniversalOpamp2.asc aus den examples gibt schon mal einen guten Überblick. Mein Problem ist nur, ich habe einen Instrumentenverstärker und nicht nur einen einfachen OP ... bzw. habe ich in der Lib den Teil für den LT1167 gefunden. Wäre es möglich dem Model die Parameter zugeben: en=equiv. input noise voltage density enk=equiv. input noise voltage density corner freq. in=equiv. input noise current density ink=equiv. input noise current density corner freq. Mit corner freq. ist die Eckfrequenz von 1kHz gemeint, auf dem sich die Angaben im Datenblatt beziehen? Hat jemand sowas schon gemacht und würde mir evtl bei der Sache helfen?
Hallo Boris Schau mal im Datenblatt Seite 9, links unten. Da gibts eine Kurve mit Corner Frequency, welche je nach Verstärkung zwischen 7 und 10 Hz liegt. Ich vermute, das ist der Übergang, bei dem oberhalb das 1/f Rauschen und unterhalb das Schrotrauschen überwiegt. Gruß, Bernd
Achso, das ist der Übergang Weiße Rauschen zu 1/f. Ok, dann wäre das auch geklärt... fragt sich jetzt nur noch, wie ich das entweder ins Model oder meinen Instrumentenverstärker in das UniversalOpamp2 device bekomme. Danke Bernd, bringt mich schon ein Stück weiter ... Gruß Boris
Im Universalopamp2 steht die 1/f Knickfrequenz in enk bzw. ink. en sind die V/sqrt(Hz), in die A/sqrt(Hz) Auszug aus den Attributen: en=0 enk=0 in=0 ink=0 Rin=500Meg
@Helmut ... ja,ne die Daten in das Universalopamp2 einzugeben mit weiteren aus dem Datenblatt sollte kein Problem darstellen. Nur habe ich dann ja einen einzelnen OP und nicht meinen Instrumentenverstärker ... und für die Simulation hätte ich schon gerne das ganze System, wenn auch nur als Black Box aber nach außen mit dem Verhalten. Deshalb meine Idee, die 4 Parameter in das Model zu packen, was ich morgen auch mal probieren werde... Gruß & N8 Boris
Du könntest mit 3 Universalopamps und 7 Widerständen mit dem "Attribute noiseless" einen Instrumentenverstärker mit dem Rauschverhalten des Universalopamps bauen. Statt dem Widerstandswert 10k schreibst du 10k noiseless
Helmut S. schrieb: > Du könntest mit 3 Universalopamps und 7 Widerständen mit dem "Attribute > noiseless" einen Instrumentenverstärker mit dem Rauschverhalten des > Universalopamps bauen. Das hatte ich auch schon überlegt ... nur war ich mit bei dem Attribut "noiseless" nicht so sicher, wie ich das an den Widerstand bringe ... und die Frage die sich mir stellt, wohin mit den "Noise-Wert(en)" ... in den Differenzierer und die Spannungsfolger davor auch "noiseless" machen ? Stand das da ebend schon, das mit den 10k noiseless oder ist es zu spät heute ?
Ich würde bei den ersten zwei Opamps en=0 und in=xx setzen und beim dritten Opamp(Differenzverstärker) en=yy ek=ww in=0 setzen.
Helmut S. schrieb: > Ich würde bei den ersten zwei Opamps en=0 und in=xx setzen und beim > dritten Opamp(Differenzverstärker) en=yy ek=ww in=0 setzen. Ok, das probiere ich morgen gleich mal aus. Danke Helmut & n8 Boris
@Helmut Dann ändert sich aber das Spannungs-Rauschen nicht mit der Verstärkung, da die Verstärkung in den ersten Stufen geschieht. Ich würde den Eingang rauschen lassen, aber das Rauschen des einzelnen vorderen OPs um 3dB reduzieren, damit sich dann am zweiten OP das Rauschen zum richtigen Wert addiert. Gruß, Bernd
B e r n d W. schrieb: > @Helmut > > Dann ändert sich aber das Spannungs-Rauschen nicht mit der Verstärkung, > da die Verstärkung in den ersten Stufen geschieht. Ich würde den Eingang > rauschen lassen, aber das Rauschen des einzelnen vorderen OPs um 3dB > reduzieren, damit sich dann am zweiten OP das Rauschen zum richtigen > Wert addiert. > > Gruß, Bernd Hallo Bernd, hab deinen Vorschlag probiert und die Ergebnisse sind eigentlich schon ziemlich ähnlich dem Datenblatt. Bei G=1 sieht man schön den "Bogen" des 1/f Rauschen ... nur liegt der Endwert ca. 80nV/sqrt(Hz) zu niedrig, ich hab versucht etwas mit den Paremetern zu spielen, hab aber kein Erfolg gehabt. Bei G=1000 sieht des 1/f Rauschen nicht mehr Linear aus ... der Endwert liegt bei ca. 300nV/sqrt(Hz) ähnlich dem Datenblatt wert. Dafür stimmt die Cornerfrequenz nicht ... Dazu mußte ich mit den vollen Noisewerten rechnen. Da gehen mir langsam die Ideen aus... Gruß Boris
Hallo Boris Mir sind noch folgende Ungereimtheiten aufgefallen: Datenblatt Seite 9, die Kurve links unten: Bei 10k steht "BW limit Gain=1000", d.h. nur die Gain=100 Kurve geht weiter. Ich denke, es ist korrekt, wenn da das Rauschen abknickt, denn die Verstärkung tut das oberhalb 10k auch. Datenblatt Seite 10, die Kurve links oben: ink=40 Zu enk=7 bzw. 10 Reicht es nicht, ein mittleres enk=8.5 anzugeben? Den Unterschied kann man kaum sehen. Gruß, Bernd
Hab eine Kurve vergessen: Dividiert durch die Verstärkung sieht das Rauschverhalten dann so aus!
Hallo Mir kamen jetzt die Rauschwerte noch etwas zu hoch vor und ich hab die Idee mit den -3dB nochmal aufgegriffen. .param eni=7.5n/sqrt(2) eno=67n/sqrt(2) Siehe da, jetzt sind die Kurven identisch zu denen im Datenblatt. @Boris Keine Ursache. Ja, früher viel PSpice und heute LTspice. Mich hat das Thema interessiert, also ist es ein Win-Win. Ich fand bei LTspice am Anfang den Schaltplaneditor nicht intuitiv. Außerdem befinden sich in der Bibliothek verständlicherweise keine Modelle von Konkurenzprodukten. Deshalb muss man halt ab und zu ein Bauteil selbst erstellen oder importieren. @Helmut Es scheint, du kalkulierst das Rauschen der 24,7k Widerstände mit ein. Das sieht auch gut aus. Dann wünsch ich allen Simulanten noch viel Spaß, Bernd
Bitte melde dich an um einen Beitrag zu schreiben. Anmeldung ist kostenlos und dauert nur eine Minute.
Bestehender Account
Schon ein Account bei Google/GoogleMail? Keine Anmeldung erforderlich!
Mit Google-Account einloggen
Mit Google-Account einloggen
Noch kein Account? Hier anmelden.







