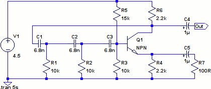
Hi, ich habe gerade versucht den Sinusgenerator aus dem 2. Buch der "Elektronik gar nicht schwer" Reihe nachzubauen. Den Schaltplan habe ich angehängt, wobei der Widerstand R7 eigentlich ein 100Ohm Poti und kein fester Widerstand ist. Nachdem ich bei meinem Versuchsaufbau auf dem Steckbrett gar nichts am Ausgang sehen konnte, habe ich die Schaltung in LTSpice nachgebaut (siehe Anhang) und dort einmal geschaut was am Ausgang so raukommt und siehe da man erhält auch in LTSpice keine Sinuswelle (siehe drittes Bild). Der Widerstand R7 soll übrigens zur Einstellung der Stärke des Ausgangssignals sein und wenn ich den z.B. auf 50Ohm setze dann ändert sich am Ergebnis der Simulation nichts. Aber setze ich den Widerstand auf 10Ohm und stelle die Simulationsdauer auf 1Sekunde so erhält man die Ausgabe des zweiten Bilds und wenn man in den rechten Teil des Signals reinzoomt so ist eine Sinusschwingung zu erkennen (siehe Bild 4). Ändere ich die Zeit oder den Widerstand verschwindet die Sinusschwingung wieder und man hat z.B. sowas wie in Bild 5 (10Ohm mit 2Sekunden) oder sowie wie in Bild 6 (20Ohm mit 1Sekunde). Jetzt stellen sich mir natürlich zwei Fragen: funktioniert der Sinusgenerator aus dem ersten Bild überhaupt? Und was mache ich in LTSpice falsch? Kann doch nicht sein, dass die Simulation so unterschiedliche Ergebnisse anzeigt. Vielen Dank und Grüße Thilo P.S. Der Sinusgenerator soll laut Buch ein 1KHz Sinussignal erzeugen.
> funktioniert der Sinusgenerator aus dem ersten Bild überhaupt?
Im Prinzip:
Nein.
Wenn LTSpice mit optimalen Bauteilwerten rechnen würde,
würde er nicht funktionieren, nie anschwingen.
Denn er schwingt nur an, wenn er durch Rauschen angestossen wird.
Du kannst also von Glück sagen, daß er in sinegen-output-2.gif
nach 0.3 Sekunden zu Potte kam, denn LTSpice simuliert sogar ein bischen
rein zufälliges Rauschen für nicht-perfekte Bauteile.
Natürlich hängt sein Anschwingverhalten und die Amplitude von den
Bauteilwerten ab, mit den falschen Werten wird er nie schwingen.
Inder Praxis (Bauteilschwankungen) schwingt er zwar besser an als in der
reinen Theorie (schliesslich streuen 50Hz Netz, Mittelwelle und
Handynetze ein), aber dafür sind in der Praxis Bauteilschwankungen
realer Bauteile möglich, so daß die Schaltung ggf. nicht funktioniert -
obwohl die mit denselben aufgedruckten Werten auf anderen Bauteilen bei
jemand anderen funktioniert hat.
Daher ist dieser Phasenschieber-Sinusoszillatopr in der Praxis
unbrauchbar, du findest ihn in kaum einem kommerziellen Gerät, zu
zufällig ist seine Funktion, zu viel Ausschuss würde man produzieren.
Allerdings: Die 3 Kondensatoren hintereinander bilden einen
Philbrick-Phasenschieber der tatsächlich MEHR Spannung am Ausgang
produziert, als reingesteckt wurde, und das alles nur mit passiven
Bauteilen. Insofern hat die Schaltung ihren theoretischen Reiz.
Zumal analoge Sinussignalerzeugung, egal wie, immer ein Problem ist: Die
Schaltung darf das Signal nicht verstärken (sonst würde die Amplitude
immer grösser, wird irgendwann zu gross überschreitet die
Versorgungsspannung und wird geclippt) und nicht abschwächen (sonst wird
die Amplitude immer kleiner, bricht die Schwingung zusammen) aber sie
muß zum anschwingen sehr wohl verstärken. Regelt man jedoch die
Amplitude, fängt man sich Verzerrungen ein. Eigentlich lassen sich die
Bedingungen nicht kombinieren, man verstärkt unlinear und akzeptiert den
Klirrfaktor.
Daher sollte man heute immer DDS zur Sinussignalerzeugung nehmen.
>Jetzt stellen sich mir natürlich zwei Fragen: funktioniert der >Sinusgenerator aus dem ersten Bild überhaupt? Theoretisch ja, praktisch selten. Phasenschieber-Oszillatoren gelten als kritisch, vor allem die mit einem einzelnen Transistor. Und schon garnicht kommt da automatisch ein reiner Sinus heraus... Bau einen Wien-Robinson-Oszillator nach, am besten mit FET-Amplitudenstabilisierung. Dann hast du was Gescheites. >P.S. Der Sinusgenerator soll laut Buch ein 1KHz Sinussignal erzeugen. Tja, die guten Elektroniker entwickeln für die Inustrie, die schlechten schreiben Bücher...
Thilo G. schrieb: > Der Widerstand R7 soll übrigens zur Einstellung der Stärke des > Ausgangssignals sein Er stellt die Verstärkung der Transistorstufe ein. Ist er zu groß, wird die Schaltung nicht anschwingen, ist er zu klein, wird der Sinus verzerrt. > funktioniert der > Sinusgenerator aus dem ersten Bild überhaupt? Im Prinzip ja. Mit den RC-Gliedern wird das Ausgangssignal wieder auf den Eingang gekoppelt und bei einer Frequenz passt dann die Phasendrehung, so dass die Anordnung schwingt. > Und was mache ich in > LTSpice falsch? Naja, meist ist das Hauptproblem, dass man die Arbeitspunktberechung vor der Simulation ausschalten muss (skip initial operation point solution) oder auch: start external DC supply at 0V. Dieser Generator benötigt eine Störung, damit die Schwingung angeregt wird. Außerdem solltest du einen bestimmten Transistor auswählen, z.B. den BC547C.
Schade, aber wenigstens habe ich was über Simulationen mit Spice gelernt :-) Die Tipps zur Simulation werde ich Morgen mal testen, jetzt leg ich mich erstmal schlafen. Ina schrieb: >>Jetzt stellen sich mir natürlich zwei Fragen: funktioniert der >>Sinusgenerator aus dem ersten Bild überhaupt? > > Theoretisch ja, praktisch selten. Phasenschieber-Oszillatoren gelten als > kritisch, vor allem die mit einem einzelnen Transistor. Und schon > garnicht kommt da automatisch ein reiner Sinus heraus... > > Bau einen Wien-Robinson-Oszillator nach, am besten mit > FET-Amplitudenstabilisierung. Dann hast du was Gescheites. > Muss man da unbedingt eine Glühlampe zur Stabilisierung verwenden, oder geht auch ein echter PTC Widerstand, wenn man gerade einen da hat? Danke & Gute Nacht Thilo
>Muss man da unbedingt eine Glühlampe zur Stabilisierung verwenden, oder >geht auch ein echter PTC Widerstand, wenn man gerade einen da hat? Klar. Probiers aus. Der PTC muß nur genügend träge sein, damit er nicht schon während der Schwingungsperiode zurückregelt und den Klirrfaktor in die Höhe treibt. Meines Wissens wird das mit der Glühlampe nur bei nicht allzu niedrigen Frequenzen gemacht, also so rund 1kHz, beispielsweise als Prüfoszillator in einem Mischpult. Größter Nachteil ist der recht hohe Stromverbrauch eines solchen Oszillators. Die FET-Amplitudenstabilisierung ist mein Favorit: Beitrag "Re: Wien Robinson Oszilator"
Danke nochmal, die Simulation läuft jetzt mit euren Tipps (Spannungsquelle bei 0V starten und einen Transistor auswählen, z.B. BC547B). Grüße Thilo
Bitte melde dich an um einen Beitrag zu schreiben. Anmeldung ist kostenlos und dauert nur eine Minute.
Bestehender Account
Schon ein Account bei Google/GoogleMail? Keine Anmeldung erforderlich!
Mit Google-Account einloggen
Mit Google-Account einloggen
Noch kein Account? Hier anmelden.





