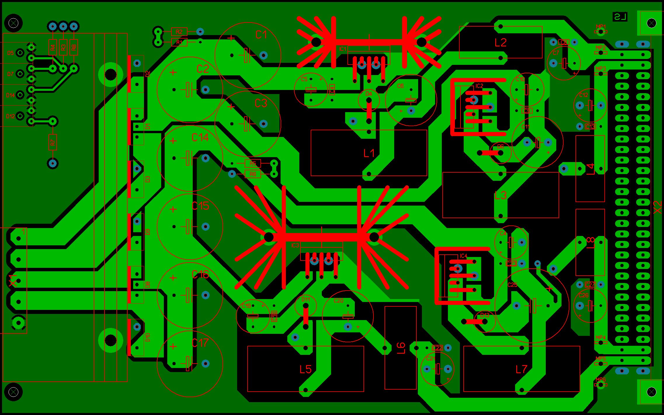
Hallo Ich entwerfe gerade ein Platine mit einigen Schaltregler-ICs (LM2576) Wird eine zweiseitige Platine. Habe die Tipps von Lothar Millers Homepage versucht umzusetzen. Was sagt ihr zum Layout bezüglich EMV? Die Masseführung im rechten oberen Teil gefällt mir noch nicht ganz, wie würdet ihr die Leitungen zu den LEDs verlegen? Bin mir bei den Buck-Boost Schaltungen etwas unsicher wegen Feedback Führung, wie ich das mit der Sternpunktförmigen Masse machen soll und wo ich am besten die Spannung abgreif. Gruß
Bei dem negativ Zweig ist ein prima Kurzschluss vorhanden, wenn das Massesymbol die gleiche Masse meint
Düsendieb schrieb: > Bei dem negativ Zweig ist ein prima Kurzschluss vorhanden Hmmm... sicher? Sieht doch gut aus. Und im DB ist die selbe Schaltung (was die Pins GND und on/off angeht). Markus Hehn schrieb: > Die Masseführung im rechten oberen Teil gefällt mir noch nicht ganz, wie > würdet ihr die Leitungen zu den LEDs verlegen? Mach die Masse dort breiter, ruhig auch unter die Spule. Bei diesen stehenden Spulen ist die Einkopplung auf die LP gering.
Erstmal Danke für die Antworten! Düsendieb schrieb: > Bei dem negativ Zweig ist ein prima Kurzschluss vorhanden, wenn das > Massesymbol die gleiche Masse meint einen Kurzschluss dürfte ich wie ichs sehe nicht gemacht haben Spulen sind alle Ringkernspulen; Lothar Miller schrieb: > Mach die Masse dort breiter, ruhig auch unter die Spule. Leiterplatte wird nur mit Lötlack angesprüht, wenn ich nun direkt mit einer Leiterbahn unter die Spule geh hab ich Angst einen Kurzschluss zu verursachen (Draht der Spule kann ja auch beschädigt sein) sicher ist sicher... Passt das so wie ich die Buck-Boost-Schaltungen verdrahtet hab? also EMV-technisch? Seht ihr so auf die schnelle wie ich die LED-Leitungen besser verlegen könnte? Was ich noch vergessen hab: Leistungsdaten: 5V max 3A 12V 3A -5V 1A -12V 1A Gruß
hier noch die Stromschleifen zu einer Buck-Boost-Schaltung, also rot: Leerlauf; blau: Schalter geschlossen berichtigt mich wenn ich falsch lieg.
Verbindet man den Feedback beim Buck-Boost am besten direkt mit dem "+" vom Kondensator? Und wo greift man am besten dann die negative Spannung ab? am "-" vom Kondensator?
Markus Hehn schrieb: > hier noch die Stromschleifen zu einer Buck-Boost-Schaltung, Passt so. Die Feedbackleitung gehört an den Kondensatorpin, der den eigentlichen Ausgang des Reglers darstellt. Hier die C6, C11, C25 und C20. Das passt im Layout oben sehr gut.
soo hab nun die Masse ein wenig geändert und beim C25 den Feedbackanschluss hoff mal ich habs nicht schlechter gemacht...
durch die gleichen Massesymbole gibt es doch die eingezeichnete Verbindung. Das sehr ich schon als astreinen Kurzschluss an. Axel
Düsendieb schrieb: > Das sehr ich schon als astreinen Kurzschluss an. Da ist noch eine Spule dazwischen... :-o So funktioniert ein Inverter: Die Spule wird mit einem Strom "geladen", im Freilauf wird dann der mit der Energie aus der Spule der Ausgangskondensator geladen. Die beiden Stromkreise sind da im Bild eingezeichnet: http://www.mikrocontroller.net/attachment/117372/Schaltplan1_stromschleife.gif
Das passt schon so Hab das ganze wie im Datenblatt laut Figure 10 aufgebaut; dieser Schaltungsteil erzeugt die negative Spannung (Buck-Boost) Aber noch ne andre Frage: wo verbinde ich das ganze nun letztendlich am besten mit Masse? Sternpunktförmig am "-" vom C10 oder am "+" vom C11?
Markus Hehn schrieb: > am "-" vom C10 oder am "+" vom C11? Das ist hier praktisch egal, weil du da sowieso ein hübsch kompaktes Layout hast. "Theoretisch" müsste man jetzt Speisung und Verbraucher trennen trennen und und zweimal wegfahren. In der Praxis kann man das aber selten und man braucht es auch nicht. Ob du die Masse am C10 und/oder am C11 anschließt: viel kannst hu hier hier nicht mehr falsch machen... ;-)
Das kann alles nicht funktionieren wenn der Feedback Pin auf Masse liegt. Du bekommst da bestimmt eine negative Spannung, aber der Regler kann nicht regeln.
Bitte melde dich an um einen Beitrag zu schreiben. Anmeldung ist kostenlos und dauert nur eine Minute.
Bestehender Account
Schon ein Account bei Google/GoogleMail? Keine Anmeldung erforderlich!
Mit Google-Account einloggen
Mit Google-Account einloggen
Noch kein Account? Hier anmelden.







