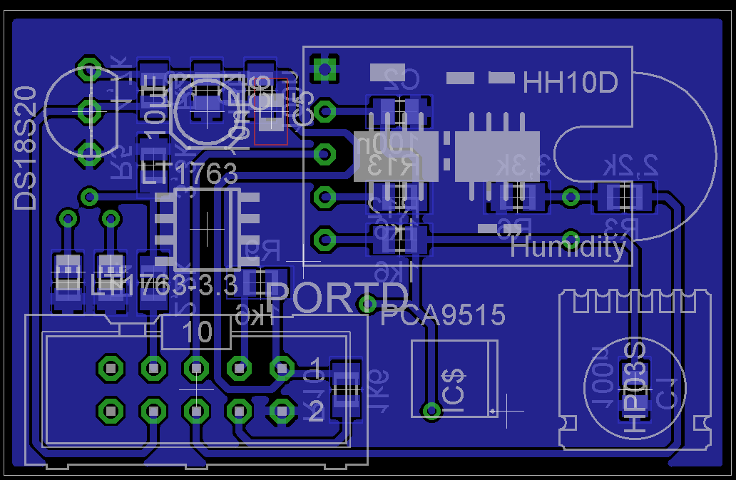
Hallo Liebes Forum, könnte bitte jemand mal einen Blick auf diese Schaltung werfen?! Und mir sagen ob das so geht und wenn was man noch verbessern und optimieren kann. Habe schon mal einen Versuch mit den Komponenten gemacht hatte Aber beim HP03S nicht richtig ins Datenblatt geschaut (wer lesen kann ist klar im Vorteil) und den Sensor mit 5V versorgt. Und hatte ich auch dei Pegelanpassung des TWI vergessen. Ich hoffe mit dieser Version habe ich an alles gedacht. Aber zur sicherheit wollte ich doch lieber noch mal fragen da das dann doch ein Teurer Spaß wird bei 10€/Sensor. Danke schon mal und liebe Grüße Chris
Schau mal nach, ob der Temperatursensor nicht einen Pull-Up-Widerstand braucht. Du hast einen Pull-Down im Schaltplan.
--NACHGESCHAUT-- Hier der Auszug aus dem Datenblatt: "The 1-Wire bus requires an external pullup resistor of approximately 5kΩ; thus, the idle state for the 1-Wire bus is high" Seite: 9 http://datasheets.maxim-ic.com/en/ds/DS18S20.pdf trotzdem danke :)
Christopher schrieb: > "The 1-Wire bus requires an external pullup resistor of approximately > 5kΩ; thus, the idle state for the 1-Wire bus is high" Und warum nimmst du dann trotzdem und auch nach dem man dich darauf aufmerksam gemacht hat, einen Pulldown nach GND? Weisst du es einfach besser als das Datenblatt und der Rest der Welt? Gruss Reinhard
Christopher schrieb: > "The 1-Wire bus requires an external pullup resistor of approximately > 5kΩ; thus, the idle state for the 1-Wire bus is high" Christopher schrieb: > trotzdem danke :) WIE GEIL IST DAS DENN? Kleiner Tip: Nimm zwei davon, dann hält's doppelt so gut.
Für die Belegeung des 10Pol Wannensteckers würde ich mich an http://www.rn-wissen.de/index.php/RN-Definitionen halten. Vereinfacht ggf. die spätere Erweiterung bzw. Umbau falls du "fertige" Module anstecken willst. P.S. den Pull-UP nicht vergessen
Sorry... wegem dem PullUP/DOWN das war wohl gestern einfach zu spät und ich habe den kommentar nicht richtig gelesen ich war der meinung ich hätte einen PullUP aber siehe da is ja doch PullDown. Danke für den Tipp. Der Wannenstecker muss so bleiben da das Board welches wir in der Schule verwenden so belegt ist. Ich wollte mir nur eine Platine basteln um mit dem TWI und dem 1-Wire zu experimentieren. Ist den der Pegelwandler IC so richtig beschaltet? War mir mit VCC nicht sicher ob jetzt 5V oder 3.3V LG Chris
Christopher schrieb: > Ist den der Pegelwandler IC so richtig beschaltet? Lt. Datenblatt ja. Nur die Pull-Up-Widerstände am PCA9515 würde ich etwas kleiner machen, so 1,6K.
Die 3.3V würde ich mittels eines Low-Drop-Reglers erzeugen und nicht mit einer Zenerdiode, die sind in diesem Bereich der Zenerspannungen grottenschlecht. Außerdem reduziert das auch noch die Ruhestromaufnahme :-)
Soo, habe jetzt die Vorgeschlagenen änderungen übernommen und mal die aktuellen Pläne/layouts angehängt. LG und danke schon mal Chris
Hier nun die letzte Aktualisierung und dann gehe ich schlafen. Habe nun noch ein 8k EEPROM eingefügt, der Platz war ja noch da :) Für weitere Anregungen, Tipps und Tricks bin ich jederzeit offen. Bis später dann LG
Christopher schrieb: > Welcher nwäre denn zu empfehlen? Habe eine gewisse Vorliebe für L2950. LDO für 3,3V gibt´s aber wie Sand am Meer. Für den Ausgangskondensator ins Datenblatt/Appnote schauen, damit der Regler nicht schwingt.
Hi @ all, Habe mich jetzt für den LT1736-3,3 entschieden finde das SO8 gehäuse besser. Max G. schrieb: > Habe eine gewisse Vorliebe für L2950. Aber der L2950 ist auch nicht schlecht den habe ich auch schon mal verbaut. Generelle Frage... kann ich das Board jetzt so ätzen lassen ?! Nicht das ich immer noch was übersehen habe. Oder gibt es noch ideen Was ich draufmachen könnte ? Wie schon mal geschrieben dient das ganze zum Experimentieren mit dem I²C/TWI und falls das alles klappt, hat mein Lehrer schon überlegt das in den Unterricht mit auf zu nehmen. Feedback wäre also super, denn wenn es klappt habe ja nicht nur ich etwas davon. LG Chris
Bitte melde dich an um einen Beitrag zu schreiben. Anmeldung ist kostenlos und dauert nur eine Minute.
Bestehender Account
Schon ein Account bei Google/GoogleMail? Keine Anmeldung erforderlich!
Mit Google-Account einloggen
Mit Google-Account einloggen
Noch kein Account? Hier anmelden.







