Hallo Leute, ich verwende bei meinem kleinen selbst gebaut MP3 Player zwei MAX9759 3.2W ClassD Verstärker. Jetzt wo ich die Platine hab fertigen lassen funktioniert der zweite Kanal nicht so richtig. Wobei Kanal ohne Probleme funktioniert. Ich habe die Sync. Leitung vom Ersten Input auf Vcc und (Output) zum zweiten Verstärker (Input) -- Spread-Spectrum Modulation Wenn ich beim Ausgang zum Lautsprecher mit den Leitungen spiele ( zb. den Ferrit einfach überbrücke ) dann funtioniert er wieder. Nach aus/ein schalten ist es wieder vorbei... Mir kommt vor das der zweite etwas mit der Clock hat, aber egal wie : Sync. auf 5V, GND oder Float er müsste immer spielen aber dem ist nicht so. Hat von euch wer eine Idee was da los ist ?
Hallo! Eine Idee habe ich zwar nicht, aber bei mir laufen die MAX9759 im Tandembetrieb anstandslos.. Gruss Thomas
Hallo! Ich kann das Datenblatt nun schon auswendig keine Ahnung woran es liegt! Bist du direkt vom Verstärker zum Lautsprecher oder gleich wie bei mir ?
Können die Ferrite ein Problem sein ? SMD 600OHM 2A Impedanz:700ohm Maximale DC Widerstand:0.1ohm
Morgen, die Leitung G1,G2,Mute und SHDN sind auf einem guten Potential? HI/LO
@Stefan Ja, nach dem MCU ist ein PullUp 4K7 und die Leitung zum Verstärker sind 3cm lang.
hallo, hast du die dinge mit hand gelötet vl ist einer kaputt geworden...
@Markus Ja habe ich und auch schon gegen neue getauscht! Und wie schon gesagt: wenn ich einen Ferrit überbrücke funktioniert er bis zum ausschalten....
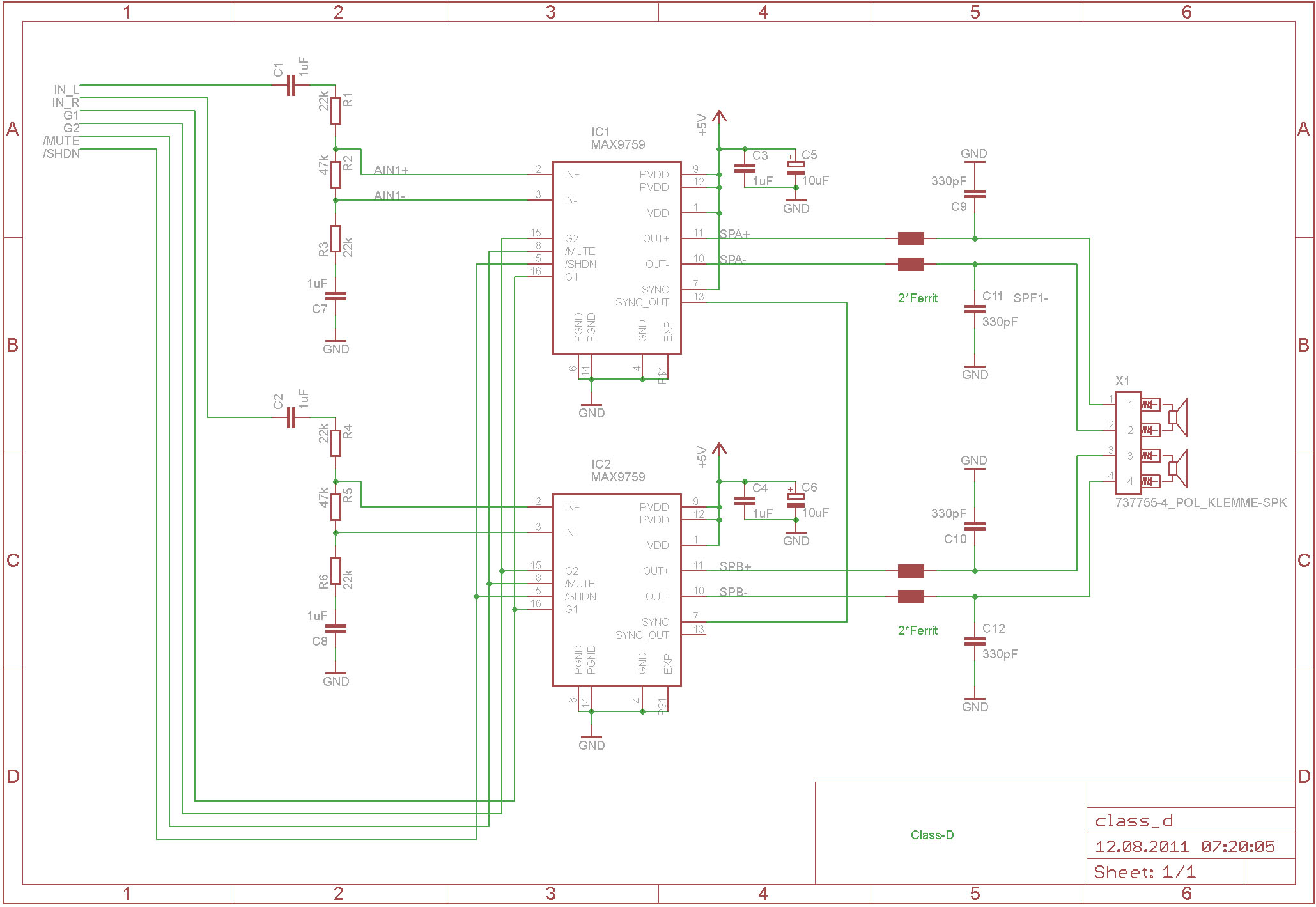
Olli schrieb: > Jetzt wo ich die Platine hab fertigen lassen Zeig doch mal dein Layout zum Schaltplan... Und am besten noch ein paar (gute, scharfe und kleine [will heißen <400kBytes]) Fotos vom Aufbau.
So wieder was neues: Der Ausgang wo ich erst dachte dass er nicht funktioniert , funktioniert doch aber ganz leise! Komisch ist auch, wenn ich die Ferrite austausche gegen 0Ohm Widerstände ist alles ganz Leise. Hat nun jemand eine Ahnung @Miller kommt noch dauert ein wenig.
Bitte melde dich an um einen Beitrag zu schreiben. Anmeldung ist kostenlos und dauert nur eine Minute.
Bestehender Account
Schon ein Account bei Google/GoogleMail? Keine Anmeldung erforderlich!
Mit Google-Account einloggen
Mit Google-Account einloggen
Noch kein Account? Hier anmelden.
