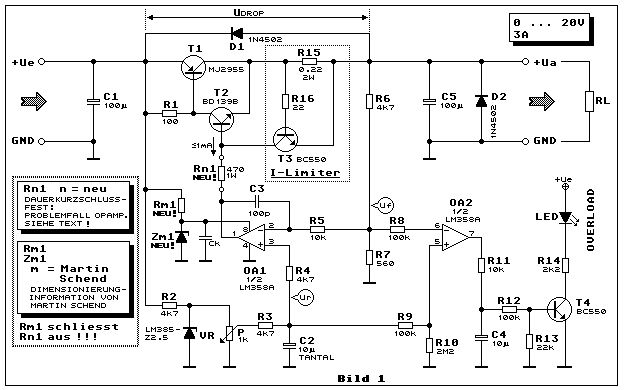
Hallo, auf der Suche nach einer Regelbaren Spannungsversorgung bin ich auf diese hier gestoßen: http://www.elektronik-kompendium.de/public/schaerer/kdarl2.htm Diese liefert 0-20 V und max. 3A Diese müsste doch mit relativ wenig Aufwand mehr Spannung und Strom liefern. Die Ausgangsspannung ist laut Formel Ua = Ur * ((R6 + R7) / R7) abhängig vom Verhältnis R6 und R7. Um also auf 30V am Ausgang zu kommen habe ich neu Berechnet und ersetzte dann den R6=4700Ohm durch 7500Ohm. Der Ausgangsstrom wird ja von dem I-Limiter begrenzt. Der MJ2955 bietet aber ja noch weitaus mehr Reserven. Wenn ich also die Strombegrenzung welche aus R15, R16 und T3 gebildet wird neu berechne das diese erst bei 5A anspricht müsste dies doch gehen oder? Sind meine Überlegungen soweit richtig oder sehe ich da was falsch? greetZ Alex
Du musst auch noch die Verlustleistung betrachten: Bei max. Strom und min. Ausgangsspannung muss der MJ2955 eine Leistung von Imax*Ue verheizen. Da brauchst Du sowieso einen großen Kühlkörper. Aber ob das reicht ergibt eine Berechnung. Gruß Dietrich
Hoppla, schon verlesen, dachte der MJ2955 würde 200W vertragen. Dann Tausche ich diesen gegen einen MJ4502. Dieser kann die 150Watt die maximal auftreten ab.
> Der MJ2955 bietet aber ja noch weitaus mehr Reserven. Ach ja ? Wie kommst du darauf ? Weil er laut Datenblatt ENTWEDER 60V ODER 15A aushält ? Schon der LM358 hatte in der Schaltung ein Verlustleistungsproblem, wie im Text erwähnt. Mehr als 60W ist unrealistisch.
Alex schrieb: > Hoppla, schon verlesen, dachte der MJ2955 würde 200W vertragen. > > Dann Tausche ich diesen gegen einen MJ4502. Dieser kann die 150Watt die > maximal auftreten ab. Du weisst aber, das dann die Maße des Kühlkörpers grösser als die des Trafos werden? Gruss Harald
Alex schrieb: > Dann Tausche ich diesen gegen einen MJ4502. Dieser kann die 150Watt die > maximal auftreten ab. ..aber nur bei einer Gehäusetemperatur von 25°C. Darüber muss mit 1,14 W/°C reduziert werden. Irgendwie geht das wohl schon, aber wie groß wird der Kühlkörper? Oder mit Lüfter? Oder mit Umschaltung der Eingangsspannung? Oder nur kurzzeitig (mit Temperaturüberwachung, die dann abschaltet)? Gruß Dietrich
Die Gehäuserückseite bekommt 2 Profilkühlkörper, mit 50x160x40mm und 1,2K/W. Eine Temperaturüberwachung mit Lüftersteuerung ist auch vorgesehen. Außerdem wird es keine Dauerlast bei 30V und 5A geben. Das ganze soll platz in einem Labornetzteil finden. Zurück zur meiner eigentlichen Frage: Sind die beiden Überlegungen im Prinzip richtig?
Die maximale Leistungsangabe für solch einen Transistor bezieht sich auf die Montage auf einem idealen Kühlkörper und ist folglich ein rein rechnerischer Wert. Selbst wenn ein realer Kühlkörper beliebig groß wird, steigt seine Kühlleistung für ein Einzelbauteil irgendwann nicht mehr an, weil dann nicht mehr die Wärmestrahlung und -konvektion die Wirkung begrenzen, sondern die endliche Wärmeleitung des Bauteils, der Wärmeleitpaste und ggf. der Isolierscheibe. Ein großer Kühlkörper lässt sich nur dann ordentlich ausnutzen, wenn er mit mehreren Bauteilen zugepflastert wird. Bauteile im TO-3-Gehäuse wirken oft auch leistungsstärker als sie in Wirklichkeit sind, denn das Gehäuse ist gasgefüllt, d.h. der Wärmetransport findet nur über die Rückseite des Chips statt.
Andreas Schweigstill schrieb: > denn das Gehäuse ist gasgefüllt, d.h. der > Wärmetransport findet nur über die Rückseite des Chips statt. DAS wusste ich jetzt nicht. Immer wieder was neues ^^ Der Aufbau reicht aber für meine Zwecke. Meist brauche ich nicht mehr als 1A, aber Reserve ist immer gut.
> Sind die beiden Überlegungen im Prinzip richtig? Nein. > Außerdem wird es keine Dauerlast bei 30V und 5A geben. Na wie beruhigend. Vermutlich 5A bei 5V. > Meist brauche ich nicht mehr als 1A, aber Reserve ist immer gut. Vor allem, wenn bei der Reserve der Transistor aufgibt und durchlegiert und volle Spannung bei vollem Strom des Trafos an die Last abgibt.
Hallo, die Leistungstransistoren in einem Linearregler an die Grenze treiben ist keine schöne Sache. Das machen die Massenware-Entwickler schon häufig genug. Das Problem sind auch keine 30V Ausgangsspannung bei 5A. Das lässt die Transistoren kalt. Problematisch ist der Kurzschlußfall. Da wird alles am Transistor verheizt. Du könntest doch zwei der MJ4502 parallel schalten mit jeweils 0,22 - 0,5 Ohm am Emitter. Den BD139 durch einen Darlington BD681 ersetzen. Das entlastet auch den LM ein wenig. Kann aber durchaus passieren das die Schaltung durch das hohe ß des Darlington dann schwingt. Dann halt mit kleinen C´s kompensieren. Ich hab mal ein Netzteil gebastelt mit 2* 40V/5A. Da sind jeweils 4 TIP3055 pro Linearregler drin. Das geht dann alles ohne Lüfter und ist Dauerkurzschlußfest selbst bei 40Grad Umgebungstemperatur.. Gruß Marcus
Bitte melde dich an um einen Beitrag zu schreiben. Anmeldung ist kostenlos und dauert nur eine Minute.
Bestehender Account
Schon ein Account bei Google/GoogleMail? Keine Anmeldung erforderlich!
Mit Google-Account einloggen
Mit Google-Account einloggen
Noch kein Account? Hier anmelden.
