Hallo zusammen, ich habe erst vor ein paar Wochen mein neues Hobby uc entdeckt und plage mich seitdem mit den Grundlagen der Elektronik rum. Nun habe ich meine erste Schaltung zur Lösung eines Teilproblems soweit selbst entworfen und gleich ein paar fragen. Es wäre wirklich nett, wenn jemand meine (Anfänger) Fragen beantworten könnte. Also, die Schaltung soll bei Wiederstandsänderung (R1) unter 40K den Pin Out auf +5 V schalten. Bei einer Wiederstandsänderung über 40K den Pin Out auf möglicht 0V. In einer LTSpice Simulation funktioniert das soweit auch. Der Wiederstand R1 soll durch zwei VA Stangen ersetzt werden, um festzustellen ob Erde feucht ist oder nicht. Die Spannung V1 soll über einen uc Pin gespeisst werden und nur 2 mal am Tag eine Messung durchführen (feucht ja (+5V)/nein(0V)). Ich möchte euch bitten jetzt keine Diskussion über Elektrolyse an den VA Stangen vom Zaun zu brechen. Ich kenne die Threads. Da ich nicht einfach die Beispielschaltungen ohne diese zu verstehen nachbauen möchte, ergeben sich ein paar Fragen. 1. Ist der (Entstör)Kondensator C1 soweit richtig plaziert und dimensioniert ? (Es wird ein Kabel von ca. 5m länge verwendet) 2. Wohin geht eigentlich die Masse in der nicht simulierten Schaltung ? Ich meine, ohne das Masse Symbol funktioniert in LTSpice nichts. Ich dachte aber immer - V1 ist Grd also Masse. 3. Die Dioden D1 und D2 sind notwendig um an eine Spannung von 4.9xV an Out zu erzeugen. Ohne diese Dioden liegt nur eine Spannung von ca. 200 mV an, obwohl der Transitor Q2 in Sättigung ist. Zudem ist Durchlassrichtung meinem Verständniss nach falsch herum. Auf die Dioden bin ich nur zufällig gekommen und verstehe sie nicht. Kann mir das jemand verständlich erklären ? Ach ja, sollte jemand Anregungen haben was ich besser machen könnte, stehe ich dem offen gegenüber. Schließlich möchte ich ja was lernen.
Maik Albrecht schrieb: > In einer LTSpice Simulation funktioniert das soweit auch. Dort schon, aber nicht in der Realität. Dort gibt es Toleranzen und Bauteileschwankungen. Am Besten du baust sie mal in 5 Minuten auf dem Steckbrett auf, sonst glaubst du mir eh nicht ;) Die Lösung für dein Problem ist ein Schwellenwertschalter, den du am Besten mit einem Operationsverstärker oder Komparator realisierst.
zu1. Platz direkt an Q1 ist gut, der Wert ist unkritisch 10n reichen wahrscheinlich auch. Entscheidend ist wo das Kabel lang geht (störer in der Nähe - WLAN-router o.ä.), und ob es geschirmt ist. zu2. PsPice braucht immer (!) einen Massebezug um rechnen zu können. Wenn man mehrere Spannungsquellen hat, welche ist dann Masse? zu3. k.A. - woher ist die Schaltung? Normalerweise würde man da Widerstände nehmen. Der herablassende Tipp meines Vorredners bezüglich Simulation und Testaufbau stimmt prinzipiell. Der Hinweiß auf Komparator auch. Aber da Du beim Einschalten des Messvorgangs jedesmal den Komparator/OPV mit Strom versorgen mußt hat deine Schaltung eventuell sogar Vorteile. Viel Spaß beim neuen Hobby.
Komparator heißt auch Schmitt-Trigger. Bei Wikipedia ist eine Schaltung mit zwei Transen. Ist deiner ähnlich...
Karl Valentin schrieb: > omparator heißt auch Schmitt-Trigger. Bei Wikipedia ist eine Schaltung > mit zwei Transen. Ist deiner ähnlich... Nein, ein diskret aufgebauter Schmitt-Trigger besteht zwar aus 2 Transistoren, aber das Wichtigste fehlt in der obigen Schaltung: Die Stromgegenkopplung
> Ich meine, ohne das Masse Symbol funktioniert in LTSpice nichts. In der Realität kannst du nur Spannungen ZWISCHEN zwei Punkten messen. Damit du in Spice so schön mit Klicken des Voltmetersymbols die Spannung an EINEM Punkt messen kannst, braucht es den zweiten. Da erzwingt Spice dann halt einfach, daß du den mit dem Dreiecksymbol nennst. > Auf die Dioden bin ich nur zufällig gekommen und verstehe sie nicht. Du hast ja schon richtig begriffen, daß sie eigentlich falschrum sind. Sie sind also in Sperrichtung. In Sperrichtung lassen sie nur extrem wenig Strom durch. Es sind also wie extrem hochohmige Widerstände. Schaltungen mit extrem hochohmigen Widerständen funktionieren in der Praxis nicht, weil der Strom sonstworum fliesst, über die Platine durch die Luftfeuchte etc. Du MUSST also deine Schaltung abändern, damit sie auch in der Realität funktioniert. Deine Schaltung hast du sicherlich mit Widerständen gefunden. Bau sie auch mit Widerständen auf statt mit Dioden. Aber baue besser eine leicht veränderte Schaltung auf die unter der Bezeichnung Shcmitt-Trigger kursiert: http://www.daycounter.com/Circuits/Schmitt-Trigger/Transistor-Schmitt-Trigger.phtml Dann musst du nur noch die notwendigen Widerstandswerte finden, damit das bei 40k umschaltet. Natürlich ist sie auch damit nicht praxistaucglich, dafür wäre Wechselspannung an den Elektroden notwendig. Weisst du ja.
Also ich kann mich täuschen, aber es entzieht sich meinem Verständnis wie die Schaltung so funktionieren soll. D1 und D2 sind in der Anordnung extrem hochohmige Widerstände. Wenn R1 absinkt, steigt die Spannung an der Basis von Q1, Q1 schaltet durch und zieht die Basis von Q2 auf Masse, wobei durch den hochohmigen Vorwiderstand(Diode) sowieso fraglich ist, auf welchem Potential die Basis von Q2 rum schwimmt. Damit ist Q2 zwar hochohmig, aber wahrscheinlich in ähnlichem Bereich wie die Diode auch, sodass du selbst bei kleiner Belastung von Out eine Zusammenbrechende Ausgansspannung hast. Nimm für D2 und D1 10k Ohm Widerstände und alles wird gut. Besser/einfacher ist allerdings das IC 4093, Flipflop mit Hysterese, das gibt nen sauberes Ausgangssignal und wackelt nicht so arg rum.
Guten Abend, erstmal herzlichen Dank an alle für die wirklich schnellen und auch hilfreichen Anmerkungen. @Alexander: Ok, ich werde in Zukunft erst mit LTSpice Simulieren (schneller kann ein absoluter Anfänger nichts ausprobieren) und danach auf dem Steckbrett das Ergebnis noch einmal prüfen. Sofern meine restlichen Bauteile und das Steckbrett endlich eingetroffen sind ;) @Karl: Also die Schaltung ist von mir (mir ist klar, ich habe nichts erfunden ;) ). Ich bin gerade dabei den npn Transistor zu 'verstehen'. Im Prinzip habe ich einfach zwei Emitterschaltungen hintereinander angeordnet, weil die Stromverstärkung (Faktor 500) vom Transistor nicht ausgereicht hat um diesen in die Sättigung zu treiben. @MaWin: Danke für den Tipp, das die falsch herum verbauten Dioden wie extrem hochohmige Wiederstände reagieren. Jetzt fange ich an zu begreifen. Bei der Wechselspannung bin ich mir nicht ganz sicher, ob das wirklich notwendig sein wird. Ich Rechne mal : 6 Monate Sommer a 30 Tage (ja,ja ;) ) a 2 Messungen am Tag in sagen wir großzügig 0,5 sec. => 180 sec. Elektrolyse in einem Jahr. Ich habe im Labor schon Elekrolysen über Stunden laufen gehabt. Für Version1 muss das reichen, bis ich etwas mit Wechselspannug hin bekomme. @All: Das mit dem Schmitt-trigger werde ich noch einmal in Ruhe anschauen. Soweit ich es auf die schnelle überblicken konnte, läuft es auf das selbe Prinzip heraus. Ok, wenn ich die Dioden gegen niederohmige Wiederstände tausche dann kann ich an Out eine Last abnehmen, da ja Strom von + durch den Kollektor von Q2 nach - fließen kann. Naja oder Physikalisch anders herum... egal. Dadurch bricht mir aber am Emitter von Q2 die Spannung zusammen da ja wie gesagt ein Strom fließt. Nun möchte ich aber am Emitter von Q2 auf über 2 V kommen damit ein Atmega dort ein High ermitteln kann. Ich muss zugeben ich weiß nicht wieviel Strom der Atmega 'zieht' um das High ermitteln zu können. Ich glaube (vielleicht weiß es jemand?) das das nicht viel sein kann. Also kann ich die Dioden einfach gegen sehr hochomige Wiederstände tauschen. So habe ich es jedenfalls erstmal verstanden. Richtig ? Oder aber ich verfolge den falschen Ansatz, weil Transistoren den Strom verstärken, ich eigentlich aber eine Spannungsverstärkung möchte. Von etwa 170nV auf 5V. @Ich(Gast): Danke für den Tip mit dem IC 4093. Ein Oszilator ? Darüber muss ich nachdenken ....
Guten Morgen, @Helmut S: Danke das Du Dir soviel Mühe gemacht hast exakt die Aufgabenstellung aufzugreifen und diese dann auch noch, mit den mitteln löst die mir zu verfühgung stehen. Momentan verstehe die Schaltung nicht. Deshalb werde ich mir jetzt ersteinmal 1-2 Wochen Zeit nehmen daraus zu lernen. Ich melde mich zurück, wenn ich wieder mitreden kann ;)
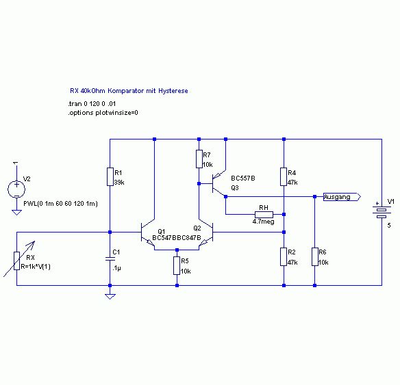
Das ist ein Komparartor mit Hysterese. Die drei Transistoren bilden einen Differenzverstärker. Normalerweise würde man diese drei Transistoren durch einen IC LM393 ersetzen. Das ist der gängiste Komparator seit 30 Jahren. Schau dir mal das Datenblatt dieses ICs an. Der einzige Unterschied in der Schaltung wäre, dass du den Widerstand am Ausgang nach +5V statt nach Masse legen musst. OK, ein anderer Widerstand muss dann noch im Wert um ein paar kOhm geändert werden.
Maik Albrecht schrieb: > Momentan verstehe die Schaltung nicht. Deshalb werde > ich mir jetzt ersteinmal 1-2 Wochen Zeit nehmen daraus zu lernen. So lange brauchst du dafür nicht. Die Schaltung besteht im Wesentlichen aus einem Differenzverstärker (Q1, Q2, R5 und R7) http://www.elektronik-kompendium.de/sites/slt/0209091.htm mit einer nachfolgenden Verstärkerstufe in Emitterschaltung (Q3 und R6) http://www.elektronik-kompendium.de/sites/slt/0204302.htm Die Schaltung verstärkt die Spannungsdifferenz zwischen dem Spannungsteiler aus R4 und R2 (2,5V) und dem Spannungsteiler aus R1 und RX. http://www.elektronik-kompendium.de/sites/slt/0201111.htm Die Spannungsdifferenz ist 0, wenn RX=R1=39kΩ. Da die Verstärkung der Schaltung recht hoch ist, führt schon eine kleine Änderung von RX dazu, dass der Verstärkerausgang in die positive oder negative Begrenzung (5V bzw. 0V) läuft, aber genau das möchte man in diesem Fall ja. Um zu verhindern, dass am Ausgang bei RX≈39kΩ Zwischenwerte zwischen 0V und 5V oder gar Schwingungen entstehen, sorgt RH für eine Hysterese, indem die von R4 und R2 erzeugte Vergleichsspannung (2,5V) leicht nach oben oder unten korrigiert wird, je nachdem ob der Ausgang High- oder Low-Pegel hat. Dies führt dazu, dass am linken Eingang des Differenzver- stärkers die Schaltschwellen für das für High und Low etwas auseinander- liegen. Liegt die Eingangsspannung zwischen beiden Schwellen, behält der Ausgang immer seinen vorherigen Pegel, so dass undefinierte Zwischen- zustände ausgeschlossen sind. PS: Ich habe oben ein paar Artikel aus dem Elektronikkompendium verlinkt. Dort gibt es noch mehr davon. Diese Artikel sind gerade für den Elektronikeinstieg sehr gut geeignet, so dass es sich lohnt, ein wenig darin herumzuschmökern.
Bitte melde dich an um einen Beitrag zu schreiben. Anmeldung ist kostenlos und dauert nur eine Minute.
Bestehender Account
Schon ein Account bei Google/GoogleMail? Keine Anmeldung erforderlich!
Mit Google-Account einloggen
Mit Google-Account einloggen
Noch kein Account? Hier anmelden.


