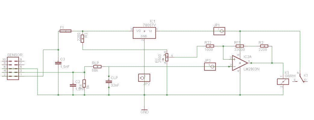
Hallo! Ich versuche zurzeit einen Bremskraftverstärker am Auto versuchsweise zu betreiben. Dazu habe ich einen Drucksensor und eine Unterdruckpumpe und die hoch geladene Schaltung. Die Unterdruckpumpe benötigt 8A bei 12 Volt und wird mit einem Relais beschaltet (schaltet bei ca. 6 Volt ein und bei 2,5 Volt aus). Der Sensor liefert bei Normaldruck eine Sensorspannung von 0,6 Volt bei Unterdruck eine Spannung von 1.6 Volt. Über den Trimmer möchte ich meine Referenzspannung von 1.45 Volt erhalten. Die Sensorspannung soll dann den Schmitttrigger schalten, dessen Spannung aufs Relais geht. Leider funktioniert die ganze Sache nicht. Am IC liegt am Ausgang nichts an. Versorgung von 12 Volt sowie die beiden Eingänge mit 1,4 und 0,6 Volt sind beschaltet. Das ganze ist so gedacht, dass die Unterdruckpumpe anspringt sobald der Duck abfällt.
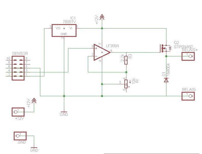
Dein LM2903 kann das Relais nicht versorgen, bau einen Schalttransistor zur Verstärkung ein (das Relais geht dann nach +), ausserdem fehlt dem Relais die Freilaufdiode.
MaWin schrieb: > Dein LM2903 kann das Relais nicht versorgen, > bau einen Schalttransistor zur Verstärkung ein > (das Relais geht dann nach +), > ausserdem fehlt dem Relais die Freilaufdiode. Ausserdem nimmt man da kein 5V Relais, sondern ein 12V Kfz Relais, das man mit dem Transistor im Massezweig schaltet.
>ausserdem fehlt dem Relais die Freilaufdiode. >>Ausserdem nimmt man da kein 5V Relais, sondern ein 12V Kfz Relais, das >>man mit dem Transistor im Massezweig schaltet. und weiter geht es: wo ist der Schutz gegen Spannungsspitzen aus dem Bordnetz? In welcher Region soll das Auto fahren? MfG
Vielen Dank für die Antworten. Eine Freilaufdiode habe ich jetzt eingebaut und das Ganze ein wenig anders zusammengebastelt. Die Kondensatoren usw. habe ich einfach weggelassen. Problem jetzt ist, dass ich ja keinen allzu großen Schwellbereich habe. Also mein Relais klackert fleißig vor sich hin um den Druck im Bremskraftverstärker konstant zu halten. Wenn ich allerdings Bremse, läuft die Pumpe länger - genau, wie es sein soll. Habt ihr Ideen, wie ich mir einen Schwellbereich basteln kann? Gruß und Dank!
Habe das Problem jetzt gelöst und einfach ein RC-Glied eingebaut. Funktioniert jetzt einwandfrei. Nochmal vielen Dank für die Tipps. =)
Bitte melde dich an um einen Beitrag zu schreiben. Anmeldung ist kostenlos und dauert nur eine Minute.
Bestehender Account
Schon ein Account bei Google/GoogleMail? Keine Anmeldung erforderlich!
Mit Google-Account einloggen
Mit Google-Account einloggen
Noch kein Account? Hier anmelden.


