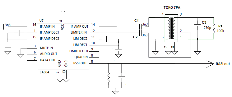
Guten Tag, habe folgendes Problemchen. Für ein Echolotsignalempfänger möchte eine Zwischenfrequenz von 200kHz nach dem Schaltbild im Anhang zunächst mittels des Übertragers auf die andere Seite bringen und anschließend durch den leicht gedämpften LC-Schwingkreis filtern. Normalerweise benutzt man ja für solche Vorhaben Keramikfilter, jedoch gibt es nach meiner Kenntnis keine mit 200kHz Resonanzfrequenz, lasse mich aber gerne eines besseren belehren;) Mein Problem ist nun dieser Übertrager, da ich diesen niergends finde. Hab mich deshalb zunächst entschlossen diesen notfalls selbst zu wickeln und dabei bin ich auf das Problem gestoßen, dass ich keinerlei Wickel- oder Impedanzverhältnisse zwischen den Ausgängen 1-2 und 1-3 habe:(. Im Datenblatt des TOKO 7PA steht nichts über Wickelverhälnisse oder Ähnliches, nur die Induktivität ist angegeben. Die Induktivität für den Schwingkreis habe ich bei 200kHz, 270pF und Vernachlässigung der Dämpfung durch R1 zu 2,345 mH berechnet. Die Dämpfung zwischen IF AMP OUT und LIMITER IN soll max 12dB betragen. Als Kernmaterial für die Spule habe ich hier einige Exemplare liegen mit für diesen Zweck geignetem Frequenzverhalten. Was sagen nun die Erfahrenen unter Euch, wie könnte das Wickel- / Impedanzverhältnis zwischen 1-2 und 1-3 aussehen?? Ist meine Überlegung richtig wenn ich von der Dämpfung von max 12dB ausgehe und danach diesen kleinen Abgriff (= 1-2) wickele und zusätzlich mit R1 feinoptimiere?? Für jede Art von Antwort / Hilfe bin ich sehr dankbar..
Moin der Schaltung nach dürfte es sich um Resonazkreis handeln und stimmt nicht mit Deinem Zeck / Beschreibung überein. Poste mal den gesamt Schaltplan. Gruß HolgerR
Hallo, Das ganze ist ein Teil des SA604 FM IF ICs. Der RSSI Pin des ICs wird hier etwas zweckentfremdet als Echo-Empfangssignal ausgewertet. Genauso wird es auch in den kommerziellen Echoloten auch gemacht. Habe eins auseinander genommen;) Nach dieser Beschaltung fungiert das IC als logarithmische AC Spannungsanzeige in Bezug auf die Stärke des Eingangssignals an Pin16. Ja, am Ausgang des Filters ist ein Resonanzkreis realisiert, der auf 200 kHz abgestimmt sein muss. Zudem muss dieser laut Datenblatt des SA604 eine Dämpfung von 12dB haben, um den internen RSSI zu linearisieren. Um die Dämpfung mache ich mir keinen Kopf, notfalls tut es auch ein Widerestand in Serie zum Filter. Gruß Alex
.... Streng genommen braucht man diesen Übertrager samt dem nachgeschalteten Resokreis als Filter gar nicht, nur dann sieht das Echolotbild etwa so wie im Anhang aus: total verrauscht;| Gruß Alex
Hi, Alex, in "normalen" ZF-Stufen mit "normalen" Einzelkreisen ist die Resonanzwicklung "gewöhnlich" die von 1-2 in Fortsetzung 2-3. Die Schwingkreiskapazität gehört zwischen 1 und 3. IFout schließt man an 2 an, mit 1 oder 3 gegen Masse. Je nachdem, was besser ist. Die Spule schwingt dann mit höherer Spannung, und ist durch die Ausgangsimpedanz weniger bedämpft. 4-6 hat "normalerweise" weit weniger Windungen und taugt nur zur Auskopplung. Ciao Wolfgang Horn
Hallo Wolfgang, > in "normalen" ZF-Stufen mit "normalen" Einzelkreisen ist die > Resonanzwicklung "gewöhnlich" die von 1-2 in Fortsetzung 2-3. Ok > Die Schwingkreiskapazität gehört zwischen 1 und 3. Ist auch schon an der richtigen Stelle;) > IFout schließt man an 2 an, mit 1 oder 3 gegen Masse. Je nachdem, was > besser ist. Die Spule schwingt dann mit höherer Spannung, und ist durch > die Ausgangsimpedanz weniger bedämpft. Genau das brauche ich ja nicht! Die Ausgangssignalamplitude soll ja gedämpft sein und zwar um möglichst genaue 12dB gegenüber dem IF AMP OUT, damit der RSSI linear arbeitet. Genau aus diesem Grund ist schon der Signaleingang zw 4-6 geschaltet, denn durch die nicht 100%ige induktive Kopplung mit dem Resokreis und jetzt auch noch, danke für die Info, durch die wenigen Windungen wird das ganze noch mal gedämpft. Der Resokreis soll hier NUR als Filter arbeiten. Das Echolotsignal selbst ist ein kurzes Ping mit der Frequenz von 200kHz und der Signaldauer von 20 - 400 Mikrosekunden und der Signalwiederholung von bis zu 20 mal pro Sekunde. Nach Empfang, der ersten Verstärkung und anschließend beim Filtern soll der Resokreis möglichst schnell wieder abklingen, wie bei einer gewöhnlichen LC-Filterfunktion halt. Vielen Dank für die Erklärung der ungefähren Windungsverhältnisse;) Gruß Alex
So ganz einfach wird es wohl nicht werden, die Summe aller Übel zu optimieren, da auch Schwingkreisgüte durch Windungszahl der Ankopplungswicklung beeinflußt wird und Phasenverschiebung evtl. auch noch die Auswertung beeinflußt. http://de.wikipedia.org/wiki/Schwingkreis Wenn Du schon ein funktionierende Gerät auseinandergenommen hast, wäre eine Messung der Spulenparameter evtl. eine Idee.
Alex R. schrieb: > Genau das brauche ich ja nicht! Die Ausgangssignalamplitude soll ja > gedämpft sein und zwar um möglichst genaue 12dB gegenüber dem IF AMP > OUT, Unfug. Sei froh, wenn du die Chance hast, dein Signal filtern zu können, um den sonstigen Müll, der da empfangen wird zu unterdrücken. Was der Schwingkreis sonst noch so bewirken soll ist, daß er per Anzapfung die Belastung durch die Eingangsimpedanz der nachfolgenden Stufe reduzieren soll und daß die Gesamtverstärkung des ganzen ZF-Traktes nicht gar zu hoch wird. Ach ja, an den Ausgang gehört normalerweise auch noch ein Schwingkreis und du tust gut daran, den Eingang gegen den Schwingkreis und den Ausgang zu schirmen, sonst hast du keinen Verstärker, sondern einen Oszillator. Und nochwas: einfacher ist es, einen normalen Schwingkreis und dahinter einen logarithmischen Detektor (z.B. von Analog Devices) zu nehmen und den ganzen SA604 wegzulassen. W.S.
> Wenn Du schon ein funktionierende Gerät auseinandergenommen hast, wäre > eine Messung der Spulenparameter evtl. eine Idee. Genau, wenn ich diese Spule denn noch hätte <<<KlatschMirAnDenHinterkopf>>>;{ Habe diese damals achtlos weggeworfen, da mein erster eigener Entwurf aus einer doppelten Transistorverstärkerstufe bestand und als Filter hatte ich dazwischen 2 LC-Filter erfolgreich eingesetzt. Die Signalgüte war ok, nur die Empfindlichkeit war eher schlecht. > Unfug. > Sei froh, wenn du die Chance hast, dein Signal filtern zu können, um den > sonstigen Müll, der da empfangen wird zu unterdrücken. Naja, der SA604 hat ja zwei Verstärkerstufen und das Signal soll ja um 12dB gedämpft werden NACHDEM die erste Verstärkerstufe das Signal laut Datenblatt um 39dB anhebt (= Ausgang: IF AMP OUT) . Also so kritisch mit der Dämpfung ist das ja hier nicht. > einfacher ist es, einen normalen Schwingkreis und dahinter > einen logarithmischen Detektor (z.B. von Analog Devices) zu nehmen und > den ganzen SA604 wegzulassen. Der SA604 hat einen >90dB< log. Detektor. Habe bisher nichts Vergleichbares gefunden, nur einige mit 45 dB. Habe die ICs auch hier schon liegen;) Das ursprüngliche Gerät hatte bei 50kHz eine Tiefenreichweite von fast 600m! und war damit fast schon Hochseetauglich. Um diese Tiefe noch auflösen zu können muss das Signal ja 1200m unter Wasser zurück legen und dann hoch verstärkt werden, also um einen RF/IF Verstärker und den ~90dB log. Detektor komme ich bei diesem Vorhaben nicht herum! Werde mich demnächst an das Oszilloskop dranketten und dann gehts los mit wickeln, messen, optimieren... Besten Dank an alle für Tipps/Tricks/Kritik... Bei Interesse werde ich das Endergebnis hier publik machen Gruß Alex
R1 ist der Ausgangswiderstand des 604. R2 ist der Eingangswiderstand des 604. R3 bedaempft den Kreis und bildet mit R1,R2 einen Spannungsteiler um die 12 dB zu bekommen. Kreisguete ist mit 5 angenommen also 50kHz Bandbreite. Schmaller solltest du nicht werden mit deinen 20uS Impulsdauer.
Sooo, in Anlehnung an Helmut L.s Vorschlag, besten Dank dafür, habe ich den Vorläufigen Aufbau zumindest Simulationstechnisch erstmal gelöst. Jede Wicklung des Übertragers TX hat 50 uH. L3 und C4 habe ich als Tiefpass eingefügt. Die Dämpfung habe ich erstmal auf 6 dB runtergeschraubt, da ich irgendwie aus dem Datenblatt nicht wirklich schlau werde, habe es so verstanden, dass am "Limiter IN" intern schon 6 dB abfallen und plus die 6 dB des Filters ergeben eben die insgesamt geforderten 12 dB Dämpfung. Das Abklingverhalten ist laut Simulation ebenfalls gut. Bei min. 20 us Pulsdauer und relativ langer Messdauer im Milisekundenbereich isd die Abklingzeit von max. 50 us fast vernachlässigbar. Abgetastet wird übrigens später mit bis zu 250 kHz. Weitere Vorschläge Verbesserungsmöglichkeiten Kritik nehme ich sehr gerne entgegen. Gruß Alex
welche Bandbreite wäre denn sinnvoll ? evt. wäre da bei 200khz ein mechanisches Filter denkbar gibts noch bei Oppermann oder auch via Ebay und für ZF Verstärker mit > 90 dB wäre AD600 o.ä. möglich siehe u.a. AN für AD600
Bitte melde dich an um einen Beitrag zu schreiben. Anmeldung ist kostenlos und dauert nur eine Minute.
Bestehender Account
Schon ein Account bei Google/GoogleMail? Keine Anmeldung erforderlich!
Mit Google-Account einloggen
Mit Google-Account einloggen
Noch kein Account? Hier anmelden.






