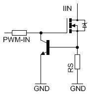
Hallo zusammen, ich habe folgendes Problem. Ich möchte die folgende Schaltung benutzen. Als PWM-Signal habe ich 10V. Der MOSFET schaltet ab 2 V durch, so dass die LED leuchtet. Sobald am RS-Widerstand 0,7 V anliegen , schaltet der Transistor durch, so dass ein konstanter Strom fließen kann. Wie wird hier ein konstanter Strom geregelt ? Kann mir jemand sagen, wie hoch die Spannung UGS bzw.die Spannung am MOSFET ist, wenn der Transistor durchschaltet? Danke im voraus
SteveUrkle schrieb: > Kann mir jemand sagen, wie hoch die Spannung UGS bzw.die Spannung am > MOSFET ist, wenn der Transistor durchschaltet? Das hängt davon ab wie groß RS ist, also ab wann der Transistor anfängt zu leiten. Wozu soll die Schaltung eigentlich gut sein?
Am Gate ergeben sich 0,7V+Ugs(I) Schau im Datenblatt wie hoch Ugs bei deinem gewünschen Strom im Mosfet ist. Da solltest du natülich den schlimmsten Fall bezüglich Ugs aus dem Datenblatt annehmen. Tipp: Such dir einen Mosfet der ganz wenig Ugs braucht, falls du nur 5V Ansteuerspannung hast.
> Kann mir jemand sagen, wie hoch die Spannung UGS bzw.die Spannung am > MOSFET ist, wenn der Transistor durchschaltet? Das Datenblatt ennnt tpische Werte, exakte kannst du nur am vorhandenen Exemplar messen. > Ich möchte die folgende Schaltung benutzen. Als PWM-Signal habe ich 10V. > Der MOSFET schaltet ab 2 V durch, so dass die LED leuchtet. > Sobald am RS-Widerstand 0,7 V anliegen , schaltet der Transistor durch, > so dass ein konstanter Strom fließen kann. Wie wird hier ein konstanter > Strom geregelt ? Du bist Digitaltechniker, he ? Da schaltet nix durch, sondern ein Transistor leitet langsam immer mehr bis es eben reicht. Wenn die Spannung am RS-Widerstand 0.6V beträgt, wird der NPN etwas (sagen wir 10%) Strom durch PWM-IN nach Masse ableiten, bei 0.65V schon so viel daß die Gate-Spannung nur schwer weiter steigt und bei 0.7V halt so viel daß die Gate-Spannung gar nicht weiter steigen kann.
Du bist Digitaltechniker, he ? Da schaltet nix durch, sondern ein Transistor leitet langsam immer mehr bis es eben reicht. Wenn die Spannung am RS-Widerstand 0.6V beträgt, wird der NPN etwas (sagen wir 10%) Strom durch PWM-IN nach Masse ableiten, bei 0.65V schon so viel daß die Gate-Spannung nur schwer weiter steigt und bei 0.7V halt so viel daß die Gate-Spannung gar nicht weiter steigen kann. Achso das heißt UGS kann nicht weiter steigen. Angegeben sind UGS min mit 2 V und UGS max mit 4 V. Nur ist mir nicht klar wie hoch dann die Spannung bei 10 V PWNIn ist.
MaWin schrieb: > Du bist Digitaltechniker, he ? MaWin bewegt sich hier ausschließlich im "verbotenen Bereich" :-)
> UGS min mit 2 V und UGS max mit 4 V
Das ist wahrscheinlich die Spannung wo er gerade anfängt zu leiten. Du
willst 1A. Also gleich nomals 2V draufsatteln (Schau in die
Datenblattkurve). Wären dann 6V. Dazu noch die 0,7V Ube vom anderen
Transistor. Wenn du wirklich 0V/10V zur Ansteuerung hast, dann geht das.
> Angegeben sind UGS min mit 2 V und UGS max mit 4 V. Sicher nicht für den leitenden MOSFET. Vermutlich hast du im Datenblatt nach Ugs(th) geguckt, die Spannung ab der er gerade eben aus dem Sperrzustand geht. > Nur ist mir nicht klar wie hoch dann die Spannung bei 10 V PWNIn ist. Na am einen Ende vom Widerstand 10V, am anderen Ugs+URS, also geschätzt 5V, miss halt nach oder simuliere es in Spice.
> MaWin bewegt sich hier ausschließlich im "verbotenen Bereich" :-)
Ach Trolla, am Wochenende nix zu tun ?
Also machst du dasselbe wie in der Woche,
nämlich dumm umlabern.
Ich habe 10 V zur Verfügung. UGS habe ich im Datenblatt mit ca. 3,5 V ermittelt bei meinem Strom. Dann kommen noch die 0,7 V vom Transistor hinzu. Somit bleiben bei 10 V , 5,8V übrig. Nur wo liegen dann die anderen 5,8 V an. ?
Am PWM-IN Widerstand natürlich. Die Spannung an der Basis hängt vom Strom durch den Mosfet ab, damit auch die Spannung am Gate. Strom steigt -> Spannung am Widerstand steigt, Transistor beginnt zu leiten, MOSFET bekommt weniger Gate-Spannung, leitet weniger Strom, der Strom Sinkt, also auch die Spannung am Widerstand.
Wie hoch sollte der PWIN -Widerstand denn dimensioniert sein ? Ich habe ein 4,7kOhm Widerstand genommen.
Kommt drauf an, mit welcher Frequenz da getaktet wird. Denn dieser R bildet mit der Mosfetgatekapazität einen RC-Tiefpaß. Bei angenommenen 1nF und den 4,7k haste also Anstiegszeiten von über 5µs am Gate. Solange wie die Frequenz deutlich längere Perioden hat, mag das noch gehen (also eigentlich nicht viel mehr als unterster kHz-Bereich). Andererseits ist das ein Kompromiß, was die Belastung der PWM angeht. Da wäre ein höherer R günstiger. 4,7k macht bei rund 5V Spannungsvernichtung rund 1mA - sollte eigentlich ok sein, wenn die PWM-Quelle nicht zu hochohmig ist.
Bitte melde dich an um einen Beitrag zu schreiben. Anmeldung ist kostenlos und dauert nur eine Minute.
Bestehender Account
Schon ein Account bei Google/GoogleMail? Keine Anmeldung erforderlich!
Mit Google-Account einloggen
Mit Google-Account einloggen
Noch kein Account? Hier anmelden.
