Hallo! Ich habe eine Flycamone V2 ( http://www.airmix.de/shop-102-flycamone2-videokamera.html ). Diese soll mit externer Stromversorgung und ferngesteuerter Auslösung betrieben werden. Die Flycamone verursacht Störungen auf der Versorungsspannung. Diese stören den Rest der Schaltung. Ich habe bereits 100nF direkt an der Kamera angebracht, das hat nichts gebessert. Im Anhang ist das Oszilogramm der Versorgungsspannung mit der Flycamone zu sehen, bereits mit den 100nF. Die Einstellung ist 10ms/cm und 10mV/cm. Das Rauschen ist auch ohne die Kamera vorhanden, das stört aber nicht weiter. Die Frequenz der Störung beträgt etwa 33 Hz, die Amplitude 20mV. Hat jemand eine Idee, was ich dagegen tun kann? Vielen Dank schonmal! Bye! Ronny
was ist der Rest der Schaltung - der gestört wird? Schaltplan! Denn 20mV Störspannung sind ja nun wirklich nicht viel. Sascha
bist du dir sicher das die Camera die Störungen verursacht und nicht dein externes Netzteil? Ist das wirklich DC oder hast du ein schaltnetzteil das AC liefert?
Hallo! Den Elko werde ich versuchen. Den Schaltplan reiche ich noch nach. Gestört wird ein Bewegungsmelder ( http://shop.hygrosens.com/Sensormodule-acma/Passiv-Infrarot-Bewegungsmelder/Miniatur-Bewegungsmelder-acma.html ) Mit dem Open-Collektor-Ausgang triggere ich einen NE555-Monoflop, darüber wird ein Relais angesteuert, welches wiederum die Kamera auslöst (potentialfreier Kontakt). Solange die Kamera nicht angeschlossen ist, funktioniert das alles einwandfrei. Ist die Kamera angeschlossen, ist der Ausgang des Bewegungsmelders unregelmäßig am Flackern. Ich habe an anderer Stelle schon gelesen, daß der Bewegungsmelder recht empfindlich auf Störungen (auch Leuchtstofflampen etc) reagiert. (Es war keine Leuchtstofflampe an.) Wenn ich übrigens die Kamera über den internen Akku versorge und neben den Bewegungsmelder halte, ist keine Störung vorhanden. Das Netzteil ist DC, die Schaltung funktioniert wie gesagt ohne Kamera. Bye! Ronny
Ein Elko alleine wird nicht helfen, mach noch jeweils eine Drosselspule in die Versorgungsleitungen der Kamera rein.
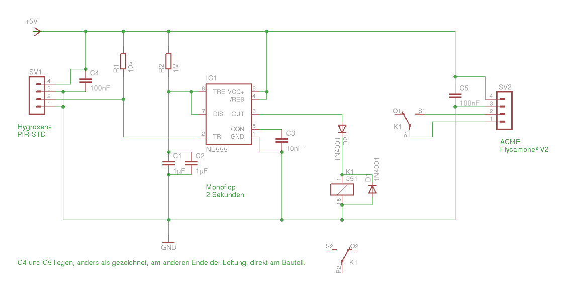
Hallo! Habe den Schaltplan angefertigt. Bye! Ronny
Ronny schrieb: > Gestört wird ein Bewegungsmelder Dann filter doch dessen Versorgungsspannung nochmal extra, zur Not mit eigenem Spannungsregler.
Hallo! Ich habe nun nach Beratung mit Arbeitskollegen einen Tiefpaß mit einer Grenzfrequenz von 25Hz vor die Kamera gehängt (4mH, 10000µF). Das hat die Spannungsform zwar durchaus verbessert und die Flanken stark verschliffen, aber die Probleme bestehen immernoch mehr oder weniger unvermindert. Desweiteren ist mir nun aufgefallen, daß das Schreiben von Daten seitens der Kamera auch deutlich in der Versorgungsspannung zu sehen ist. Ich werde als nächsten Schritt versuchen, den Sensor alleine zu blocken. Sei es mit einem DC/DC-Wandler, einem extra Spannungsregler oder irgendwie anders. Wäre es vielleicht möglich, dazu eine Z-Diode zu nehmen? Die schneidet doch alles oberhalb ihrer Nennspannung ab..? Nochmal zur Schaltung selbst: Das Endprodukt muß netzunabhängig betrieben werden. Dafür habe ich einen 12V-Blei-Gel-Akku und einen Step-Down-Spannungsregler anstelle eines Festspannungsreglers vorgesehen, um Energie zu sparen. Daher wäre es für den Rest der Schaltung auch wünschenswert, so energiesparend wie möglich zu sein... Bye! Ronny
Ronny schrieb: > Desweiteren ist mir nun aufgefallen, daß das Schreiben von Daten seitens > der Kamera auch deutlich in der Versorgungsspannung zu sehen ist. nicht verwunderlich, denn beim schreiben brauchen die Karten ordentlich Strom > Ich werde als nächsten Schritt versuchen, den Sensor alleine zu blocken. wieviel Strom brauch der Sensor? Wenn's nur ein paar mA sind, dann mal mit einem RC-Glied probieren > Sei es mit einem DC/DC-Wandler das ist zu viel des Guten >, einem extra Spannungsregler oder schon eher, wie sieht eigentlich die Beschaltung deines bisherigen Spannungsreglers aus? Ist im Schaltplan ja nicht zu sehen. > irgendwie anders. > Wäre es vielleicht möglich, dazu eine Z-Diode zu nehmen? Die schneidet > doch alles oberhalb ihrer Nennspannung ab..? das nützt nichts, oberhalb ihrer Z-Spannung hat die ja nicht gleich einen Kurzschluss Sascha
beide Leitungen der Versorgungsspannung Filter, und ein Elko ist auch
ziemlich langsam würde da lieber einen Folientypen und einen Kerko
verbauen.
10.000µF wirds da bestimmt auch nicht benötigen. 1µF Folie und 100nF
Kerko sollte genügen, wenn die Kamera keine Impulsbelastung erzeugt
+ ------4mH------------------------
|Folien |Kerko
- ------4mH------------------------
ich will einem Lichtschranke für einschalten den Kamera FlyCamOne selber bauen un andschliesen.Leider weiß ich nicht wie ich anfangen soll,kann jemand mir helfen. Oder hat jemand schon sowas realiesieren? danke schön
Bitte melde dich an um einen Beitrag zu schreiben. Anmeldung ist kostenlos und dauert nur eine Minute.
Bestehender Account
Schon ein Account bei Google/GoogleMail? Keine Anmeldung erforderlich!
Mit Google-Account einloggen
Mit Google-Account einloggen
Noch kein Account? Hier anmelden.

