Ich bin auf der Suche nach Literatur zu Breitband VCOs welche mehr als eine Oktave abdecken (wenn möglich noch rauscharm). Ich habe die Patentschriften von U.Rohde zu diesem Thema und einen Beitrag von DB1NV. Vielleicht hab ihr mir noch andere Quellen. Viele Grüße DiWe
Der VCO ist für einen Frequenzsynthesizer den ich schon mal vor langer Zeit angefangen habe. Damals hatte ich einen brauchbaren VCO allerdings hat Infineon die Varicaps abgekündigt, und ich hab verschlafen rechtzeitig ein paar auf Halde zu legen. hier der link zum alten SchALTplan http://www.weisser-engineering.de/elektronikprojekte1/hochfrequenz/69-hf-syntrhesizer?start=1 Nun möchte ich das ganze nochmals etwas optimieren angefangen am VCO welcher nicht so sehr rauscharm war 50dBc@1kHz Viele Grüße Dietmar
Den ADF4150 kenne ich, allerdings ist das ja schon eine PLL +VCO und die lässt sich nicht fein genug einstellen, außerdem ist die Unterdrückung der Oberwellen recht schlecht da interne Teiler umgeschaltet werden müssen und somit für den Betrieb über eine Oktave nicht geeignet. Ich hab mal geschaut der interne VCO lässt sich auch nicht ohne die PLL betreiben, da er für das Preselect der einzelnen Bereiche den internen Takt benötigt. Wenn man mit dem ADF4150 ein einigermaßen gutes Phasenrauschen haben möchte muss die Vergleichsfrequenz des Phasendetektors hoch liegen somit hat man dann nur eine Auflösung in kHz Bereich.
>Wenn man mit dem ADF4150 ein einigermaßen gutes Phasenrauschen haben
möchte muss die Vergleichsfrequenz des Phasendetektors hoch liegen somit
hat man dann nur eine Auflösung in kHz Bereich.
Das ist ueblich mit den meisten Chips. Je hoeher der Teiler, desto
schlechter das Phasenrauschen. Der ADF4350 hat einem Modulus Teiler, der
bestimmt wie weit unterhalb der Referenzfrequenz die Kanaele auseinander
liegen.
Was man natuerlich machen kann, ist einen zweiten PLL als Referenz
arbeiten zu lassen. Man kann zB einen ADF4154 um 200MHz arbeiten lassen,
und bekommt einen Satz kanaele von ein paar kHz Abstand. Diese Kanaele
kann man dann als Referenz eines ADF4350 laufen lassen. Die Mathematik
wird dann etwas komplizierter.
Hallo, DJ8ES hat mal in den UKW-Berichten einen Mischer für einen entsprechenden YIG-Oszillator veröffentlich. Den müsste man allerdings dann noch anpassen, da der 2-4 GHz auf 0-2GHz umgesetzt hat. Gruß Andreas
Ein YIG ist eine ganz andere Schuhnummer. Auch vom Strombedarf her. Ein DRO ebenso. Ich hatte den Eindruck, es sollte moeglichst guenstig sein.
Hi, Multi,
etwas Senf dazu:
> Ein YIG ist eine ganz andere Schuhnummer.
Vor erschwert die Hysterese des YIG die Einbindung in eine PLL - und
erleichtert die Entscheidung zu einem Multiloop-Synthesizer.
Ciao
Wolfgang Horn
Von Z-Comm gibts einen VCO mit ca. 1100-2500 MHz, den hat Eisch-Kafka im Programm: http://www.zcomm.com/PDFs/datasheets/V600ME02-LF.pdf http://www.eisch-electronic.de/katalog/download.html?path=download/Katalog_deutsch Ich habe vor einigen Jahren bei Z-Comm angefragt, wie weit die Varicap ausgesteuert werden darf, und als Antwort "25V" und folgende Messwerte eines Exemplars bekommen: Part number: V600ME02.txt Tue 27/Apr/2004 17:11:32 Attenuation: 7.8 Temperature: 25C Oscillator Vcc: 5 Comments: ***** Serial Number: 1 ********** Comments: Vt freq power harm sub sens Ic --- ------ ------ ------ ------ ----- ---- 0 1047.05 9.33 -35.67 -55.83 0 19.65 1 1225.62 9.49 -21.67 -56.17 178.57 20.25 2 1345.18 9.51 -19.17 -56.34 119.57 20.47 *** 3 1440.97 9.49 -18.17 -56.34 95.78 20.27 *** 4 1527.72 9.12 -17.50 -56.00 86.75 20.42 *** 5 1604.83 9.14 -18.17 -56.00 77.12 20.38 *** 6 1677.37 8.66 -17.33 -55.50 72.53 20.31 *** 7 1746.98 8.61 -16.17 -56.34 69.62 20.25 *** 8 1814.67 8.32 -15.83 -55.17 67.68 20.16 *** 9 1881.88 8.08 -15.50 -54.67 67.22 20.06 *** 10 1950.15 7.98 -16.00 -55.50 68.27 19.98 *** 11 2018.47 7.94 -15.66 -54.33 68.32 19.87 *** 12 2088.33 7.71 -15.50 -53.66 69.87 19.72 *** 13 2160.07 7.44 -18.00 -53.16 71.73 19.59 *** 14 2233.45 6.89 -16.50 -54.00 73.38 19.47 *** 15 2303.15 6.50 -17.00 -53.83 69.7 19.44 *** 16 2363.97 6.12 -16.67 -53.50 60.82 19.38 17 2412.22 6.12 -17.34 -53.34 48.25 19.32 18 2447.40 5.87 -17.34 -53.84 35.18 19.26 19 2472.35 5.65 -17.33 -53.66 24.95 19.21 20 2490.48 5.45 -16.84 -53.67 18.13 19.18 21 2504.32 5.28 -16.50 -53.67 13.83 19.15 22 2515.43 5.26 -16.50 -52.50 11.12 19.14 23 2524.65 5.15 -16.17 -53.00 9.22 19.12 24 2532.57 5.05 -16.17 -53.17 7.92 19.09 25 2539.45 4.93 -16.17 -53.17 6.88 19.1 Tuning Sens. from 1250 MHz to 2350 MHz is 76.97 MHz/V
Wozu soll das Ganze eigentlich gut sein? Den ADF4350 finde ich dafür recht interessant, allerdings scheint kaum jemand damit Erfahrungen zu haben bzw. darüber reden zu wollen. Das Angenehme ist, daß der "VCO" bei diesen Dingern aus ca. 10 Einzel-VCO's besteht. Entsprechend geringer ist die Abstimmempfindlichkeit und damit die ungewollte FM Modulation. Bin selber an sowas interessiert, als Testgenerator und als Wobbler. Dabei schwebt mir aber so etwa folgende Konfiguration vor: - ADF4350 von 2.2 bis 4.4 GHz direkt auf nen Ausgang - ADF4350 (2. Ausgang) auf nen Mischer, selbigen mit einem ADF41xx (hab die genaue Nummer grad vergessen) gemischt und Differenz durch nen Tiefpaß, ergibt 0.. ca. 2 GHz am Ausgang. - Abstimmung: der 2. Oszillator direkt aus einem OCXO zusammen mit einem DDS (9851 o.ä.), der seinerseits den ADF4350 angesteuert. Damit kann man auch fein wobbeln. - dszu noch nen logarithmischen Detektor von AD und der Wobbelmeßplatz ist fast fertig. W.S.
Inzwischen habe ich mir das Buch 'the design of Modern Microwave Oscillators for Wireless Applications' von U.Rohde besorgt, damit komme ich weiter. jetzt muss ich den VCO nur noch modellieren und simulieren. (Das Rauschen des ADF ist mir zu hoch, deshalb verwende ich keine fractional oder integer PLL sondern einen sampling phase detector dieser lockt auf der n. Oberwelle ohne dass sich das Rauschen erhöht) Danke für die Tipps, den VCO von Zcomm behalte ich mal im Hinterkopf sofern der Eigenbau nichts wird. Gruß Dietmar
Den ADF4350 gibt es als Bausatzgerät auch von Eisch-Kafka, ich habe mir letzten Samstag auf der UKW-Tagung einen gekauft. http://www.eisch-electronic.de/entwicklung/signalgenerator-specs.html Die Bediensoftware ist noch etwas experimentell (seriell über Terminalprogramm), da soll noch etwas kommen.
Hi, Dietmar, > Inzwischen habe ich mir das Buch 'the design of Modern Microwave > Oscillators for Wireless Applications' von U.Rohde besorgt > (Das Rauschen des ADF ist mir zu hoch, deshalb verwende ich keine > fractional oder integer PLL sondern einen sampling phase detector dieser > lockt auf der n. Oberwelle ohne dass sich das Rauschen erhöht) Bitte prüfe den Gedankengang, der zu dieser Erkenntnis führte. Denn entscheidend für das Phase Noise ist nicht die Grundfrequenz des Samplers, sondern die Frequenz derjenigen seiner Spektrallinien, mit der Du das abgetastete Signal mischst. Wenn Du auf der Grundfrequenz des Samplers +-18° Jitter hast, dann sind das auf der 10. Oberwelle schon +-180°Jitter.... Ich war an der Entwicklung eines PLL-Multiloop-Synthesizers mit YIG-Oszillator bis über 10 GHz beteiligt, der von einem OCXO eine hochstabile 50 MHz-Grundfrequenz erzeugte, mit einer Step-Recovery Diode ein Comb-Spektrum bis über 10 GHz - und dann wurde runtergemischt, damit die übrigen Schleifen des Synthesizers Abstimmschritte von 1 kHz ermöglichten. Das ist schon lange her, war damals aber auch "ein Steinwurf vor dem vorderen Rand des technisch machbaren", und ich erstarre immer noch innerlich in Ehrfurcht vor den Leuten, die die Hysterese in der Steuerkennlinie des YIG-Oszillators in den Griff bekommen haben. Zur Erleichterung: Die Abstimmbandbreite des YIG war schon etwa eine Oktave, aber immer noch über 4 GHz. Zur Begründung findest Du ebenfalls bei U.Rohde in "Digital PLL Frequenzcy Synthesizers" einen Abschnitt über die Multiplikation des Phasenrauschens. Ciao Wolfgang Horn
In der Liste der Veröffentlichungen zu Breitband-VCOs fehlt noch Matjaz Vidmar: http://lea.hamradio.si/~s53mv/spectana/vco.html Seinen Vortrag auf der UKW-Tagung habe ich damals angehört.
Christoph Kessler (db1uq) schrieb: > Den ADF4350 gibt es als Bausatzgerät auch von Eisch-Kafka Ja, hab das Teil dieses Jahr in Friedrichshafen gesehen. Aber es ist so wie gebaut eben doch nur ein Taktgeber und kein wirklicher HF-Generator - weil die eingebauten Flipflops benutzt werden und damit das Signal einigermaßen rechteckig ist. Genau deshalb geistert mir ja die Idee vom Heruntermischen im Kopf herum. 2 Oszillatoren im 2-4 GHz Bereich und mit nem (hoffentlich) funktionablen Tiefpaß sollte nur noch die Differenz als Sinus übrigbleiben. Ach ja, hat einer ne Idee, was man bei 2.2 GHz als Mischer nehmen kann, so daß die beiden Inputfrequenzen möglichst wenig auf den Ausgang durchschlagen? W.S.
Naja. die beiden Frequenzen kommen natuerlich durch. Das liegt in der Physik der Sache. Die muss man abtrennen. Mit einem Filter. Erst muss man einen Mixer haben, der was Vernuentiges bringt. zB LTC 5560, der wuerde 2GHz bringen, ein RMS-30 bringt nur 1GHz am IF...
Du benötigst einen double balanced Mischer, der unterdrückt LO un RF um ca 20-30dB, außerdem einen steilen Tiefpass. Mischer macht unter anderem Hittite z.B. HMC128 den HMC128 kann Dir eventuell Eisch-elektronik besorgen Gruß Dietmar
Hi, W.S., > Ach ja, hat einer ne Idee, was man bei 2.2 GHz als Mischer nehmen kann, > so daß die beiden Inputfrequenzen möglichst wenig auf den Ausgang > durchschlagen? Ein Image reject mixer wäre da zu aufwändig. Eine Kombination aus Tiefpass mit impedanzrichtig abgeschlossenem Hochpass genügt doch auch in Messendern. Ciao Wolfgang Horn
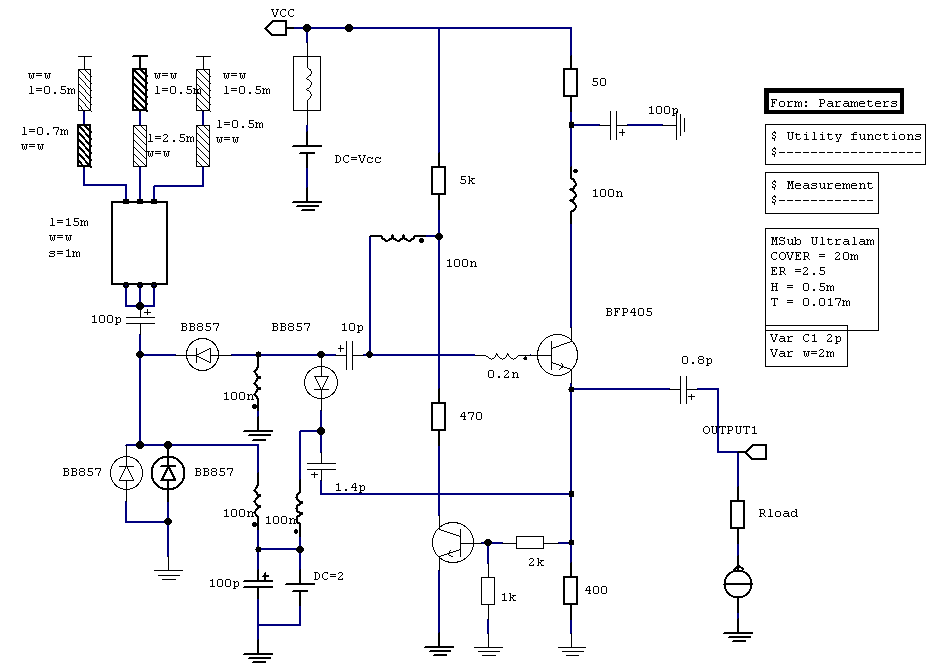
Hier habe ich den Schaltplan des VCOs angehängt welcher nach dem Studium der von euch angegebenen Quellen und dem Buch von U.Rohde entstanden ist. Noch fehlt die Pufferstufe und er ist noch nicht auf geringes Rauschen optimiert. Die Frequenz geht laut Simulation von 800MHz bis 2.6GHz allerdings habe ich nur die wichtigsten Elemente per Transientenanalyse modeliert. Ich werde mal einen Versuchsaufbau machen und die Ergebnisse verifizieren und versuchen die Simulation mit HB zum Laufen zu bekommen. Gruß Dietmar
Die beiden Platinen von DB1NV habe ich damals von den UKW-Berichten gekauft. Das sind soweit ich noch weiß 0,8mm dicke Epoxid-Platinen, auch Matjaz Vidmars VCO ist auf 0,8mm-Material aufgebaut.
ja ich hab die Platinen auch (0.8mm oder 1mm weiß nicht mehr ganz genau), allerdings möchte ich Ultralam o.ä. verwenden da es weniger Verluste hat (ob das was bringt weiß ich nicht) und das habe ich derzeit nur in 0.5mm. ALternativ wäre RO4003 ganz schön, nur finde ich da außer Mauritz keine Bezugsquelle und die Verkaufen nur ganze Tafeln. Dietmar vy73 DG9SHF
Hallo Dietmar, wieviel RO 4003 benötigst du denn? Ich hab hier folgendes vorrätig 0.8 mm RO4003 er=3.2 ohne Fotolack 1.5 mm R04003 er=6 ohne Fotolack Martin DF9DA
Hallo Martin, ich würde ca 100*80mm oder 100*100mm vom 0.8mm RO4003 3.2Er benötigen. Was soll das denn kosten? Bitte PM an mich. vy 73 Dietmar DG9SHF
Bitte melde dich an um einen Beitrag zu schreiben. Anmeldung ist kostenlos und dauert nur eine Minute.
Bestehender Account
Schon ein Account bei Google/GoogleMail? Keine Anmeldung erforderlich!
Mit Google-Account einloggen
Mit Google-Account einloggen
Noch kein Account? Hier anmelden.
