Hi, ich habe nach einem preiswerten allround LED Treiber gesucht, als Vorbild hab ich mir etwa eine Universalität wie beim MC34063 IC vorgestellt. Dabei bin ich auf den MIC3203 gefunden, der per PWM dimmbar ist, einen externen Mosfet ansteuern kann und für große Spannungsbereiche sowie Stromstärken geeignet ist. Anbei habe ich eine Schaltung samt Platine entwickelt, die meiner Meinung nach für bis zu 30V/3A geeignet seien sollte. Mit den aktuellen Bauteilen ist sie erstmal für ca. 15V/1.5A kalkuliert. Ich hoffe ich habe alles wichtige bedacht und würde gerne von euch wissen ob diese Schaltung so funktionieren sollte oder Fehler beinhaltet bevor ich die Platinen in Auftrag gebe. Hinweise: - alle Kondensatoren sind keramisch, X5R respektive X7R und 50V geeignet - der 0,12Ohm Widerstand ist 0,5W bei 100V geeignet - die Diode ist 100V/3A geeignet - die 2 Pol Schraubklemme ist für die LEDs in Reihenschaltung - die 3 Pol Schraubklemme ist für die Eingangsspannung und das PWM Signal zum Dimmen MfG Chris
Würde mich sehr freuen wenn jemand kurz ein paar Minuten seines Fachwissens opfern könnte?! :) Erstelle auch gerne eine Projektseite mit .sch und .brd Dateien wenn alles fertig ist.
Hallo Cris, ich bin neu hier im Forum und daher erst einmal ein freundliches Hallo @all. Durch einen Zufall bin ich hier im Forum auf deine Schaltung gestoßen. Genau das gleiche Projekt habe ich auch gerade in Angriff genommen und hab mich auch auf den MIC3203 eingeschossen, aus dem gleichen Grund wie du: ich wollte eine universelle Schaltung, mit der man alle möglichen Power-LED´s betreiben kann. Da ich schon viele Jahre mit Eagle arbeite, würde ich natürlich auch ein Layout entwerfen, aber mit dem Unterschied, dass ich 6xKanäle auf ein Board unterbringen muß und für die Steuerung wie PWM-Dim, Lichtprogramme usw., einen ATMEL benutzen werde. Als Treiber-Transistor werde ich einen IRLU3705Z verwenden, weil der schon vorhanden und für Logikpegel ausgelegt ist. Nun zu deiner Schaltung: Du bist ja überwiegend nach dem Vorschlag im Datenblatt vorgegangen. Was mir bei deiner Schaltung auffällt: 1. Pin-7 PGND ist im Layout scheinbar nicht mit dem GND des Q1 verbunden ? Oder hast du dort Vias verwendet und diese ausgeblendet ? Im Stromlaufplan ist er ja drin. 2. Die Leiterbahnen vom Powereingang VCC über R1, Induktivität und zum Transistor Q1 sind mir zu lang und zu dünn, sollte schon in der nähe der Klemme X1 sein, dafür dann U1 nach hinten. 3 auch der GND vom Transistor zu X1-2 ist mir zu lang. 2. mir fehlt auch ein Widerstand vom Eingang des DIM-Eingangs zur Masse. Hier ist im Datenblatt ein 100k vorgesehen, warum auch immer. Evtl. nur für ein Pulldown o.ä. Da der MIC3203 mit ca. 1MHz taktet, sollten die Wege sehr kurz sein, sonst gibt es überraschende Effekte, die man später nur mit viel Aufwand beseitigen kann. Ein RC-Snubber würde ich daher über die Diode auch vorsehen. Aber warten wir mal ab, wie ich denn meine Schaltung hinkriege... ;~) Gruß Dietmar
Dann Herzlich Willkommen Dietmar ;) Und danke für die Tipps. Habe es nochmal grundlegend überarbeitet und alles so kurz gehalten wie ich nur konnte, selbst die 2-pol LED Schraubklemme sitzt jetzt mitten drin um so noch kürzere Wege zu ermöglichen. - Lastleiterbahnen sind jetzt auch noch dicker, teils fast dicker als die Pads der Bauteile ;) - Pin 7 war tatsächlich ein Fehler, ist jetzt behoben. - Den 100kOhm Widerstand fürs PWM wollte ich nicht fest verbauen sondern lieber extern zuführen, damit ich flexibler bin. - Den RC-Snubber hab ich weggelassen nachdem dieser selbst auf dem Eval-Board nicht bestückt ist.
Hi, ich würde die Ecke unter " Christian Hunke" nicht mit der Masse-Fläche versehen. Das könnte wie ne schöne "Sende-Antenne" wirken. Den wenig "tackern" tuste auch nicht.. Einfach in Eagle Restrict mit dem Bottom Layer definieren. Grüße
Hallo Chris, ja das gefällt mir schon ganz gut. Ich würde auch die Beschriftung nicht in die Massefläche integrieren. Du schaffst dir damit eine kapazitive Kopplung mit der Masse und somit, wie schon geschrieben wurde, eine Antenne. Wenn du einen Bestückungsdruck machen läßt, würde ich damit auch die Beschriftung drucken lassen. Ein Tipp noch: die Shuntanschlüsse direkt an die Pads von R1 und parallel (eng) zum 3203 führen. Viel Glück... Gruß Dietmar Edit: wo hast du die 3203 denn bestellt ? Ich habe sie bei DigiKey in USA bestellt. Mal sehn ob die bald kommen...
Hallo, bin auch am experimentieren mit dem MIC3203. Leider komme ich im Moment nich weiter. Bestücke ich den Shunt im Bereich um 1R (Strom um 200mA) läuft alles stabil.Aber sobald ich den Widerstand verkleinere um z.B. 500mA, 700mA oder etwa 1A Strom zu realisieren tacket der MIC den Ausgang mit über 2 - 2,5MHz und geht nach kurzer Zeit in die thermische Abschaltung. Ich habe schon mehrere Layouts gefertigt. Anbei das aktuelle sowie eins, was dem Eval Board nachempfunden ist (außer beidseitiges Layout). Von den 3 Stellen für die Spulen ist jeweils nur eine bestückt. Aber auch letzeres Board hat keine Verbesserung gebracht. Bestückt ist darauf alles außer den zwei weiteren Eingangskondensatoren. Als Spannungsquelle nutze ich ein Labornetzteil. Es kommen 6 Luxeon Leds mit einer Flussspanung von typ. 3V zum Einsatz. Auch verschiedene größere Elkos parallel am Engang haben keine Verbesserung gebracht. Bauteile sind bis auf die Spule (Hersteller Fastron, aber Sättigungsstrom 1,5A) und die Diode alle Bauteile wie auf dem Evalboard von Micrel. Bin wirklich langsam ratlos.
Mapa Mann schrieb: > Ich habe schon mehrere Layouts gefertigt. Eines sollte reichen, wenn man die richtigen Pfade erkennt: http://www.lothar-miller.de/s9y/categories/40-Layout-Schaltregler Such mal diese beiden Strompfade (Laden und Freilauf) bei dir und zeichne sie ein. Du wirst sehen: deine beiden Layouts sind MISERABEL... :-o
Mapa Mann schrieb: > Bin wirklich langsam ratlos. Mach mal wie im Screenshot eine dicke Drahtbrücke rein und probier aus, ob das was bringt... Der Ladekreis ist nämlich noch wesentlich schlimmer als der Freilaufkreis. Mit dieser Brücke wird der Massestrompfad vom Transistor zurück zu den Eingangs-Cs abgekürzt.
Mapa Mann schrieb: > Bauteile sind bis auf die Spule (Hersteller Fastron, aber > Sättigungsstrom 1,5A) und die Diode alle Bauteile wie auf dem Evalboard > von Micrel. Moinsen! warum übernimmst Du dann nicht auch gleich das Layout des Eval-Boards von Micrel? -> http://www.micrel.com/_PDF/Eval-Board/mic3203_eb.pdf Zumindest als sehr ernstzunehmende Anregung würde ich das dort abgedruckte Layout betrachten, es zeigt immerhin, wie man die wichtigen Strompfade in den Griff bekommt und wo die Abblock-Kondenstoren hingehören. Lothar hat ja bereits erwähnt daß Deine Layouts miserabel sind. Und: Vergiß besser die Idee, das ganze einseitig layouten zu wollen. Gruß, Thorsten
Hallo, erstmal vielen Dank für die große Resonanz. Werde daher am besten gleich ein neues Layout erstellen und hier berichten. Danke für die Tips!! Gruß Stefan
Hmm, also nach all den Kommentaren hab ich mich dann doch entschlossen mich sehr stark am Eval-Board zu orientieren, man kann ja scheinbar doch noch viel mehr falsch machen als gedacht... Anbei mein Vorschlag, ein paar Kleinigkeiten geändert für eine Singled-Sided Version und weniger Eval-Board Layout ;) Dietmar Simmering schrieb: > Edit: wo hast du die 3203 denn bestellt ? Ich habe sie bei DigiKey in > USA bestellt. Mal sehn ob die bald kommen... Ich bestell meine bei RS-Online
Hallo Christian, danke für den Hinweis. Die von mir bei DigiKey bestellten sind auch am letzten Mo. eingetrudelt und nun fange ich auch mit dem Layout an. Mit der Software "MIC320x Assistor" kann man schon ganz gut die Bauteilewerte ermitteln. Gruß Dietmar
Dietmar Simmering schrieb: > Hallo Christian, > > danke für den Hinweis. Die von mir bei DigiKey bestellten sind auch am > letzten Mo. eingetrudelt und nun fange ich auch mit dem Layout an. > Mit der Software "MIC320x Assistor" kann man schon ganz gut die > Bauteilewerte ermitteln. > > Gruß > Dietmar Ja! Das ding ist Spitze, mal die Maximal- und Mindestwerte eingeben, jeweils den begrenzenden Wert mit Reserve für jedes Bauteil und hoffentlich klappt alles :D
Mitlerweile hab ich Urlaub/Zeit ;) und hab alle Bestellungen bekommen und aufgebaut, grundsätzlich funktioniert auch alles wunderbar. Ich habe hierzu auch einige Bilder und Texte auf die Schnelle zusammengestellt: http://www.christianhunke.de/index.php?id=12 Jedoch so gut auch alles verlief so kommt es zu einem eigenartigen Problem, wenn die Lampe einige Stunden lief kommt es öfters, alle paar Sekunden bis Minuten zu einem kurzen Ausfall von ca. 1 Sek. wo die Lampe kurz ausgeht und dann sofort wieder an :((( Die Lampe läuft soweit ziemlich stabil mit 2,01A und direkt hinterm Trafo liegen 13V an, nach dem Gleichrichter 15,7V und an den LEDs 11,9V. Klingt für mich erstmal soweit alles ok. Die Grundplatte wird an den Ecken ca. 55 Grad warm. Am äußeren Rand der Sternplatine der LED sind ca. 65 Grad zu messen und direkt am Rand der LED ca. 80-85 Grad. Ist zwar heißer als gedacht, aber doch kein echtes Problem, oder? Die Schaltungsbauteile wie der MIC3203 werden 75 Grad bzw. 95 Grad für den N-Channel MOSFET heiß. Das ist zwar nicht gerade kühl aber doch noch völlig in Ordnung, oder irre ich mich? Ich besitze leider kein Oszi und kenne auch niemanden der eins hat um die Schaltfrequenz des MIC3203s mal zu testen. Hat jemand sonst vielleicht eine Idee was es sein könnte?
Hallo Christian, schön dass du schon so weit bist, mein Layout ist leider noch nicht fertig. Zu deinem Problem: wenn dieser Effekt erst nach einer langen Zeit auftritt, ist es sicherlich, wie du schon vermutet hast, wohl ein Temperaturproblem, aber wo... Ich würde ganz vorsichtig mit Kältespray versuchen, dass betroffene Bauteil herauszufinden, oder aber verdächtige Bauteile zusätzlich kühlen. Störungen von außen halte ich zwar nicht für sehr wahrscheinlich, aber sicherheitshalber könntest du die Eingänge DIM und EN noch mit C´s (1-10nF?) abblocken, vllt. auch den CS-Eingang. Ich sehe es jedenfalls in meinem Layout vor. Ich hoffe, du findest den Fehler... ;~) Gruß Dietmar
Hallo, ich bin auch relativ neu hier und beschäftige mich seit geraumer Zeit mit dem MIC3203. Ich habe auch mal eine Platine versucht aufzubauen allerdings wurden diverse Mosfets immer sehr heiss. Nachdem ich verschiedene Beiträge zu dem Aufbau der Platine gelesen habe komme ich zu dem Schuss das es bei meiner Überhitzung gut und gerne an dem Layout liegen kann. Also habe ich versucht mich auch an dem Eval-Layout zu halten. Allerdings: - suche ich eine möglichst kompakten Aufbau - möchte ich dem Treiber 2,8A entlocken - später auch dimmen können Auch ich frage mal die Fachleute mit Ahnung und Erfahrung wie sie den Aufbau einschätzen. Das Layout habe ich mit Fritzing "gebaut". Dann habe ich noch ne andere Frage zu dem Layout von Christian Hunke: Da hat er alle Lötpads mit einem "Kasten" entstehen da nich ungünstige Schwingungen? Vielleicht auch ne blöde Frage aber ich frag' einfach mal. Vielen Dank Euch! Gruss Golo
Hallo Golo, zu deinem Layout: die stromführenden Leiterbahnen sind viel zu dünn und stellenweise auch zu lang. Ferner fehlt mir die Massefläche. Deine Frage zu den Lötpads "mit Kasten", macht man aus thermischen Gründen, damit das Pad auch noch gelötet werden kann. Im Layoutprogram (Eagle z.B.) wird es als "Thermals" bezeichnet und läßt sich ein- und ausschalten. Ich schalte sie meistens aus und ziehe die Verbindungen per Hand. Dadurch kann ich eine andere Breite als das Polygon benutzen. Ich hatte auch schon ein einseitiges Layout mit Eagle angefertigt aber wieder eingestellt, weil mir die Maße zu groß waren. Z. Zt. habe ich ein doppelseitiges Layout in Arbeit. Das einseitige ist zwar auch als doppelseitiges vorgesehen, aber nur für zusätzliche Strompfade und Masseflächen. Für kleine Ströme (bis 1,5A) sollte es einseitig aber genügen. Dafür entfallen dann auch die Vias. Ich stelle es einfach mal hier rein. Die Farben repräsentieren die einzelnen Strompfade. Der DIM-Eingang ist zur Steuerung durch einem ATMEL vorgesehen und daher mit einem R gegen Masse gezogen und somit ist der Ausgang inaktiv, wenn kein PWM-Signal anliegt. Ist für Modellflugzeuge vorgesehen. Ich beabsichtige eine Zentrale Steuerplatine dafür anzufertigen, die bis zu 6x dieser PWR-Module treiben kann. Je Modul soll es 5W mit einer max. Spannung von 25V und max. Strom von 1,5A treiben können. Gruß Dietmar
Hallo Dietmar, vielen Dank für Deine Hinweise - ich hatte natürlich vergessen zu schreiben, dass der vorliegende Schaltplan natürlich noch überarbeitet werden muss. Besonders was die Leiterdicke angeht (das macht Fritzing nicht so gut) Du schreibst dass teilweise die Leiterbahnen zu lang sind, meinst Du dann die Verbindung zwischen Diode und Spule? Zu Masseflächen: Mir ist nicht ganz klar was Du meinst. Ich werde die Anschlüsse an der Masse und zugehörige Leiterbahnen vergrößern - ist es das? Leider bin ich überhaupt nicht mit Eagle vertraut und muss mich da erstmal rein arbeiten. Den vorliegenden Schaltpan habe ich mit Fritzing gebaut das schien mir erstmal der einfachere Weg. Allerdings stelle ich immer mehr fest wie wichtig das Layout des Schaltplans für die Anwendung ist. Da stößt Fritzing schnell an seine Grenzen und ich muss viel mit der Hand korrigieren ... Ich bleibe dran Schönen Gruss Golo
Hallo Golo, wenn du dir mein Layout anschaust, siehst du schon, das die Leiterbahnbreite erheblich größer ist. Die rot markierten Leiterbahnen in deinem Layout sind das Problem. Hier fließt relativ viel Strom. Die Verbindung Spule D1 ist zu lang. Eine Massefläche verstärkt enorm den Strompfad für den Mosfet. Den MIC würde ich weiter aussen plazieren, so dass die dicken Leiterbahnen direkt zu den Lesitungshalbleitern geführt werden können. Ist R6 kurzgeschlossen ? Bitte auch die Leiterbahnen in 45°-Winkel verlegen, 90° nur im "Notfall" ;~) Du darfst auch gerne meine Vorlage verwenden... Gruß Dietmar
Hallo Dietmar, Dein Layout ist aber auch nicht gerade ideal: Die Shunts zur Strommessung (R1 + R2) gehören auf direktem Weg zwischen Pin 2 und Pin 3 des MIC. Bei Deinem Layout sind die erstmal um die halbe Platine "herumgewickelt". Die Spannungsversorgung für den MIC (das ist Pin 3) ist in Deinem Layout völlig unzureichend und nicht richtig abgeblockt. Die Leiterbahn dahin ist viel zu lang und zu dünn und außerdem fehlt der IC-nahe Abblock-C. Schau Dir mal das Eva-Board-Layout von Micrel selbst an, die haben das wesentlich eleganter gelöst: Die haben einen der keramischen Eingangskondensatoren direkt zwischen Pin 3 und Pin 4 gelegt. Du hast zwar die Leistungsverbindungen kürzer gemacht, aber um den Preis der richtigen Anbindung des MIC, der bei Dir am Rand hängt. Ich fürchte, mit Deiner Bauteilplazierung bekommt man das nicht vernünftig gelöst. Mit dem MIC in der Mitte (wie beim Original Layout) geht das wesentlich besser, auch wenn dadurch die Verbindung von Spule und Mosfet zur Freilaufdiode um den MIC herumgeführt werden muß. Bei der Ausführung dieser Verbindung als massive Kupferfläche ist das auch weniger ein Problem. Gruß, Thorsten
Hallo Thorsten, vielen Dank für deine Beurteilung. ;~) Ein ideales Layout ist einseitig auch nicht wirklich hinzukriegen. Aber auf Grund der Vorgabe mit zusammenhängenden Steckverbindern blieb mir leider nichts anderes übrig. Mit den Stromsensorleitungen vom Shunt mache ich mir keine so großen Sorgen, es sind Messleitungen, die auch gut abgeblockt sind. In anderen Schaltungen funktionierte es bisher wunderbar. Wichtiger für mich waren die Strompfade, die so kurz und breit wie möglich sein sollten. Mit dem Abblocken der Stromversorgung und die breite der Leiterbahn für den MIC (Pin3) gebe ich dir recht, das habe ich wohl schlicht vergessen. Mit der längeren Leiterbahn für die Freilaufdiode habe ich aber schon schlechte Erfahrungen bei einem anderen getakteten Netzteil gemacht und wollte es hier besser machen. Dieses Layout ist auch nur der erste Entwurf, den ich auch noch nicht realisiert habe. Auf Grund der zu großen Maße der Leiterplatte habe ich schon ein neues Layout in Arbeit, welches zweiseitig ausgeführt wird. Dabei werde ich die aktiven Stromführenden Leiterbahnen auf der Topseite unterbringen und auf der Unterseite den MIC mittig. Naja mal sehn wie sich das machen wird... Gruß Dietmar
Hallo Dietmar, würde mich auf jeden Fall interessieren, von Deinen Erfahrungen mit diesem Layout zu hören, sobald Du das in Betrieb nimmst. Was ich bei meiner bisherigen Beschäftigung mit dieser Schaltung bemerkt habe: Das Micrel-Layout ist sicher nicht auf maximale Packungsdichte optimiert, und vielleich nicht in allen Belangen ideal, aber es steckt mehr know-how drin, als auf den ersten Blick auffällt. ;-) Du bist ja offensichtlich kein Anfänger in Sachen Schaltregler. Was mir aber schleierhaft bleibt, ist: Warum gerade ein paar andere, auf diesem Gebiet unerfahrene Leute meinen, es besser und kleiner als Micrels Layouter zu können, und das natürlich einlagig. ;-) Wer als Anfänger so einen Schaltregler einsetzen will, sollte sich besser eher strikt an die Applikationsvorschläge des Herstellers oder ggf. an andere gut erprobte Layouts halten. Sonst ist der Mißerfolg vorprogrammiert. Aber da kann man gegen anreden wie gegen eine Wand... Habe inzwischen den ein- oder anderen Schaltregler dimensioniert und layoutet, meist vollsynchrone Step-Down-Wandler von TI oder Linear mit 1-2 MHz Schaltfrequenz und Strömen von 1..8 A. Bei diesen ICs ist die saubere Anbindung an GND und Versorgung (aufgrund der integrierten Leistungsschalter) wesentlich kritischer, als bei dem MIC3203. Möglicherweise hab ich daher dem IC eine höhere Priorität eingeräumt, als Du es getan hast. ;-) Gruß, Thorsten
Hallo Thorsten, ok ich habe verstanden! Ich werde jetzt das Eval-Board 'haarklein' nachbauen! Bis auf ein paar keine Änderungen... ;-) Ihr habt mich überzeugt. Ich bin ja schon froh wenn ich bei 1A keine Spiegeleier auf dem MOSFET braten kann. Ich werde dann berichten. Gruss Golo
Hallo liebe Leute, jetzt habe ich es endlich geschafft die Platine aufzubauen. Ich habe mich, entsprechend Thorsten Empfehlung nahe am Eval-Board gehalten. Und, siehe da, es geht! Die Platine sieht etwas schäbig aus - habe mit dem Tonerverfahren gearbeitet. Die Bauteile werden jetzt nicht mehr so heiß - nach 10 Min. Betrieb kann ich beim MOSFET 60 C messen. Ist das ein Wert der erst mal ok ist? Und wenn nicht, an welchen Bereichen sollte ich optimieren? Nächster Schritt: Ich möchte jetzt gerne dem Aufbau verkleinern. Ich denke as geht aber nur wenn ich einige Bauteile an der Unterseite plane. Wie könnte ich da vorgehen? Meine Idee: Ich platziere die Diode unterhalb der Strecke Spule -> LED. Ist das schlau? Was würdet Ihr machen? Gruß Golo
Hi... Schau dir die PCB Layout Guidelines im Datenblatt an, damit sollte alles gesagt sein.
Hallo, die Diode auf die Rückseite wäre wohl die einzige Verbesserung. Ich habe auch mit dem MIC3203 gearbeitet und gemerkt, dass das Layout sehr wichtig ist. Ohne duallayer ist es kaum zu machen, da sonst die parasitären Induktivitäten so große Schwingungen erzeugen, dass der interne Stromkomparator mit gut 2MHz hin und hertoggelt und sich der Aufbau sehr stark aufheizt. Die Massefläche auf der Rückseite ist somit zwingend notwendig. Mein Bild zeigt meinen zweifachen LED Treiber, geht bis 2.5A, hat einen Tiny für sie Steuerung. Man sieht, ich habe mich auch sehr am Layout orientiert. Es funktioniert sehr gut, kann auch mal mit dem Oszi die Verläufe zeigen. Eines ist auch noch sehr wichtig, bei hohen strömen ab 0,5A sollte ein Gatewiderstand verwendet werden, sonst funktioniert es nicht.
Vielen Dank, ich hätte da mal 2,3 Fragen an Dich: - Welchen MOSFET hast Du in Verwendung? - Wie dimensionierst Du den Widerstand am Gate? - Sollte ich die Masse auf die ganze Rückseite legen? (Sorry für die Frage aber alle sprechen von Masseflächen und mir war es noch nicht so 100% klar was damit gemeint ist.) > Die Massefläche auf der Rückseite ist somit zwingend notwendig. > > Mein Bild zeigt meinen zweifachen LED Treiber, geht bis 2.5A, hat einen > Tiny für sie Steuerung. Man sieht, ich habe mich auch sehr am Layout > orientiert. Es funktioniert sehr gut, kann auch mal mit dem Oszi die > Verläufe zeigen. Oh ja bitte - seit ein paar Tagen habe ich auch ein solches Gerät hier stehen. Vielleicht kann ich Vergleiche ziehen. > Eines ist auch noch sehr wichtig, bei hohen strömen ab 0,5A sollte ein > Gatewiderstand verwendet werden, sonst funktioniert es nicht. Gruss Golo
Hallo, zu dein Fragen, als Mosfet verwende ich den si2312bds. Die Massefläche hab ich komplett drunter, möglichst ununterbrochen. Beim Gatewiderstand habe ich ausprobiert, habe mit 47Ohm angefangen, da waren die Flanken zu langsam, ca. 27ns und 15ns. Dann bin ich runtergegangen bis auf 22Ohm. Jetzt hab ich die Flanken siehe Bild. Mit 8ns und 16ns. Weniger brauch es auch nicht zu sein, da die Schaltverluste unter 80mW im Moment liegen. Die langen Nachschwinger kann man noch mit einem Snubber verringern, hatte ich auch mal gemacht, geht auch ohne. Je nach dem, ob einem EMI wichtig ist.
Hallo, ich beschäftige mich auch schon ne weile mit dem MIC3203. nach einigen Versuchen und Verbesserungen bin ich auf dieses Layout gekommen. PCB ist 17x21mm und die Spule steht etwas über. einlagig und alles ist untergebracht. Freilaufdiode ist über den anderen bauteilen als bedrahtetes Bauteil angebracht. die Zusätzlichen Bohrungen sind für Bedrahtete Spulen gedacht. Viel Spaß ;)
Hallo Stefan, die Größe sieht gut aus. Kannst Du uns auch sagen mit welchem Strom Du die LEDs befeuerst und welche Bauteile (MOSFET, Schottky und Spule) Du verwendest? Vielen Dank. Ich habe in meinem nächsten Layout vor die Diode auf der Unterseite zu legen. Mal sehen was passiert. Gruss Golo
Hier die verwendeten Bauteile: MOSFET: IRF8736TRPBF (4,8mOhm, 18A, 30V) oder IRF7855TRPBF (9,4mOhm, 12A, 60V) SHOTKY: SB560-E3/54 SPULE: NS12565T330MN (3,22A) Keramikkondensatoren Rc habe ich verschiedene gekauft: für... 0,5A 1A 1,5A 2A 3A 4A 5A könnte da mal jemand drüber schauen, ob das alles so passt? Irgendwie macht das ding nur blödsinn und killt meine LEDs ;) @ Martin: da du dich so wie es aussieht sehr gut auskennst, und auch das entsprechende equipment hast, würde ich dir gern eine der Platinen mit den Bauteilen zukommenlassen, wenn du dich im gegenzug an der Fehlersuche beteiligst.
Welche Kondensatoren verwendest du?Sind es die empfohlenen von Micrel? Wo ist dein Gatewiderstand? Was bedeutet in deinen Augen Blödsinn bzw was haben wir darunter zu verstehen?
kondensatoren sind die empfohlenen: Digikey: 311-1356-1-ND CAP CERAMIC 1UF 25V X7R 1206 587-2247-1-ND CAP CER 10UF 50V X5R 1210 Gate Widerstand hab ich keinen. war im Datenblatt von Mircel nie die rede davon. Könnte das das problem sein? Mit Blödsinn meine ich, dass Der Strom manchmal halbwegs richtig geregelt wird (2,5A statt 2A) was aber auch am Messgerät liegen kann. Und manchmal steigt die Spannung am Ausgang sogar über die der Batterie an. Hab als Testaufbau 3s LiPo (12,6V) und 4 Ohm Lastwiderstände (nachdem ich 2 LEDs gegrillt hab). Strom mess ich über den Spannungsabfall an den Lastwiderständen. Rc=0,1 Ohm, was eigentlich 2A geben sollten.
In jedem Schaltplan im Datenblatt ist doch ein Gatewiderstand verbaut oder irre ich da? Es könnte sein, dass sich das Gate in der kurzen "Schaltpause" nicht ausreichend entlädt und dadurch der MIC den Strom nicht vernünftig regeln kann.
Ok, sorry...mein Fehler...ich meine den 10k Widerstand zwischen Gate und Source.
Ich habe die Erfahrung gemacht, dass man bei einer Konstantstromquelle niemals den Lastkreis trennen oder schalten darf. Vielleicht ist es das. Der Grund ist folgender: Eine KSQ versucht immer, den vorgesehenen Strom zu treiben. Wenn der Ausgang offen ist, wird die Ausgangsspannung bis zum Anschlag hochgefahren, um doch noch den Strom zu treiben, was aber nicht geht. Wenn jetzt die LED angeschlossen wird, erhält diese zunächst einen kurzen Stromschlag, bis die Regelung einsetzt, somit die Spannung zurück fährt um den richtigen Strom zu liefern. Kann bei einer LED aber schon zum Kollaps geführt haben.
Bernd K. schrieb: > ...Wenn jetzt die LED angeschlossen wird, erhält diese zunächst > einen kurzen Stromschlag, bis die Regelung einsetzt, somit die Spannung > zurück fährt um den richtigen Strom zu liefern. Kann bei einer LED aber > schon zum Kollaps geführt haben. Das Problem ist nicht die evtl auftretende Spannungsspitze beim einschalten. Die Lastwiderstände im Testaufbau können das ja locker ab und danach wird es auch nicht besser. Die 10k Pulldown sind natürlich verbaut. über dem MIC3203 kommt zuerst der 1uF Kondensator und darüber ist der Pulldown
Wäre es möglich deinen Schaltplan zu sehen, aus dem du dieses Layout erstellt hast?
Hallo Fachleute, ich klinke mich hier mal wieder ein: Nachdem ich das Layout aufgebaut habe: Beitrag "Re: LED Treiber MIC3203 korrekt?" ...und es auch so halbwegs funktionierte - MOSFET wird ca. 80 Grad heiss. Jetzt habe ich mir mal ein Oszilloskop besorgt. Zwischen Minus und Gateeingang bekomme ich ein komisches Signal (Bild - Messpunkte: grüne Punkte). Ich bin zwar nicht so firm was Oszilloskop-Messungen angeht aber bei diesem Signal wundert es mich nicht dass der MOSFET heiss wird. Frage: Woran könnte es liegen dass ich so hochfrequente "Zwischenschritte" bekomme (Leider kenne ich die Fachtermini nicht so gut). Dem Gate ist ein 22Ohm Widerstand vorgeschaltet (Rückseite) Eingangsspannung: (2 LiPos) ca. 8 Volt Viele Grüße Golo
Hey Golo, genau das selbe problem vermute ich bei mir auch. sobald ich zeit habe werde ich auch mal das oszi anschließen. mal schauen, was dabei rauskommt.
Wieso einen Gate Vorwiderstand? Wieso der Pulldown 100k (wenn ich das richtig sehe) am gate vom MOSFet? Könnte mir vorstellen, das deine PGND zuleitung etwas dünn ist (unter/über Pin 7 vom Mic) Hast du dich an das Low Noise Messurement aus dem Datenblatt gehalten? Anbei noch ein Bild von meinem Gate Signal (blau) und LED + (gelb und nut der "~"anteil). MOSFet wird handwarm und treibt in dieser Konfiguration 700mA.
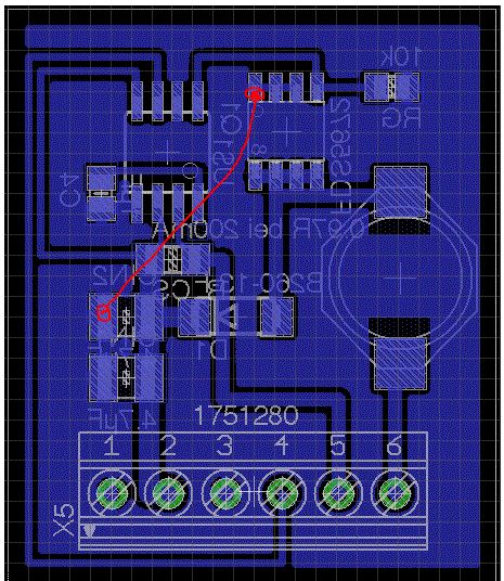
Hallo Mapa Mann, vielen Dank für die schnelle Antwort. Mapa Mann schrieb: > Wieso einen Gate Vorwiderstand? Das war nur ein Versuch. Auch ohne Widerstand komme ich zu ähnlichen Ergebnissen. >Wieso der Pulldown 100k (wenn ich das richtig sehe) am gate vom MOSFet? Über diesen Widerstand entlädt den MOSFET. > Könnte mir vorstellen, das deine PGND Zuleitung etwas dünn ist > (unter/über Pin 7 vom Mic) Die Platzierung ist ok - oder? (Siehe Bild) Und die Dicke? Da geht doch nicht so viel durch ...?! > Hast du dich an das Low Noise Messurement aus dem Datenblatt gehalten? Nein leider noch nicht, das mache ich heute! Oder besser ich versuche es :-) Ich melde mich mit neuen Ergebnissen Gruß Golo
Hallo, dass sich darüber das Gate entlädt ist mir klar, aber ich habe z.B. wie im eval board 10k verbaut. Naja, so wie es aktuell ist, geht da der Strom für die LED's durch.
Hallo Mapa Mann, anbei meine Messungen ohne Vorwiderstand am Gate (Low Noise Messurement nach besten Wissen und Gewissen). Leider ist die Aufnahme nicht ganz scharf... :-( Vielleicht kannst Du das trotzdem interpretieren - vielen Dank (Die Zuleitungen der Stromversorgung habe bei der Aufnahme teilweise abgenommen.) Gruß Golo
Hallo Golo, was verwendest du für eine Diode? Ist diese auch richtig herum verbaut?
Mapa Mann, ich verwende 30BQ100PbF. Verbaut ist sie: Kathode (Markierung) an Plus. Danke und Gruß vom Golo
Hmm, die sollte eigentlich geeignet sein. Probier trotzdem mal ne andere(falls zur Hand). Bei mir war es auch die Diode und die war"eigentlich"auch geeignet.
Ok ich nehme eine andere, hast Du eine Empfehlung? Ich oder die Sachen immer bei bei rs-components die sind dann immer ein Tag später da - aber teuer! Wo bestellt denn Ihr so? Gruss Golo
Aktuell nutze ich die SK36, also die selbe wie auf dem Eval Board. Zu Testzweckeb tut es auch fast jede andere Diode, díe den Strom aushält.
Hallo Mapa Mann, ich habe jetzt die SS3P5 verbaut komme aber erst mal zu ähnlichen Ergebnissen. (Bild - Messung zwischen Masse und MOSFET Ausgang) Der MOSFET wird sehr heiss ... Gruss Golo
Hi... dann liegt es aller Wahrscheinlichkeit nicht daran. Anbei nochmal dein Bild mit Lade und Entladekreis. Würde trotzdem mal versuchen, die Masse für die Ladekreis anders zu verlegen. Ist die Platine Einseitig? Das der Transostor bei dem Getakte kocht, kann ich mir vorstellen. Welche Frequenz liegt am Gate bzw. welche Einteilung am Oszi ist gewählt? Welche Frequenz ist theoretisch am Ausgang des Mic zu erwarten?(bezogen auf VIN,Strom, Anzahl LEDS, größe der Spule,) Welchen Mic3203 verwendest du? (mit dithering oder ohne?)
So, meine neuen PCB sind jetzt da und ich hab immer noch die gleichen Probleme. Die KSQ regelt die Spannung auf ca 75% der Eingangsspannung und der Mosfet wird heiß. Würde sich jemand bereit erklären mich zu unterstützen? Passen alle Komponenten? Für ne Spende in Höhe der Teilekosten (ca 7€) könnte ich auch jemand die Bauteile + PCB zuschicken. Hier nochmal die Liste meiner Komponenten: MOSFET: IRF8736TRPBF (4,8mOhm, 18A, 30V) oder IRF7855TRPBF (9,4mOhm, 12A, 60V) SHOTKY: SB560-E3/54 SPULE: NS12565T330MN (3,22A) Rc habe ich verschiedene gekauft: für... 0,5A 1A 1,5A 2A 3A 4A 5A kondensatoren CERAMIC 1UF 25V X7R 1206 CER 10UF 50V X5R 1210 Das PCB ist 17x21mm und die Spule steht etwas über. einlagig und alles ist untergebracht. Freilaufdiode ist über den anderen bauteilen als bedrahtetes Bauteil angebracht. die Zusätzlichen Bohrungen sind für Bedrahtete Spulen gedacht. Gate Widerstand hab ich keinen. war im Datenblatt von Mircel ja immer auf 0 Ohm. Danke für eure Hilfe
Hallo Mapa Mann, Mapa Mann schrieb: > Anbei nochmal dein Bild mit Lade und Entladekreis. Würde trotzdem mal > versuchen, die Masse für die Ladekreis anders zu verlegen. Ich wollte ja noch die Freilaufdiode auf die Rückseite legen um so die Beiden Lade- und Entladekreise übereinander zu kriegen... Wäre das nicht erst mal einfacher? > Ist die Platine Einseitig? Nein, die Zuleitung zum Gate und die Leitungen zum DIM und EN (Bild) > Welche Frequenz liegt am Gate bzw. welche Einteilung am Oszi ist > gewählt? Muss ich am Wochende machen. > Welche Frequenz ist theoretisch am Ausgang des Mic zu erwarten? (bezogen > auf VIN, Strom, Anzahl LEDS, Größe der Spule,) Muss ich am Wochende machen. > Welchen Mic3203 verwendest du? (mit Dithering oder ohne?) Ich verwende den MIC3203YM mit Dithering. Mal 'ne blöde Frage ohne es getestet zu haben. Was wäre davon zu halten wenn ich am DRV noch einen kleinen Kondensator schalte der dann den Strom zum Gate etwas glättet? Danke und Gruss vom Golo
Hallo, also wie ich sehe, gibt es ja noch viele Probleme mit diesem Treiber. Also bei mir hat es auch mit dem ersten Layout nicht funktioniert. DAraus habe ich gelernt: - einlagig wird das nix bzw. nur mit geringem Strom, eine Massefläche bewirkt Wunder. - Ohne Gatewiderstand das gleiche Problem, zu schnelles Schalten erzeugt überschwinger an den parasitären Induktivitäten, welchen den Stromkomparator aus dem Takt bringen. - der Mosfet sollte eine sehr geringe Gateladung haben, der On-Widerstand ist mal nicht so wichtig. 30mOhm sind gering genug bei Iled < 2A @Stefan Reiser: du kannst mir das schicken, wenn du möchtest. Dann kann ich es mal durchmessen.
Hier mal ein MOSFET mit sehr geringem Qg = 4nC: http://de.mouser.com/ProductDetail/Texas-Instruments/CSD17307Q5A/?qs=3cDLNOBdYaX2LHwitRIwkQ%3d%3d Außerdem für 5V Gate Drive optimiert und RDSon unter 10 mOhm.
Hallo Ihr beiden, > @Stefan Reiser: > > du kannst mir das schicken, wenn du möchtest. Dann kann ich es mal > durchmessen. die Ergebnisse würden mich auch interessieren. Übrigens habe ich auch mal den Si2312BDS MOSFET in meine Schaltung verbaut und konnte eine sehr deutlich Verbesserung in der Wärmeentwicklung feststellen. Gruss Golo
Hallo Golo, bist inzwischen weiter gekommen? Hatte jetzt mit meinem Treiber auch wieder paar probleme, als ich ihm 1A entlocken wollte. Noch mal zu deiner Platine: > Ist die Platine Einseitig? >Nein, die Zuleitung zum Gate und die Leitungen zum DIM und EN (Bild) Under der Rest? Steht da noch das Kupfer?Ist diese Fläche mit der Massefläche verbunden? Setze vor Source (örtlich gesehen) des MOSFET mal noch ein via zum GND Layer, falls vorhanden. Das mit dem Gatevorwiderstand kann ich inzwischen auch bestätigen. Aktuell habe ich auch 22 Ohm verbaut, werde aber versuchen diese noch zum minimieren, da sich dieser ja negativ auf die Verlustleistung auswirkt.
Hallo Mapa Mann, ich war im Urlaub deswegen habe ich noch nicht so viel gemacht: Allerdings: - hatte erst die Kupferfläche nicht an Masse - siehe Bild. - Später hatte ich die Kupferfläche an Masse angeschossen - Und hatte die Fläche unterhalb der Spule entfernt Keine der Maßnahmen brachten eine Verbesserung. Allerdings muss ich sagen, dass ich dem Treiber schon 1,5 A entlocken kann ohne dass sich der MOSFET stark erwärmt. Bei 1 A Strom bleibt die ganze Sache handwarm. Deinen Vorschlag > Setze vor Source (örtlich gesehen) des MOSFET mal noch ein via zum GND > Layer, falls vorhanden. werde ich im nächsten Layout beherzigen. In dem neuen Layout werde ich auch mal versuchen die Diode nach "unten" zu nehmen um Lade- und Entladekreis zu verbessern. Und natürlich das Layout kleiner zu machen. Vielen Dank für Deine Mitarbeit Gruß Golo
Was hat denn dann dazu geführt, dass es scheinbar plötzlich geht? Wie sieht denn das Gate Signal zwischenzeitlich aus? Die Diode würde ich vielleicht nicht auf die andere Seite setzen, da dies so in den Guidelines von Micrel steht und wie wichtig das Layout ist, sollte wohl inzwischen jedem klar sein, der diesen Beitrag hier verfolgt.
Hallo Mapa Mann, die deutliche Verbesserung ist mit dem Einsatz von dem Si2312BDS MOSFET eingetreten. Beitrag "Re: LED Treiber MIC3203 korrekt?" Die Idee mit der Diode war mal ein Vorschlag von mir und Martin (Gast) hat das als Möglichkeit in Betracht gezogen. Beitrag "Re: LED Treiber MIC3203 korrekt?" Wenn das nicht so klug ist. Fällt mir spontan wenig ein wie ich das Layout kleiner bekommen könnte (außer Bauteile zusammen zu rücken). Und den Ladekreis zu optimieren. Habt Ihr eine Idee? Danke und Gruß Golo
Hallo liebe Leute, nun bin ich auch einen Schritt weitergekommen und habe meine oben beschriebene Leiterplatte noch ein wenig geändert. Hauptsächlich die schon bemängelten Leiterbahnbreiten und die Positionen von C5 und C6. Leider habe ich wieder verpennt, den R6 direkt an das Gate zu platzieren. Meine Test´s habe ich mit verschieden Eingangsspannungen durchgeführt, 6-25V und einer 5W-LED. Der Shunt besteht aus 2x270mOhm parallel (SMD1206). Bei 6-12V gibt es bei I_Nenn=1,5A so gut wie keine wesentliche Erwärmung (<40°) Bei 25V U_in geht die Temperatur der Drossel auf ca. 60-65°. Der Transistor bleibt weit darunter und wird sicherlich von der Drossel über die Cu-Fläche auch noch mit aufgeheizt. Anbei noch ein paar Bilder zur Beurteilung. Ein Bild der Test-Leiterplatte könnte ich die Tage noch nachreichen... Gruß Dietmar
Hallo liebes Forum, ich denke mein erstes Ziel ist erreicht - vielen Dank an Euch allen. Die Aufbaugröße stimmt der Treiber wird nur noch handwarm bei 1,5 A. Anbei die Bilder sieht zwar etwas gebruzelt aus aber wenn die letzten Feinheiten überarbeitet sind werde ich eine 'richtige' Platine ätzen. Viele Grüße Golo
Hallo, Entschuldigung, dass ich diesen alten Thread wieder raushole, aber ich hoffe die Beteiligten können mir weiterhelfen. Ich habe also ein Layout erstellt, nun habe ich das Problem, dass ich nach dem C2 (TP LED-) einen Gleichanteil von 2V habe, also einen Spannungsfall von ca. 10V über dem Kondensator. Mir ist nicht ganz klar wie das sein kann. Vlt. hat ja jemand ähnliche Erfahrungen bzw einen Tipp zur Lösungsfindung. Das Layout hab ich mit an gehangen, der GND liegt auf dem Bottom Layer, habe ich übersichtshalber ausgeblendet.
Ich ergänze: Die "fehlenden" 2V finden sich am GND des MOSFETS wieder, d.h. ich messe zwischen GND_MOSFET und GND (der Spannungsversorgung) = 2V.
Hallo frido2001, welchen Stromlaufplan hast du denn verwendet, einen hier aus dem Forum oder einen eigenen. Wäre schön wenn du den hier auch reinstellen könntest. Aber vorab zu deinem Problem: wenn du zwischen den beiden Grounds eine Spannung misst, ist die Verbindung schlecht, da diese beiden Grounds eigentlich dieselben sein sollten und keinen Widerstand haben dürften, der bei einer Strombelastung diese Fehlerspannung erzeugt...
Hallo, ich bin auf der Suche nach einer KSQ die 10A bei 3,8V Led-Spannung macht hier gelandet. Aber bei dem was ich bis jetzt zum Thema gelesen habe bin ich mir nicht mehr sicher ob ich wirklich ein Layout mit dem MIC3203 aufbauen will, da die meisten ja schon bei 2A Probleme haben. Deshalb wollte ich fragen ob ihr eine gute Alternative kennt. Ich hab noch die Wahl ob ich 4.75-5.5V oder 11-13V als Versorgungsspannung nehme und will die Verluste natürlich möglichst gering halten. Gruß Simon
Hallo zusammen, ich brächte mal eure Hilfe. Brauche einen LED-Treiber der mir 30A liefert. Ich bin auf meiner Suche auf den MIC3203 gestoßen, da ihr hier schon einige Erfahrung mit dem Teil habt wollte ich gerne wissen wo die 30A realisierbar sind mit dem Teil oder nicht und ich weiter suchen muss. Würde mich sehr freuen wenn ihr mir helfen könntet. Gruß
Wozu brauchst du denn 30A? Wenn du viel Licht brauchst, dann solltest du die LEDs lieber in reihe schalten ggf. mit einem Step up / boost Treiber
Hallo Stefan danke für die Antwort. Brauche das für meine Technikerarbeit. Das ist ne Hochleistungsled die halt 30A braucht. Und da bin ich auf der Suche auf den Mic3203 gestoßen. Und jetzt meine Frage ob der Treiber das kann. gruß
Hallo, wie wäre es mit Datenblatt lesen? Limitierend dürfte der externe MOSFET sein, hier gilt: The device operates from a 4.5V to 42V input MOSFET voltage range and provides up to 0.5A source and 1A sink drive capability. W Wenn du einen MOSFET findest der 30A ab kann und mit 0.5A bzw. 1A bei der nötigen Schaltfrequenz ausreichend schnell umgeschaltet werden kann, dann ja. Dazu müsstest du dich aber mit dem Datenblatt beschäftigen und dir diverse Szenarien mit bestimmten Bauteilwerten durchrechnen.
Ach so, und du brauchst dann noch einen 0,006 Ohm Sense-Widerstand der mindestens 5,4 Watt verträgt.
Poste doch mal die Eagle-Files! Dann kann ich mal genauer reinschaun!
Christoph Ament schrieb: > Hallo Stefan danke für die Antwort. > Brauche das für meine Technikerarbeit. Das ist ne Hochleistungsled die > halt 30A braucht. Und da bin ich auf der Suche auf den Mic3203 gestoßen. > Und jetzt meine Frage ob der Treiber das kann. > > gruß Ich habe mir mal den FDS5672 angeschaut, der in der Beispielschaltung zum MIC3203 auf Seite 16 zu sehen ist. Mit dem geht es nicht. Der CSD18533 von TI sollte gehen; 30A ist für den kein Problem. Und Qg(TOT) ist mit 28nC @10V niedriger als beim FDS5672 mit 34nC @10V. Schon mal gute Voraussetzung. Die Verlustleistung bei 30A ist im einstelligen Watt-Bereich, lässt sich gut wegkühlen.
@Gertrude: ich habe das datenblatt gelesen, ich wollte lediglich wissen ob jemand vill schon mal in diesem Strombreich mit diesem Treiber Erfahrung gemacht hat. Das mit dem Widerstand hab ich mir auch schon ausgerechent. @DoKArkan: Sorry soweit bin ich noch nicht. Habe noch kein Layout erstellt. Da ich erst wissen wollte ob´s mit diesem Treiber funktioniert.Werde ich aber nachreichen. @BerndK: Danke für deine Antwort. Also do meinst es könnte mit dem mic3203 funktionieren? Den CSD18533 werd ich mir mal anschauen danke für den Hinweis. Noch ein paar Daten. Meine Eingangsspannung beträgt 20-28V DC Ausgangsspannung sollte zwischen 2,2V - 5,9V DC liegen. gruß
Christoph Ament schrieb: > Noch ein paar Daten. Meine Eingangsspannung beträgt 20-28V DC > Ausgangsspannung sollte zwischen 2,2V - 5,9V DC liegen. Die Ausgangsspannung ist irrelevant, LEDs werden mit einem bestimmten Strom (hier 30A) betrieben, die passende Spannung stellt sich dann automatisch ein.
Also um ehrlich zu sein rate ich dir von diesem Unterfangen ab. Der MIC3203 hat mir nur Probleme bereitet. Im nachhinein weis ich, dass es die EMV war. und das gab schon bei 3A Probleme. Ich rate dir, schau mal nach einem qualitativ hochwertigen Treiber, den du kaufen kannst und optimier dann da dran weiter. der H6CC von taskled geht z.B. bis 6,7A http://www.taskled.com/compare.shtml Vorteil: je nach Konfiguration sehr hoher Wirkungsgrad alternativ der Ampere! von PCB-components, der geht bis 9A http://pcb-components.de/index.php?page=shop.browse&category_id=6&option=com_virtuemart&Itemid=64 Vorteil: dank der Topologie kannst du davon sogar mehrere parallel schalten.
Im Elektronikforum hast du wenigstens verraten, um welche LED es geht: http://www.mouser.com/catalog/specsheets/pt-121-g-c11-mpb.pdf In dem Forum hat man dir geraten, den 'Recommended Peak Drive Current' von 30A nicht auszureizen. Dem kann ich mich nur anschließen. Aha, das sieht nach einem Projektor mit High Power LED aus. Da solltest du dich mal mit 'synchronous step-down topologies' befassen, damit sich die Verlustleistung in Grenzen hält. Beispiel: http://www.maximintegrated.com/datasheet/index.mvp/id/5266 Könnte es sein, dass du bei dem Projekt etwas überfordert bist?
Bernd K. schrieb: > Im Elektronikforum hast du wenigstens verraten, um welche LED es geht: Ist es den wichtig um welche LED es geht, wenn ich schreibe das mein Strom 30A betragen muss? Warum soll ich den Strom von 30A nicht ausreizen? Haben es schon mit deinem Labornetzteil versucht mit 30A und da war alles dufte. Ich denke nicht das ich mit diesem Projekt überfordert bin, Ich sammle jetzt halt mal am Anfang Informationen und wiege ab was möglich ist und was nicht bevor ich mich dann in den Schaltungsentwurf wage. Ich wollte ja nur Erfahrungen hören und Tipps einsammeln. gruß
Christoph Ament schrieb: > Ist es den wichtig um welche LED es geht, wenn ich schreibe das mein > Strom 30A betragen muss? Sicher, da man dich mit diesen Informationen ggf. auf bestimmte Besonderheiten hinweisen kann wie z.B. das Folgende. Christoph Ament schrieb: > Warum soll ich den Strom von 30A nicht ausreizen? > Haben es schon mit deinem Labornetzteil versucht mit 30A und da war > alles dufte. Weil du die LED bei kontinuierlichem Betrieb unter diesen Bedingungen außerhalb der Spezifikation betreibst. Die 30A sind im Datenblatt unter "Recommended Peak Drive Current" angegeben. Was dies bedeutet ist dort auch erklärt, nämlich dass der Strom gepulst wird und der Duty Cycle maximal 25% (rot + blau) bzw. 50% (grün) beträgt und die Frequenz höher als 240Hz ist. Das bedeutet also, dass pro maximal 4ms rot und blau maximal 1ms und grün 2ms lang mit 30A betrieben werden dürfen. Sofern du die LED kontinuierlich betrieben willst, wovon ich ausgehe, gilt die "Reference Drive Current", und die ist nunmal mit maximal 18A angegeben. Dass es bei 30A Dauerbetrieb nicht geknallt hat liegt wahrscheinlich einfach daran, dass durch "Maximum Current" 36A bei geeigneter Kühlung noch etwas Luft nach oben ist. Die Lebensdauer der LED hast du dadurch in jedem Fall schon einmal reduziert. Ansonsten gilt, dass die Helligkeitskennlinie des Auges nicht-linear ist, bei manchen LEDs ist es daher fürs Auge kaum ein Unterschied ob diese nun mit Imax oder Imax/2 betrieben werden. D.h. für einen vergleichsweise hohes Mehr an Leistung, dass man in die LED reinsteckt kriegt man nur unwesentlich mehr Helligkeit heraus, dafür aber umso mehr Verlustwärme. Gruß Daniel
Ich möchte diese LED nicht im Dauerbetrieb betreiben, sondern nur Triggerweise bzw. Pulsweise. Aber danke für deine Antwort: Gruß
Ich hebe dieses Thema nun auch noch einmal aus der Versenkung, da ich selber gerade versuche eine Schaltung mit dem MIC3203 aufzubauen. Da ich nicht das Rad neu erfinden wollte, habe ich nur die Schaltung von Golo (mit seiner Erlaubnis) leicht modifiziert.
1 | http://www.mikrocontroller.net/topic/233135#2560762 |
Diese war ja auch schon recht nah an dem Eval. Layout vom Micrel Datenblatt. Im Moment bin ich noch am Grübeln an welcher Position man am besten die Via‘s zu der Platinen Rückseite setzt. Direkt am Source Pin vom Mosfet fällt aus da im Datenblatt steht das es nur eine Verbindung zwischen Power-Ground und Analog-Ground geben darf. Welches ja die Leiterbahn ist, die unter dem MIC verläuft. Generell sollen die Via’s möglichst dicht an den Eingangskondensatoren sein, aber nicht zwischen MIC und Kondensator. Was es wieder stark eingrenzt. Daher würde ich lediglich drei Via’s in der Nähe der Eingangskondensatoren setzen, eventuell sogar gleich den Minus-Anschluss dort durchstecken und beidseitig verlöten. Wo würdet ihr die Via’s setzen? Reicht die Masse-Leiterbahn zwischen Mosfet und Eingangskondensatoren? Stört es nicht den MIC wenn die Lastströme direkt unter ihm fließen? (Ist aber im originalen Eval.Layout auch so.)
Kleine Rückmeldung falls jemand mitliest. Also VIAs habe ich keine extra gesetzt. Ich habe nur den Minus-Anschluss durchgesteckt und beidseitig festgelötet. Dies ist die einzige Verbindung zwischen der Masse auf der Vorderseite und Rückseite. Die Schaltung hat auf Anhieb tadellos funktioniert. Ich betreibe damit eine XT-E-R5 bei max. 1,3A in Kombination mit einem PWM-Dimmer. Jetzt bin ich auf den Langzeit-Test gespannt...
Hallo Felix, ich lese mit und habe nach wie vor den Treiber an den Start zu bringen. Meine Entwürfe weiter oben haben auch bei einer Last von 1,5 gut funktioniert. Gescheitert bin ich dann bei der Ansteuerung mit einem PWM welches von einem Arduino Uno Board gekommen ist. Da gab immer wieder komisches Verhalten. ZB wenn ich mit der Hand zu nahe an den PWM Eingang gekommen bin wirkte meine Hand wie eine Antenne und hat den Treiber durcheinander gebracht... Frage an Dich: Wie hast Du das PWM Signal angeschlossen und wo kommt es her? Ich würde eigentlich gerne noch wieder mit dem Treiber arbeiten. Übrigens die VIAs habe ich ähnlich wie bei dem Eval-Board gesetzt. Gruss Golo
Als Dimmerschaltung habe ich den Vorschlag von Eberhard Haug (www.led-treiber.de) umgesetzt. Die Schaltung ist im Anhang zusehen. Angeschlossen habe ich die Schaltung direkt ohne Vorwiderstand. Gruß Felix
Bitte melde dich an um einen Beitrag zu schreiben. Anmeldung ist kostenlos und dauert nur eine Minute.
Bestehender Account
Schon ein Account bei Google/GoogleMail? Keine Anmeldung erforderlich!
Mit Google-Account einloggen
Mit Google-Account einloggen
Noch kein Account? Hier anmelden.




















































