Hallo Ihr Profis, ich hab hier eine Art Sensor-Signal mit 24 V. Das soll eine Schaltstufe schalten, welche als Eingang ein 5 V Signal erwartet. Bisher ist das mit einem LT-Schaltregler dazwischen gelöst. Ich finde, das ist etwas oversized bzw. könnte doch auch viel billiger gehen. Kann man das nicht einfach mit einer Zenerdiode machen (siehe Bild)? Ich bin absolut kein Fachmann, aber ich habe mir gedacht, dass der 100k Widerstand zur Strombegrenzung dient ((24-5) / 100k = 200µA) und der andere als Pull-Down, wenn das Signal wieder weg ist (damit die Stufe schnell abschaltet). Haut das hin? Oder muss man das anders machen? Oder ist das doof?
Was hindert dich daran, einfach einen Spannungsteiler aufzubauen? 24V zu 5V, z.B. mit 20k und 5k, sparst dir die Diode. Wenns auf den Stromverbrauch / Belastung des Sensors ankommt, kannst du die Widerstände auch hochskalieren.
Mit einem Spannungsteiler aus 100 kΩ und 10 kΩ wird die Steuerspannung von 5 V nicht erreicht. Es kommt auf den genauen Aufbau der Schaltstufe drauf an (Schutzdioden?), ob eine weitere Vereinfachung möglich ist.
Das ist ein Spannungsteiler mit R1 und R2 auf 2,18V am Schalteingang und einer Spannungsbegrenzung auf 5V durch die Zenerdiode. Du musst den Spannungsteiler anders dimensionieren. Das Verhältnis kannst du ausrechnen, die Werte dann je nach gewünschtem Strom und Belastung. Als Diode geht zB Reichelt, SMD ZF 5,6, wenn man sie denn braucht.
neg0r schrieb: > ich hab hier eine Art Sensor-Signal mit 24 V. Das soll eine Schaltstufe > schalten, welche als Eingang ein 5 V Signal erwartet. Bisher ist das mit > einem LT-Schaltregler dazwischen gelöst. Was, Wie? > Haut das hin? Nicht ganz, der 100k zusammen mit dem 10k macht schon einen Spannungsteiler durch 11, d.h. von deinen 24V kommen nur 2,2V am uC-Pin an. > Oder muss man das anders machen? Ich würde das wesentlich niederohmiger gehen: zweimal 10k, eine 4,7V-Z-Diode, und noch 100nF parallel zum R2. So klappt das problemlos.
@Floh: Ein Spannungsteiler ist hier vor allem deshalb schlecht, weil die Sensorspannung von 24 V schwanken kann. Die Toleranz ist hier 18-30 V. In jedem Fall muss die Sache funktionieren. @Martin: stimmt natürlich, mein Pull-Down Widerstand ist ja gleichzeitig ein Spannungsteiler. Blöd. Aber wenn ich anstatt des 10k-Widerstands einen 100k nehme, müsste es dann doch gehen - oder nicht? Die Schaltstufe ist die hier: http://www.irf.com/product-info/datasheets/data/ips7071.pdf
@Lothar: Dann fließt natürlich ein bisschen mehr Strom, aber egal 2mA tun ja auch nicht weh. Wofür ist der Kondensator?
Helmut Lenzen schrieb: > Um Stoerspitzen abzufangen. Hm, ich dachte immer, das so ne Diode Störspitzen abfängt - oder geht es hier um Spitzen, für die die Diode zu langsam ist? Wie kommt man dann auf 100nF? Gängiger Wert?
Es reicht ein 100k Widerstand am Portpin. Die 0,3mA bei 30V kann die interne Diode locker ableiten.
Einen Widerstand >=10k und eine schnelle Diode (keine Z-Diode) in Reihe mit Kathode gegen die Versorgung vom uC (5V?). Von der Anode über einen kleinen R (z.B. 100ohm) auf den Pin deines uC.
Marko schrieb: > Es reicht ein 100k Widerstand am Portpin. Die 0,3mA bei 30V kann die > interne Diode locker ableiten. Und dann hat man auch gleich eine EMV-freundliche Schaltschwelle von 2,5V... :-o neg0r schrieb: > Wie kommt man dann auf 100nF? Gängiger Wert? Ja. Damit ergibt sich mit den 10k-Widerständen eine Zeitkonstante von ca. 0,5ms, was idR. eine gute Wahl ist.
Marko schrieb: > Es reicht ein 100k Widerstand am Portpin. Die 0,3mA bei 30V kann die > interne Diode locker ableiten. Das hab ich auch überlegt gehabt. Aber irgendwie kam es mir nicht ganz geheuer vor :) ..und anscheinend ist es das auch nicht: > Und dann hat man auch gleich eine EMV-freundliche Schaltschwelle von > 2V... :-o Kann man da irgendwie begründen, warum das so ist bzw. was da passiert, dass das so "unverträglich" wird? Lothar Miller schrieb: > Ja. Damit ergibt sich mit den 10k-Widerständen eine Zeitkonstante von > ca. 0,5ms, was idR. eine gute Wahl ist. Ah, ok :] - so lang dauert es also dann zum Schalten (Kondensator zuvor aufladen) bzw. Abschalten (Entladen) - gut :]
Michael K. schrieb: > Einen Widerstand >=10k und eine schnelle Diode (keine Z-Diode) in Reihe > mit Kathode gegen die Versorgung vom uC (5V?). Von der Anode über einen > kleinen R (z.B. 100ohm) auf den Pin deines uC. Du meinst so wie in der Dateianlage? Es ist halt kein µC (ich hab mich oben verschrieben) sondern eine Schaltstufe. Die wird selber auch wieder mit den selben 24 V versorgt.
Also es is konkret so: Ein Sensorsignal schaltet über einen Optokoppler momentan 5 V auf den Eingang der Schaltstufe. Die Schaltstufe wird mit 24 Volt versorgt. Die 5 V zum Schalten kommen aus demselben 24 V Versorgungskreis (nur eben über einen Schaltregler und dieser soll eben weg - finde ich). Direkt die Schaltstufe über den Optokoppler versorgen geht nicht, weil der Optokoppler nicht soviel Strom mag :)
neg0r schrieb: > Die 5 V zum Schalten Die 5 V zum Einschalten der Schaltstufe mein ich. Versorgt wird sie ja mit 24 V.
Lothar Miller schrieb: > Und dann hat man auch gleich eine EMV-freundliche Schaltschwelle von > 2,5V... :-o Wenns dich juckt dann mach halt noch nen 100n Kondensator gegen Masse. Am besten nimmt man natuerlich Glasfaser, koennte ja jederzeit ne Atombombe in der Stratosphaere ueber uns zuenden.
Warum nimmste nich nen Optokoppler zur Pegelanpassung? Primärseitig mit Vorwiderstand für 24V versehen, sekundärseitig 5V ran (die du vermutlich eh irgendwo hast) + Vorwiderstand. Fertig.
Marko schrieb: > Wenns dich juckt dann mach halt noch nen 100n Kondensator gegen Masse. > > Am besten nimmt man natuerlich Glasfaser, koennte ja jederzeit ne > Atombombe in der Stratosphaere ueber uns zuenden. Und anschliessend geht das Geschrei wieder los "Hilfe mein uC stuertz immer ab" Merke: So langsam wie moeglich und so schnell wie noetig schalten.
Helmut Lenzen schrieb: > Und anschliessend geht das Geschrei wieder los "Hilfe mein uC stuertz > immer ab" Man muss ihn eben ordentlich befestigen. Dann fällt er auch nicht runter. :-) Gruss Harald
neg0r schrieb: > Du meinst so wie in der Dateianlage? Es ist halt kein µC (ich hab mich > oben verschrieben) sondern eine Schaltstufe. Die wird selber auch wieder > mit den selben 24 V versorgt. Ja. Wobei: - die 24V links das zu erkennende Signal -> 0V/24V - die 24V rechts die Versorgung vom Controller -> 5V (Versorgung Controller) - Schaltstufe einen Eingang vom Controller -> 0V/5,4V...5,7V (5V + Vfdiode) darstellen. Wie deine Schaltung nun genau aussieht habe ich ehrlich gesagt, mangels Zeit, nicht verstanden.
Bernd schrieb: > Als Diode geht zB Reichelt, SMD ZF 5,6, wenn man sie denn braucht. ZF 4,7 wäre deutlich besser geeignet, um die Spannung auf Werte unterhalb von VCC zu begrenzen.
@Harald Dachte ich mir doch das du mal wieder einen schlauen Spruch ablaest.
_elko_ schrieb: > Warum nimmste nich nen Optokoppler zur Pegelanpassung? Primärseitig mit > Vorwiderstand für 24V versehen, sekundärseitig 5V ran (die du vermutlich > eh irgendwo hast) + Vorwiderstand. > Fertig. Ich hab eben keine 5 V und ich will die auch nicht haben, weil ich den zusätzlichen Schaltregler vermeiden will :)
Marko schrieb: > Lothar Miller schrieb: >> Und dann hat man auch gleich eine EMV-freundliche Schaltschwelle von >> 2,5V... :-o > Wenns dich juckt dann mach halt noch nen 100n Kondensator gegen Masse. Aber hoppala, so sensibel? Es geht mir hier vorrangig um die niedrige Schaltschwelle von 2,5V an einem zudem extrem hochohmigen Eingang. Da hilft auch kein Kondensator. @ neg0r Nimm die Schaltung und fertig ist die Laube:
1 | |
2 | ___ 10k ___ 1k |
3 | Eingang 24V ------|___|-----o------o------o-----|___|---- uC-Pin |
4 | | | | |
5 | - | | |
6 | | | -. === |
7 | | | ^ | |
8 | - | | |
9 | | | | |
10 | GND ---------------o------o------o------------- GND |
11 | 3k3 4V7 100n |
neg0r schrieb: > Dann fließt natürlich ein bisschen mehr Strom, aber egal 2mA tun ja auch > nicht weh. Und der Strom erhöht die Störsicherheit des Eingangs: nicht jeder kleine Furz kann gleich eine '1' erzeugen. Vor ichs vergesse: neg0r schrieb: > Bisher ist das mit einem LT-Schaltregler dazwischen gelöst. War der potentialgetrennt?
so schaut die Schaltung aus (siehe Anlage) mit Lothars Tipps von vorhin
Argh - zu spät - äh: > War der potentialgetrennt? es war der Lt3470 http://www.linear.com/product/LT3470 Ich denke der ist nicht potentialgetrennt. Damit meinst du galavanisch getrennt -oder? Galvanisch getrennt ist auf jeden Fall das Sensorsignal. Deshalb der Optokoppler. > Nimm die Schaltung und fertig ist die Laube: Erstmal vielen Dank, Lothar! Aber ich hab noch zwei kleine Fragen hierzu :) Der 1k auf den Eingangspin ist nochmal zum Schutz gegen was? Überspannugen auf der Groundleitung? Oder warum ist der nötig? Die 3,3 k im Spannungsteiler sind so ausgelegt, das auch bei 18 V Versorgung noch gerade schön 6 V vorhanden sind? Oder war des random? :]
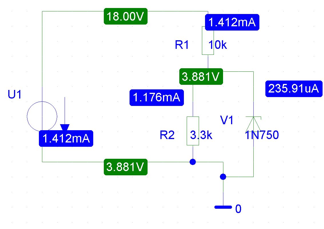
Hi Lothar, hab deine Schaltung mal in Pspiece nachgebaut (hier ohne den Kondensator, der spielt ja keien Rolle für Ströme und Spannungen). Die Diode zieht die Spannung am Spannungsteiler irgendwie nochmal deutlich unter die 4,7 V runter. Liegt das an der nicht-idealen Kennlinie. Bei 18 Volt (siehe Anlage) ist das dann doch weniger "was übrig bleibt", als ich erwartet habe.
Bitte melde dich an um einen Beitrag zu schreiben. Anmeldung ist kostenlos und dauert nur eine Minute.
Bestehender Account
Schon ein Account bei Google/GoogleMail? Keine Anmeldung erforderlich!
Mit Google-Account einloggen
Mit Google-Account einloggen
Noch kein Account? Hier anmelden.



