Hiho. Ich hab ein kleines Problem in der wüsten Welt der OPVs. Ich brauch eine dreifache Verstärkung der Signalspannung meines LM35 Sensors. Halt eine nicht-invertierender OPV, nach ganzem Umrechnen, ist das Verhältnis der Widerstände 1 zu 3, also ein Widerstand hab ich als 10kOhm gewaehlt, den anderen zu 3.3kOhm. Der gewählte OPV war der OP07 von Analaog Devices, allerdings ist dieser Verstärker ungeeignet (er verstärkt das Signal falsch). Gibt es einen OPV der die selbe PIN Belegung hat wie der OP07 und mit den Widerständen von 10kOhm und 3.3kOhm eine dreifache Verstärkung rausrückt? Irgendwie komm ich in der Menge der OPVs nicht zurecht. Grueße.
Aehm, mal die Frage präzesieren, ich braeuchte einen OPV der aehnlich dem OP07 ist, nur mit geringeren Versorgungsspannungen klarkommt, also Vmax waeren 5V. grueße, sorry fuer den Doppelpost.
hmm... mit 5V Versorgung kommst allerdings nicht besonders weit! was ist denn dein eingangssignal (bzw. temperaturbereich des LM35) und was dein gewünschtes ausgangssignal? (schätze mal 0...5V oder??).
btw... mir fällt gerade auf dass dein Verhältnis der Widerstände auch nicht stimm!!! schau mal hier nach http://de.wikipedia.org/wiki/Operationsverst%C3%A4rker#Nichtinvertierender_Verst.C3.A4rker_.28Elektrometerverst.C3.A4rker.29 da steht die gleichung drin und meiner meinung nach brauchst du ein verhältnis von 2:1
hänk schrieb: > hmm... mit 5V Versorgung kommst allerdings nicht besonders weit! > was ist denn dein eingangssignal (bzw. temperaturbereich des LM35) und > was dein gewünschtes ausgangssignal? (schätze mal 0...5V oder??). Jop, genau. der Bereich liegt zwischen -40 und 50°C, also irgenwas zwischen -400mV und 500mV ist der Eingangssignal. Ich hab schon einen gefunden, der weiterhelfen könnte, ist der OPA241 R2R. Wegen der Gleichung, sorry, hab 4'fache verstärkung gemeint, nicht 3 fache ^^
Ich glaube du solltest dir mal grundlegend gedanken machen wie du das "projekt" anpacken willst. falls du tatsächlich auch eine negative Eingangsspannung hast musst du mal mit Hilfe eines Offset aus dem negativen Bereich kommen. und das ist mit einem nicht invertierenden Versärker nicht drin. da würde ich mir evtl. mal eine differenzverstärker-schaltung anschauen. oder du lässt das mit dem negativen bereich...
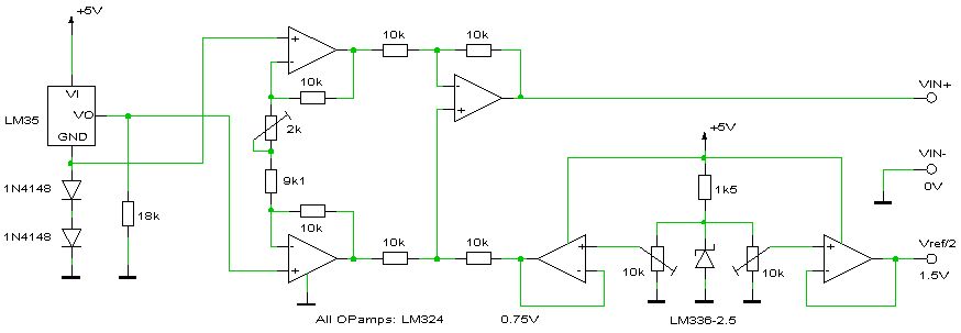
Für den Bereich -20°C bis 70°C habe ich das mal so wie im Anhang gemacht. Du kannst das natürlich auch völlig anders machen. Wichig ist nur, daß du der Ausgangsspannung einen Offset verpaßt, hier mit den beiden Dioden, wenn du auf eine negative Versorgungspannung verzichten willst.
Bitte melde dich an um einen Beitrag zu schreiben. Anmeldung ist kostenlos und dauert nur eine Minute.
Bestehender Account
Schon ein Account bei Google/GoogleMail? Keine Anmeldung erforderlich!
Mit Google-Account einloggen
Mit Google-Account einloggen
Noch kein Account? Hier anmelden.
