Hallo Ich möchte gerne einen Wettersatellitenempfänger bauen. Die frequenz betrögt ca. 137MHz FM. Ich habe da an einen UKW Radioempfänger mit PLL gedacht dem mann die Frequenz erhöht. Welches leicht beschafbares IC schaft soetwas? So einfach und günstig wie möglich. Oder hat jemand andere Ideen?
Hallo Bastler, das wird wohl eher nichts werden. Ein IC..., was soll, muss das alles können sollen? Es scheitert schon alleine daran, daß FM-Radio mit ca. 200khz Bandbreite arbeitet, die Wettersatelliten Schmalband-FM machen. Ohne fundierte Kenntnisse wirst Du wohl kaum in der Lage sein, eine PLL aus einem normalen FM-Radio auf 137MHz zu bringen. Selbstbau scheitert an den - kaum noch käuflichen - schmalbandigen FM-Filtern. Hast Du noch ein Quarzfilter aus einer Taxi-Funke aus den 70ern? Mit 50kHz Kanalabstand ginge es (ZF 10.7MHz). Ehe Du dann so ein Teil zusammengeschmiedet hast...??? Wenn Dich Wettersatellitenempfang wirklich interessiert, kaufe Dir den R2FX; für das Geld kannst Du nichts selber bauen.
Soviel ich weiß besitzen ausgewiesene Wettersatelliten Empfänger auch Maßnahmen gegen Störungen die der Doppler Effekt mit sich bringt...
Der r2fx ist mir aber viel zu Teuer.(~180€) Ein 10Khz ZF Filter wird sich doch finden lassen und einen Stabilen PLL Oszilator wird man doch auch bauen können. Die ganzen RC-FM-Funksysteme haben doch auch 10Khz Schmalband.
Für sowas baut man dann einen Doppelsuper. 1.ZF bei 10.7 MHz und 2.ZF bei 455kHz. Die erste ZF für die Spiegelfrequenz unterdrückung und die 2. für die schmale Bandbreite. Für die 455kHz bekommst du schmale Filter.
> Selbstbau scheitert an den - kaum noch käuflichen - schmalbandigen > FM-Filtern. Hast Du noch ein Quarzfilter aus einer Taxi-Funke aus den > 70ern? www.helpert.de ist für Quarzfilter eine gute Adresse
Bastler schrieb: > Ein 10Khz ZF Filter wird sich doch finden lassen und einen Stabilen PLL > Oszilator wird man doch auch bauen können. Die ganzen RC-FM-Funksysteme > haben doch auch 10Khz Schmalband. Nochmal: Die Aussendung erfolgt mit einer Bandbreite von 30 kHz. Mit 10 kHz siehst Du da nicht viel. Und wieso denskt Du das die Bildübertragung eines Wettersatelliten wie ein Fernsteurungssystem funktioniert? Lies hier: http://en.wikipedia.org/wiki/Automatic_Picture_Transmission http://www.satellitenwelt.de/satelliten_wx.htm http://en.wikipedia.org/wiki/Frequency_modulation vor allem lies das: http://www.df2fq.de/res/R2FX-BBD.PDF Beschäftige Dich mit den Grundlagen und verstehe was Du willst und wie Du es erreichen kannst. 73
Falls es nur darum geht, einen Wettersatelliten zu empfangen, kannst du den funcube dongle nehmen: http://www.funcubedongle.com/ Damit kann man auch noch viele andere nette Sachen machen. Du kriegst den empfänger fertig aufgebaut. Falls du basteln möchtest, könntest du eine passende Antenne (zirkulare Polarisation) und/oder einen Vorverstärker bauen. 73 michael
Hallo, 1) Wetter-Satelliten arbeiten mit ca. 30-50 kHz FM-Hub - also kein 10 kHz-Filter. Das gilt für die NOAA-Satelliten, wie für die russischen METEOR-Satelliten. Bei einem Doppelsuperkonzept (10,7 MHz-> 455 kHz) sind daher Keramikfilter mit 110 kHz und breiter in der 1. ZF (Murata SFZ 10,7-Serie) und Spulenfilter auf 455 kHz durchaus praktikabel. 2) Ein-IC-Schaltungen, z. B. mit dem abgekündigten (aber teilw. noch erhältlichen) Motorola MC 3362 sind erprobt. Es braucht in jedem Fall eine zusätzliche Bandpass-gefilterte HF-Vorstufe. Eine AFC ist zwingend, wegen dem bereits erwähnten Doppler-Effekt, auch bei PLL-basierten Systemen. 3) Ein Doppelsuper mit zwei Gilbert-Zellen NE 612, FM-Demodulation mit NE 614 und anschließender AM-Wandlung ist praktikabel. AFC per Steuerung über NE 614 im 1. Oszillatorkreis des NE 612. Gruß, Nils
Nils schrieb: > arbeiten mit ca. 30-50 kHz FM-Hub Nanana, so ist es nicht. Der Hub ist kleiner. Aber mit 30 kHz ZF-Bandbreite kommt man gut aus. Im Prinzip sendet der Satellit in FM ein frequenzkonstantes Pfeifen von 3 kHz aus. Aber dessen Amplitude ändert sich von Periode zu Periode, da steckt jedesmal so etwa ein ganzes Byte drin. Im Prinzip geht auch ein umgebautes UKW-Radio, wenn man sich bei Reichelt o.ä. ein schmalbandiges 10.7 MHz ZF-Filter besorgt und auch die Diskriminatorkennlinie etwas versteilert (Dämpfungs-R vergrößern oder entfernen). Es ist nur so, daß der Empfänger bei größerer Bandbreite auch mehr rauscht. Nils schrieb: > Eine AFC ist zwingend, Nö. Ist Quatsch. Ich benutze zum NOAA Empfangen einen AR5000 und stelle ihn auf 30 kHz Bandbreite ein. Eingestellt wird er auf Sollfrequenz und die Dopplershift (maximal sind da ca. 2.5 kHz Ablage zu erwarten) spielt keine Rolle. Viel wichtiger beim Selbstbau ist da eine saubere Frequenzeinstellung per PLL oder Kombi PLL/DDS, die nicht herumzickt und ein sauberes Signal für den 1. Oszillator bringt. Das wäre der eigentliche Aufwand beim Umbau eines alten Radios. W.S.
Danke für die Infos. Habe in meiner bastelkiste noch ein MC3357 ZF-IC gefunden damit sollte es hofentlich auch gehen. Mit den Filtern werde ich etwas Experimentiern. als 1. Mischer nehme ich Den NE602 da ich einen solchen auch noch habe. aber was ich noch brauche ist eine PLL. Habe leider noch nie eine Zusammengebaut. Würde das gehen: Quarzosz. runtergeteilt auf 500Hz PLL 4046 1.Vorteiler SA701 und noch ein paar binärzähler an denen man einen Komarator hängt der einen Rest und einen puls für ein Flipflop der das signal gleichmäsiger macht bei der gewünschten Zahl auslöst. Dann könnte man doch in 1khz schritten gehen.
Hallo Bastler, für die Erzeugung des Lokaloszillatorsignals bietet sich heutzutage der Baustein SI570 an. Mit einem I2C Telegramm von Mikrocontroller lassen sich mühelos Frequenzen bis 170MHz erzeugen. Damit wird die Frequenzaufbereitung sehr einfach. In der nächsten Ausgabe der Zeitschrift Funkamateur (1/2012) wird ein solcher Schmalbandempfänger beschrieben. Der Baustein wird auch von der Zeitschrift vertrieben. Gruß, Clemens
Ein etwas teures IC. Habe noch ein anderes PLL-IC gefunden MC145106 muss halt den Vorteiler anpassen. Der NE602 hat schon nen Osizillator drin den kann man auch las VCO schalten. Sobalt die PLL Funktioniert melde ich mich wieder.
Konntest du einen Rabatt rausschlagen? ich komme da auf ~950€... PS: Neben den ganzen anderen Problemen (Stromaufnahme, Verkabelung) ist das zwar so gerade noch machbar, jedoch wirst du über den µC oder ggf. deren Kaskadierung nochmal nachdenken müssen... Das Hauptproblem ist hier nicht umbedingt a) die Rechenzeit zum ausgeben, oder b) die Speicherfrage oder c) die Synchonität sondern soziemlich alles 3 gleichzeitig. Ich würde hier gleich mit einem FPGA und dediziertem Speicher ran gehen (zum Vergleich: in der Monovariante hast du schon das 64 fache (!!!) an allem, was du für deinen 3³ er brauchtest - dann kommen noch 3 Farben dazu... ). PS: Falls man mal einen Programmierfehler hat in dem er wärend des Multiplexens in der Highphase hängen bleibt sind gehen deine 950€ in einem Wunderschönen Licht auf und sterben kreischend den thermalen Tod ;-)
Obrigen Post bitte irgnorieren oder Löschen - falschen Thread erwischt - Sorry!
Helmut Lenzen schrieb: > MC145106 ist aber Obsolet. > > Freescale sagt dazu "No longer Manufactured" In der Bastelkiste liegen noch Zwei. Aber wenn jemand sich diese Schaltung nachbauen möchte beist sich leider wahrscheinlich dort die Zähne aus. Villeicht wiss jemand noch einen anderen tauglichen und einfach beschaffbares IC. Wenn die Schaltung mal steht poste ich sie hier.
Bastler schrieb: > Aber wenn jemand sich diese Schaltung nachbauen möchte beist sich leider > wahrscheinlich dort die Zähne aus. So ist es. Genauso wie immer noch Schaltungen veröffentlich werden mit dem Oldie TCA440. Wenn ich sowas sehe lese ich direkt weiter. Du könntest dir die PLL in einem kleinen CPLD nachbauen. Die Teile sind überall zu bekommen.
Alt & Neu schrieb: > Vielleicht bekommt man es auch mit dem 4046 hin den gibt noch immer. Dann hast du aber nur denn nackten Phasenvergleicher.
Bastler schrieb: > Quarzosz. runtergeteilt auf 500Hz > PLL 4046 > 1.Vorteiler SA701 > und noch ein paar binärzähler BITTE NICHT SO Ich meine, es gibt genug PLL-IC's auf der Welt, um sowas nicht diskret undmit dem unsäglichen 4046 bauen zu wollen. Guck dich mal um nach ADF4110 oder besser ADF4360-8 oder ADF4360-9 oder bei Ebay nach den Shops "zhoefler" oder "RF Basic Store" oder "rfsupplier" Wenn du kannst, dann besorg dir von AD einfach ein paar Muster. Nebenbei: die ADF4360er Reihe hat nicht nur ne PLL drin, sondern auch gleich einen ganz ordentlichen VCO. Das erschlägt mehrere Fliegen mit einer Klappe und bei vernünftigen Händlern rangieren die Teile so um 4..7 Euro. W.S.
Wie wird den Soetwas ausgewertet? Einen Rechner den gnazen Tag laufen zu lassen finden sicher die Stromanbieter ziemlich Toll. Schaft das auch schon ein Atmega mit genügend RAM(Atmega128 + Externes SRAM) und das dann beispielsweise auf dem 320 x 240 lowcost LCD Kontroller auszugeben oder auf einer SD oder USB-Storage zu speichern?
ich hab mal davon gehört dass manche leute das audio mit nem videorecorder aufnehmen und dann später auswerten
Sat. schrieb: > Wie wird den Soetwas ausgewertet? Nur per PC, denn es gibt da ne ganze Menge zu tun und viele Daten herumzuschaufeln. Relativ üblich ist es, das Signal erst mal als Mono-Audiodatei zu speichern und dann nach dem Überflug auszuwerten. Die übliche Größe der Audio-Datei ist so 10..20 MB. Den "Atmega mit genügend RAM(Atmega128 + Externes SRAM)" kannst du dabei getrost vergessen. Mir ist schon vor einer ganzen Weile eine ganz andere Idee zu diesem Thema gekommen: Hier im Forum wird heftigst über einer Box von Pollin (Pollin - Receiver-Mainboard mit Twin DVB-[T,C] Tuner, NXP) herumgedoktert. Die hat 2 Mehrbereichs-TV-Tuner an Bord, welche im Prinzip den Bereich um 137..138 MHz überstreichen können. Die Haupt-CPU's der Box sind zwei Trimedia-Prozessoren, die wir allerdings mangels Tools wohl nicht programmieren können. Die CPU für's Organisatorische ist hingegen eine "einfache" MIPS-CPU (250 MHz ? hab's vergessen) mit 128 MB RAM wo ein WinCE5 drauf läuft und eine SATA-Festplatte einbaubar ist. Wenn man einen der Tuner via WinCE abstimmen kann und dessen Ausgang auf einen noch zu bauenden 36 MHz ZF-Verstärker leitet und dessen NF-Ausgang dann an einen der Audio-Eingänge leitet, dann hätte man eine ausreichend leistungsfähige Box, die maximal ca. 20..30 Watt schluckt, ne Festplatte zum Speichern hat und genügend Bums zum Dekodieren und LAN zum Weiterleiten und damit besser als ein PC zum dauerhaften Wettersatellitenempfang geeignet wäre. W.S.
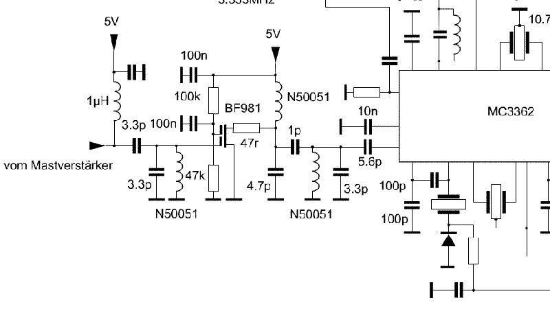
Hallo, ich hab mir vor kurzem einen NOAA-Empfänger gebaut, war nicht schwierig. Antenne Kreuzdipol Preamp BF981 RX MC3362 1.ZF 10.7 Mhz, Keramikfilter SFE 10.7 MJ 2.ZF 455 khz, Keramikfilter CFA 455 D ( Funkamateur Onlineshop) 1. LO mit PLL aus FS-Tuner SDA 3302 2. LO Xtal 10.245 MHz Dekoder über Soundkarte WXtoImg Das funktioniert schon ganz gut wie die Bilder zeigen. Allerdings ist die Schrittweite des SDA3302 für Fernsehen ausgelegt und mit 62.5 kHz zu groß. Ein neuer Oszillator mit einem LM7001 ist schon gebaut, hab aber noch Schwierigkeiten mit dem 10kHz Raster Thomas
herbert schrieb: > ...eventuell lässt sich auch mit einem f/u wandler ein vco bändigen? Kannst du den Wandler näher beschreiben? Ich bin mit der PLL noch nicht viel weiter gekommen da ich kein Zeit hatte. Gästle schrieb: > Ein nettes Teil in verschiedenen Bausatzstufen. > > > http://www.emgo.cz/www_fa/meteosat_empfang.html Hab ich auch schon gefunden scheint aber irgendwie im Ausland zu sein. :( W.S. schrieb: > Die hat 2 Mehrbereichs-TV-Tuner an Bord, welche im > Prinzip den Bereich um 137..138 MHz überstreichen können. An einen TV Tuner hatte ich auch schon gedacht aber die sind glaub ich AM. Und was bringt ein Computer den mann noch nicht wirklich programmiren kann? Sonst wäre er eine Überlegung wert. An eine Auswertung mit einem AVR habe ich auch schon gedacht. Vileicht krigt es ja Jemand hin. So schnell kommen die Daten ja auch wieder nicht an. Aber das mit dem RAM könnte wirklich ein Problem werden. Daten einlesen und im Externen RAM ablegen, RAM Inhalt auf Speichermedium kopieren oder vileicht auch das (Grafikfähiger LCD Controller für 320x240 LCD mit D-RAM) schiken. Die Computer computer früher haben das doch auch irgendwie geschaft. Und mit den AVR Dingern wurde auch schon so einiges vorher unvorherstellbares geschaft. Tolle Arbeit Rapp-Instruments Wie hast du den Eingangsbandpass gestaltet? Bild vom Aufbau? Lochraster?
Bastler schrieb: > Hab ich auch schon gefunden scheint aber irgendwie im Ausland zu sein. > :( Richtig "CZ", ist aber kein Problem. Hat bei einem Bekannten vor Jahren alles hingehauen, Versand und Funktion des Gerätes(kpl.Bausatz). Vom Autor waren mehrer Beiträge im Funkamateur zu den Wettersateliten.
Naja ,ich denke da zb. an einen LM2907...VCO Frequenz wird solange runtergeteilt bis sie diesen Chip bedienen kann.Der f/u Wandler liefert dann eine Ausgangsspannung mit der man wiederum die Variocap des VCO bedient.Regelkreis geschlossen.Ich kenne solche Konzepte ,weiß aber im Moment nicht genau wo ich das zuletzt gesehen habe.Ein 20 Meterr TRX benutzte dieses Verfahren fällt mir gerade ein ...allerdings mit einem diskret aufgebautem f/u Wandler.
ww.cqham.ru/forum/attachment.php?attachmentid=9710&d=1177498684 Hier habe ich soetwas ähnliches allerdings für den KW Bereich gefunden.Ob das auch einfacher mit dem LM 2907 geht ...???
Es gibt auch noch neben der PLL eine FLL (Frequency locked loop) wird auch schon mal als Huff-Puff Oszillator beschrieben. http://www.hanssummers.com/huffpuff/library.html
noch zwei Literaturstellen mit weiteren Links zm Thema: http://www.emgo.cz/www_profi_137/index.html http://f1agw.free.fr/Catalogue/VHF_COM.pdf
http://www.emgo.cz/www_profi_137/index.html Da wird auch das APT-Signal beschrieben. Wenn Ich Das richtig gelesen habe Dauert eine komplette Zeile 0,5 Sek. und die Synch-Signale könnte man auch mit zwei Notch-filtern Herausholen. Ich glaube schon das dies ein AVR mit genügend Ram Packt. Noch ein Link mit Soundbeispiel: http://www.fading.de/wettersatelliten.php
Hallo Bastler, die Schaltung ist auf Lochraster, die Unterseite zeig ich lieber nicht, sieht schrecklich aus, aber es funktioniert. Der Eingangsteil ist mit Spulen von Neosid (gibr auch bei Funkamateur Onlineshop). Auf den Transistor folgt ein zweikreisiges Bandfilter. Der Masterverstärker ist ähnlich wie die Eingangsstufe, hat aber keinen Bandfilter im Ausgang sondern einen Ringkernübertrager 4:1. Thomas
Ist ein Mastverstärker zwingend oder nur wegen des langen Kabels? Ich hätte den Empfänger direckt am Antennenmast befestigt.
Zwingend ist das nicht, aber ich hab festgestellt das das Bild noch etwas rauschärmer wird und schon bei niedrigeren Elevationen des Satelliten zu empfangen ist. Hängt aber natürlich vom Antennenstandort ab Thomas
Bitte melde dich an um einen Beitrag zu schreiben. Anmeldung ist kostenlos und dauert nur eine Minute.
Bestehender Account
Schon ein Account bei Google/GoogleMail? Keine Anmeldung erforderlich!
Mit Google-Account einloggen
Mit Google-Account einloggen
Noch kein Account? Hier anmelden.


