Hallo, da ich keinen ähnlichen Beitrag im Forum finden konnte habe ich einen neuen Thread erstellt. Es geht um die Dimensionierung eines Tiefsetzstellers für die Ansteuerung eines elektrischen Motors. Von einer gleichgerichteten Wechselspannung von 230V (also 325V DC) sollen 24V am Motor anliegen. Es soll ein Strom von bis zu 2,5A fließen. Mich beschäftigt nun die Frage, welches Stromrichterventil für den Tiefsetzsteller geeignet wäre. Mit einem Leistungs-MOSFET ließe sich das realisieren, doch wie sieht das mit anderen Schaltern wie einem IGBT oder einem GTO aus? Hat jemand mit diesen Bauteilen Erfahrung gemacht? Was ist dabei zu beachten? Wo liegen die Vor- bzw. Nachteile? Die PWM-Steuerung soll übrigens mit einem Mikrocontroller erfolgen. Ein kleiner und kostengünstiger Tiefsetzsteller ist zu bevorzugen. Über einige Anregungen würde ich mich freuen. Mit freundlichen Grüßen, Daniel
> da ich keinen ähnlichen Beitrag im Forum finden konnte
Versuch's einfach mal mit den richtigen Suchbegriffen
Step Down und Diode
statt den preussisch altdeutschen Theoriebegriffen.
Ganz so einfach ist es nicht. Ich sag nur PFC, galvanische Trennung, ... Nicht schwierig und auf jeden Fall problemlos realisierbar, wenn man weiss wie. Ansonsten lesen.
> mit anderen Schaltern wie einem IGBT oder einem GTO aus? Schon mal mit IGBT oder gar GTO zu tun gehabt? Scheinbar nicht. Sonst würdest du diese bei dieser lächerlichen Leistung nicht Vorschlagen. Mosfet eignet sich recht gut;) Bist du sicher das keine Trennung benötigt wird? Wenn doch google nach "Flyback converter". Mit ICs wie Viper und Topswitch eine Sache von einer Hand voll Bauteile, gar nichts großartig schwieriges. Aber auch mittels UC3845, usw machbar. Wenn keine Trennung, wird mit dem koventionellen Buck-Wandler die Freunde gering sein. Weiterer Suchbegriff: "tapped Buck converter" (angezaft wie Spartrafo, damit das Dutycycle nicht so extrem wird. Bei der Leistung kann durchaus eine passive PFC (Drossel) verwedet werden, wenn nicht gerade Class D oder superkompakt. MFG Fralla
Fralla schrieb: > Schon mal mit IGBT oder gar GTO zu tun gehabt? Scheinbar nicht. Das ist wohl wahr. Vieles ist noch Neuland für mich, durch eure Beiträge kann ich schon besser erkennen, worauf ich zu achten habe. Beim Buck-Converter habe ich am Ausgang eine Spannung mit einer Schwankungsbreite. Der Motor läuft mit 24 V, wie stark darf meine Ausgangsspannung variieren, sodass der Motor noch die erforderliche Leistung erbringen kann? Gibt es da eine Faustregel? Stromschwankungen dürften ja kein großes Problem sein, da kommt es ja auf den arithmetischen Mittelwert an. Fralla schrieb: > Wenn keine Trennung, wird mit dem koventionellen Buck-Wandler die > Freunde gering sein. Was genau meinst du damit? Dient die galv. Trennung nicht nur der Sicherheit, dass man keinen heftigen Schlag abbekommt, sollte man an eine Leitung fassen? Oder steckt da noch mehr dahinter? Wenn möglich würde ich gerne einen einfachen Buck-Converter verwenden. Danke für die Hilfe :) Mfg Daniel
Daniel Ickert schrieb: > Dient die galv. Trennung nicht nur der Sicherheit, dass man keinen > heftigen Schlag abbekommt, sollte man an eine Leitung fassen? Hoppala... > Oder steckt da noch mehr dahinter? Dahinter steckt das Allermeiste! Welchen Motor willst du verwenden? Hat der die nötigen Isolationsabstände um direkt am 230V Netz etrieben werden zu können? Wie sorgst du dafür, dass kein anderer zufällig an diese Netzspannung fasst? Kurz: schreib doch, was du eigentlich machen willst. Und was du dir erhoffst, wenn du von 325V Uzk ohne Potentialtrennung auf einen 24V Motor gehst.
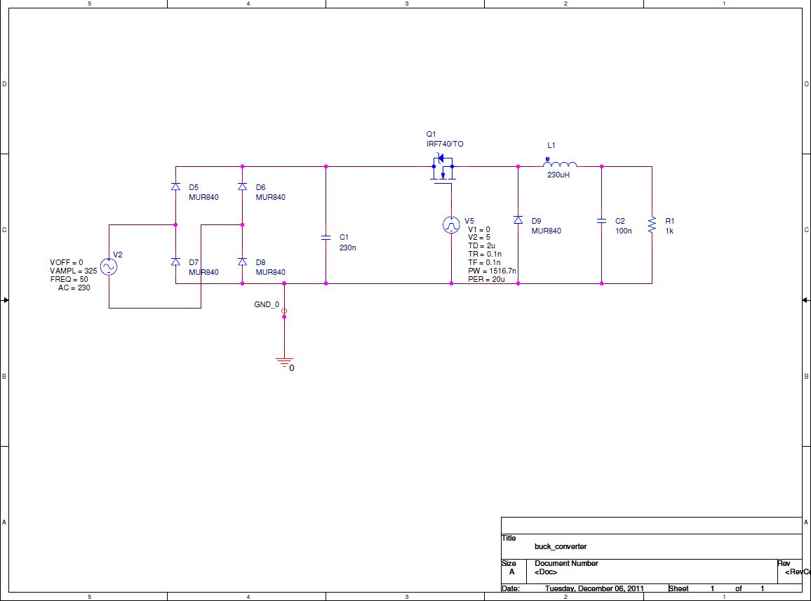
Okay, ich sehe meine Beschreibung im ersten Beitrag ist etwas dürftig. Ich möchte eine Schaltung entwerfen, mit der ein zweipoliger Gleichstrommotor (U = 24V, W_elektrisch = 90 W) angesteuert werden kann. Link zum Datenblatt des Motors: http://disti-assets.s3.amazonaws.com/testco-inc/fi... Mit einem Buck Converter soll aus 230 VAC Netzspannung die benötigte Ausgangsspannung von 24 VDC erzeugt werden. Die Induktivität und die Kapazität sind so zu dimensionieren, dass der Motor seine 24 V und eine Leistung von bis zu 90 W abbekommt. Mit einem Gleichrichter soll die Wechselspannung in eine Gleichspannung von 325V umgewandelt werden. Die Funktion des Schalters soll ein MOSFET übernehmen. Ein Mikrocontroller oder ein NE555 liefert das PWM-Signal am Gate des MOSFETs. Entscheidend ist, dass mir nur begrenzter Raum zur Verfügung steht, daher sind große Spulen oder Trafos wenn möglich zu vermeiden. Die Spannung soll nicht heruntertransformiert werden. Daher stellt sich mir die Frage, ob die galvanische Trennung wirklich notwendig ist. Im Anhang ist ein grober Entwurf von der Schaltung, bestehend aus einem Gleichrichter und dem Buck Converter selbst. Habe ich etwas Grundsätzliches außer Acht gelassen oder falsch aufgefasst? (edit: Als Ersatz für den Motor habe ich den Widerstand R1=1kOhm gewählt) Mfg Daniel
Bitte melde dich an um einen Beitrag zu schreiben. Anmeldung ist kostenlos und dauert nur eine Minute.
Bestehender Account
Schon ein Account bei Google/GoogleMail? Keine Anmeldung erforderlich!
Mit Google-Account einloggen
Mit Google-Account einloggen
Noch kein Account? Hier anmelden.
