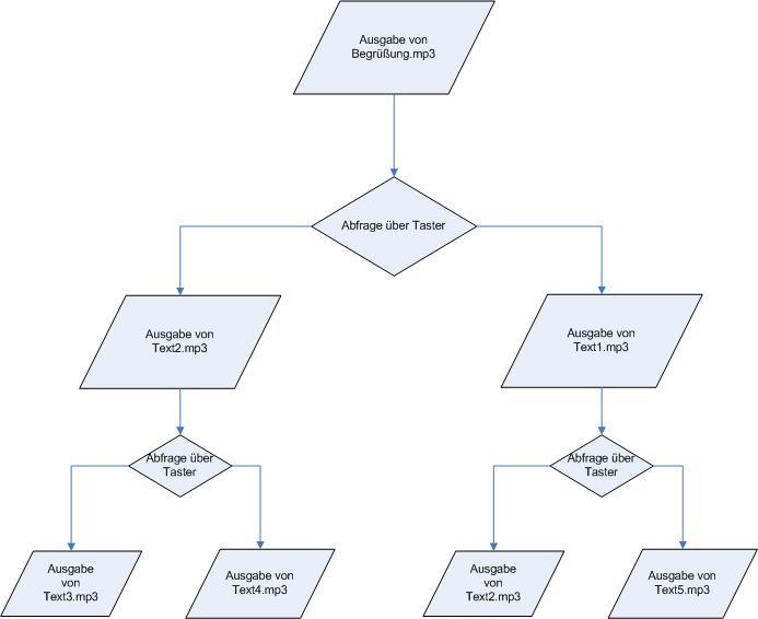
Hallo, ich möchte ein Gerät bauen, womit ich .Mp3 Dateien abspielen kann. Es soll aber nicht so sein wie beim Mp3- Player (alle nacheinander, oder random,..), sondern ich möchte nach jeder abgespielten .mp3 eine abfrage machen und je nach dem eine andere .mp3 datei abspielen. Ich hab als Beispiel ein Fulssdiagramm hochgeladen, damit ihr wisst wie ich es meine :D Jetzt hab ich ein paar Fragen erstmal bezüglich der Hardware. Was benötige ich alles? Ich muss das Gerät eig nur einmal beschreiben, dh. ich muss ihn später nicht an den PC anschließen können und groß muss es auch nicht sein denke 32MB reichen. Schätzungweise wär das beste eine SD Karte oder? damit ich nicht extra ein USB- Controller brauche. Was benötige ich um die .mp3 auszugeben? hab mir mal ein schaltplan eines mp3 players angeguckt und oft vs1001 gesehen. Kann ich den auch benutzen? Ich denk das wärs erstmal Viele Grüße Steffen
Steffen schrieb: > hab mir mal ein schaltplan eines mp3 players angeguckt und oft vs1001 > gesehen. Kann ich den auch benutzen? Nimm den VS1053 oder VS1063, ist moderner. Steffen schrieb: > Was benötige ich alles? Mikrocontroller, User-Interface (Tasten/Display), Stromversorgung, Speicher, o.g. MP3-Decoder. Steffen schrieb: > Schätzungweise wär das beste eine SD Karte oder? Ja. Wird oft dazu benutzt.
Tja, wenig konkrete Anfragen ernten leider selten ergiebige Antworten, wie dieses Musterbeispiel zeigt. Wie auch ...
Danke für die schnelle Antwort. @Jan ich hab kp wo das Problem ist, das ist alles was ich wissen wollte, wenn ich genauere Fragen hab dann stell ich diese aber ich möchte dabei auch etwas lernen und keine fertigen Projekte bekommen
Steffen schrieb: > wenn ich genauere Fragen hab dann stell ich diese aber ich möchte dabei > auch etwas lernen und keine fertigen Projekte bekommen Wir brauchen mehr von Deiner Sorte ;-).
Steffen schrieb: > Danke für die schnelle Antwort. > > @Jan ich hab kp wo das Problem ist, das ist alles was ich wissen wollte, > wenn ich genauere Fragen hab dann stell ich diese aber ich möchte dabei > auch etwas lernen und keine fertigen Projekte bekommen Kein Problem. Ich hatte Ironie in Knuts vager Antwort gelesen. Wenn ihr beiden gleichschwingt: alles prima. Viel Erfolg beim MP3-Projekt! Grüße, Jan.
Hallo Steffen, schau dir das hier an MP3 Sound-Modul MSM 2, Komplettbausatz Artikel-Nr.: 68-09 28 53 gibts bei ELV für 20 Euronen ;-) sei denn du möchtest doch selber bauen - fertige Leiterplatte mit dem oben beschriebenem VS1053 gibt für unter 10 € bei China ebay ;-) den AVR kannst du dann wieder diskret drann fummeln ;-) gibt aber auch fertige Module dann must du dich nur noch an die Software machen - die gibts aber nicht für 20 € schöne Grüße Chris
Bitte melde dich an um einen Beitrag zu schreiben. Anmeldung ist kostenlos und dauert nur eine Minute.
Bestehender Account
Schon ein Account bei Google/GoogleMail? Keine Anmeldung erforderlich!
Mit Google-Account einloggen
Mit Google-Account einloggen
Noch kein Account? Hier anmelden.
