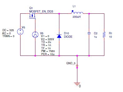
Hallo, seit Tagen quäle ich mich mit PSpice herum und verstehe einfach nicht, was bei der Simulation vor sich geht. Ich bastel an einem einfachen Step-Down Converter und habe mal einen ersten Entwurf (an dem ich auch die Funktionsweise besser verstehen wollte) angefertigt. 325V DC sollen in 24V DC umgewandelt werden. Über ein PWM-Treibersignal von einem Mikrocomputer soll ein N-MOSFET mit 100 kHz geschalten werden. Zur Vereinfachung verwende ich eine Puls-Spannungsquelle, die mir das Signal erzeugt. Die Schaltung bedindet sich zusammen mit der Simulation im Anhang. Mein Problem ist jetzt wie folgt: Gebe ich eine kleine Spannung am Gate-Anschluss an, funktioniert die Umwandlung nicht richtig und ich erreiche am Ausgangswiderstand R1 zu kleine Spannungen und Ströme. Eigentlich sollte der MOSFET bereits bei 5V Gate-Spannung die 325V periodisch auf Source durchschalten, er kommt allerdings bei keinem Puls über die Gatespannung hinaus. Das habe ich bemerkt, als ich Letztere immer weiter erhöht habe. Liegen 325V am Gate-Anschluss (wie im Anhang zu sehen), erfüllt der Step-Down Converter seine Aufgabe vorbildlich (am Diagramm erkennbar). Diese Erkenntnis nützt in der Praxis aber rein gar nichts. Ich weiß wirklich nicht, was ich falsch mache, alle Bauteile in der Simulation sind ideal. Habe ich irgendetwas in PSpice falsch eingestellt? Für einen MOSFET reichen doch wenige V aus, um die Halbleiterschichten leitend zu machen... Die Bibliothek für den MOSFET musste ich erst noch einbinden und mit dem Bauteil verknüpfen, ich bezweifel aber, dass ich dabei einen Fehler gemacht habe. Ich habe mehrere MOSFETs durchprobiert und die Parameter überprüft. Sieht da jemand Licht im Dunkeln? Gruß, Daniel
Du musst die Gatespannungsquelle zwischen Gate und Source schalten.
In dieser beschaltung ist die Spannungsverstärkung immer kleiner als 1 ! Dies ist das FET Equivalent zum Emiterfolger der "Sourcefolger". Die Last muß an des Drain das Source direkt auf Masse.
> Die Last muß an des Drain das Source direkt auf Masse. Nein, muss nicht. Die Schaltung ist ein High-Side-Schalter mit n-Kanal-Fet und funktioniert auch, wenn die Gatespannungsquelle an Gate und Source geklemmt wird. Dafür gibts fertige Ansteuer-ICs, z.B. IR2110 uä.
ArnoR schrieb: > Du musst die Gatespannungsquelle zwischen Gate und Source schalten. Aber natürlich, plötzlich fällt mir auch wieder ein, wie die MOSFETs in den Vorlesungen immer aussahen... Danke für den Tipp! Jetzt funktioniert die Simulation einwandfrei. Mit dem IR2110 ist das sogar praktisch umsetzbar :) Aber nur noch zum Verständnis, ich möchte ja über MOSFETs dazulernen: Die Gate-Spannung muss bezogen auf Source angetrieben werden (mit wenigen V), ansonsten baut sich zwischen den Halbleiterschichten kein elektrisches Feld auf. Durch dieses Feld wandern Ladungsträger vom Substrat weg und es bildet sich ein Kanal zwischen Drain und Source, in dem Ladungen frei durchfließen können. Ist das einigermaßen korrekt? Was passiert, wenn das Gate auf Masse gelegt wird?
Bitte melde dich an um einen Beitrag zu schreiben. Anmeldung ist kostenlos und dauert nur eine Minute.
Bestehender Account
Schon ein Account bei Google/GoogleMail? Keine Anmeldung erforderlich!
Mit Google-Account einloggen
Mit Google-Account einloggen
Noch kein Account? Hier anmelden.

