hallo, hier habe ich eine Netzgerät-Schaltung, aber ohne Stromregelung.! der Widerstand R6 begrenzt zwar den Strom auf 3,5A es wäre aber besser eine Stromregelung einzubauen, geht das ,oder ist der Aufwand zu groß ?
Ja, geht. Aufwand durchschnittlich. Du weißt aber schon das der 0.2 Ohm Widerstand R6 für die Stromregelung maßgeblich ist?
hat jemand einen Vorschlag, wie man eine Stromregelung in die Schaltung einfügen kann ? geht das ohne einen neuen OpAmp einzubauen und eine Zusatzspannung?
Verate doch mal, was sich hinter dem in deinem Schaltplan eingezeichneten blauen, mit X2 bezeichneten Kasten für ein Bauelement verbirgt.
Kann mir mal einer die ominöse Konstruktion von D4 + Q1 + X1 und dem bischen Hühnerfutter darum erklären? Also einen Thyristor vor das ganze Teil zu platzieren, ich weiß nun nicht aus welcher Idee das stammt, oder was das bezwecken soll. Wenn man jetzt noch den Wert von D4 hätte, könnte man ja mal spekulieren, aber insgesamt sieht die ganze Schaltung schön mächtig nach etwas alt und nicht sehr sinnvoll aus. Das "Gestrüpp" auf der ganz linken Seite unten, da gab es wohl früher noch keine Konstant-U-Regler, weiter mit Q5 und Q6 einfach mal parallel, den Treiber-Transi Q4 gleich mal direkt rangeklatscht, R13 mit 20 Ohm soll dann wohl zur gleichmäßigen Belastung oder Schwingnungsunterdrückung dienen, an Q2 seinem Emitter hätte man auch noch einen R ransetzen können, irgendwie gesamt etwas sehr seltsam die "Technologie" und wuseltronik will das so noch verfeinern, mit einer Stromregelung? Such dir etwas bewährtes sonst suchst du dadrin am Ende noch jeglichen Konstruktionsfehler, und zusätzliche Funktionen baut man auf stabilen und logischen Schaltungen auf, nur mal so meine Meinung dazu
Wenn das IC ein 723 ist, könnte man den Strom, bei der die Strombegrenzung anspricht reduzieren, indem man den 0,2 Ohm Widerstand vergrößert, z.B. Umschaltbar auf z.B. 2 Ohm und dann 1/10 des Stromes. Für eine feine Einstellung könnte man z.B. in die Leitung zum CL Eingang einen Widerstand von z.B. 5 K einfügen, und dann zusätzlich einen kleinen variablen positiven Strom (bis ca. 0,1 mA) zum einstellen nutzen. Eine wirklich genaue Stromregelung wird das aber nicht, weil Temperaturabhängig. Die direkte Parallelschaltung von Q5 und Q6 ist übrigens nicht gut. Dafür solle man R6 (den 0,2 Ohm Widerstand) lieber als 2 mal 0,4 Ohm für die beiden Transistoren getrennt haben und dann über z.B. 2 mal 100 Ohm den Mittelwert zu bilden.
Der Teil mit dem Tyristor sollte wohl so eine Art Vorregelung sein, vermutlich um die Verlustleistung zu reduzieren. Ab das so gut funktioniert kann ich nicht sagen, hängt aber ggf. vom Trafo ab. Den Kondensator C4 würde ich lieber weglassen. Der kann bei der maximalen Spannung Probleme mit der Stabilität verursachen. Das ist aber nicht das einzige Problem bei der Schaltung. Die 20 Ohm am Ausgang sehe ich mehr als Last für die Simulation, nicht als Teil der realen Schaltung.
Elektroniker schrieb: > Kann mir mal einer die ominöse Konstruktion von D4 + Q1 + X1 und dem > bischen Hühnerfutter darum erklären? Begrenzung der mittleren Verlustleistung bei niedriger Ausgangsspannung. Lässt Halbwellen weg, bis die Spannung am Elko C5 zu tief absinkt. Ergibt nur Sinn, wenn die Schaltung mit Halbwellen gefüttert wird, also C5 der einzige Ladeelko ist. Der reale Wert von D4 steht drin, 31,9V-27,5V = 3,4V.
Ulrich schrieb: > Die direkte Parallelschaltung von Q5 und Q6 ist übrigens nicht gut. > Dafür solle man R6 (den 0,2 Ohm Widerstand) lieber als 2 mal 0,4 Ohm für > die beiden Transistoren getrennt haben und dann über z.B. 2 mal 100 Ohm > den Mittelwert zu bilden. Die Mittelwertbildung ist in dieser Schaltung zunächst überflüssig, es reicht, wenn man die Spannung eines der Widerstände abgreift. Eine Präzisionsstromregelung ist das ja nicht, jedenfalls noch nicht, daher stört eine geringe Asymmetrie der Ströme nicht. Erst mit einer genauen Stromregelung wird das anders.
wuseltronik schrieb: > hallo, > hier habe ich eine Netzgerät-Schaltung, aber ohne Stromregelung.! > der Widerstand R6 begrenzt zwar den Strom auf 3,5A > es wäre aber besser eine Stromregelung einzubauen, > geht das ,oder ist der Aufwand zu groß ? Ich mutmaße auch mal, dass das IC ein 723 ist. Da geht das sogar sehr einfach. Schau mal hier Bild 3.2.6 A: http://www.joretronik.de/Web_NT_Buch/Kap3/Kapitel3_2.html Der Trick besteht darin, dass der CL-Eingang nicht direkt am Shunt-Widerstand liegt sondern mit einem Poti zwischen Emitter- und Basispotenzial des Längsregler abgegriffen wird. Dadurch läßt sich die Strombegrenzung trotz niederohmigen Shuntwiderstand sehr empfindlich einstellen. Natürlich ist das sehr ungenau und temperaturabhängig, aber für die meisten Anwedungen völlig ausreichend. Jörg
Die Idee mit dem Poti an der BE Strecke des Leistungstransistors ist schon gut. Wenn man am Ausgang eine Darlingtonschaltung hat, kann man ggf. die Hilfspannung auch weniger Temperaturabhängig mit einer extra Diode erzeugen.
hier mal eine neue Version mit weniger Teilen und Poti an CL damit läßt sich der Strom schon mal regeln.
wuseltronik schrieb: > hier mal eine neue Version mit weniger Teilen und Poti an CL > damit läßt sich der Strom schon mal regeln. Die direkte Parallelschaltung der beiden 2N3055 solltest Du aber auch noch ändern. Ohne Emitterwiderstände hast Du eine ungleich- mäßige Verteilung der Verlustleistung auf beide Transistoren. Gruss Harald
und noch eine neue Version, diesmal mit 2 R-Emitter und R17 als Strombegrenzung
R15 ist auch etwas sehr groß - das können auch 5-10 Ohm werden. So wie es jetzt ist dient R15 auch zur Strombegrenzung, allerdings mit der Verstärkung der Transistoren noch dahinter. Bei 3,5 A am Ausgang würden da schon rund 100 mA durch r15 fließen, und das wäre dann mit 10 V doch etwas viel an Spannungsverlust. Besser ist es zur Strombegrenzung weiter die Widerstände am Emitter zu nutzen. Wenn man es einfach haben will, einfach R17 weglassen und den Poti an den Emitter von einem der Transistoren. Wenn es etwas besser werden soll, kleine Widerstände (deutlich kleiner als der Poti, z.B. 10 Ohm) von jeweils dem Emitter der 2N3055 zu der Seite des Potis wo jetzt R17 ist. Über die beiden Widerstände bekommt man die mittlere Spannung über die 0,2 Ohm Widerstände. Für 3,5 A sollten die Widerstände dann auch etwas größer (z.B. 0,4 Ohm) werden, weil jetzt effektiv die beiden Widerstände parallel sind mit 0,2 Ohm ginge der Strom bis rudd 6-7 A wenn der Rest mitmachen würde. Der Kondensator C4 ist immer noch suspekt und vermutlich eher schädlich als hilfreich.
wuseltronik schrieb: > Strom geht bis 6,8A Ergibt bei 40V rein 10V raus schlappe 100W pro Leistungstransistor. Happy glühen!
A. K. schrieb: > wuseltronik schrieb: > >> Strom geht bis 6,8A > > Ergibt bei 40V rein 10V raus schlappe 100W pro Leistungstransistor. > Happy glühen! Deshalb hatte die Originalschaltung ja den vorgesetzten Thyristor & Steuerung. Für den Rest : Die beiden Längsregler rauchen eh bald ab, macht aber nix. Sowas gehört zur Lernphase des TE.
Mit der Leistung haben nicht nur die 2N3055 ein Problem, sondern auch der arme BC140 davor. Der ist auch für nur 3 A schon überfordert. Der Transistor muss schließlich auch bis etwa 1/20 des Ausgangsstromes und worst case fast die volle Spannung vertragen. Das wären bei 6 A am Ausgang immerhin 300 mA* 40 V = 12 W. Da sollte also schon eher so etwas wie ein BD237 hin. Wenn man schon am Simulieren ist, sollte man sich noch den Frequenzgang und die Stabilität gegen Schwingungen ansehen. Die eigentliche Kunst bei einem Labornetzteil ist es nämlich zu verhindern das die Regelung schwingt, und das bei jeder erlaubten Last.
Völlig abstrus. Der uA723 möchte 0.7V zwischen CL und CS sehen damit er abregelt, da 0.7V zu viel für die shunts sind ziehst du also die UBE der 2N3055 davon ab, übrig bleiben 0.7V an R6/R15 von denen du mit X4 einiges zum uA723 zurückführst, z.B. 0.07V falls der Strom aus 1/10 der Maximalbelastbarkeit aufgedreht wird. Allerdings werden deine 2N3055 heiss und der uA723 hoffentlich nicht und UBE sinkt mit steigender Temperatur um 2mV/K, hat also die 70mV schon erreicht wenn die Endtransistorchips nur 35 GradC wärmer sind als der Spannungsregler. Was für ein Humbug, was für ein Murks, natrülich merkt deine per Simulation zusammengeschobene Schaltung davon nichts, weil du nicht ordentlich extrema simulierst mit Temperatureffekten und allem was dazugehört, sondern hier Kindergarten spielst. Auch spielt die absolute Spannung an CL eine Rolle, die darf nicht bei 30V liegen wenn der uA723 mit 30V versorgt wird, weil der interne OpAmp gerade mal 27V ausgibt und davon die Strombegrenzungsschaltung noch was abziehen muß. aDas fällt dir natürlich auch nicht auf, wenn du nur eine Ausgangsspannung von 6.8V simulierst. Lass es lieber, deine Murksschaltungen hier als angebliche Lösungen zu verkaufen, bau sie erst mal selber auf.
geil, geil, geil....... macht unbedingt weiter.... hier noch ein paar Begriffe die die Stimmung noch besser anheizen könnte: - VDE - Kabelquerschnitt - CE - Lichtmaschine - 100V Spitzen im KFZ - E-Herd - Litze löten verboten - Spannungsschwankung im Ortsnetz von 50V So, nun an die Tasten Ihr Kasper der Nation.
Die Spannung am Ausgang wird schon von alleine nicht höher als die Spannung die der µA723 ausgeben kann. Dahinter ist ja nur ein Darlington Emitterfolger. Das Problem ist also, das man nicht mehr als vielleicht 26 V hinten raus bekommt. Die Widerstände zur Strommessung sind schon so ausgelegt, das man auf maximal rund 0,6 - 0,7 V kommt. Das dies keine wirklich stabile Strombegrenzung ist, war eigentlich auch schon klar. Das Problem mit der Erwärmung der Transistoren ist schon klar, aber bei bis zu 0,7 V am Shunt nicht so groß. Ein echtes Problem wird es, wenn das Stromlimit auf weniger als vielleicht 1/5 reduziert wird. Immerhin werden dabei die Transistoren dann nicht mehr so heiß. Wie man ein bisschen Abhilfe schaffen kann habe ich oben schon erwähnt: einfach über Diode und Widerstand unabhängig noch mal die 0,7 V erzeugen.
MaWin schrieb: > Völlig abstrus. Nun brumm mal nicht so rum, ohne Dir die Schaltung genauer angesehen zu haben. Von der etwas ungünstigen Dimensionierung abgesehen, entspricht sie immer noch weitgehend der typischen Applikation. > Der uA723 möchte 0.7V zwischen CL und CS sehen damit er abregelt, da > 0.7V zu viel für die shunts sind ziehst du also die UBE der 2N3055 davon > ab, übrig bleiben 0.7V an R6/R15 von denen du mit X4 einiges zum uA723 > zurückführst, z.B. 0.07V falls der Strom aus 1/10 der > Maximalbelastbarkeit aufgedreht wird. Diese Erklärung hört sich eher abstrus an. Die B-E-Spannung addiert sich zu der Spannung an den Shunts, wodurch sich die Empfindlichkeit der Strombegrenzung erhöht. Um auf 1/10 des Maximalstromes zu kommen, müssen 0,63V addiert werden (grob gerechnet), die restlichen 0,07V kommen vom Shunt bei 1/10 Maximalstrom. > Allerdings werden deine 2N3055 heiss und der uA723 hoffentlich nicht und > UBE sinkt mit steigender Temperatur um 2mV/K, hat also die 70mV schon > erreicht wenn die Endtransistorchips nur 35 GradC wärmer sind als der > Spannungsregler. Das ist jetzt auch kein so großes Problem. Der Transistor wird vor allem dann warm, wenn ein großer Strom fließt. Das passiert aber nur, wenn nur wenig B-E-Spannung abgegriffen und die Spannung am CL-Pin hauptsächlich vor der Spannung am Shuntwiderstand bestimmt wird. Im Übrigen könnte man diese Abhängigkeit leicht eliminieren, z.B. indem man eine separate Diode als Spannungsquelle verwendet, die aus der Basisspannung des Treibertransistors versorgt wird (wurde wohl schon weiter oben gesagt). > Was für ein Humbug, was für ein Murks, natrülich merkt deine per > Simulation zusammengeschobene Schaltung davon nichts, weil du nicht > ordentlich extrema simulierst mit Temperatureffekten und allem was > dazugehört, sondern hier Kindergarten spielst. brumm, brumm, brumm, Die Schaltung aus dem Link ist erprobt und funktioniert sehr gut. So weit ist der TE ja nicht davon entfernt. Dass man damit keine Präzisions-Stromquelle bauen kann ist klar, aber das geht mit der internen Strombegrenzung des 723 sowieso nicht. > Auch spielt die absolute Spannung an CL eine Rolle, die darf nicht bei > 30V liegen wenn der uA723 mit 30V versorgt wird, weil der interne OpAmp > gerade mal 27V ausgibt und davon die Strombegrenzungsschaltung noch was > abziehen muß. aDas fällt dir natürlich auch nicht auf, wenn du nur eine > Ausgangsspannung von 6.8V simulierst. Vielleicht solltest Du Dir doch mal den Innenschaltplan des 723 ansehen. Dann würdest Du merken, dass dieser Fall niemals eintreten kann, solange die Längstransistoren noch intakt sind. Wenn sie defekt sind, funktioniert die Strombegrenzung ohnehin nicht mehr. CS ist fest mit der Ausgangsspannung verbunden, wie auch vom Hersteller vorgesehen und kann deshalb niemals auf einem unzulässigen Pegel liegen. Gleiches gilt für den CL-Pin, dessen Spannung ja 0...0,7 V darüber liegt. Die Strombegrenzung ist also schaltungsbedingt im gesamten Spannungsbereich unabhängig von der Ausgangsspannung voll funktionsfähig. > Lass es lieber, deine Murksschaltungen hier als angebliche Lösungen zu > verkaufen, bau sie erst mal selber auf. Vielleicht solltest Du sie selbst mal aufbauen. Es macht sich immer besser, wenn man weiss, worüber man schreibt. Einfache Schaltungen funktionieren manchmal viel besser als der Theoretiker glauben will. Jörg
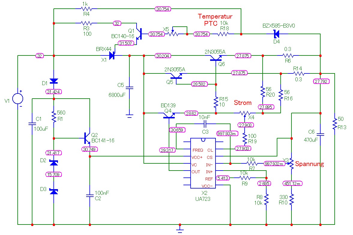
Sooo, jetzt noch mal eine Version aber mit Thyristor Schaltung, laut Simulation geht der Strom nicht über 5,7A, hängt von R19 und R16 ab, die Thyristorschaltung ist zur Hitzeabschaltung, wenn der NTC hochohmig wird, sperrt der Thyristor.! p.s.: das soll keine Schaltung mit "Laboranspruch" sein !! einfach und preiswert, ich werde das mal nachbauen und sehn was passiert. Prost Neujahr
wuseltronik schrieb: > die Thyristorschaltung ist zur Hitzeabschaltung, wenn der NTC hochohmig > > wird, sperrt der Thyristor.! Und da wie allgemein bekannt ein NTC mit höherer Temperatur niederohmiger wird, wird es kaum abschalten. > und sehn was passiert. Ich hole nun schon mal Cola und Popcorn. Besonders R13 gefällt mir ausnehmend gut. Der Kühlköper an Q4 ebenfalls. Auch die Verbindung des Stromreglers X4 zur Basis der Längsregler-2n3055. Etc. Doch, könnte ein schönes silvester werden .-))) Winterhoff aka mawin hat schon recht mit seiner Einschätzung.
wuseltronik schrieb: > wenn der NTC hochohmig wird, sperrt der Thyristor.! Habe da noch in Erinnerung, dass ein Thyristor, wenn er erst einmal gezündet hat, solange durchgeschaltet bleibt, bis der Strom null wird. Da V1 als Gleichspannungsquelle gezeichnet ist, wird er wohl nie sperren. Ich würde den Thyristor eher als Vorregelung einsetzen, damit die Transistoren erst gar nicht zu heiß werden. Prost Mahlzeit gk
wuseltronik schrieb: > jetzt noch mal eine Version aber mit Thyristor Schaltung, Hat denn schon mal irgendwer eine solche einfache Thyristorschaltung zur Verlustleistungsreduzierung benutzt und kann über praktische Erfahrungen berichten? Das man eine solche Schaltung nur direkt hinter einem Brückengleichrichter (Ohne Siebung) anordnen kann, dürfte ja wohl klar sein. Gruss Harald
Harald Wilhelms schrieb: > Hat denn schon mal irgendwer eine solche einfache Thyristorschaltung > zur Verlustleistungsreduzierung benutzt und kann über praktische > Erfahrungen berichten? Ja. Funktionierte ganz gut. Allerdings habe ich den Thyristor nach Spannungssoll- und nicht nach Istwert der Ausgangsspannung geregelt, um die Ausregelung schnell zu halten bei CC/CV Wechsel. Das erfordert natürlich weiterhin größere Kühlkörper für den Ernstfall, da die Verlustleistung nur im Konstantspannungsbetrieb gering gehalten wurde.
Mit der Vorregelung nach der Ausgangsspannung ist die Kühlung von Q4 nicht mehr das große Problem. Der Schleifer des Potis sollte noch einen Vorwiderstand bekommen, um den Strom durch den Eingang CL zu begrenzen. So groß ist der Nachteil nicht, wenn man die Vorregelung noch der tatsächlichen Ausgangsspannung geht: es reduziert sich die Leistung auch im Worst case Fall, nicht nur im Normalfall. Damit darf man also wirklich beim Kühlkörper und Q4 sparen. Der Nachteil ist ein langsamer Anstieg der Spannung beim Übergang CC nach CV - wirklich stören tut das meist nicht. Mit nur 0,1 Ohm als Emitterwiderstand wird das ggf. schon knapp und man bräuchte relativ große Kühlkörper. Da war die Version davor mit den 0,2 Ohm und ohne extra Shunt eigentlich besser. So gut, dass es groß auf den TK und die Verlustleistung des Shunts ankommt ist die Schaltung ohnehin nicht. Das mit dem NTC wird so noch nicht gehen. Bestenfalls schaltet der bei zu tiefer Temperatur ab. Auch ist die Einstellung sehr ungenau.
Sorry !! Sorry !! das ist natürlich ein PTC -> steigender R bei steigender Temperatur wenn der PTC über 15k geht, sperrt der Thyristor. das mit den 3 Emitter-R finde ich auch nicht so toll, bastle schon an einer neuen Version.
sooo, schon wieder eine neue Version ! was sagt ihr da zu ?
Mir fällt gegenüber der ursprünglichen Version der niedrigere Wert der Z-Diode des Vorreglers auf. 3,0V statt 4,5V. Könnte knapp werden.
Das mit der Temepratursicherung per PTC ist noch nicht gut. Bei zu hoher Temperatur wird die Spannung der Vorrregelung zu klein und man bekommt Störungen (100 Hz) am Ausgang. Außerdem fließt so immer ein gar nicht so kleiner Strom zum Ausgang, man braucht also ein relativ große Mindestlast. In der 1. Version war Strom schon mal kleiner. Der Widerstand in der Vorregelung ist ggf. auch sinnvoll bzw. nötig, wenn der Trafo eine sehr kleine Impedanz hat da gibt sonst reichlich Störungen und der Ladeelko wird gequält. Besser wäre es den Regler bei Übertemperatur für eine Zeit ganz abzuschalten und per LED zu signalisieren.
Bitte melde dich an um einen Beitrag zu schreiben. Anmeldung ist kostenlos und dauert nur eine Minute.
Bestehender Account
Schon ein Account bei Google/GoogleMail? Keine Anmeldung erforderlich!
Mit Google-Account einloggen
Mit Google-Account einloggen
Noch kein Account? Hier anmelden.






