Hallo allerseits, ich bin Gestern auf ein Phänomen gestoßen, das ich mir nicht ganz erklären kann. Ich habe eine Analogschaltung gebaut bei der ich eine Referenzspannung mittels eines Spannungsteilers und eines OPs als Impedanzwandler erzeuge. Die Spannung dient einer OP-Basierten Filterschaltung als künstliche Masse. Die Ops werden unipolar versorgt. Darum brauche ich diese Spannung zwischen Vcc und GND auf die sich dann alle Filter beziehen. Vcc = 3,3 V, Vref ca. 1,5 V. Nun habe ich beim debuggen der Schaltung (trotz kompletter SPICE-Simmulation tut sie noch nicht ganz wie ich will) ein seltsames Verhalten festgestellt. Ich habe mit dem Oszi diese Spannung gemessen. Dabei ist mir aufgefallen, dass sie extrem gestört war. Sie oszllierte sinusförmig mit ca. 200 kHz und einer Amplitude von fast einem Volt. Als ich etwas ungläubig die Kontakte des Tastkopfes vertauschte war das Ergebnis völlig anders. Wie gewünscht maß ich nun eine saubere Gleichspannung mit kaum erkennbaren Störungen. Diese beiden Messungen ließen sich jeweils mehrfach reproduzieren. Ich hatte nur einen Tastkopf angeschlossen, also kann ich einen Kurzschluss in der Schaltung durch den GND eines 2. Tastkopfes ausschließen. Ich habe das Problem auch bereits behoben. Ein großer Elko (470 µF), den ich schnell zwischen der Referenzspannung und dem echten GND der Schaltung eingelötet habe, hat es gelöst. Dann bei beiden Polungen eine Saubere Gleichspannung gemessen. Ich kann mich erinnern, dass ich schon mal erlebt habe, dass die Polung meines Oszis eine Messung beeinflusst. Ich glaube sogar bei einer ähnlichen Schaltung und ähnlichem Phänomen (weiß es aber nicht mehr ganz sicher). Ich kann mir das nicht so ganz erklären weil ich bisher immer dachte, dass der eingang eines Oszis einigermaßen symetrisch aufgebaut ist. Auch weiß ich nicht genau warum man den Kondensator den ich dann noch eingelötet habe braucht. Ich kenne Schaltungen für Referenzspannungen aus der Literatur (auch von µC.net) die ohne auskommen. Mein Oszi ist ein relativ neues (1 Jahr) Owon 8102T. Hat jemand eine Erklärung? Gruß Spannungsabfall
Ohne direkten Bezug auf deine Schaltung zu nehmen (keine Zeit): Wenn du z.B. ein Scope und einen Funktionsgenerator nutzt, dann stellen diese oft übers Netz durch die gemeinsame Masse beider Geräte eine Verbindung her. Das geht bis zur Tastkopfmasse, wodurch dann je nach Polung "komische" ERgebnisse zustandekommen. Ich nutze dann einen Trenntrafo für's Scope oder einen Differentialtastkopf.
Philipp M. schrieb: > Ich kann mir das nicht so ganz erklären weil ich bisher immer dachte, > > dass der eingang eines Oszis einigermaßen symetrisch aufgebaut ist. soso. Schon die Eingangsbuchse eine Oszis ist alles andere als elektrisch symmetrisch .-) Aber bevor wir hier weiter rätseln: Welchen TK nutzt Du (es gibt tausende? Ein paar mehr Infos machen es leichter, Dir ggfs. zu helfen.
Philipp M. schrieb: > Ich kann mir das nicht so ganz erklären weil ich bisher immer dachte, > dass der eingang eines Oszis einigermaßen symetrisch aufgebaut ist. Deshalb ist der Eingang auch über eine (asymmetrischen) BNC-Buchse mit Gnd am Außenleiter ausgeführt. ;-) Was soll daran symmetrisch sein?
Gunb schrieb: > Ich nutze dann einen Trenntrafo für's Scope Das ist wie mehrfach im Forum erwähnt eine ganz schlechte Idee bei SK1-Geräten!
flashgenervter schrieb: > Gunb schrieb: >> Ich nutze dann einen Trenntrafo für's Scope > Das ist wie mehrfach im Forum erwähnt eine ganz schlechte Idee bei > SK1-Geräten! Und?
Gunb schrieb: > flashgenervter schrieb: >> Gunb schrieb: >>> Ich nutze dann einen Trenntrafo für's Scope >> Das ist wie mehrfach im Forum erwähnt eine ganz schlechte Idee bei >> SK1-Geräten! > > Und? Nichts und, ich weise nur darauf hin, nicht das ein Anfänger das nachmacht und sich einen Schlag holt.
flashgenervter schrieb: > Gunb schrieb: >> flashgenervter schrieb: >>> Gunb schrieb: >>>> Ich nutze dann einen Trenntrafo für's Scope >>> Das ist wie mehrfach im Forum erwähnt eine ganz schlechte Idee bei >>> SK1-Geräten! >> >> Und? > Nichts und, ich weise nur darauf hin, nicht das ein Anfänger das > nachmacht und sich einen Schlag holt. Bei 3.3V-Signalen LOL, der war gut!
Gunb schrieb: > Bei 3.3V-Signalen > > LOL, der war gut! Jaja, lach nur. Wenn du mal mit der selben Methode an 230V misst wird dir das Lachen schnell vergehen. Bei Kleinspannung kann man das schon machen mit dem Oszi am Trenntrafo, aber man muss halt wissen das es grundsätzlich gefährlich ist.
flashgenervter schrieb: > Gunb schrieb: >> Bei 3.3V-Signalen >> >> LOL, der war gut! > > Jaja, lach nur. Wenn du mal mit der selben Methode an 230V misst wird > dir das Lachen schnell vergehen. Bei Kleinspannung kann man das schon > machen mit dem Oszi am Trenntrafo, aber man muss halt wissen das es > grundsätzlich gefährlich ist. Schlaumeier. Um 230V geht's hier nicht. Und wer an 230V misst, der sollte sich vorher mit dem Thema Sicheheit beschäftigt haben. Also, beim Thema bleiben.
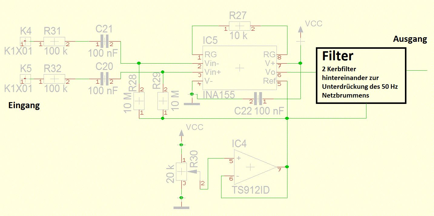
Also ich benutze den 100 MHz Standardtastkopf der bei dem Oszi dabei war. Der hat in der X1 Stelung 1 MOhm || 96pF. Das so ein Oszi nicht wirklich Symetrisch ist, ist mir schon klar. Alleine die BNC-Buchsen sind, wie ihr sagt ein deutlicher Hinweis. Aber ich hätte nicht gedacht, dass die parasitären Kapazitäten und Widerstände einen derart starken Einfluss auf den Ausgang eines Impedanzwandlers haben können. Der der wird ja direkt von einem OP getrieben. @kolisson - Danke, werd ich gleich mal einlöten. Im Moment habe ich Schwirigkeiten mit dem Differenzvertärker. Der tut nicht wie erwartet. Falls da jemand direkt einen Fehler im Plan sieht wäre das hilfreich. Ansonsten weis ich natürlich, dass das nicht zum Thema des Threads passt. Sollte ich den Fehler in den nächsten Stunden nicht finden, würde ich dafür nen neuen Thread aufmachen und auch mehr schreiben als "Der tut nicht wie erwartet"^^. Gruß
Philipp M. schrieb: > Das so ein Oszi nicht wirklich Symetrisch ist, ist mir schon klar. > Alleine die BNC-Buchsen sind, wie ihr sagt ein deutlicher Hinweis. Aber > ich hätte nicht gedacht, dass die parasitären Kapazitäten und ... Du solltest wissen: der GND des Tastkopfes / Oszis ist (meistens) mit Schutzerde verbunden. Wenn Du diesen GND irgendwo in der Schaltung anschließt, erdest Du diesen Punkt also. Alle Kapazitäten der Schaltung zur Umgebung, z.B. auch die Koppelkapazitäten des Netztrafos im Netzgerät, liegen jetzt parallel zu diesem Punkt in der Schaltung. Zusätzlich koppeln auch noch alle Störungen aus den 230V-Netz in die Schaltung. Gruß Dietrich
Danke erstamal an alle, was ihr sagt klingt Plausibel ich hätte nur nicht gedacht, dass die Effekte so gravierend sind. Ich habe einen 330 nF Kondensator von Pin 5 de IC4 zu GND eingelötet. Trotzdem tritt dieser Effekt auf wenn nicht auch am Ausgang der des OPs ein Kondensator ist (Ob der auch kleiner sein darf als ein fetter Elko probier ich jetzt mal aus. Die frequenz ist übrigens 214,6 kHz - falls das interessant ist. Ich habe mal ein Bild gemacht. Bei der Roten Kurve wurde GND des Tastkopfes mit GND der Schaltung verbunden und die Tastspitze an den Ausgang des OPs gehalten. In der Türkiesen Kurve war es anders herum. Einen Funktionsgenerator habe ich bei der Messung nirgend eingesetzt. Es war nur das Oszi und ein Normales Labornetzteil im Einsatz.
Philipp M. schrieb: > Ich habe mal ein Bild gemacht. Bei der Roten Kurve wurde GND des > Tastkopfes mit GND der Schaltung verbunden und die Tastspitze an den > Ausgang des OPs gehalten. In der Türkiesen Kurve war es anders herum. Und du wunderst dich darueber das der OP anfaengt zu schwingen bei der kapazitiven Last die das Oszilloskope mit seinem GND Anschluss darstellt. GND vom Skope gehoert an GND der Schaltung und nicht auf irgendeine Signalleitung.
Also das Verhalten scheint ja weit weniger mysteriös zu sein als ich zunächst vermutet habe. Aber so ganz klar ist es mir leider immer noch nicht. Eine Kapazitive Last ist ja eine Kapazität zwischen zwei Potentialen. Da mein Netzteil einen Trafo hat müsste es ja Galvanisch vom Oszi getrennt sein. Dann kann doch die Kapazitive Last, die das Oszi darstellt, doch nur eine Kapazität zwischen den beiden Punkten sein an dem ich den Tastkopf anschließe. Und wenn die verpole dürfte das ja nichts ausmachen. Das diese Annahme falsch ist, ist mir klar. Das beweist das Experiment und eure Aussagen gehen ja auch in die Richtung. Kann jemand genau erklären (oder hat nen Link dafür) wo welche Kapazitäten wirken und wie diese sich verändern wenn man die Polung tauscht.
@ Philipp M. (spannungsabfall) >Kann jemand genau erklären (oder hat nen Link dafür) wo welche >Kapazitäten wirken Die parasitäre Koppelkapazität in deinem Trafo, das können einige nF sein. MFG Falk
Eingang des Skopes
Eingang Skope---------+----------------> zum Y Verstaerker
|
15pF Eingangskapazitaet
|
GND Skope-------------+---------------->
|
PE
Netzteil des Skopes
Trafo
NetzSkope---- ----Versorgungs Skope
I I
I I
NetzSkope-+-- --+--GND
| |
--- nF--| einige nF Koppelkapazitaet zwischen Netz und Skope
durch Trafo und Netzfilter
Also nix mit symetrischen Eingang.
Operationsverstärkerschaltungen sind prädestiniert dazu bei kapazitiver Belastung am Ausgang zu schwingen! Das geht sehr schnell, weil sich eine Phasenverschiebung ergibt, die aus einer Gegenkopplung eine Mitkopplung machen kann. Teilweise können wenige nF oder weniger schon ausreichen.
Bitte melde dich an um einen Beitrag zu schreiben. Anmeldung ist kostenlos und dauert nur eine Minute.
Bestehender Account
Schon ein Account bei Google/GoogleMail? Keine Anmeldung erforderlich!
Mit Google-Account einloggen
Mit Google-Account einloggen
Noch kein Account? Hier anmelden.

