Hallo, ich habe meinen ENC wie oben beschrieben angeschlossen gehabt. Anschließend hab ich festgestellt, dass das ja völlig falsch ist. Wie kann ich überprüfen, ob der ENC dadurch kaputt gegangen ist, da ich noch nicht mal einen LINK hinbekomme. Gruß
Ich seh im Schaltplan nix, was so falsch ist um einen Defekt hervorzurufen. Kannst du prüfen ob der Quarz schwingt?
naja wenn ich register auslese steht das drinn was ich reingeschrieben habe. also wenn ist höchstens der Ausgang zur Buchse defekt. Nein ich wüsste nicht wie hab zwar ein Oszi aber der Messkopf ist denke ich nicht hochohmig genug.
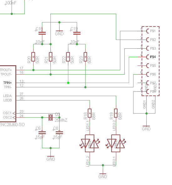
Die Mittelanzapfung der Tx-Wicklung muss über einen Ferrit mit VDD verbunden werde, da die Sendeendstufe des ENC nur gegen Masse Treiben kann, jedoch nicht gegen VDD. Aber kaputtmachen wirstr du nichts, wenn du das nicht tust. Der ENC kann halt nur nicht Senden. Oder meinst du noch etwas Anderes mit "völlig falsch"? Das Schatplansymbol sieht auch wie eine normale RJ45-Buchse. Du hast aber schon eine Buchse mit Übertrager benutzt, oder?
jep hab auch grad nochmal die buchse im Datenblatt angeguckt. ist doch richtig angeschlossen (fast) http://www.csd-electronics.de/data/pdf/SI-60024-F.pdf Hab grad keine Spule zur Hand, geht vorrübergehend auch ne Dratbrücke?
soso schrieb: > Hab grad keine Spule zur Hand, geht vorrübergehend auch ne Dratbrücke? Geht auch, wenn die 100nF Kondensatoren kurz angebunden sind. Oder ein niederohmiger Widerstand.
Bitte melde dich an um einen Beitrag zu schreiben. Anmeldung ist kostenlos und dauert nur eine Minute.
Bestehender Account
Schon ein Account bei Google/GoogleMail? Keine Anmeldung erforderlich!
Mit Google-Account einloggen
Mit Google-Account einloggen
Noch kein Account? Hier anmelden.
