Hallo, eine vielleicht einfache Frage: Wie kann ich in Eagle light nur eine Copper layer machen? Vorgegeben sind 2, wenn ich z.B. Layer 16 lösche, kommt eine Fehlermeldung, ungefähr so: Bei via-boards müssen es 2 layer sein.... In der Hilfe konnte ich dieses Thema nicht finden. gruß aus Berlin
Tanuchin schrieb: > Wie kann ich in Eagle light nur eine Copper layer machen? Du zeichnest deine Leiterbahnen nur auf dem Bottom-Layer (bedrahtet), oder nur auf dem Top-Layer (SMD). Fertig.
Ist mir noch nicht klar, wie ich das mit dem Autorouter mache, daß der nur die untere copper layer zeichnet... Ich werds demnächst ausprobieren. Top layer müßte doch die Bestückungsseite sein.... Danke.
> wie ich das mit dem Autorouter mache
den verwendet man ja auch nicht!
Tanuchin schrieb: > Ist mir noch nicht klar, wie ich das mit dem Autorouter mache, daß der > nur die untere copper layer zeichnet... Ich werds demnächst > ausprobieren. Der Autorouter von EAGLE ist bei einlagigen Platinen wirklich nicht so toll. Wenn du es trotzdem probieren willst, musst du im Autorouterfenster bei dem Layer, den der Autorouter nicht verwenden soll, "N/A" auswählen.
Höffi schrieb: > den verwendet man ja auch nicht! Richtig. Denn so ein Autorouter ist, wie wenn man ein Haus plant, und dabei nur sagt (Schaltplan): das soll da 7 Zimmer haben, eine Treppe und was sonst noch dazugehört. Und dann das ganze platziert: hier das Bad, da die Küche, dort die Haustür und noch ein paar Fenster (Layout Bauteilplatzierung). Und anschliessend zum Schluss (Autorouter) dem Maurer die Platzierung der Innentüren, der Treppe, der Steckdosen und Wasseranschlüsse überlässt. Würde dir so ein Haus gefallen (insbesondere, wenn du vorher schon die ganze Arbeit gemacht hast)? Nein? Warum machst du es dann beim Layout so? Daniel Polz schrieb: > Der Autorouter von EAGLE ist bei einlagigen Platinen wirklich nicht so > toll. Diese Aussage ist auch für mehrlagige Platinen zutreffend.
Lothar Miller schrieb: >> Der Autorouter von EAGLE ist bei einlagigen Platinen wirklich nicht so >> toll. > Diese Aussage ist auch für mehrlagige Platinen zutreffend. Ich muss zugeben, dass ich auch lieber komplett selbst route. Die Idee ist allerdings, Analogteil selbst zu routen und den Autorouter zum Schluss nur noch Busleitungen etc. verlegen zu lassen. In den typischen "Drecks-Autorouter"-Threads wurde das öfters als praktikable Routingstrategie hingestellt. Fehlinfo?
Wenn man den Schaltplan so zeichnet, daß die Bauelemente, die eine Baugruppe bilden, schön beieinandersitzen, dann kann man danach das sog. ULP "Autoplace.ulp" ausführen. Das erzeugt eine .brd-Datei, bei der die Bauelemente weitgehend so an- geordnet sind wie auch im Schaltplan. Man kann nun zunächst die Masse- leitungen von Hand routen. Nun kann man es mal mit dem Autorouter versuchen. Natürlich muß man dort von Hand nacharbeiten, denn der Autorouter weiß nicht, welche Ströme wo fließen, d.h. welche Breite die Leiterzüge haben sollen. Man sieht dann aber sehr gut, ob die Bauelemente so sitzen, daß sie (fast) alle geroutet werden können. Falls nicht, kann man immer noch einzelne Bahnen "unrouten" lassen und die Bauelemente von Hand an bessere Stellen schieben. Wenn ich eine Platine mit wenigen Bauelemente habe, dann route ich sie von Hand. Kommen aber so >5 Schaltkreise zusammen, dann verschaffe ich mir erst mal wie oben beschrieben einen Überblick. MfG Paul
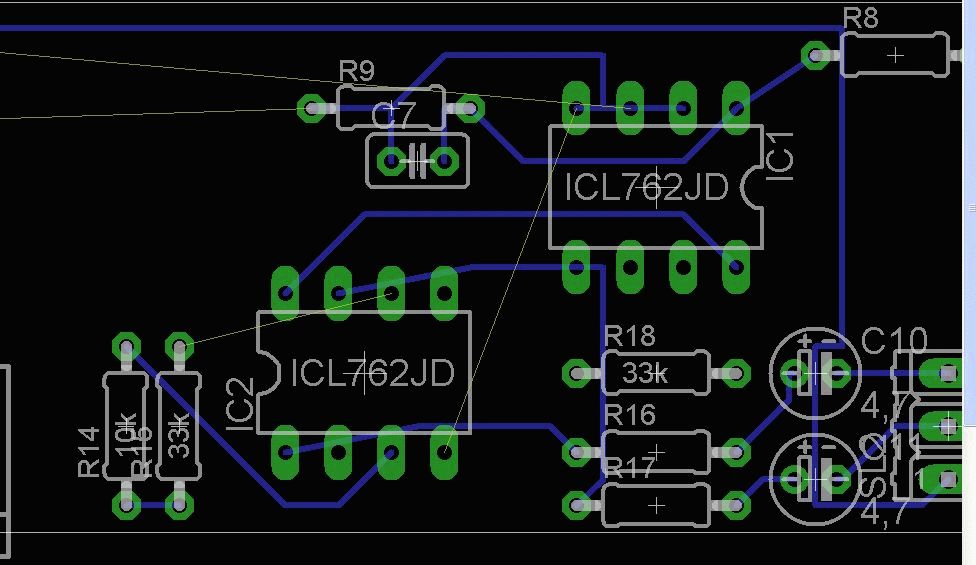
Danke für die Antworten, ich hab es wirklich geschafft, daß der Autorouter nur blaue Linien Zeichnet. Ist das die Leiterbahnseite der Platine? Müßte Layer 16 sein... Also - wie ich höre, muß man doch viel mit Hand nacharbeiten. Noch eine Frage: Wie kann ich auf der Oberseite einen Draht einzeichnen, um die Leiterbahnen zu vereinfachen. Und das, ohne den Schaltplan zu vermurksen. Oder geht das nur über den Schaltplan? Der Befehl "wire" für das Board ist glaub ich der falsche Weg. In meinem Board will ich also vertikal zwischen den ICs einen Draht haben, damit die noch fehlende direkte Verbindung zwischen den ICs machbar ist....
Tanuchin schrieb: > In meinem Board will ich also vertikal zwischen den ICs einen Draht > haben, damit die noch fehlende direkte Verbindung zwischen den ICs > machbar ist.... Den zeichnest du im TOP Layer (rot). Eagle setzt dir sogar automatisch vias am Anfang und am Ende des Top Layers. Allerdings, dein Layout da oben sieht echt vermurkst aus. Da ist ja alles schräg und krumm. Versuch mal nur 90 oder 45 Grad Winkel zu machen. Und Route so ein paar Verbindungen um Gottes Willen von Hand! gruß cyblord
Jadoch - wird alles schön nachbearbeitet. Ich meinte natürlich einen Draht und keine Leiterbahn - ich will ja einlagige Platine machen!
Du kannst dann statt der Leiterbahn auf dem Top-Layer einen Draht einlöten. Unter: Werkzeuge->Autorouter->General kannst Du in dem Klappmenü auch andere Leiterbahnwinkel auswählen, damit das anständig aussieht und nicht die Strippen quer über falsche Anschlüsse laufen. Über: Werkzeuge_>Layout prüfen->Sizes kannst Du die Leiterbahnbreite einstellen. Mach es ruhig noch einmal, gib Dich nicht gleich mit dem erstbesten Ergebnis zufrieden. MfG Paul
Genau, ich will einen Draht einlöten. Dazu muß ich doch 2 Lötpunkte anbringen. Die "Via"-Punkte scheinen aber immer durchkontaktierte Lötpunkte zu sein... Welche nehm ich für eine einlagige Platine? In der Board-Ansicht seh ich nur eine Version von Lötpunkten .... PS: Ich war schon für einen Eagle-Kurs angemeldet, der dann ausgefallen ist. Mir gefällt die Rumprobiererei auch nicht besonders, aber immoment seh ich keine Alternative, als mich da durchzufinden...
Ja, na freilich sind VIAs Durchkontaktierungen. Nur: Wenn es nur einen Layer auf der Unterseite gibt (Bottom) dann hast Du als Via nur ein Bohrloch, in das Du Deine Drahtbrücke von oben reinsteckst und unten anlötest. Du hälst praktisch das Programm zum Narren, indem es Dir auf der Oberseite einen Leiterzug zeigt (rot) Du aber dreist statt dessen eine Drahtbrücke einlötest. MfG Paul
Also, das mit den Drähten funktioniert bei mir. Jetzt hab ich noch eine Frage über die ich in der Hilfe nichts finden konnte: Wie kann ich ein Teil eines Schaltplans in den Schaltplan eines anderen Projektes kopieren? .. damit ich diesen Teil nicht nochmal zeichnen muß ... Mit group > copy > paste gehts leider nicht, wenn ich den zweiten Plan aufgerufen habe ist die Zwischenablage leer _
Nee - funktioniert nicht, bei öffnen des zweiten Plans wird der erste geschlossen und die Zwischenablage ist leer. Nix reinzupasten...
Also -den Rechner nochmal hochgefahren, das ganze nochmal gaaanz langsam probiert - und tatsache, es geht! Die Tastenkombinationen funktionieren zwar nicht - aber über die Menu-Befehle group > cut > paste gehts irgendwie, supi! Danke für den Tipp - eine Stunde Arbeit gespart...
Höffi schrieb: >> wie ich das mit dem Autorouter mache > > den verwendet man ja auch nicht! Das trifft aber nur zu wenn man keine Ahnung hat!
Der Autorouter funktionierte bei meinem kleinen Plan recht gut!
Aha --- es gibt doch Drähte, unter Jumper > J. Die sind 5, 7, 10, 12, 15, 20 mm lang. Ob das praktischer ist als ein virtuelle Oberseite - müßte man testen.
Tanuchin schrieb: > Ob das praktischer ist als ein virtuelle Oberseite - > müßte man testen. Nein. Ist doch komplett unflexibel und muss im Schaltplan mitgeschleppt werden. Macht also nur bei mehr als einer Lage Sinn, wenn die Verbindung auf keinem Layer mehr Platz hat.
Stimmt, im Schaltplan sieht das blöd aus - und ist viel Arbeit. Da die aber Drähte einen festen Ort haben, kann man das ganze Brett abrippen und neu berechnen... Kann man auch bei einer 2-lagigen Platine nur die blauen Bahnen als group abrippen und neu autorouten?
Dafür gibt es wahrscheinlich einen Befehl, aber ich mache das, indem ich mir nur den Bottomlayer anzeigen lasse und dann als Gruppe auflöse. Schau doch mal in die Hilfe zum RIPUP-Befehl. Dein Argument finde ich schon etwas seltsam. Meist ergibt sich doch dann aus einer neuen Leiterbahnführung auch der Bedarf, die Brücken umzusetzen. Vollkommen gleichgültig, ob man Jumper oder virtuelle Brücken verwendet. Zeig doch mal dein Board!
Die Brücken habenschon Nachteile, aber auch Vorteile, denn Brücken können sich kreuzen und gewinnen dadurch an Flexibilität. Das Board muß ich noch bearbeiten. Ein einseitige Platine hinzubekommen dauert...
Tanuchin schrieb: > aber auch Vorteile, denn Brücken > können sich kreuzen und gewinnen dadurch an Flexibilität. Na, also dann nimm doch gleich Lochraster...
Bitte melde dich an um einen Beitrag zu schreiben. Anmeldung ist kostenlos und dauert nur eine Minute.
Bestehender Account
Schon ein Account bei Google/GoogleMail? Keine Anmeldung erforderlich!
Mit Google-Account einloggen
Mit Google-Account einloggen
Noch kein Account? Hier anmelden.
