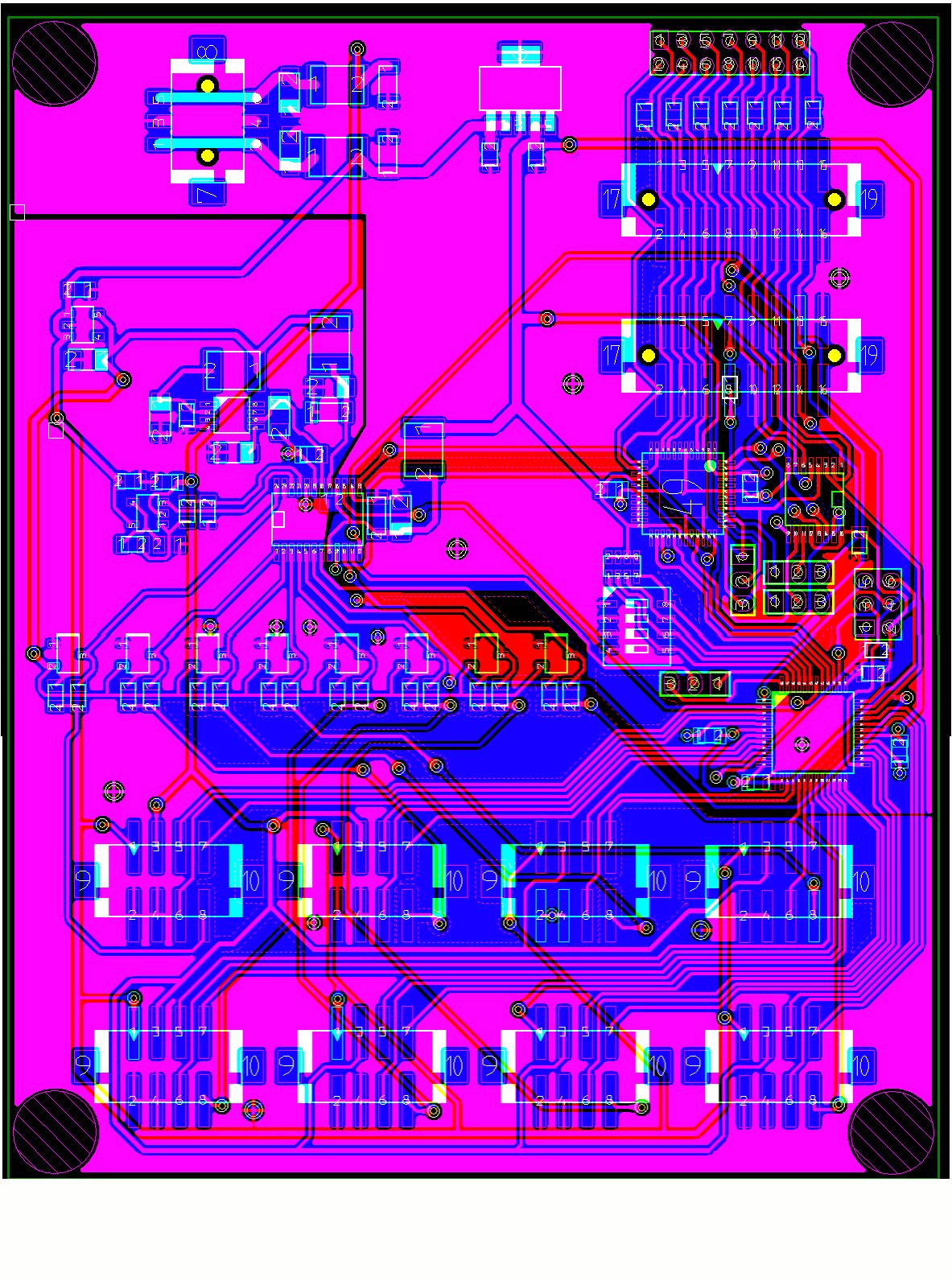
Hallo zusammen, habe nur wenig Erfahrung im Layout-Erstellen und wollte euch mal um Beurteilung/Kritik zu diesem Layout bitten. Die Platine ist 2-lagig und ist als 1. Prototyp zum Testen gedacht. Die 8 Stecker unten sind zum Anschliessen von 8 Sensoren, die jeweils ein analoges Spannungssignal liefern und eine Umschaltung der Verstärkung haben. Diese wird mit einem 3-bit-breiten "Signal" umgeschaltet, welches auch über diese Stecker den Sensoren zugeführt wird. Dieses Signal kommt vom CPLD (der TQFP-Baustein über einem von diesen 8 Steckern rechts). Die analogen Signale werden mit einem ADC gewandelt und per SPI (differentiell LVDS) an die Steuerung weitergegeben. Die LVDS-Treiber/Receiver sind rechts, darüber sind die SPI-Stecker (davon 2, weil über den anderen ein weiteres (oder mehrere) gleiches Board im Chain-Mode angeschlossen wirden kann. Soweit grobe Beschreibung der Funktion. Wäre dankbar für Hinweise, was nicht in Ordnung ist, welche groben Fehler es gibt. Wieviel Zeit braucht ein erfahrener Layouter für eine Platine mit dieser Komplexität? Habe Tage damit verbracht.
Noch einige Infos: Das Bild ist zusammengestellt aus 2 Screenshots, die Zusammenfügestelle ist etwas unsauber, merkt man an den Leiterbahnen, einfach ignorieren. Der ADC hat analoge und digitale Versorgungen. Analogteil wird mit 5V gespeist, Digitalteil mit 3.3V. Der CPLD und die Treiber haben auch 3.3V. Die analoge und digitale Masse sind getrennt, im Layout gut zu sehen (nur in einem Punkt zusammengeführt). Die Vias sind recht groß, weil der Prototyp "von Hand" hergestellt wird.
Hübsch... Mal ehrlich, was willst Du hören? Ohne Funktion und Bauteile zu kennen ist das Einzige, was mir auffällt die Leitung oben links, die von Versorgung??? kommt und auf eine andere??? Groundfläche wechselt, da würde ich mir mal Gedanken über die Stromschleife durch den Rückstrom machen... Achja, und streu mal ne Hand voll DuKos drüber....
> Ohne Funktion und Bauteile zu kennen
Mir ging es erstmal um eine grobe Durchsicht, die Funktion habe ich ja
allgemein beschrieben. Wenn sich jemand die Schaltung ausführlicher
anschauen will, im Anhang ist der Schaltplan.
Ist das Layout viel zu unübersichtlich oder umfangreich oder komplex, als dass sich jemand damit beschäftigen will? Oder warum sagt keiner mehr was?
Das waren jetzt gerade mal zwei Stunden, die du gewartet hast. Was erwartest du? Das niemand etwas besseres zu tun hat, als sich dein Layout anzusehen?
Eigentlich fast vier Stunden, aber ich schaue auch auf die Anzahl der Downloads von dem Layout und sehe dass sich doch schon recht viele es angeschaut haben werden. Gut, einige aus Neugier, die anderen dachten vielleicht, es ist etwas sehr einfaches und haben es bald sein lassen, aber einige wenige werden sich vielleicht schon etwas mehr Zeit genommen haben. Klar ich habe gar keinen Anspruch auf Hilfe, hab ja nur vorsichtig nachgefragt.
Gehe nicht im spitzen Winkel aus einem Pad raus. Du erzeugst damit Säurefallen. Mach dir die Stromwege (Versorgung und hochfrequente Signale) bewusst und setze dieses Wissen mit einigen gezielten Durchkontaktierungen um. Deine Massefläche ist völlig zerschnitten. Die Winkel, die du verwendet hast, sind nicht "sortenrein". Der optische Eindruck leidet darunter. Versuche nur 45/90°-Winkel zu verwenden. Sehe ich das falsch, oder hast du versucht, zwei verschiedene Massepotentiale zu realisieren?
Danke für die Rückmeldung Frank, ebenso an M.B. und Heißluftbenutzer! Frank Bär schrieb: > Deine Massefläche ist völlig zerschnitten. Ja, leider sind für mich bei dieser Anzahl an Verbindungen 2 Lagen schon zu wenig. Bin gerade dabei, die Signalwege zu verfolgen und die Masseflächen so zu verbinden, dass möglichst kleine Stromschleifen entstehen. > Versuche nur 45/90°-Winkel zu verwenden. Habe ich eigentlich in 99% der Fälle, frei Winkel sind seltene Ausnahmen. Wo hast du welche entdeckt. > Sehe ich das falsch, oder hast du versucht, zwei verschiedene > Massepotentiale zu realisieren? Ja, das habe ich hier erwähnt: Beitrag "Re: Und wieder Bitte um Layout-Durchsicht"
Einen krummen Winkel gibts bspw. an dem TQFP48, Pin 3. Die beiden Masseflächen sind, wie es scheint, unter dem SO24 und am rechten Rand der LP verbunden. Führe keine Digitalsignale koplanar zur Analogmasse.
Viel zu unübersichtlich. Welche Layout Software? PDF kann ein Layout nicht fehlerfrei darstellen. Es gibt dabei immer Darstellungsfehler. Die PDF Auflösung müßte höher sein, als die des Layoutprogramms. Was mir auffällt: Welche Stärke hat das Polygon? Zu kleine Strichbreiten blähen die Fertigungsdaten unnötig auf.
Yoschka schrieb: > Zu kleine Strichbreiten blähen die Fertigungsdaten unnötig auf. So what. Die Daten gehen aus einem Computer raus in den anderen rein, solange der Transport keine Probleme macht, können das auch zig MB sein. Die LP dürfen dadurch nicht teurer werden. Die Zeiten von Akustikkopplern und Lochstreifen sind lange vorbei, Kompromisse in der Auflösung sind nicht mehr nötig. Ich habe schon Polygone mit 1 µ gefüllt, weil der Kunde entsprechend spitze Ecken verlangt hat (war ein Messgitter für eine Neutronenquelle). Aber Gedanken was nötig ist sollte man sich immer machen. Gruss Reinhard
Ich danke erstmal für die Antworten! Frank Bär schrieb: > Einen krummen Winkel gibts bspw. an dem TQFP48, Pin 3. Das wird ein Auflösungsproblem sein. Ich weiß nicht, wie ich diese farbige Layoutansicht anders als Graphik darstellen kann. Ich habe einen Teil des Layouts in max. möglicher Größe auf dem Bildschirm dargestellt und ein Screenshot gemacht, dann den übrigen Teil dargestellt und ebenfallst Screenshot davon, dann die beiden Screenshots mit Gimp zusammengefügt. Ist klar dass die Auflösung verloren geht. > Die beiden Masseflächen sind, wie es scheint, unter dem SO24 und am > rechten Rand der LP verbunden. Nein, nur in einem Punkt unter dem ADC (SO24), das entspricht der Layout-Empfehlung von TI für AD-Wandler. > Führe keine Digitalsignale koplanar zur Analogmasse. Koplanar bedeutet in einer Ebene liegend, oder? Meinst du, die Digitalsignale sollen nicht über der Analogmasse verlaufen? Yoschka schrieb: > Viel zu unübersichtlich. Ich weiß leider nicht, wie ich es besser als Graphik darstellen kann. > Welche Layout Software? Integra Station, verwendet wohl keiner mehr hier im Forum. > PDF kann ein Layout nicht fehlerfrei darstellen. > Es gibt dabei immer Darstellungsfehler. > Die PDF Auflösung müßte höher sein, als die des Layoutprogramms. Wie kommst du auf PDF, ich habe das Layout im GIF-Format angehängt. In PDF kann ich diese farbige Mehrlagenansicht aus dem Layoutprogramm direkt gar nicht erzeugen. > Welche Stärke hat das Polygon? > Zu kleine Strichbreiten blähen die Fertigungsdaten unnötig auf. Da verstehe ich leider nicht, was du meinst. Meinst du die Masseflächen?
Bitte melde dich an um einen Beitrag zu schreiben. Anmeldung ist kostenlos und dauert nur eine Minute.
Bestehender Account
Schon ein Account bei Google/GoogleMail? Keine Anmeldung erforderlich!
Mit Google-Account einloggen
Mit Google-Account einloggen
Noch kein Account? Hier anmelden.
