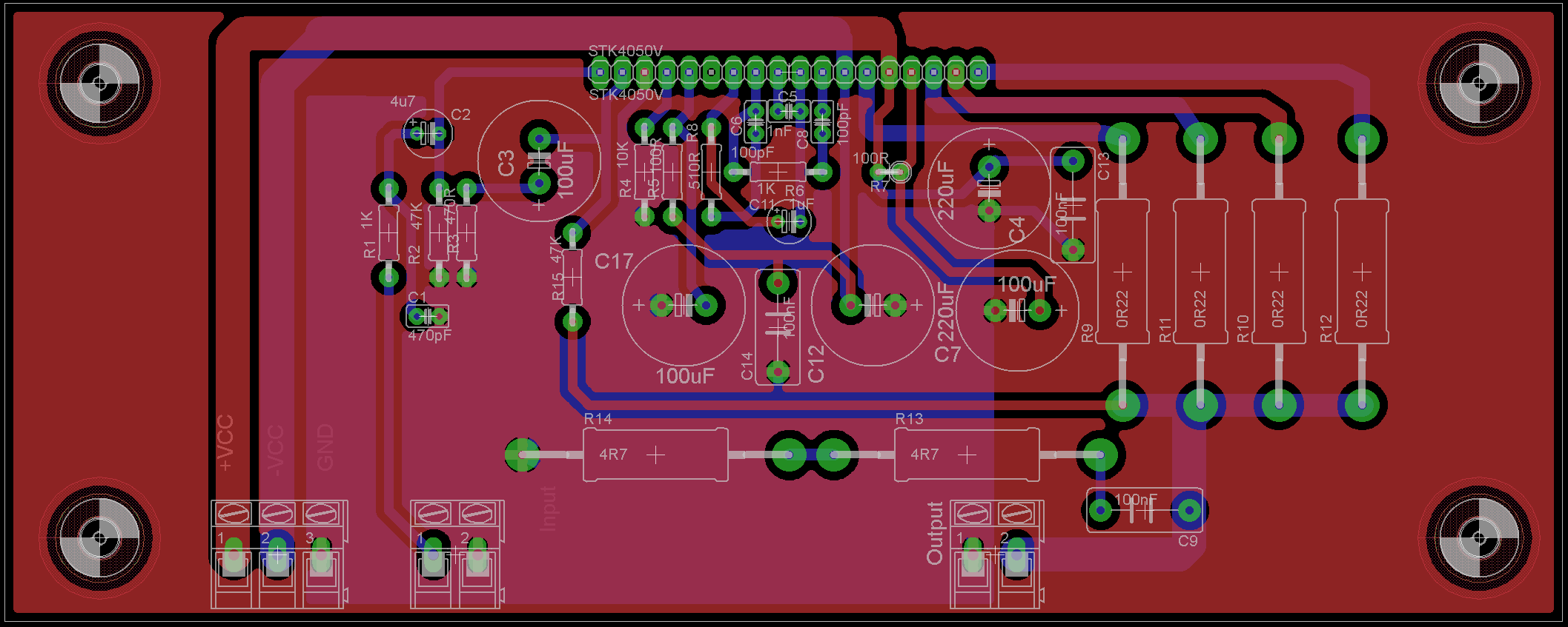
Hallo Jungs, hier ist mein erster Entwurf. Ihr habt mit Sicherheit noch Vorschläge, lass mich mal hören bitte..
Warum EINE Leiterbahn auf dem TOP-Layer - schieb doch alles was runter, oder geht's mit nem Kühlkörper dann nicht mehr?
Die Versorgung, sollte schon eine fette Leiterbahn sein, also brauche ich Platz.Das Problem ist, das die Beine des STK nicht sehr lang sind. Das Modul muss auf einen Kühlkörper, also muss so nach wie möglich am Rand sein.
> Warum EINE Leiterbahn auf dem TOP-Layer Wahrscheinlich weil er da einfach ein dicken Draht als Jumper Wire drüberlötet und schon ist es einseitig. Über Masse fliesst nicht viel Strom, insofern sind die dünneren Leitungen dort akzeptabel, allerdings würde es mich nicht wundern, wenn die Masseführung trotzdem schlecht ist (grosse Kreise wirken wie Spulen in die die hohen Ströme aus V+/V- und Ausgang reininduzieren). Und auch der STL4050 enthält keine Ausgangsschutzschaltung Lautsprecherschutzschaltungen: uPC1237, TA7317 http://www.rotgradpsi.de/mc/etc/saveamp.html http://www.audiocreativ.com/DE/pd-651699556.htm?categoryId=6
MaWin schrieb: > Wahrscheinlich weil er da einfach ein dicken Draht als Jumper Wire > drüberlötet und schon ist es einseitig. Die eine Leiterbahn bleibt, auf dem Top Layer, weil die Platine bei "Jakob" in Auftrag gegeben wird und bei dem Preis spielt keine Rolle ob einseitig oder nicht. Softstarter / Lautsprecheschutz kommt extra, habe nicht vergessen !!!..habe schon etwas, trotzdem Danke. Wie sollte die Leiterbahnführung aussehen ? Leider finde ich sehr wenig was den STK anbelangt, aber die Soundqualität ist wirklich OK..muss ich sagen.
Zusätzliche Bauteile zum Schaltplan hinzugefügt, wegen Stabilität. http://ampslab.com/trans_stk4050.htm
Eine gute Pufferung der Vesorgungsspannung(en) hat noch keinem Verstärker geschadet. Im Gegenteil, wen Du Pech hast, schwingt Deine Schaltung ohne diese Pufferkondensatoren - und dann hilft u.U selbst eine Schutzschaltung nicht vor der Selbstzerstörung des ICs/Hybrids. Mein Vorschlag: je 2200uF//100nF zwischen den Versorgungsspannungen und GND!!
Ich habe Sony Kondis hier, 22000uF habe 4 Stück... Frage im Datenblatt gibt es noch jeweil einen 500 Ohm Widerstand paralell zum Siebelko..warum ? http://html.alldatasheet.com/html-pdf/41575/SANYO/STK4050/257/2/STK4050.html Wiviel Watt müssen sie haben ?
> ...einen 500 Ohm Widerstand parallel zum Siebelko..warum ?
Damit sich die fetten Elkos auch in nützlicher Frist wieder (definiert)
entladen, wenn man den Strom abstellt. 500 Ohm ist aber bei +/-66V
extrem ineffizient. Laut Herrn Ohm verheizt Du da P=U^2/R fast 9W pro
Widerstand!! Nimm 4.7kOhm und 2W-Widerstände, das reicht auch!
Vergiss nicht, zusätzlich zu den dicken Elkos, welche ja wahrscheinlich
etwas abgesetzt montiert sind, noch jeweils 100nF parallel zu einem Elko
mit vernünftiger Kapazität (Daumen mal Pi so 100...470uF) möglichst nahe
dem Hybridmodul zu platzieren. Das kostet fast nix und erspart u.U. viel
Ärger.
Ich hab' auch mal klein angefangen und mir hat es Verstärker-ICs
zerlegt, weil ich damals dachte, es gehe sicher auch ohne diese
Kondensatoren...
Christoph, danke für Deine nützlichen Tipps. Die fetten Kondis werde ich auf extra Platine machen. habe geplant 2 x 22000uF pro Spannung. Also insgesamt 4 Stck ( habe da ) Wenn ich Dich richtig verstanden habe, dann auf dieses Platine noch 4 Stck 100nF und auf der Verstärkerplatine nahe zu Hibryd Modul 100-470uF . Die wären dann C10 und C12 ( anstatt 47uF ) oder ? ist der Platz OK ? oder näher an Hibryd ?
Die 2x100nF und 2x z.B. 220uF müssen so nahe wie möglich an die Versorgungspins des Moduls. Wenn sie zu weit weg sind, können sie eventuelle Schwingneigung der Schaltung nicht mehr unterdrücken. Das Netzteil mit den richtig grossen Elkos kannst Du getrost etwas abgesetzt platzieren. Diese Elkos dienen in erster Linie dazu die Spannung zu glätten und ggF. genug Energie für kurze Leistungsspitzen zur Verfügung zu stellen.
Sind c10 und C12 "zu weit" ? Wenn ja, dann kann ich das Layout ändern, kein Thema Noch etwas zu der Sieb Elkos. Im Datenblatt hat Sanyo 2 x 10000uF angegeben. Was "passiert" wenn ich nach dem alten Bauernregeln - wie hilft viel - 2 x 22000uF einsetze ? Plus die 4k7 2 W einsetze ?
> Sind c10 und C12 "zu weit" ?
In meinen Augen zu weit. Der Abstand zum Modul sollte nicht mehr als
1..2cm betragen (und noch je 100nF spendieren).
Die 22000uF stören höchstens den Trafo, denn der muss den
(pulsierenden!) Ladestrom der Elkos liefern. Welche Leistung hat der
Trafo im Verhältnis zum Verstärker?
Der Trafo, was ich da habe ( muss ich noch umwickeln ) wird 2 x 45 V haben. Ursprüng war der Trafo mit einer sekundären Wicklung 107V und war mit "glaube" 225VA oder 300VA angegeben.Muss noch gucken... Ich habe mühselig die komplette sekundäre angewickelt, und werde jetzt komplett (2 Adern ) aufwickeln. Damit ich 2 symmetrische sekundäre Wicklungen haben werde.Ich hoffe wird es passen.
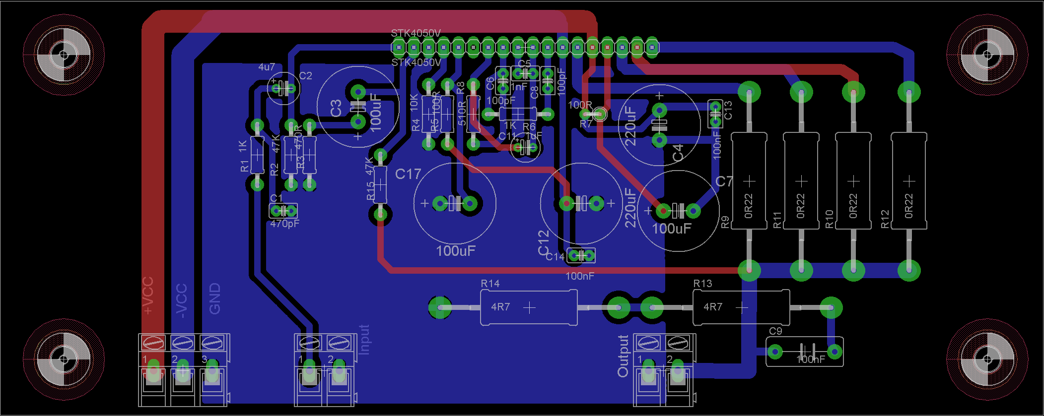
Update: Der Vorschlag vom Christoph : 2 x 220uF plus 2 x 100nF in der Versorgung eingefügt ( so nah wie möglich ) Habt Ihr noch verbessurung Vorschläge ?
Leider habe ich falsche Package bei der Kondis erwischt, deshalb musste ich alles neu Routen. Habe versucht die beiden 220uF und 100nF näher an den Hibryd zu setzten. Was könnte ich besser machen ?
Mal kurz zusammengeschrieben, was mir aufgegallen ist ;-): Warum ist die Outputbuchse verdreht? Die Dukos der VCC Leitung könnte man auch durch mehrere nebeneinander ersetzen. Sollte zwar in deinem Fall so auch gehen, aber wenn man schon dicke Leitungen spendiert, sollte das auch drinn sein. Einige Winkel sehen sehr unhübsch aus. Das ganze könnte man noch auf kleinerem Raum machen, hätte neben der Kostenersparnis noch den Vorteil, dass du weniger Störungen einfängst. Die einzelnen Schleifen möglichst kurz halten (Besonders unschön: Bei C1). Hast du dir die Widerstände schon rausgesucht? Sonst würde ich eher kleinere nehmen (ich meine jetzt nicht R9...13). Auch die Drähte bei R9...13 könnte man kürzer machen. Welchen Kondensator möchtest du für dein Zobelglied verwenden?
Update...... Heißluftbenutzer schrieb: > Die Dukos der VCC Leitung könnte > man auch durch mehrere nebeneinander ersetzen. Was meinst damit ? Welchen Kondensator möchtest du für dein Zobelglied verwenden? Verstehe ich Deine Frage nicht....
C9 aus Folie Mkp oder mkt und vll 400V Spannungsfestigkeit. Dort treten zwar sicher keine 400v auf aber zwecks eines besseren Innenwiderstandes ist es schlauer.
Thomas der Bastler schrieb: > Heißluftbenutzer schrieb: >> Die Dukos der VCC Leitung könnte >> man auch durch mehrere nebeneinander ersetzen. > > Was meinst damit ? Anstatt einer Durchkontaktierung mehrere nebeneinander zu verwenden. So wie hier: http://www.analog.com/library/analogDialogue/archives/39-09/3909_09.gif z.B. 6 in einem Rechteck statt der einen, senkt den Übergangswiderstand und lässt größere Ströme zu ;-) > Welchen Kondensator möchtest du für > dein Zobelglied verwenden? > > Verstehe ich Deine Frage nicht.... Das: Philipp Bigott schrieb: > C9 aus Folie Mkp oder mkt und vll 400V Spannungsfestigkeit. Dort treten > zwar sicher keine 400v auf aber zwecks eines besseren Innenwiderstandes > ist es schlauer. Falls es an dem Ausdruck "Zobelglied" lag, so hilft Google weiter und du lernst auch noch was dabei ;-)
Ansonsten sieht es schon mal deutlich besser aus, auch wenn ich persönlich dennoch zumindest auf der Eingangsseite Masseflächen verwenden würde. Die Leitungen an C7 sind auch noch etwas lang.
Update, aber erstmal THX für die Tipps.... Nun ich habe noch ein bisschen Probleme mit C7..könnte zwar näher an C4 C12 aber dann komme nicht mehr sauber an R7 ran..hmm.. Masse Fläche am Eingangsbereich und DK gesetzt an Vcc
C9 ist noch nicht geändert und ich würde die Massefläche doppelseitig ober den größten Teil der Schaltung bis zu der Ausgangsseite des ICs machen. Eventuell auch komlett. Bei doppelseitiger Massefläche in jedem Fall einige Durchkontaktierungen spendieren, die die beiden verbinden.
Update C9 habe ich gegen MKT ( grösser ) ersetzt und eine grössere GND Fläche erzeugt
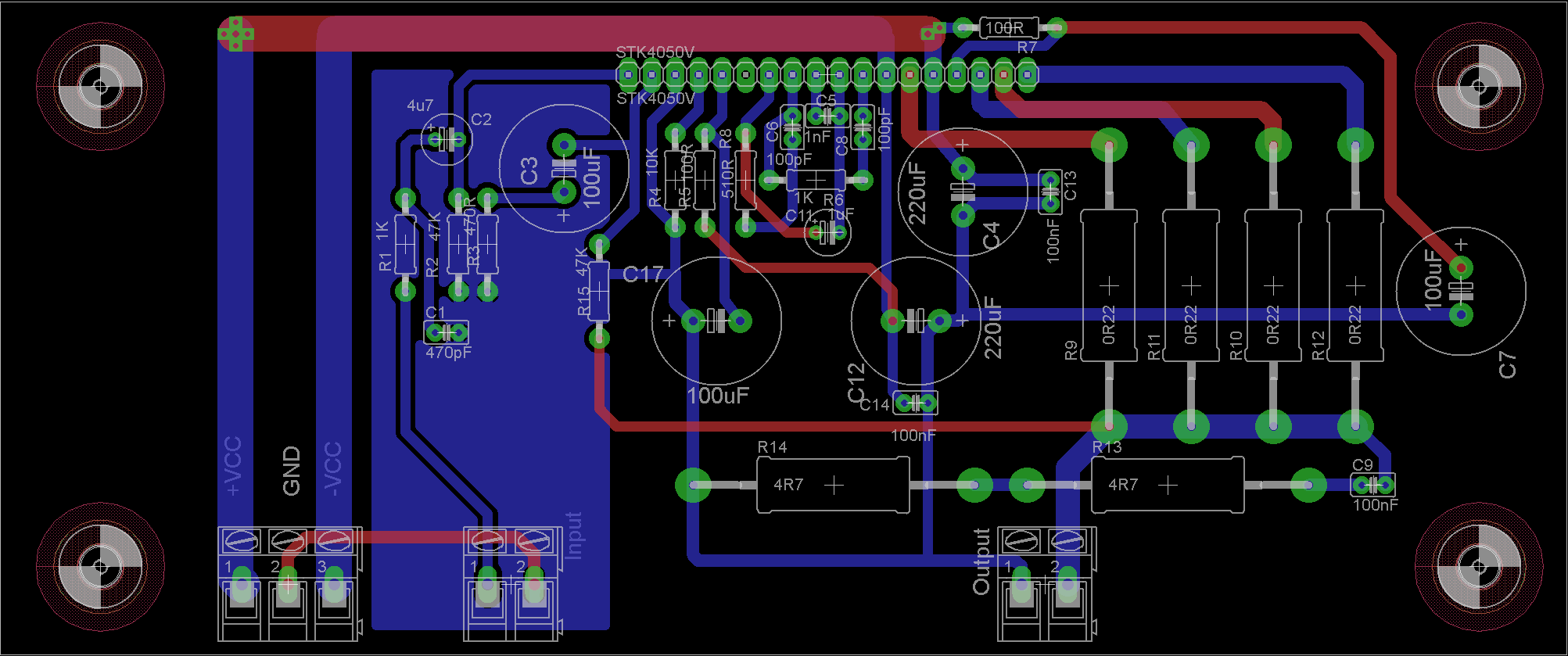
Habe die Versorgungsleitungen - VCC und GND getauscht, so ist denke ich besser..
Auf Euren Vorschlag habe ich C13 und C14 gegen "grössere" Folienkondis ersetzt So ich glaube, so wöre die Platine Okay ???
Thomas der Bastler schrieb: > Auf Euren Vorschlag habe ich C13 und C14 Auf wessen? Die hätten schon gepasst, nur näher ans IC sollten sie noch ;-) Ansonsten würde ich eine beidseitige Massefläche mit einigen DuKos machen. Sollte dann in etwa so aussehen: http://www.mikrocontroller.net/attachment/132413/IMG.jpg
> So ich glaube, so wöre die Platine Okay ???
Um so mehr du fragst, um so abenteuerlicher wird es.
(Da ich keinen Schaltungsfehler sehe) hätten wohl alle funktioniert.
Was alle Platinen nicht berücksichtigen, ist der Masse-Sternpunkt, den
eine Audioschaltung haben sollte, damit z.B. die Ströme zur
Ausgangsstufe nicht den Massebezug des Eingangssignals beeinflussen.
Aber obwohl das beim Aufbau nicht berücksichtigt wurde, ist keine
Platine so schlecht, daß sie deswegen nicht funktionieren sollte.
Was MaWin geschrieben hat, habe doch schon mal gelesen...))))) Ich habe versucht einen Masse-Sternpunkt GND Führung zu layouten, habe ich erstmal die GND Flächen weggelassen...Bin auf die weitere Meinunge gespannt.. GND ist highlighted.
> Bin auf die weitere Meinunge gespannt..
Das ist kein Stern, das ist ein Bus.
Ein Stern:
\ /
\ /
----GND----
/ \
/ \
So habe "versucht" einen Stern zu machen..also irgendwie find es nicht so hübsch...aber ich möchte es lernen !!
Also wenn es es richtig interpretiere und was ich bei Wiki gelesen habe, Audioschaltunngen sollten eine Sternförmige Masseführung haben. So wie MaWin geschrieben hat. Also eine grosse Massefläche , wie hier schon vorgeschlagen. wäre nicht so optimal...ich meine bei Verstärkerschaltungen..oder ?
Eine sternförmige Masseverteilung schließt eine Massefläche nicht aus. Nur weil du eine Massefläche hast, wird der Strom nicht auf ein mal in verschiedene Richtungen fließen. Wenn jemand "sternförmige Masse" erwähnt, dann heißt das, dass man sich alle möglichen Strompfade angucken soll. Das heißt, Strompfade die viel Strom fließen lassen, solche die wenig Strom fließen lassen, solche die hochfrequent verändernden Strom fließen lassen etc. Und dann sorgt man dafür, dass sich diese Strom kreise möglichst wenig in die Quere kommen. Wie man das macht, ist erst mal nebensächlich. Wichtig ist, dass sich die Stromkreise nicht überlappen. Viel wichtiger ist wo du deinen Sternpunkt hinsetzt. Und das ergibt sich eben genau aus der eben genannten Überlegung. Du musst die Strompfade so zusammenführen, dass sich eine möglichst geringe Beeinflussung der Strompfade ergibt.
Nun ist die Frage für mich, kann ich die Platine so lassen, also wird der Verstäker ohne Probleme ( Rückkupplung etc, also Fehler die auf das Design zurückzuführen sind )funktionieren ?
> also irgendwie find es nicht so hübsch...
Mädchenelektronik ?
Der Stern ist noch nicht vollständig,
auch die Leitungen von Klemme GND, Input und Output
dürfen einzeln zum Sternpunkt laufen.
Und alle Leitungen dürf(t)en dicker sein, wenn dein
Sternpunkt ungefähr da liegt wo der 4R7 Widerstand
derzeit liegt (der vorher ja nciht da war).
Bei Masseflächen besteht das Problem das man sich
vorher keine Gedanken um die Stromflusswege macht,
und sich hinterher eher blöde Wege ergeben.
Und wenn man einen Stern hat und bewusst Leitungen zu
unterschiedlichen Verbrauchsstellen aufgesplittet hat,
schliesst einem die Massefläche diese Leitungen wieder
zusammen und erhöht damit den Einfluss einer Leitung
auf die andere.
Masseflächen werden eher um dünne Signalleitungen benötigt
die hochohmig sind in die antennenmässig Funkstörungen
einkoppeln können: Da sorgen die Masseflächen lins und
rechts dafür, daß die Funkwelle plattgemacht wird.
Klappt natürlich nur quer zur Leitung, längs ist es dann
eine Schlitzantenne.
> wird der Verstäker ohne Probleme funktionieren
Ja, bei allen Platinen,
es äussert sich im Brummsbstand von 80dB vs. 100dB
Danke nochmal an MaWin. Habe jetzt soweit alle Masse Leitungen zum Stern geführt und die Leiterbahnen breiter gemacht. Bin weiterhin an Verbesserungsvorschläge interessiert.
Jetzt könnte man noch überlegen, warum die Leitungen von Klemme GND bis Stern und Stern bis Lautsprecher-Masse Anschluss nicht genau so dick sind wie die Leitungen von VCC und zum Lautsrecher, denn es fliesst derselbe Strom drüber. Zum IC selbst (also alle anderen Stern-Abgänge) fliesst jedoch deutlich weniger.
Bitte melde dich an um einen Beitrag zu schreiben. Anmeldung ist kostenlos und dauert nur eine Minute.
Bestehender Account
Schon ein Account bei Google/GoogleMail? Keine Anmeldung erforderlich!
Mit Google-Account einloggen
Mit Google-Account einloggen
Noch kein Account? Hier anmelden.





















