Guten Abend allerseits, Ist es möglich ein linear geregeltes netzteil mit einem oder mehreren igbt aufzubauen? Ich habe momentan 4 stück zur verfügung, laut datenblatt 35a 1200v. Wenn ich mich nicht verguckt hab. Für konstruktive Antworten bin ich sehr dankbar, da ich wieder in das thema einsteigen möchte. Vielen Dank im Vorraus Gruss Funkenschlosser
Funkenschlosser Kurzschluss schrieb: > Guten Abend allerseits, > > Ist es möglich ein linear geregeltes netzteil mit einem oder mehreren > igbt aufzubauen? Ja, warum denn nicht. > > Ich habe momentan 4 stück zur verfügung, laut datenblatt 35a 1200v. > Wenn ich mich nicht verguckt hab. Interessanter wäre die Angabe bzw. die Daten von Ptot und das Power-Derating mit der Temperatur. IGBTs werden häufiger in Schaltnetzteilen (kurz: SMPS) eingesetzt, wo die Verlustleistung im Schaltelement nicht sooo gravierend ist. > > Für konstruktive Antworten bin ich sehr dankbar, da ich wieder in das > thema einsteigen möchte. Ansonsten gilt das übliche für die Ansteuerung wie beim MOSFET und die 'Ausgangsbeschaltung' wie eben bei Bipolartransistoren - jedenfalls ganz grob gesagt. Auch ich hatte mal 'nen 30er-Pack IGBTs bei Pollin erstanden, die für ein paar linear geregelte Kleinleistungs-Hochspannungsnetzteile vorgesehen waren. Nun liegen Sie bei mir rum, da ich momentan so gut wie keine Zeit mehr zum Entwickeln und Basteln habe. :-( > > > Vielen Dank im Vorraus > > > Gruss Funkenschlosser
Genau das möchte ich ja ändern hatte die letzten 2 jahre wegen staatsdienst, umzug und soweiter wenig zeit und möchte mir jetzt erst mal ein ordentliches netzteil bauen. so 0-30v max 5-10 Ampere. Je nach dem was für ein trafo ich auftreiben kann. Messinstrumente habe ich noch da, nen lm747 ebenso, sowie einiges an hühnerfutter.... War eben mal so frech und habe das Datenblatt angehängt. Wenn jemend mir etwas zur seite stehen würde wäre ich echt dankbar, wegen der kühlung mache ich mir keine gedanken. Lüfter habe ich massig und Kühlkörper baue ich zur not selbst. Danke
Naja, wie ich es mir dachte ist im DB halt kein SOA-Diagramm angegeben - warum auch, denn er ist ja eigentlich als Switcher gedacht und nicht als lineares Stellelement! Da heißt es also aufpassen bei den thermischen Übergangswiderständen vom IGBT, via evtl. notwendiger Glimmer- oder Aluminiumoxid-Scheiben, bis hin zum Kühlkörper. Wenn man Pech hat wird nur noch relativ wenig "Pv" in Deiner Anwendung von "Ptot" übrig bleiben. Aber man kann ja durchaus mehrere IGBT via separater Emitterwiderstände parallel schalten. :-) Wenn erst einmal Dein Konzept steht, können wir Dir hier sicherlich beim Feinschliff der Schaltung helfen. Happy DIY
Funkenschlosser Kurzschluss schrieb: > so 0-30v max 5-10 Ampere. Je nach dem was für ein trafo ich auftreiben > .... > War eben mal so frech und habe das Datenblatt angehängt. Danke, in dem Datenblatt stehen ALLE relevanten Parameter für Dein Projekt drin. Du mußt für 30V 5 A NT 3 Deiner T parallelschalten. 30V 5 A NT 5 Deiner T parallelschalten. Ausgleichswiderstände nicht vergessen. Ich würde da einen Trafo mir 2x18v AC sekundär empfehlen, und bei NT-Ausgangsspannung unter 13 V DC die Sekundärwicklung (automatisch) umschalten -- dann wird die Sache a bisserl effizienter. > > Wenn jemend mir etwas zur seite stehen würde wäre ich echt dankbar, > wegen der kühlung mache ich mir keine gedanken. > Lüfter habe ich massig und Kühlkörper baue ich zur not selbst. Nun, die wirst Du auch brauchen .-)
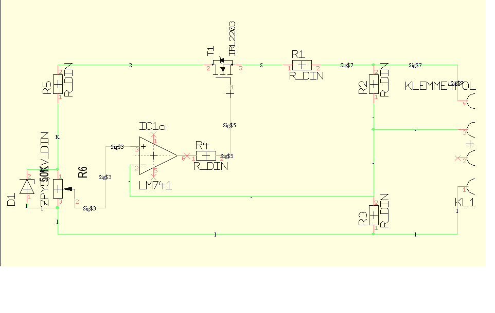
So das wäre mal das Konzept, wie ich es mir gedacht habe. ein 2ter Paralell ist kein Thema hab ja 4.... Die Sekundärseitige Umschaltung ist eine sehr gute Idee und werde die mit einfliessen lassen sollte mit 2 24V-Schützen und 2 BD139 inklusive Schmitt-Trigger machbar sein.
Schau dir mal geläufige Pläne an, gint genung im Netz, also auch hier im Forum. Willst du eine AC-Quelle bauen?
Nur damit ich das richtig verstehe : Du willst einen Linearregler mit einem IGBT als Endstufe bauen ? Nicht sekundär getaktet ? Das wird nicht gehen. Schau dir mal das Datenblatt deines IGBT an , da steht was von 'Gate Threshold Voltage' . Der IGBT von Pollin (HGTG20N60B3D) z.B. gibt da typisch 5 Volt an , was bedeutet, das a) er erst ab 5 Volt zwischen Gate und Emitter leitet. b) er da einschaltet , denn ein IGBT ist im allgemeinen ein Schalter, kein lineares Bauteil. Ein IGBT in den linearen Bereich zu ziehen ist nahezu unmöglich. Das zeigen dir auch die Kennlinien am Ende des Datenblattes und die erste Seite des geposteten Fairchild Typs : 'High Voltage Switching' Wenn du mit IGBT ein Netzteil bauen willst, musst du takten, da geht kein Weg dran vorbei. Entweder primär ( da musst du allerdings recht erfahren sein ) oder sekundär, das ist einfacher und auch gut mit MCs zu steuern . Der Vorteil ist hier, das du dir um Kühlkörper keine Sorgen zu machen brauchst, da die Verlustleistung viel kleiner ist.
Funkenschlosser Kurzschluss schrieb: > Guten Abend allerseits, > > Ist es möglich ein linear geregeltes netzteil mit einem oder mehreren > igbt aufzubauen? Das macht eigentlich wenig Sinn, denn der Preis der Transistoren ist gegenüber den sonstigen Kosten vernachlässigbar. Man sollte dann doch besser passende nehmen. Gruss Harald
Matthias Sch. schrieb: > Nur damit ich das richtig verstehe : Du willst einen Linearregler mit > einem IGBT als Endstufe bauen ? Nicht sekundär getaktet ? Das wird nicht > gehen. Doch, doch, das wird schon gehen! > Schau dir mal das Datenblatt deines IGBT an , da steht was von > 'Gate Threshold Voltage' . Der IGBT von Pollin (HGTG20N60B3D) z.B. gibt > da typisch 5 Volt an , was bedeutet, das > a) er erst ab 5 Volt zwischen Gate und Emitter leitet. > b) er da einschaltet, denn ein IGBT ist im allgemeinen ein Schalter, > kein lineares Bauteil. Weia, wäre schön wenn's so wäre. Dann hätten wir viele 'Probleme' mit Transistoren als Schalter in SMPS nicht. > Ein IGBT in den linearen Bereich zu ziehen ist > nahezu unmöglich. DAS stellt nahezu kein Problem dar, ganz im Gegensatz dazu ihn zu extrem kurzen Schaltzeiten bewegen zu wollen. > Das zeigen dir auch die Kennlinien am Ende des > Datenblattes und die erste Seite des geposteten Fairchild Typs : 'High > Voltage Switching' Figure 13 im DB zeigt ja nun mehr als eindeutig eine sehr geschmeidige Kurve als 'Transfer Characteristic'. Klar, schön linear wäre was anderes, aber hier ist nirgends ein scharfer Knick zu sehen, der in als 'idealen Schalter' prädestinieren würde. > > Wenn du mit IGBT ein Netzteil bauen willst, musst du takten, da geht > kein Weg dran vorbei. Dem möchte ich vehement widersprechen. > Entweder primär ( da musst du allerdings recht > erfahren sein ) oder sekundär, das ist einfacher und auch gut mit MCs zu > steuern . Yip. > > Der Vorteil ist hier, das du dir um Kühlkörper keine Sorgen zu machen > brauchst, da die Verlustleistung viel kleiner ist. Korrekt.
@Raimund: Sei doch bitte mal so nett, und zeige mir eine einzige (erprobte) Schaltung, in der ein IGBT als lineares Bauteil eingesetzt wird. Muss ja nicht mal ein Linearregler für ein Netzteil sein, solte aber was sein was wirklich so eingesetzt wird und auch funktioniert. Raimund Rabe schrieb: > Dann hätten wir viele 'Probleme' mit > Transistoren als Schalter in SMPS nicht. Also, ich hab damit keine Probleme und ich setzte die Dinger u.a. in einer Motorelektronik für 4 kWatt E-Motore ein. Bevorzuge allerdings MosFETs wg. der geringeren ROn.
NF-Verstärker zum Beispiel, ein Exemplar aus Google: http://www.walktronics.de/html/igbt-endstufe.html Arno
In linearen DCLasten fuer hohe Spannungen und Strom, so ab 1000V werden auch IGBTs eingsetzt. Also nichts anderes als der Teil, der im Netzteil wegheizt. Fuer so wenig Strom in TO-247 Geh'uuse hab ich es nocht nicht gesehen wohl aber mit Modulen fuer viele, viele kW. Das ist der lineare Bereich leicht an die 2V, also kein Problem. MFG Fralla
Matthias Sch. schrieb: > @Raimund: > Sei doch bitte mal so nett, und zeige mir eine einzige (erprobte) > Schaltung, in der ein IGBT als lineares Bauteil eingesetzt wird. Muss ja > nicht mal ein Linearregler für ein Netzteil sein, solte aber was sein > was wirklich so eingesetzt wird und auch funktioniert. Dann such z.B. mal nach "Alexander Current-Feedback Amplifier" wo ein N- und P-Kanal IGBT (Toshiba: GT20D101 und GT20D201) als Endstufentransistoren eingesetzt wird. Dazu gibt's auch eine App.-Note von Analog Devices. Diese Endstufe habe ich mehrfach aufgebaut und läuft und läuft und läuft und ... Einen Nachteil hat es allerdings, denn diese Transistoren gibt es soweit ich weiß nicht mehr. Wirklich schade - meiner Meinung nach! > > Raimund Rabe schrieb: >> Dann hätten wir viele 'Probleme' mit >> Transistoren als Schalter in SMPS nicht. > > Also, ich hab damit keine Probleme und ich setzte die Dinger u.a. in > einer Motorelektronik für 4 kWatt E-Motore ein. Bevorzuge allerdings > MosFETs wg. der geringeren ROn. Ja durchaus. Aber MOSFETs die bezahlbar sind und keinen allzu schlechten RDSon aufweisen gibt es überwiegend nur bis 800V. Darüber hinaus (bis 1200V und auch mehr) geht so gut wie kein Weg an IGBTs vorbei. Bei diesen Spannungen sind dann auch die Ströme nicht mehr so exorbitant hoch (zumindest bnicht bei Deinen 4 kW-Motoren), womit die Verluste über die VCEsat noch zu ertragen sind. :-)
Arno H. schrieb: > NF-Verstärker zum Beispiel, ein Exemplar aus Google: > http://www.walktronics.de/html/igbt-endstufe.html > > Arno Hab mir den Artikel durchgelesen, allerdings auch bis zum Schluss, wo er wg. der 'destruktiven Probleme' den Ansatz nicht mehr weiterverfolgt. Da die Behandlung der IGBTs in linearen Anwendungen doch recht kompliziert ist, bleibe ich allerdings dabei, das es für den TO höchstwahrscheinlich zu kompliziert ist, IGBTs als Linearregler in einem Netzteil zu benutzen. Die 'Linearisierung' mittels OpAmp muss wohl unbedingt sein, und die Race Conditions bei steigenden Temperaturen sind auch nicht zu verachten. Hat mich aber beeindruckt, das es Leute gibt, die so beharrlich an dem Problem gearbeitet haben wie walktronics, Respekt meinerseits ! Geht wohl nur, wenn man die IGBTs säckeweise als Surplus hat. Raimund Rabe schrieb: > Bei > diesen Spannungen sind dann auch die Ströme nicht mehr so exorbitant > hoch (zumindest bnicht bei Deinen 4 kW-Motoren) Die Motore sind 3-phasige 48 Volt Typen ( im E-Auto ) und ziehen locker mal 100 Ampere beim Anfahren. Das 'Proof of Concept' habe ich damals noch mit IGBTs gemacht ( jo, den Dingern von Pollin) aber nun arbeiten wir mit 3 parallen IRFB 3207 pro halber Halbbrücke. Senkt die Verlustleistung doch deutlich, und im E-Auto zählt ja jedes Watt wg. der Reichweite. Vielen Dank für die interessanten Artikel !
>In linearen DCLasten fuer hohe Spannungen und Strom, so ab 1000V werden >auch IGBTs eingsetzt. Also nichts anderes als der Teil, der im Netzteil >wegheizt. wohl aber mit IGBT Modulen fuer viele, viele kW. Das ist der >lineare Bereich leicht an die 2V, also kein Problem. Ist da in der Regelung etwas spezielles dabei? > Die 'Linearisierung' mittels OpAmp muss wohl unbedingt sein, >und Muss man mit Mosfets ja genauso machen..
Matthias Sch. schrieb: > Arno H. schrieb: >> NF-Verstärker zum Beispiel ... > > Hab mir den Artikel durchgelesen, allerdings auch bis zum Schluss, wo er > wg. der 'destruktiven Probleme' den Ansatz nicht mehr weiterverfolgt. Da > die Behandlung der IGBTs in linearen Anwendungen doch recht kompliziert > ist, bleibe ich allerdings dabei, das es für den TO höchstwahrscheinlich > zu kompliziert ist, IGBTs als Linearregler in einem Netzteil zu > benutzen. Die 'Linearisierung' mittels OpAmp muss wohl unbedingt sein, > und die Race Conditions bei steigenden Temperaturen sind auch nicht zu > verachten. > > Hat mich aber beeindruckt, das es Leute gibt, die so beharrlich an dem > Problem gearbeitet haben wie walktronics, Respekt meinerseits ! Geht > wohl nur, wenn man die IGBTs säckeweise als Surplus hat. > Das war nur der erste Treffer bei Google, es gibt da schon mehr. Eine qualitative Aussage wollte ich damit nicht machen. Arno
>>In linearen DCLasten fuer hohe Spannungen und Strom, so ab 1000V werden >>auch IGBTs eingsetzt. Also nichts anderes als der Teil, der im Netzteil >>wegheizt. wohl aber mit IGBT Modulen fuer viele, viele kW. Das ist der >>lineare Bereich leicht an die 2V, also kein Problem. >Ist da in der Regelung etwas spezielles dabei? Nicht wirklich. Jene Lasten von die ich meine (1000V/50kW) hatte jeder einzelne IGBT seinen eigenen Stromregler (OP-AMP), Treiber und extra Schaltung zur Spitzenstrombegrenzung. Also aufwendig, aber kein spezieller extraaufwand nur weil IGBT. Je älter die IGBTs umso einfacher sind sie linear zu Betreiben. Die Temperaturabhängigkeit ist stark vom IGBT Typ abhängig, machne haben positiven Temp Koeffizient (der CE-Spannung, nicht des Threhold Bereichs) und sind hart parallelschaltbar (Schaltbetrieb). Das Probleme wie Gate Aufschwingen hinzukommen ist was anderen, aber thermisch drifeten sie nicht weg. MFG
>Ein IGBT in den linearen Bereich zu ziehen ist nahezu unmöglich. Jetzt lese ichs erst, das stimmt einfach nicht. Selbst mit primitivster Spannungsgegekopplung am Emitter (ohne aktive regelung) kann man in den lienaren Bereich fahren. Auch mit 1200V IGBTs und mehr. Ist nicht schwerer als bei einem Mosfest. >Wenn du mit IGBT ein Netzteil bauen willst, musst du takten, da geht >kein Weg dran vorbei. Eben nicht.
Ich habe so ein Netzteil (0..40V 0..10A) gebaut, allerdings nicht mit igbt sondern mit einem Mosfet (IRFP250) Das funktioniert einwandfrei. Warum behaupten mancher Leute hier im Forum, das Linearregler mit Mosfet nicht möglich ist?
Tany schrieb: > Ich habe so ein Netzteil (0..40V 0..10A) gebaut, allerdings nicht mit > igbt sondern mit einem Mosfet (IRFP250) > Das funktioniert einwandfrei. > Warum behaupten mancher Leute hier im Forum, das Linearregler mit Mosfet > nicht möglich ist? Für eine kleine Dropoutspannung brauchst Du normalerweise eine Zusatzspannung, die oberhalb der Hauptspannung liegt. D.h. die Schaltung wird aufwändiger, ohne das Du einen Zusatzvorteil gegenüber "Bipos" hast. Auch eine Parallelschaltung für höhere Leistung ist bei FETs aufwändiger. Gruss Harald
>Warum behaupten mancher Leute hier im Forum, das Linearregler mit Mosfet >nicht möglich ist? Das wurde ja nicht behauptet, wohl aber vom IGBT. Stimmt aber nicht, der kann genauso linear. Das moderne Fets und IGBT nicht dafür gedacht sind und womöglich Hotspots entstehen ist was anderes.
Harald Wilhelms schrieb: > Für eine kleine Dropoutspannung brauchst Du normalerweise eine > > Zusatzspannung, die oberhalb der Hauptspannung liegt. ist ja bereits vorhanden, ohne großer Aufwand zu treiben. > Schaltung wird aufwändiger, ohne das Du einen Zusatzvorteil > > gegenüber "Bipos" hast. Doch, bei Bipos habe ich mehr als 20 W bei 10A Last verbraten, bei MOSFET < 10W. Und bei Bipos muß ich auf mehrere verteilen. MOSFETs, die 10A vertragen, gibt es wie Sand im Meer.
Tany schrieb: >> Zusatzvorteil gegenüber "Bipos" hast. > Doch, bei Bipos habe ich mehr als 20 W bei 10A Last verbraten, bei > MOSFET < 10W. Den Unterschied verstehe ich nicht. Die Endtransistoren sind dazuda, soviel Leistung wie möglich zu "verbraten". 20W würde bedeuten, das Du nur 2V zwischen Ein- und Ausgang hast. Oder redest Du hier von Schaltnetzteilen? Da haben FETs inzwischen schon die kleineren Verluste. > Und bei Bipos muß ich auf mehrere verteilen. MOSFETs, die > 10A vertragen, gibt es wie Sand im Meer. Bipos für 10A gibts auch jede Menge; entscheidend ist die Verlustleistung. Der einzige Unterschied ist der "Zweite Durchbruch, den es bei FETs anscheinend nicht haben. Aber auch da gibt es seit langen Typen, bei dener der auch keine Rolle mehr spielt. Gruss Harald
Ich hab mir mal rein Röhrennetzteil mit IGBTs gebaut. 0...800V 200mA, einfach supi. Meine waren von Semikron auf direkt auf einer Alu-platte isoliert aufgebaut. Die halten richtig Spannung und Strom aus. Die sind zwar nicht für diese Betriebsart gedacht, funktioniert aber trotzdem.
Harald Wilhelms schrieb: > Den Unterschied verstehe ich nicht. Die Endtransistoren sind dazuda, > > soviel Leistung wie möglich zu "verbraten". 20W würde bedeuten, das > > Du nur 2V zwischen Ein- und Ausgang hast. Oder redest Du hier von > > Schaltnetzteilen? Jein, hinter SNT ist ein Längsregler nachgeschaltet. Die min. Dropoutspannung ist bei FET, bedingt durch R_on, 1V und bei Bipos duch VCE_sat mehr als 2V. Gruß Tany
Wenn man nicht gerade an der Grenz arbeitet ist es aber egal, schließlich verheizen beide linear... Das linearbetrieb eines IGBTs möglich ist haben jetzt schon sehr viel bestätigt.
Geht mit dem IGBT leider nicht. Kann man nur mit FETs machen. Die verhalten sich wie steuerbare Widerstände. Beim IGBT werden im Linearbetrieb einzelne Zellen überlastet. Das hat nichts mit der maximalen Junction-Temperatur zu tun. Es passiert auch weit unterhalb.
Ach ja,das wollte ich noch hinzufügen. Ich habe selbst die negative Erfahrung gemacht und festgestellt dass es definitiv nicht geht. Ist also keine Theorie.
Ach was, Linear geht auch mit IGBTs, aber eben nicht an die Leistungsgrenze. (Slebst mit primitiver Spannungsgegenkoppung funktioniert das). Das mit den einzellnen Zellen gilt nur für bestimmte IGBTs, aber auch genauso für Mosfets. Ich behaupte für bei allen moderen 600V Mosfets mit superjunction Prinzip kann man im linearbetrieb nicht an die volle Verlustleistung. Heist aber nicht, dass es nicht geht, siehe lienare Hochvol Lasten die zig kW verheizen -> IGBTs im Linerbetrieb.
Hallo, das ist mir neu. Bei welchen IGBTs geht das? Ich hatte bisher immer Pech. Habe Infineon Trech probiert und IR. Beide haben das nicht mitgemacht. Hatte in dem Fall nichts mit Tj oder Verlustleistung zu tun. War alles weit unterhalb der limits. Nach einigen ms Linearbetreieb haben sie die Flügel gestreckt.
>> Bei welchen IGBTs geht das? Bei jedem. >> Ich hatte bisher immer Pech. Pech bei der Schaltungsentwicklung? Ist dir der Bleistift abgebrochen? >> Habe Infineon Trech probiert und IR. >> Beide haben das nicht mitgemacht. >> Hatte in dem Fall nichts mit Tj oder >> Verlustleistung zu tun. War alles weit unterhalb der limits. >> Nach einigen ms Linearbetreieb haben sie die Flügel gestreckt. Womit hatte es denn zu tun? Wenn der Transistor nicht mal Zeit hatte, sich aufzuheitzen, wuerde ich mal auf zu hohe Gate-Spannung tippen. Des weiteren gilt: alles was nicht im Datenblatt steht, ist nicht bekannt. Dies gilt hier vor allem bei fehlender SOA Kurve fuer den DC-Fall. TrenchStop von Infineon duerften lt. Datenblatt bestens geeignet sein. Die haben eine DC-SOA, die der maximalen Verlustleistung entspricht.
Bitte melde dich an um einen Beitrag zu schreiben. Anmeldung ist kostenlos und dauert nur eine Minute.
Bestehender Account
Schon ein Account bei Google/GoogleMail? Keine Anmeldung erforderlich!
Mit Google-Account einloggen
Mit Google-Account einloggen
Noch kein Account? Hier anmelden.
