Hallo zusammen, mein Vater will unbedingt einen Softstart für die viel zu oft durchbrennenden Glühbirnen und Halogenstrahler haben. Dazu hat mir ein bekannter TÜV-Prüfer (Elektro-Abteilung) zu NTCs in Serie mit den Lampen geraten. Im Prinzip funktioniert das auch sehr gut, jedoch werden die NTCs im Betrieb recht heiß. 110°C konnte ich schon messen... das finde ich nicht so optimal, vor allem wenn das ganze in der Nähe von Brennbarem (Holz, etc.) verstaut ist. Meine Idee wäre nun den NTC nach ein bis zwei Sekunden mit einem Relais kurz zu schließen, sodass er nur sehr kurzzeitig Wärme abgibt und die Brandgefahr minimiert wird. Da aber ein Relais ein mechanisches Bauteil ist kann es verschleißen, was dazu führen würde, dass der NTC wieder dauerhaft heizt. Ein Lichtbenutzer würde das dann gar nicht merken bevor der worst case eingetreten ist. Das wiederum führt mich zu dem Gedanken eine Kontroll-LED einzubauen, welche Leuchtet, solange der NTC heizt. Da über diesen aber durch seinen temperaturabhängigen Widerstand eine nicht berechenbare Spannung (220V bis runter auf 2,**V @ 90-100°C) abfällt, müsste ich also einen sehr weiten Spannungsbereich detektieren. Genau hier scheitert meine Kreativität gerade etwas. Welche Schaltung lässt mir eine LED bei einem Eingangsspannungsbereich von 2-300V leuchten ohne schaden zu nehmen? Wie ist denn das zum Beispiel in einem Duspol gelöst? Da leuchtet doch die erste LED auch schon ab 6V und brennt selbst bei 690V noch nicht durch. Ich weiß ja, dass das Thema Netzspannung immer etwas schwierig ist, vor allem, da offenbar viele Leute Hemmungen haben Hilfestellung zu leiten und damit Andere dazu verleiten lebensgefährliche Dinge zu tun. Doch das Arbeiten am Stromnetz ist mir als Elektriker nicht fremd. Nur die Kreativität fehlt mir hier offenbar gerade ein wenig. Und ich denke es ist wesentlich ungefährlicher EINE funktionierende Schaltung zu bauen, als an 10 nicht funktionierenden den Fehler zu suchen. Insofern hoffe und freue ich mich auf konstruktive Vorschläge und Ideen Vielen Dank lg Ludwig H.
Ludwig Heinle - Elektrotechnik schrieb: > Meine Idee wäre nun den NTC nach ein bis zwei Sekunden mit einem Relais > kurz zu schließen Dann brauchst du doch aber eine Schaltung, die das Relais steuert. Da macht es doch viel mehr Sinn, einen kleinen µController zusammen mit einem Triac zu verwenden, der bei jedem Einschalten einfach per Phasenanschnitt-Steuerung eine Rampe hochfährt. Dann verhält sich jeder Einschaltvorgang, als würde man die Lampe mit einem Dimmer "hochdrehen" -> Softstart
Und falls du dich mit µC nicht auskennst, nimm den U2008B.
Hmm, ja den U2008B hatte ich auch schon im Auge, allerdings wird einerseits auch hier der Triac bleibende Verluste haben, die ihn nicht schlecht erwärmen, andererseits wird aber der Einschaltstrom nur bedingt begrenzt. Bei z.B. 50% Dimmung fliest ja nicht der halbe Strom, sondern es wird lediglich die noch nicht ganz warme Lampe immer im Scheitelpunkt der Sinusspannung eingeschalten. Nicht ganz das, was ich erreichen möchte!
Ludwig Heinle - Elektrotechnik schrieb: > oft durchbrennenden Glühbirnen und Halogenstrahler haben. N-Leiter-Klemmen überprüft? Muss ja einen Grund haben, dass eure Lampen zu schnell abfackeln.
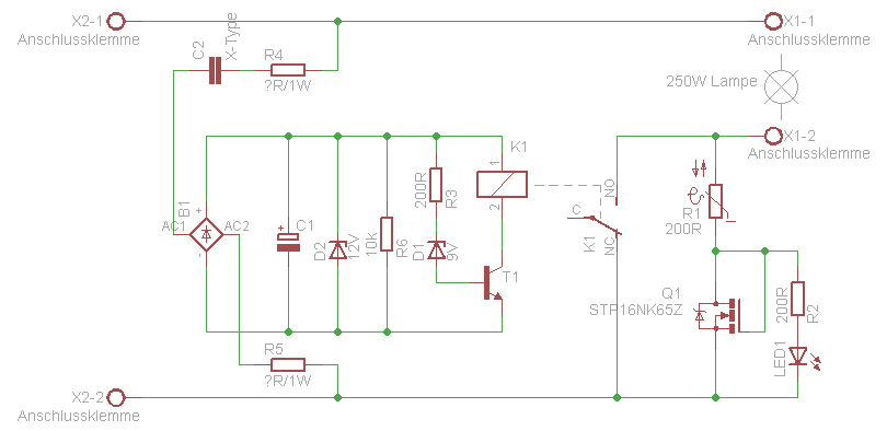
Das Haus hängt an dem gleichen Stromnetz wie alle anderen im Umfeld. Und die Hauselektrik ist auch nicht anders. Ich wage zu bezweifeln, dass sie öfter durchbrennen als alle Anderen. Einzig eine Herstellerabhängigkeit mag vielleicht erkennbar sein, aber das billigste vom billigen ist halt mal nicht perfekt. Ein Sanftanlauf für Glühbirnen ist aber auch nichts verwerfliches und schadet sicher nicht. Darum soll es aber nicht gehen. Für das LED-Problem habe ich denke ich heute eine recht einfache Lösung gefunden (siehe Anhang). Noch habe ich zwar nicht alle Widerstands- und Kondensatorwerte bestimmt und ich vermute auch, die Relaisverzögerung wird sich so nicht sinnvoll auf 1-2s ausdehnen lassen, aber der Teil, der diesen Thread betrifft sollte so funktionieren denke ich. Die Idee war über eine Z-Diode eine Konstante Spannung abfallen zu lassen und so einen Stromfluss durch den NTC zu detektieren. Da ich allerdings keine geeignete Z-Diode finden konnte hab ich mir einen FET rausgesucht, dessen Threshold-Spannung und Body-Diode einen ähnlichen Effekt erzielen dürften. Trotzdem aber vielen Dank. Und wenn ich arge Fehler mache, dürft ihr mir bitte gerne bescheid geben.
Bei normalen Haushaltsbirnen und Halogenlampen werden Triacs wie der BTA25 z.B. nicht ins Schwitzen kommen ;)
Bitte melde dich an um einen Beitrag zu schreiben. Anmeldung ist kostenlos und dauert nur eine Minute.
Bestehender Account
Schon ein Account bei Google/GoogleMail? Keine Anmeldung erforderlich!
Mit Google-Account einloggen
Mit Google-Account einloggen
Noch kein Account? Hier anmelden.
