Hallo, schon seit längerer Zeit bewegen mich Gedanken zum Bau eines Verstärkers. Folgende Schaltung, die ich bereits gebaut habe, ist der Ausgangspunkt meiner Überlegungen: "Ruhestromlose Endstufe mit sehr geringer Verzerrung" http://www.elektronik-kompendium.de/public/schaerer/endstu_t.htm http://www.elektronik-kompendium.de/public/schaerer/endstu_p.htm Interessant und faszinierend finde ich die Tatsache, dass der Operationsverstärker die Übernahmeverzerrungen (weitgehend?) ausgleicht, so dass eine Gegentakt-Endstufe auch ohne Ruhestrom und ohne (für den Laien) komplizierte Ruhestrom-Einstellung gebaut werden kann. Wie gesagt, diese im obigen Link gezeigte Schaltung funktioniert in der Tat mit erstaunlicher Qualität, hat aber einen Nachteil: Leistungsfähigere Verstärker lassen sich mit den üblichen (NE5534; oder noch lieber: TL074) Op-Amps nicht mit diesem Prinzip der "ruhestromlosen Endstufe" bauen, da die Gegentakt-Endstufentransistoren nur (knapp) mit der Spannung arbeiten mit der sie angesteuert werden. Klar: Sonder-Op-Amp's gibt es, die hohe Spannungen vertragen: TDA 7250, aber mit diesen fertigen IC's kann's jeder – und der Bau eines solchen Verstärkers soll ja ein Hobby und interessant sein. Ich habe nun versucht, dieses Problem zu lösen und schalte eine Transistor-Zwischenstufe an den Treiber-Transistor der Endstufen-Transistoren. Theoretisch (mit LT-Spice) funktioniert das ja prima – aber praktisch??? Und dazu würde mich die Meinung der hier anwesenden Spezialisten interessieren. Dass noch einige Kondensatoren zum Unterdrücken von Schwingungen verbaut werden müssen ist mir klar – für Hinweise wäre ich dankbar. Aber – bevor ich mit dem praktischen Aufbau beginne: lohnt sich die weitere Mühe? Viele Grüße! A. Geigenberger http://www.amp.n-bay.de/Ee_5.zip
Hallo Albert, vielleicht ist ein Leistungs-OP das Richtige für dich, z. B. L165. Habe mit solchem Teil im invertierender Schaltung vor Jahren mal einen Lautsprecher gespeist. Ging prima. 73 Wilhelm
Danke für den Hinweis, Wilhelm! Auch in meinem "Partykeller" läuft ein selbstgebauter Verstärker (2* TDA 2050) zu meiner vollkommenen Zufriedenheit - kann ich nur empfehlen!! Trotzdem - ich suche die "Herausforderung" ;-) Und wenn zu obigen Schaltplan jemand etwas sagen kann, wäre ich dankbar.
Wilhelm; DK4TJ schrieb: > Hallo Albert, > > vielleicht ist ein Leistungs-OP das Richtige für dich, > z. B. L165. > Habe mit solchem Teil im invertierender Schaltung vor Jahren mal einen > Lautsprecher gespeist. Ging prima. M.W. entspricht der L165 dem NF-Verstärker-IC TDA2030. Der L165 ist wohl nur auf kleinere Offsetspannung selektiert. Gruss Harald
Die untere Diode ist falsch herum.
>Interessant und faszinierend finde ich die Tatsache, dass der >Operationsverstärker die Übernahmeverzerrungen (weitgehend?) ausgleicht, Ja - weitgehend. Wobei man das "Weitgehend" noch genauer definieren müsste. Bei geringer Aussteuerung hört man in der Regel dann die Verzerrrungen, weil der OPV dann ständig anders regeln muß. DIe Kennlinie des inneren Verstärkung ändert sich zu sehr abhängig von der Aussteuerung). >so dass eine Gegentakt-Endstufe auch ohne Ruhestrom und ohne (für den >Laien) komplizierte Ruhestrom-Einstellung gebaut werden kann. Jo >Wie gesagt, diese im obigen Link gezeigte Schaltung funktioniert in der >Tat mit erstaunlicher Qualität, hat aber einen Nachteil: >Leistungsfähigere Verstärker lassen sich mit den üblichen (NE5534; oder >noch lieber: TL074) Op-Amps nicht mit diesem Prinzip der "ruhestromlosen >Endstufe" bauen, da die Gegentakt-Endstufentransistoren nur (knapp) mit >der Spannung arbeiten mit der sie angesteuert werden. Klar: Da gibts auch eine Lösungen: siehe DB des TDA2030 (zumindest bei einigen Herstellern). >Sonder-Op-Amp's gibt es, die hohe Spannungen vertragen: TDA 7250, aber >mit diesen fertigen IC's kann's jeder – und der Bau eines solchen >Verstärkers soll ja ein Hobby und interessant sein. >Ich habe nun versucht, dieses Problem zu lösen und schalte eine >Transistor-Zwischenstufe an den Treiber-Transistor der >Endstufen-Transistoren. Theoretisch (mit LT-Spice) funktioniert das ja >prima – aber praktisch??? Praktisch wird's schwierig, weil Du mit dieser Zusatzbeschaltung die (innere) Verstärkung des OPV kräftig aufbohrst. Damit hast Du ganz schnell die Schwingbedingung (v>1 bei 180° Phasendrehung) erreicht. >Und dazu würde mich die Meinung der hier anwesenden Spezialisten >interessieren. Dass noch einige Kondensatoren zum Unterdrücken von >Schwingungen verbaut werden müssen ist mir klar – für Hinweise wäre ich Ja, damit geht ganz schnell die Grenzfrequenz der Gesamtanordnung in den Keller. >dankbar. Aber – bevor ich mit dem praktischen Aufbau beginne: lohnt sich die weitere Mühe? Vermutlich nur, wenn Du experimentieren willst (Du wolltest ja eine Herausforderung ;-). Im praktischen Einsatz wirst Du schnell merken, daß soclhe Prinzipschaltungen ziemlich schwingempfindlich sind, und wohl auch noch recht abhängig von der Lastimpedanz sind (kapazitiv oder mehr induktiv).
Danke für die Hilfen! @ einer (Gast) : "mal ganz anders": ich glaube, diese Schaltung löst nicht mein Problem: Die Endstufentransistoren können auch bei dieser Schaltung maximal die Ausgangsspannung des Op-Amp's erreichen. Ich würde ja gerne mit "üblichen Op-Amp's" (sh. mein Posting) eine höhere "Spannungsamplitude" (und damit mehr Leistung) der Endstufentransistoren bekommen. @ jensig: Als Laie verstehe ich nur einen (sehr kleinen) Teil: "die(innere) Verstärkung des OPV"; "v>1 bei 180° Phasendrehung"; "Grenzfrequenz der Gesamtanordnung"; "abhängig von der Lastimpedanz sind (kapazitiv oder mehr induktiv)" Gerne hätte ich mehr Ahnung von dieser Materie :-( Insgesamt klingt das alles sehr sehr entmutigend: Also wenn Du ganz offen sprichtst, Jensig: "keine Chance, oder?" A. Geigenberger
Alfons Geigenberger schrieb: > Die > Endstufentransistoren können auch bei dieser Schaltung maximal die > Ausgangsspannung des Op-Amp's erreichen. Das sehe ich anders. Die Ausgangsspannung des Opamps ist hier übrigens immer Null.
Du kannst es mal mit Bootstrapping versuchen; ich poste dazu mal eine passende Schaltung. Im Prinzip "reitet" der OP dabei mit seiner Versorgungsspannung um z.B: +/-6.8V um seine Ausgangsspannung herum; somit sind auch mit Standard-Op's die eigentlich nur +/-18V vertragen höhere Betriebsspannungen möglich. Wenn man's richtig macht sollten sich sogar die Verzerrungen damit verringern lassen. www.edn.com/contents/images/45890.pdf
Wenn du was cooles bauen willst, dann gurgel mal nach "Gainclone" :)
Hallo Alfons, falls Du ernsthaft am "Durchstieg" bei Verstärkern, aber auch anderen Schaltungen interessiert bist, möchte ich Dir das kostenlose Simulationsprogramm "LTspiceIV" empfehlen, welches kostenlos von der Seite [http://www.linear.com/designtools/software/#Spice] herunterladen kannst. Weitere Links finden sich auf [http://www.elektronikbasteln.pl7.de/linkliste-zu-ltspice.html]. Vieles ist in englischer Sprache, aber ein umfangreiches DEUTSCHES TUTORIAL gibt es auf der Seite von Gunthard Kraus [http://www.elektronikschule.de/~krausg/] zum runterladen. Dazu gibt es auch noch die Yahoo-LTspice-Gruppe [http://tech.groups.yahoo.com/group/LTspice/] in welcher man sich weitere Anregungen Tips, Bauteilmodelle usw abholen kann. Zum "Appetit holen" habe ich Dir mal die Abbildung einer Schaltung als Anhang beigefügt. Die Schaltung habe ich hinsichtlich der Endstufe von der Seite [http://www.elektronik-kompendium.de/public/schaerer/endstu_t.htm] "abgekupfert" und hinsichtlich der Bauteilwerte mit Hilfe von LTspice optimiert. Wie Du siehst lassen sich Spannung, Strom, Leistung und mehr grafisch darstellen. Eine Beschreibung aller Möglichkeiten wäre wirklich sehr umfangreich. Das Schöne ist, man macht nichts kaputt und wenn eine Schaltung in der Simulation arbeitet, kann man diese auch nachbauen um zu sehen wie eine Schaltung in der "realen Welt" funktioniert. Gruss Ottmar P.S, ... dann lassen sich auch die vorgenannten Schaltungserweiterungen rasch auf grundsätzliche Eignung prüfen...
Hallo, erstmal nochmal vielen Dank für die Hilfen! Aber erstmal "der Reihe nach": @ einer (Gast) Die Ausgangsspannung ist Null, ok. Ich hab's falsch ausgedrückt. Aber der den Endstufentransistoren zur Verfügung stehende "Spannungsbereich" kann doch über den "Spannungsbereich", der dem Op-Amp zur Verfügung steht, nicht hinaus, so dass eine zusätzliche (über den Op-Amp mögliche) Verstärkung nicht möglich ist, oder? @ kennie (Gast) Danke!!!! Der Link ist toll!!! Dies ist wirklich eine geniale und trickreiche Schaltung, die eigentlich zu meinem zum Ziel führen müßte. Auch der verlinkte Artikel erklärt dieses "Bootstrapping" eines OP-Amps hervorragend!! Danke, Danke nochmal dafür! Dennoch bin ich noch ein wenig "geknickt" von den pessimistischen Aussichten von Jens.G. In meiner eingangs geposteten Schaltung wird ja eigentlich nur eine vielfach beschriebene Gegentaktendstufe ( z.B. die: http://sound.westhost.com/project03.htm oder die: http://sound.westhost.com/project3a.htm oder auch die: http://www.brunt.de/Elektronik/280W_Verstaerker/280W_Verstaerker.htm ) genommen (natürlich bei mir mittels LtSpice nur vereinfacht dargestellt), wobei ja nur die Ansteuerung nicht mit einem Transistorpärchen mittels Differenzverstärker geschieht, sondern eben mit einem Op-Amp. Ist das wirklich in der praktischen Ausführung so problematisch und kniffelig?? Ich wollte eben hier nur Expertenmeinungen zu diesem Gedanken einholen, bevor ich in der Praxis "Material verschwende" ;-) Gibt's noch andere Meinungen zu meiner "Idee"? @ Ottmar Danke für Deine hilfreichen Links. Mit Lt-Spice arbeite ich ja schon. Der obige Link ( http://www.amp.n-bay.de/Ee_5.zip ) verweist ja auf die von mir gepostete LT-Spice-Datei zum downloaden und einfachen Ausprobieren. Und mit LT-Spice funktioniert ja alles bestens!! Allerdings macht Jens G. recht eindrucksvoll darauf aufmerksam, dass eben eine riesige Kluft besteht zwischen Theorie (Lt-Spice) und Praxis (Eigenbau, Schwingungsprobleme usw.) Zu Deinem "Appetithappen", Ottmar: Auch in dieser Schaltung haben die Endtransistoren keinen größeren Spannungsbereich zur Verfügung wie der Op-Amp, so dass eine wirklich gute Verstärkung mit Spannungen, die über die Versorgungsspannung des Op-Amps hinausgehen, eben nicht möglich ist! Das ist ja aber gerade mein Problem, das ich gerne lösen würde!! Nochmals Viele Grüße an die hilfsbereite Community hier!! Alfons Geigenberger
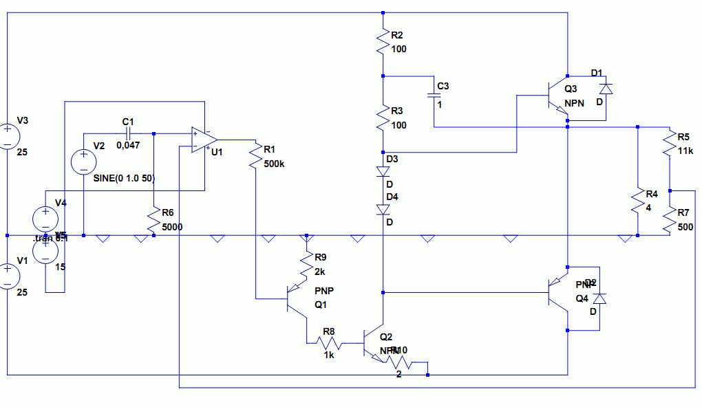
Angenommen der Opamp will eine positive Spannung erzeugen. dazu wird er Strom aus seinem +Ub Pin ziehen und damit einen Basisstrom beim oberen Transistor erzeugt. Die Betriebsspannung der Transistoren kann um die an den Zenerdioden abfallende Spannung höher sein als am Opamp.
>Allerdings macht Jens G. recht eindrucksvoll darauf aufmerksam, dass >eben eine riesige Kluft besteht zwischen Theorie (Lt-Spice) und Praxis >(Eigenbau, Schwingungsprobleme usw.) Simulieren kann man sowas schon. Hängt natürlich immer von den benutzten Modellen ab, die da benutzt werden. Ein gegengekoppelter Verstärker ist ja nichts anderes als ein Regler. Und Regler haben leider das Problem, daß man die "innere Verstärkung" bzw. Open-Loop-Verstärkung (also daß, was der Verstärker ohne Gegenkopplung hätte) nicht beliebig hoch treiben kann. Viel innere Verstärkung ist zwar gut, um Nichtliearitäten im Verstärker (wie sie durch die ruhestromlose Endstufentransis regelrecht forciert werden) auszubügeln. Verschlechtern aber generell die Stabilitätsreserven. Es gibt OPV's, die arbeiten nur bei einer eingestellten Mindestverstärkung sauber. Darunter fangen die ohne irgendwelche Kompensationsmaßnahmen an zu schwingen, weil "zu viel" zurückgekoppelt wird, was dazu noch bei höheren Frequenzen phasengedreht ist. Bei 180° Drehung und v>1 (über die gesamte Rückkopplungsschleife) ist es eben schluß mit "Stabil", und das Ding wird zum Oszillator. Und Wenn Du Transistoren hinterherschaltest, dann bohrst Du ja die innere Verstärkung des OPV auf. Wenn die OPV-Modelle in LTSpice einigermaßen realitätsnah sind, sollten sich solche Effekte simulieren lassen. Such mal nach "stability opamp" oder sowas, dann finden sich schon genug Quellen, die sich damit beschäftigen (ich glaube, bei TI oder LT gab es ma l eine schöne Abhandlung von OPV, inkl. Statbilitätsbetrachtungen). Was ich bezüglich TDA2030 meinte ist ein Beispiel wie der 40W-Verstärker in http://mycaramplifiers.com/tda2030-amplifier-circuit-47.html, allerdings noch mit einer kleinen Zusatzbeschaltung (zwei R's zw. TDA- und Transistorausgängen und Masse), um die Schaltung auch wirklich bis an die Betriebsspannung aussteuern zu können. Finde aber leider kein Beispiel im Netz dazu.
einer schrieb: > > Die Betriebsspannung der Transistoren kann um die an den Zenerdioden > abfallende Spannung höher sein als am Opamp. ... ist mir soweit klar, ABER die Spannung, die "hinter" (also an den Kollektoren - also "lautsprecherseits") den Leistungstransistoren herrscht kann aber doch nicht höher sein als die (durch die Zenerdioden "gedrosselte") Spannungsversorgung des Op-Amp's. Aber genau das wäre mein Ziel.
Alfons Geigenberger schrieb: > ... ist mir soweit klar, ABER die Spannung, die "hinter" (also an den > Kollektoren - also "lautsprecherseits") den Leistungstransistoren > herrscht kann aber doch nicht höher sein als die (durch die Zenerdioden > "gedrosselte") Spannungsversorgung des Op-Amp's. Aber genau das wäre > mein Ziel. Aber genau das ist doch der Witz an der Schaltung mit den Zenerdioden und dem Ausgang am Masse.
Hier mal eine solche Schaltung aus komerzieller Nutzung; gemessene THD: 0.002% @10KhZ, 0.004% @20Khz bei 6VRMS in 30R-Kopfhörer. Die Schaltung lässt sich mit höherer Versorgungsspannung+dickeren Transistoren auf 17WRMS bringen. Was mir nicht gefällt ist dass der Bias-Strom hier aus dem Operationsverstärker kommt; die zweite Schaltung ist mein 5.1-Verstärker; hier habe ich die Transistoren mit einer LED vorgespannt die aus einer Konstantstromquelle gespeist wird. THD@10Khz laut Spice ist 0.000089% bei 17WRMS in 8R; das ist allerdings eher optimistisch. Das Vorspannen der Transistoren ist auf jedem Fall der ELKO-Methode vorzuziehen. In der ELKO-Schaltung liegt ein 100R-Widerstand zwischen OP-Ausgang und Lausprecher und erlaubt dem OP, den Lautsprecher bei niedrigem Pegel (wenn die Transen noch aus sind) selbst anzusteuern. Bei höheren Pegeln stört dieser Widerstand aber; zumindest in meinen SPICE-Simulationen hat er bei vorgespannten Endstufentransen die Verzerrungen erheblich vergrößert. Sollte man also nicht machen. Prinzipiell kann man mit so einer Schaltung Verstärker bauen die "audiophil" (besser als Hifi) sind. Die Verzerrungen werden nochmal reduziert wenn man 2 statt 1 Op-Amp verwendet wobei der 1. die Spannungsverstärkung macht und außer durch den Spannungsteiler (der die Verstärkung festsetzt) fast nicht belastet wird und der 2. mit 100% Feedback die Endstufe ansteuert (prinzipiell: je mehr negative RÜckkopplung, desto niedriger die Verzerrungen). Die Endstufentransen müssen einen hohen Beta haben um die Verzerrungen gering zu halten; Darlington ist hier am einfachsten und unproblematischsten und kann man diskret bauen oder (wie bei mir) integrierte Schaltungen (TIP142/174) nehmen. Der Nachteil ist dass die Endstufe ein Emitterfolger ist und keine Spannungsverstärkung bringt; damit legt der OP-Ausgang die maximale Leistung fest. Übliche Op-Amps können mit +/-18V betrieben werden; der NE5534 kommt mit +/-22V etwas höher; mehr als 17W RMS in 8R ist aber auch damit nicht drin. Texas Instruments hat spezielle Opamps wie den OPA551 oder OPA552 (besser!) die mit +/-30V betrieben werden können und auch für Audioanwendungen geeignet sind; damit lassen sich höhere Ausgangsleistungen (50W vielleicht) erreichen. Wenn man 2 Verstärker brückt wären das schon 100W was m.M. für den Heimbereich schon Overkill ist (wenn man nicht grad Parties feiert) - das meiste Musikhören zuhause findet zwischen 1 und 5W RMS statt, und die Leistungsangaben auf käuflichen Verstärkern eh zu 99% pure Phantasie. Grad bei Autoendstufen steht gerne schonmal 700W drauf wo 7W drin sind, kein Witz. Wenn man eine weitere Verstärkungsstufe in die Feedback-Schleife einbaut kommt man natürlich zu beliebig hoher Leistung aber dann wird's hässlich weil dadurch zusätzliche Phasenverschiebung entsteht und der Verstärker im HF-Bereich unstabil wird. Damit geht die Einfachheit der Schaltung flöten. Das mit dem Bootstrappen sollte man unbedingt mal ausprobieren; werde das bei Zeiten mal durchsimulieren. Die Möglichkeit, einen audiophilen Verstärker für sagen wir mal 100W nur mit Op-Amp und einigen Transistoren zu bauen hat was.
@ einer (Gast): ???? Ich möchte ja nicht den Op-Amp "nur" von der (zu) hohen Versorgungsspannung schützen; ich möchte die gesamte Spannungsamplitude, die von der Versorgungsspannung zur Verfügung gestellt wird, mit den Endtransistoren "nutzen". Und das gelingt doch mit den Zenerdioden nicht, da die Emitterspannung von Q1 und Q2 nicht über die Zenerdiodenspannung "hinauskommet" (Emitterfolger).
Alfons Geigenberger schrieb: > (Emitterfolger). Schau noch mal hin. Die Transistoren sind nicht als Emitterfolger geschaltet. Hier ist der PNP oben und der NPN unten.
@einer Sehe ich das richtig dass die PSSR des Op-Amp bei dieser Schaltung komplett nutzlos wird? Die Basen der Endstufe kriegen hier jeden Ripple in der Versorgung direkt ab.
>Und das gelingt doch mit den Zenerdioden >nicht, da die Emitterspannung von Q1 und Q2 nicht über die >Zenerdiodenspannung "hinauskommet" (Emitterfolger). Zieht der OP-Amp bei einer pos. Halbwelle mehr Strom durch die obere Zenerdiode, fällt an R2 mehr Spannung ab; Q2 sieht eine niedrigere Basisspannung und der Kollektorstrom steigt. Das funzt schon, nur schlägt der Ripple auf der Versorgung auf die Basis durch.
Bitte melde dich an um einen Beitrag zu schreiben. Anmeldung ist kostenlos und dauert nur eine Minute.
Bestehender Account
Schon ein Account bei Google/GoogleMail? Keine Anmeldung erforderlich!
Mit Google-Account einloggen
Mit Google-Account einloggen
Noch kein Account? Hier anmelden.




