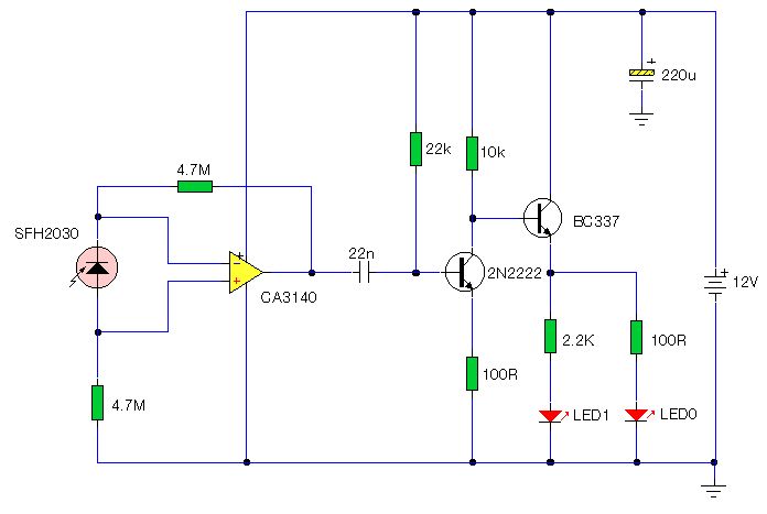
Hi, Ich habe im Netz die Schaltung gefunden. Nun möchte ich diese so abändern das diese mit 5 Volt funktioniert. Kann mir da jemand einen Tipp geben? Kann ich anstatt des CA3140 einen LM358 nehmen. Und nur die Vorwiderstände anpassen? Oder muss ich da noch mehr machen. Vielen Dank Steffen
100R und 10k vom Endtransistor kannst du vielleicht verkleinern. Das kommt auf den LED Typ an, den du als LED0 einbaust. Falls die Kontroll-LED zu schwach ist, kannst du auch den 2.2k vor LED1 verringern.
Steffen schrieb: > Kann ich anstatt des CA3140 einen LM358 nehmen. > Und nur die Vorwiderstände anpassen? CA3140 hat sehr hochohmige Eingänge ( m.W. JFet oder FET ) und sollte wg. der Photodiode auch so bleiben. TL061,071 oder TL081 sollten gehen, wobei der TL061 am wenigsten rauscht.
Bitte melde dich an um einen Beitrag zu schreiben. Anmeldung ist kostenlos und dauert nur eine Minute.
Bestehender Account
Schon ein Account bei Google/GoogleMail? Keine Anmeldung erforderlich!
Mit Google-Account einloggen
Mit Google-Account einloggen
Noch kein Account? Hier anmelden.
