Hallo zusammen ich habe folgendes problem: Als Last habe ich 2 Lüfter. Diese Lüfter sind wärmeabhängig, bei 35°C erreicht der ntc einen widerstandswert bei dem die Lüfter mit 5V gespiesen werden. was bedeutet, das die lüfter auf minimaler drehzahl drehen. das problem ist das bei raumtemperatur die lüfter ''ruckeln'' (nicht drehen, aber auch nicht stillstehen. was kann ich dagegen machen? grüsse
Hallo, als erstes würde ich mal vor und nach dem Spannungsregler die entsprechenden Kondensatoren vorsehen, um ein Schwingen zu verhinder. Falls die Lüfter dann immer noch ruckeln, könnte man die Ausgangsspannung über einen MOSFET und einen Schmitt-Trigger bei der entsprechenden Spannung hochohmig schalten. Allerdings ist der Bauteileaufwand dabei relativ hoch. MfG
Einen Anlaufkondensator so einbauen, das nach dem Einschalten der lüfter erst voll läuft, bis der Kondensator aufgeladen ist hilft. mfG Michael
ich habe folgendes problem: >>Als Last habe ich 2 Lüfter. das ist doch nicht so schlimm. Und so wie es aussieht hast du ein ganz anderes Problem. >>Diese Lüfter sind wärmeabhängig wieso laufen die nicht mit Strom? >>bei 35°C erreicht der ntc einen >>widerstandswert bei dem die Lüfter mit 5V gespiesen werden. Sind wir jetzt in einer Kochsendung. Erst sind die Lüfter wärmeabhängig - laufen also mit Wärme, und dann werden sie gespiesen? Meinst du aufspießen? >>was bedeutet, das die lüfter auf minimaler drehzahl drehen. ok, sie drehen also bei 5V.. >>das problem ist das bei raumtemperatur die lüfter ''ruckeln'' (nicht >>drehen, aber auch nicht stillstehen. Was denn nun, drehen sie bei 5V oder ruckeln sie? Oder ist bei Raumtemp. eine andere Spannung? Wurden die Lüfter bei der Spannung mal an einem unabhängigen Netzteil getestet - wenn es 12V Lüfter sind, kann es ja sein dass sie bei 5V nicht anlaúfen - Schaltung hin oder her... >>was kann ich dagegen machen? Machs wärmer. Nimm keinen 230V Radiallüfter sondern einen 12V Lüfter. Man glaubt es kaum was die Leute hier immer für eine Scheiße schreiben. Zu blöde vernünftige Angaben zu machen. Klare Sätze zu formulieren und klar zu beschreiben was sie überhaupt als IST Stand haben. Warum kann man nicht schreiben was man für Lüfter hat, was für Eigenschaften, Leistungsaufnahme etc... Warum beschreibt man seinen Scheiß Schaltplan nicht, was ist IMM worum gehts, wo ist was angeschlossen - warum sollen wir uns das alles noch erarbeiten.... Wenn es eine "löschen" Taste in diesem Forum gäbe, das wäre mal eine tolle Erfindung - gleich löschen - geistiger Halbdünschiss - weg damit... JJ
guest ak schrieb: > das problem ist > das bei raumtemperatur die lüfter ''ruckeln'' Das Problem musst du an der Wurzel packen: Dazu musst du die Raumtemperatur vermeiden.
Jens!!! Was bist Du denn für ein unfreundlicher und überheblicher Proll?! Du kannst mit den gegebenen Angaben ja wohl das bestehende Problem erfassen. Vorausgesetzt Dein geistiger Horizont lässt es zu die von Dir angemeckerten Defizite selbst logisch herzuleiten... vermutlich liegt da Dein Problem. Unverschämte, selbstverliebte Egomanen gibt's TSTSTS
Also irgendwie muss man so ein Projekt wie dieses kritisieren. Der TE bemängelt, seine Lüfter laufen bei seinem Entwurf nicht wie beabsichtigt. Okay, dann sollte Er sich mal Gedanken machen ab welcher Temperatur die Lüfter schnell und sicher laufen müssen, die Parametrierung der Schaltung entsprechend anpassen und gut ist. Bis zu einer gewissen Temperaturgrenze sind die Lüfter meist nicht unbedingt nötig, sich also auf das Nötige konzentrieren.
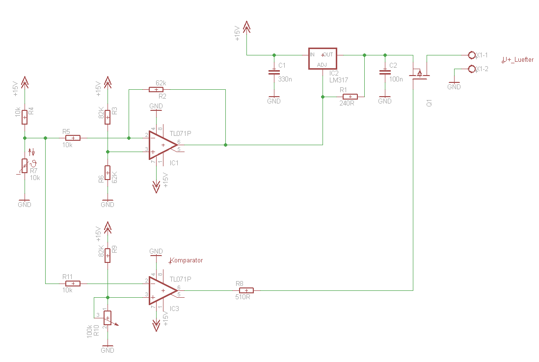
erste frage von jj beantwortet: wärmeabhängig infolge eines NTC widerstandes.. zweite frage: 5V bei 35 Grad, 13.8V (volle leistung meiner lüfter) bei 65 Grad.. dritte frage: er bleibt stehen, bewegt sich ein bisschen und kehrt in seine ausgangsposition zurück, dh, er bewegt sich ca 1 cm weit und wieder zurück... vierte frage: man glaubt es kaum was ein GEWISSER typ hier für eine scheisse schreibt, anstatt normal nachzufragen oder wie die andern effektiv zu helfen..! danke. zu ... : ich möchte aber die Raumtemparatur nicht vermeiden^^ es ist so gedacht, dass die lüfter sich nicht drehen, solange nicht 35 grad erreicht werden :S zu Elko4: wie stellst du dir das mit dem mosfet vor? zu Michael_Oh1: das mit dem anlaufkondensator funktioniert leider nicht.. danke :) ps: die steuerung der lüfter über den ntc funktioniert super, nur bei raumtemperatur (wo die lüfter nicht drehen sollten) ist etwas nicht in ordnung..
Wenn er sich nicht dreht sind 5V einfach zu wenig... Ich hatte mal 120mm Papstlüfter im Rechner Nennspannung 12V.. Die liefen zwar bei 5Volt allerdings nicht aussem Stillstand.
> Die liefen zwar bei 5Volt allerdings nicht aussem Stillstand.
Und auch nur so lange sie neu waren, nicht mit Staub zugesetzt
und die Lager nicht ausgeschlagen, daher ist Temperatzrregelung
Pflicht, und die verhalten sich eigentlich alle so, daß sie erst
mit ganz geringer Leistung anfangen, egal ob linear geregelt
oder PWM.
Ein IBM Laptop, den ich mal hatte, der erst anfing den Lüfter
zu starten wenn eine bestimmte Schwelle überschritten war, der
nervte auch mit seinem spontanen losröhren.
Ups hab mich verlesen. Vergiss den Post. Äh wenn bei 35°C 5V raus kommen wieviel kommen denn bei z.b. 30°C raus? Es sollen ja bei unter 35°C am besten 0V rauskommen. Allerdings verstärkt dein Verstärker ja einfach nur. Dann kommen da vielleicht 4V raus und dann rucken die nur und versuchen anzulaufen.
darum hab ich ja den lm drinnen, trotztdem hab ich am ausgang bei den anschlüssen für den lüfter bei unter 35 grad 0.6V.. :S
guest ak schrieb: > zu Elko4: > > wie stellst du dir das mit dem mosfet vor? Der Spannunsteiler am Komparator müsste dann halt mit R10 auf die Spannung eingestellt werden, bei der die Lüfter anhalten sollen!
@Elko4 vielen dank ich werde es schnellsmöglich noch ausprobieren :)
Elko4 schrieb: > Der Spannunsteiler am Komparator müsste dann halt mit R10 auf die > Spannung eingestellt werden, bei der die Lüfter anhalten sollen! Den Spannunsteiler zum Einstellen etwas niederohmiger und eine hochohmige (470k) Rückkopplung zum nichtinvertierenden Eingang des unteren OPs sorgt für eine kleine Hysterese und vermeidet am Schaltpunkt ein 'Flattern' der Schaltung.
Bitte melde dich an um einen Beitrag zu schreiben. Anmeldung ist kostenlos und dauert nur eine Minute.
Bestehender Account
Schon ein Account bei Google/GoogleMail? Keine Anmeldung erforderlich!
Mit Google-Account einloggen
Mit Google-Account einloggen
Noch kein Account? Hier anmelden.

