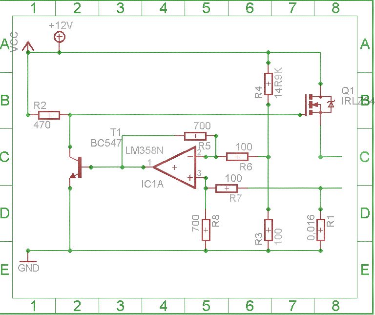
Hidiho Liebe Leute, auch ich habe mich mal an eine KSQ gewagt, welche mal nicht aus einem LM317 besteht. Ich möchte damit später einen TEC betreiben (bei 12V 5A). Nun meine Frage: Funktioniert mein Schaltplan so überhaupt? Vor hatte ich, mittels eines Shunts und eines Differenzverstärkenden OPs die Gatespannung zu abzuleiten (über T1) und den FET wieder zuzusteuern. Damit der Shunt nicht massiv wird, habe ich ihn entsprechend klein gewählt 5A*5A*0,016Ohm = 0,4W (oder?). Habe ich hier einen Denkfehler oder passt meine Idee so weit? Wäre über jede Aussage glücklich. Danke und Gruß Sebastian
Ich habe mich an einer Idee von hier http://www.ledhilfe.de/viewtopic.php?f=35&t=7090 orientiert gehabt, darum bin ich jetzt ehrlich etwas verwundert. Der hier benutze FET ist doch auch ein N-Kanal. Meinen eher bescheidenen Wissen nach müsste doch Gate auf einem positiven Niveau liegen, sodass durchgeschaltet wird. Sobald ich Gate auf GND zieh sollte der FET doch abschnüren, oder etwa nicht?
>Mit Q1 (einem N-Kanal-MOSFET) geht das nicht.
Da kann schon so funktionieren. Allerdings etwas ungewöhnlich, die Last
mit in die Sourceleitung reinzunehmen, denn dann wirkt der Mosfet wie
ein Spannungsfolger, kannst also nicht bis auf volle Spannungs
hochregeln, wenn es nötig sein sollte. Warum die last nicht einfach ins
Drain einschleifen?
Allerdings befürchte ich, daß durch die Zusatzverstärkung durch T1 das
ganze schwingen könnte.
> Funktioniert mein Schaltplan so überhaupt?
Jain. Die Schaltung funktioniert nur statisch, also nach dem Muster:
wenn der Strom durch den Messwiderstand steigt, dann ... und schließlich
wird die Gatespannung abgesenkt und der Strom verringert sich. Aber in
der Praxis wird die Schaltung wegen T1 schwingen und nicht
funktionieren.
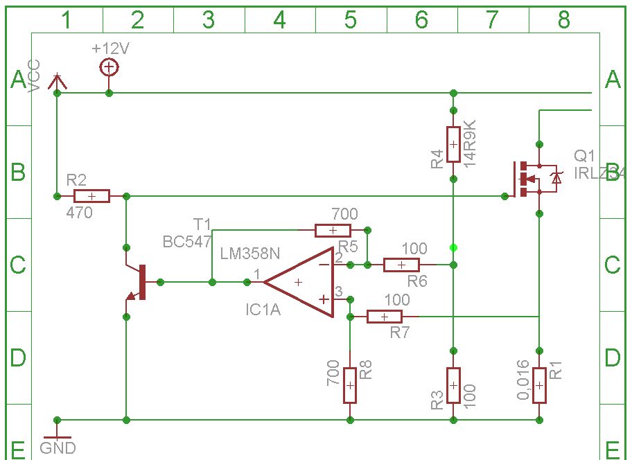
Lass T1 und R2 weg, schließ den Ausgang des OPV ans Gate an, vertausche
die rechten Anschlüsse von R6/R7 und bau eine Frequenzgangkorrektur ein
wie sich hier schon 1000-Mal für genau dieses Problem gezeigt wurde.
meinst du so? Welchen Unterschied macht das denn für mich ob ich die Last im Drain oder im Source habe? Achja und die Grundfrage: Funktioniert das ganze überhaupt, auch mit den berechneten 5A? Habe den OP (Meiner Meinung nach) mit Verstärkung 70 versehen, sodass bei einem zusätzlichen Spannungsabfall von 10mV am Shunt T1 zusteuert. Danke dir schonmal für die 1. Antwort Jens @ Arnor: Hab deinen Beitrag zu spät gesehen. Ich versuch mal deinen Ansatz umzusetzen und zu verstehen. Meld mich wieder wenn ich so weit bin.
>Welchen Unterschied macht das denn für mich ob ich die Last im Drain >oder im Source habe? Source läßt sich ja nur bis Ug-Ugs(th) hochziehen. Also bei 8-9V wäre mehr oder weniger schluß mit der Sourcespannung.
Sebastian Jäschke schrieb: > Habe den OP (Meiner Meinung nach) mit Verstärkung 70 > versehen, Nö, die Verstärkung ist ca 35.
ohje schrieb: > Nö, die Verstärkung ist ca 35. ...und das nur am invertierenden Eingang (deiner Referenz) Wie gross die Verstärkung am nicht invertierenden Eingang ist, darfst du selbst ausrechnen.
Sebastian schrieb: > Ich habe mich an einer Idee von hier > http://www.ledhilfe.de/viewtopic.php?f=35&t=7090 orientiert gehabt, > darum bin ich jetzt ehrlich etwas verwundert. Der hier benutze FET ist > doch auch ein N-Kanal. Aber da ist die Last (D1) ja auch zwischen Versorgung und Drain. Aber das hast Du ja schon geändert. Du wirst sehr wahrscheinlich noch einen Kondensator parallel zu R5 brauchen, damit die Regelung nicht schwingt. Und ein Basiswiderstand für T1 sollte auch noch rein, um den Strom zu begrenzen (Schutz von Transistor und OPV). Gruß Dietrich
ohje schrieb: > ohje schrieb: >> Nö, die Verstärkung ist ca 35. > > ...und das nur am invertierenden Eingang (deiner Referenz) Weil ich sowohl R1 als auch R3 nicht beachtet habe ... Somit ergibt sich dann eine Verstärkung von ca. 31,5 am n.i. Eingang, richtig? Ich fühl mich so extrem unwissend...
Hallo Sebastian, Also allen Unkenrufen zum Trotz, die KSQ funktioniert prächtig - zumindest in der Simulation mit LTspiceIV, nachdem ich die Schaltung in Kleinigkeiten etwas angepasst habe. Der Lastwiderstand über dem Kollektor des BC547 war eindeutig zu gering und musste erhöht werden. Simuliert wurde mit einem Lastwiderstand der zwischen 0,1 und 1 Ohm verändert wurde (mittlere Reihe). Die Lastausregelung ist sehr gut (untere Reihe). Ganz oben ist die Ansteuerspannung des n-MOS dargestellt. Gruss Ottmar
Danke Ottmar jetzt bin ich schonmal beruhigt, dass ich es nicht ganz falsch gemacht habe. Ich werd mal schauen, dass ich mir LTspiceIV auch mal zulegen (sofern eine Lizenz hierfür nicht zu teuer ist) . Ich werd mir mal die Teile besorgen und das ganze dann aufbauen; berichte dann natürlich wies ausging, und nicht doch was schwingt oder abraucht :P. Ich bedanke mich zumindest mal an allen Teilnehmern. Gruß Sebastian
Hallo Sebastian, LTspice ist kostenlos, da brauchst Du keine Lizenz! Lade die Software doch einfach von dieser Seite herunter: [http://www.linear.com/designtools/software/#Spice] Schau auch mal diese Linkliste an: [http://www.elektronikbasteln.pl7.de/linkliste-zu-ltspice.html] Gruss Ottmar
Bitte melde dich an um einen Beitrag zu schreiben. Anmeldung ist kostenlos und dauert nur eine Minute.
Bestehender Account
Schon ein Account bei Google/GoogleMail? Keine Anmeldung erforderlich!
Mit Google-Account einloggen
Mit Google-Account einloggen
Noch kein Account? Hier anmelden.


