Hoi, ich habe da n Prob, ich hab da n Gerät das mit USB Betrieben wird. Es kann kommunizieren aber auch autonom Arbeiten. Deshalb habe ich nen USB Stecker mit Spannungsregler und Batterien gebaut. Funzt aber nicht (Lämpchen leuchtet nicht auf :)) Auf dem Gerät ist ein FT232R. Muss man da noch was beachten oder ? Habe einfach aufm USB Stecker +- angesteckt die andren zwei liegen in der Luft.
Hi, und wenn du noch GND mit dem PC verbindest gehts wahrscheinlich.
Och nö. Glaubst Du wirklich, dass die jemand helfen wird, wenn du so ein unstrukturiertes, nichts sagendes Posting erzeugst? Ich habe absolut nicht verstanden, was du da gemacht hast. Du gibst keinen Schaltplan an, wir wissen nicht was du für einen Regler verwendest, welche und wie viele Batterien. Wir wissen auch nicht, was das für ein Gerät ist und ob sich das ohne aktiven USB überhaupt über den USB-Anschluss versorgen lässt. Und was hast Du schon zur Fehlersuche unternommen? Hast du z.B. mal versucht, die 5 Volt anders als über deine Schaltung zu erzeugen?
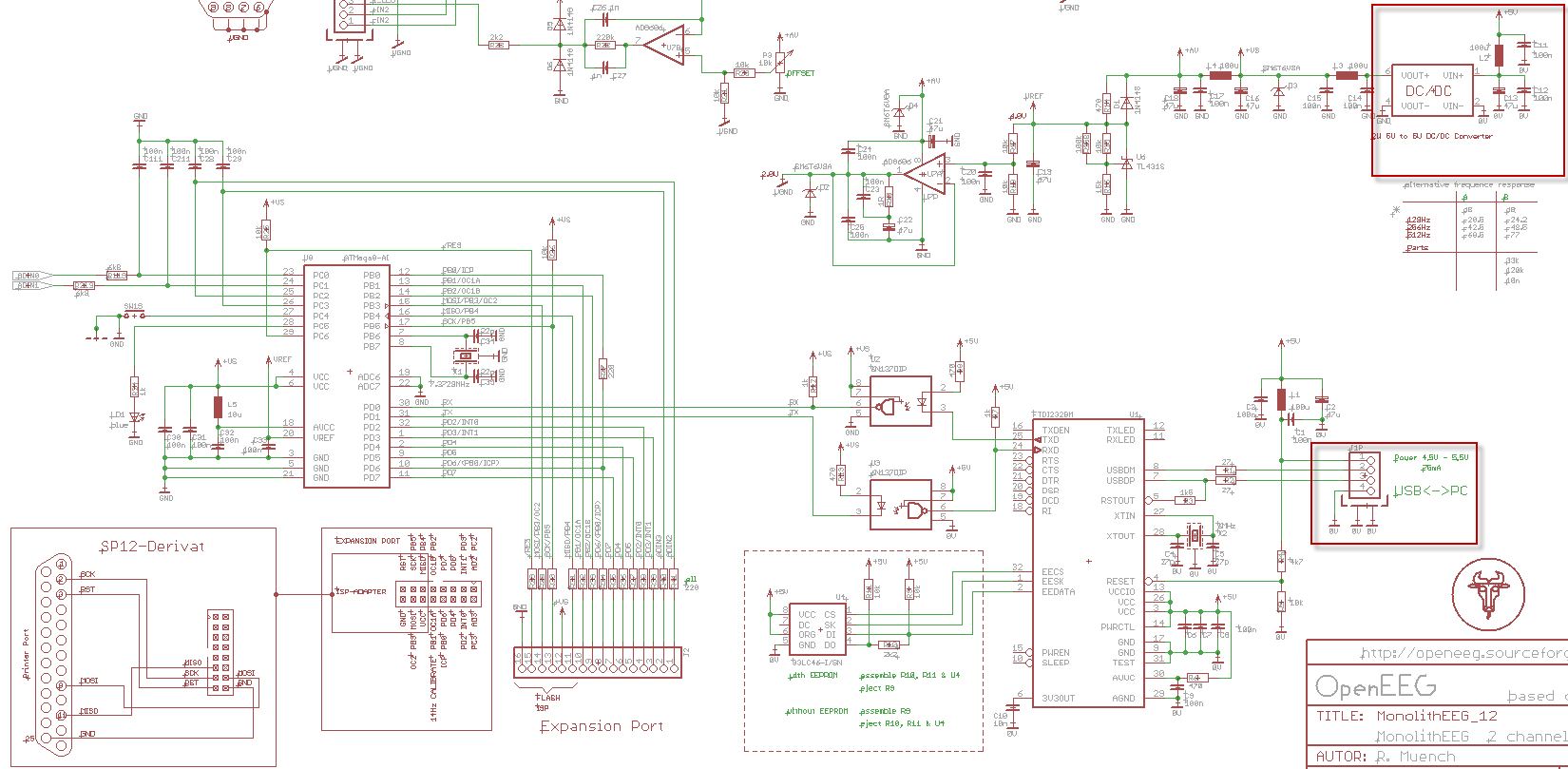
JOo also da ist die Schaltung. Die 5V sollten eig. direkt an den DC/DC und der Versorgt den uC und der macht ne LED an. Da tut sich aber nichts, wundert mit prutal.
Spannungsregler ist 7805, der gibt auch 5V aus. Am USB Stecker hab ich 1->+ und 4->- laut wiki.
Muss man die Datenleitungen auch irgendwo anschließen ?
Was für Batterien benutzt du? Der 7805 braucht schon so 6,5V, damit der auch 5V am Ausgang liefert.
8x1,2V Akkus->10V. VOll komisch ich checks nich. Hab sogar meinen Stecker mit dem vom PC verglichen. Gleiche Pins gleiche SPannung.
Hast du mal geschaut, welcher Pegel auf der Rx-Leitung ist? Vielleicht dauerhaft L, ich weiss gar nicht, was der UART damit macht. Könnte eine Fehlerquelle sein.
Stecks mal in einen USB Hub ohne Verbindung zum PC und guck, obs dann geht. Alternativ nimm mal eines dieser USB Adapter zum Laden im Auto o.ä. Dann weisst du obs der Stecker ist, deine Belegung, oder die fehlenden Daten.
Hat der 7805 auch die üblichen Kondensatoren am Ein- und Ausgang?
Brain schrieb: > Spannungsregler ist 7805, der gibt auch 5V aus. > Am USB Stecker hab ich 1->+ und 4->- laut wiki. Du hast schon die äusseren pins verbunden (bei einem USB A-Stecker)? Also GND und VCC, nicht D+ und D-? Da diese Invertiert sind liegt da nämlich auch immer auf dem einen GND und auf dem anderen 3.3V... Prüfe mal ob dein "-" eine Verbidung mit der Schirmung hat. Wenn nicht: Falsch verbunden. mfg Andreas
Bitte melde dich an um einen Beitrag zu schreiben. Anmeldung ist kostenlos und dauert nur eine Minute.
Bestehender Account
Schon ein Account bei Google/GoogleMail? Keine Anmeldung erforderlich!
Mit Google-Account einloggen
Mit Google-Account einloggen
Noch kein Account? Hier anmelden.
