Ich entwerfe gerade die erste eigene Platine mit einem STM32F105R8T6. Tips? Einwende? Zweifel? Kritik? Ist auch meine erste zweilagige Platine. Wäre super wenn ihr mir Tips geben könntet. MfG, GI
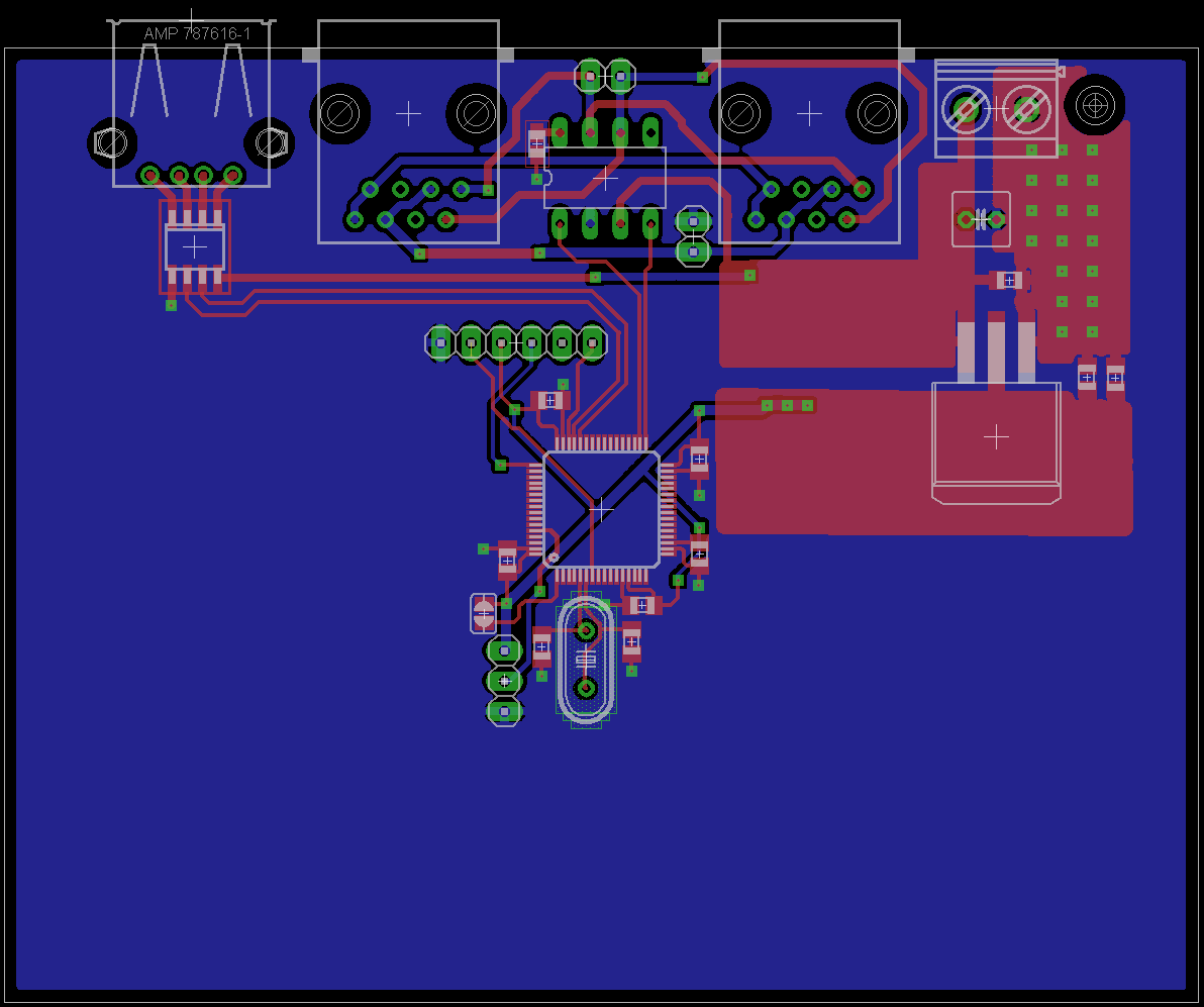
Sieht lustig aus... Nicht rechtwinklige Polygone, schiefe Leiterbahnen... Und sogar eine Luftlinie...
Hi, nur überflogen, aber:
1.) Alle deine Bauteile haben keine Values, zumindestens bei mir!?!?
2.) du hast nen Airwire an der Stiftleiste über dem µC. von links der
2te Pin.
3.) Deine Abblock Kondensatoren sind naja, schau mal ins Datasheet,ich
würde zumindestens an VDDA und VCC noch mal jeweils nen 10µF klemmen.
4.) Der Usb Teil geht gar nit. Leitungen viel zu dünn (hast du überhaupt
die Dicke der Bahnen und den Abstand der differnziellen Leiterführung
berechnet ???). RC Teil fehlt.
Der ID Pin ist nicht dran. Oder zumindestens, wenn du den nit haben
willst nen Pin mit 1,5k Pull Up auf D+ .
5.) Leiterführung allgemein sehr unschön.
Fazit: mach das am besten alles neu. Ist nicht böse gemeint, aber du
scheinst am Anfang zu stehen.
Bei Fragen zu einzelnen Teilen, frage hier einfach nach und mach das
alles Step by Step neu.
Viel Erfolg.
Sorry, hier die Bilder. Die schiefen Polygone sind keine Absicht, sind momentan eh nur als obtischer Platzhalter da, werden nochmal neu gezeichnet. Schiefe Leiterbahn seh ich grad nur eine, und die hängt mit am linken Polygon, wird also auch noch neu geroutet. Luftlinie? wo? Dass es optisch noch nicht ganz hübsch ist, ist mir klar, da wird eh nochmal alles hin und hergeschoben bis es hübsch ist. Aber erst zum Schluss. Was fällt euch elektrisch dazu ein? Vielleicht kann sich ein Kenner mal den Schaltplan ansehen.
Also ich würde zumindest einige komplette Ports exponieren, damit man die Sache universeller benutzen kann. Platz genug wäre ja. Oder vllt. doch 'ne Platine, wo man ein Discovery raufstecken kann ? Gerade die Discovery's kranken ja daran, da sie nicht auf ein normales Breadboard passen, könnte also vllt. sogar ein Geschäft werden :P Ausserdem fehlen mir da ein oder zwei mittlere Elkos, so im 10-47 uF Bereich am Vcc.
Georg Ious schrieb: > Tips? Einwende? Zweifel? Kritik? Tips: ja. EinwÄnde: auch. Deine Art, Stromlaufpläne zu machen ist schlecht. Ich weiß, daß Amis und Chinesen sich so ähnlich benehmen - trotzdem finde ich das grottenschlecht. Mache bitte Schaltpläne und nicht einfach bloß ein Strichel an jedem Bauteil. Bei deiner Malweise sucht man sich halbtot bevor man herausfindet, wo ein Signal herkommt und wo es hinführt und was alles dazu gehört. Ich schicke dir mal ein Beispiel zur Ansicht. Das ist zwar ein noch nicht vollendetes Projekt, aber du wirst beim Angucken sehen, wie es besser als dein Werk aussehen sollte. Benutze Busse, um Signale sinnvoll zusammenzufassen, ziehe Net-Linien von Bauteil zu Bauteil und wenn ein Signal aus dem aktuellen Blatt herusführt, dann zeichne einen Wire in Richtung Rand und beschrifte ihn mit einem Label. W.S.
Hallo, zum Layout haben ja schon einige was gesagt. Da will ich jetzt nichts zu sagen. Ich rate dir aber mal den DRC Knopf zu drücken. Die Design Rules solltest du bei Gelegenheit mal einstellen, dann verschwinden die Fehler beim µC. Trotzdem wirst du dann sehen das du bei C1 wohl ein Overlap hast. Kleiner Tipp, wenn du keine Ahnung hast wie man die Design Rules einstellt dann nehme z.B. die von der Firma Leiton. Dort kann man welche runterladen. Das befreit dich aber nicht davon dir eigene Gedanken zu machen. Gruß Frank
Georg Ious schrieb: > Was fällt euch elektrisch dazu ein? Vielleicht kann sich ein Kenner mal > den Schaltplan ansehen. Liest du eigentlich auch die Kommentare oder schreibst du nur?!? Mein kleiner Beitrag zur Sache siehe oben(kopfschüttel). Und mach bitte das nächste mal nen Schaltplan, der nen bissl Bus orientierter und komprimierter ist. Das ist echt alles schwer zu lesen. Wie gesagt nimm das nit böse ist alles lernphase. Jeder fängt mal klein an! 55
Oje, und bevor ich ins Bett gehe, nur zur Vollständigkeit. Stromkompensierte Datenleitungsdrossel gehören auch noch in den Usb Teil rein. Na gut du willst keine EMV Prüfung! Nur falls jemand anderes den Thread liest! N8 55
Bitte melde dich an um einen Beitrag zu schreiben. Anmeldung ist kostenlos und dauert nur eine Minute.
Bestehender Account
Schon ein Account bei Google/GoogleMail? Keine Anmeldung erforderlich!
Mit Google-Account einloggen
Mit Google-Account einloggen
Noch kein Account? Hier anmelden.



