Hallo, Ich habe mir folgende Schaltung nachgebaut: http://www.mh-audio.nl/gif/plasma/arc-speaker_TL494.png Doch statt den Mosfet und 10R Widerstand habe ich meine Halbbrücke angeschlossen (quasi an R11 - Siehe Anhang). Nur jetzt habe ich folgendes Problem: Die Halbbrücke zieht mit angeschlossenem GDT ohne Netzspannungsteil ca. 1A bei ca. 1µSek Risetime und 50kHz, ohne Audiosignal - Die Originalschaltung von CTClabs zieht bei mir nur 300mA bei 40nSek Risetime und 420kHz. Nun meine Frage: Wie kann ich die Risetime von den TL494 verschnellern (bräuchte ca. 40 bis 50nSek)? Mfg Pascal
Bei der Schaltung aus dem Link ist mehr faul, eine langsame Risetime kann da sogar positiv sein. Die Schaltung aus dem Bild ist realtiv langsam. Da sind zum einen die Transistoren dran schuld, und dann gehen die Transistoren noch in die Sättigung. Das kann man z.B. mit Schottkydioden verhindern. Die beiden MOSFETs direkt gekoppelt anzusteuern ist auch nicht zu empfehlen.
Ulrich schrieb: > Die Schaltung aus dem Bild ist realtiv langsam. Da sind zum einen die > Transistoren dran schuld, und dann gehen die Transistoren noch in die > Sättigung. Das kann man z.B. mit Schottkydioden verhindern. Die beiden > MOSFETs direkt gekoppelt anzusteuern ist auch nicht zu empfehlen. Also bei mir funktioniert die Schaltung mit einer ausreichend schnellen Risetime perfekt. Ist die Risetime allerdings zu langsam, steigt der Stromverbrauch rapide an. Mfg
Pascal H. schrieb: > Wie kann ich die Risetime von den TL494 verschnellern Du solltest einfach beide Ausgänge verwenden.
Das Problem hat der TL494 immer wenn er in den nichtleitenden Zustand soll. Da verschleifen immer die Flanken weil der keinen Gegentakt-Ausgang hat... Wieso nimmst Du für Deine Teslaspule nicht einen SG3525 oder UC3825?
Ben _ schrieb: > Wieso nimmst Du für Deine Teslaspule nicht einen SG3525 oder UC3825? Für meine Teslaspule nehme ich den Originalschaltplan von ctclabs her (minisstc2.1). Den TL494 hab ich hier nur benutzt, da ich meinen Zeilentrafo wieder gefunden habe, und mir jetzt nen Plasmaspeaker bauen möchte. Am liebsten wäre es mir gewesen, wenn ich die Originalschaltung meiner SSTC mit den 2 NEs benutzen könnte, jedoch arbeitet so ein Zeilentrafo nur bis ca. 70-100kHz, und meine SSTC bei 420kHz. hinz schrieb: > Du solltest einfach beide Ausgänge verwenden. Ok, ich werde dann mal beide Ausgänge anschließen, und berichten. Mfg Pascal
Für mich ist hier der Trafo schuld. 22mm Kerndurchmesser sind für sowas schon viel zu groß. Auch müssen die Wicklungen unbedingt bifilar gewickelt sein, das macht bei den Flanken DEN Unterschied. 220µ klingt nach Elkos, ggf. Kerkos/Folie/Tantal verwenden.
**G** Okay - aber die Ähnlichkeit mit der Teslaspulen-Anwendung mußt Du mir zugestehen. :D Schau Dir den SG3525 wenigstens mal an. Der kann in etwa das gleiche was der TL494 auch kann und hat zwei Ausgänge mit Gegentaktstufen, die den Gate-Driver-Trafo direkt treiben können.
0815 schrieb: > Für mich ist hier der Trafo schuld. 22mm Kerndurchmesser sind für sowas > schon viel zu groß. Auch müssen die Wicklungen unbedingt bifilar > gewickelt sein, das macht bei den Flanken DEN Unterschied. Den GDT habe ich 1:1:1 Trifilar gewickelt, und am Ausgang habe ich mit der Originalschaltung von ctclabs ca. 30nSek Risetime -> Am Übertrager liegt es nicht. Ben _ schrieb: > **G** Okay - aber die Ähnlichkeit mit der Teslaspulen-Anwendung mußt Du > mir zugestehen. :D > > Schau Dir den SG3525 wenigstens mal an. Der kann in etwa das gleiche was > der TL494 auch kann und hat zwei Ausgänge mit Gegentaktstufen, die den > Gate-Driver-Trafo direkt treiben können. Naja, das ist ja auch ein 2in1 Gerät. Einmal habe ich einen LF teil (tl494 - bis 80kHz) und einen "HF" teil (NE555 - 420kHz). Der LF teil ist nur da, um den Zeilentrafo zu benutzen. Wenn der LF Modus eingestellt ist, dann wird die Leistungshalbbrücke mit den irfp460 mit 30V angesteuert, wähle ich den HF Modus, dann wird die Leistungshalbbrücke mit 230V @ 420kHz angesteuert. Ich hab also folgende Schaltpläne kombiniert: http://www.ctc-labs.de/sstc21shematic.jpg http://www.mh-audio.nl/gif/plasma/arc-speaker_TL494.png Vor R11 ist dann ein Umschalter, mit den ich dann zwischen den beiden Ansteuerungen umschalten kann Sprich: LF -> Zeilentrafo HF -> Teslaspule Ich werde dann heute oder Morgen mal Fotos vom Aufbau und ein kleines Video machen... Mfg
Nimm mal die komplette Emitterfolgerstufe raus, incl. R11-R15. Dann einen niederohmigen Widerstand an den Ausgang des 494er, und zwei sehr schnelle, recht hochohmige Mosfets als Treiber (missbrauche dazu gern alte IRF820 o.ä.) R16 und C8 ebenfalls raus. Stattdessen schnelle Freilaufdioden für die Treibermosfets... Den open collector des 494er kann man auch mit solch einer "halben" Emitterfolgerstufe +4148 zum push-pull machen. Ist aber irgendwie auch nichts für sie und nichts für ihn...
"Wie Risetime vom Tl494 verschnellern" Soll das heißen, das d/dt (t_r) verkleinert werden soll oder wie meinst du das mit der Geschwindigkeitsänderung einer Anstiegszeit. Das ist ja, wie wenn eine Temperatur wärmer wird ...
... schrieb: > "Wie Risetime vom Tl494 verschnellern" > Soll das heißen, das d/dt (t_r) verkleinert werden soll oder wie meinst > du das mit der Geschwindigkeitsänderung einer Anstiegszeit. > > Das ist ja, wie wenn eine Temperatur wärmer wird ... Mein Problem ist, dass die Anstiegszeit bis zu 1µSek beträgt. Ich bräuchte aber so Maximal 50 bis 100nSek, damit sich die Mosfets Q4 und Q3 nicht zu sehr erwärmen. Pascal H. schrieb: > hinz schrieb: >> Du solltest einfach beide Ausgänge verwenden. > > Ok, ich werde dann mal beide Ausgänge anschließen, und berichten. So, Ich hab jetzt mal beide Ausgänge angeschlossen, und die Schaltung zieht immer noch ca.990mA. Die Mosfets Q4 und Q3 werden dabei so heiß, dass ich mich schon dran verbrannt habe... Meine Überlegung wäre jetzt einen Komparator dahinter zuschalten, welcher bei ca. 2/3 der Spannung umschaltet. Daraus erhoffe ich mir dann eine schnellere Risetime. Gibt es sonst noch andere Möglichkeiten, durch Zusatzbeschaltung die Risetime zu verschnellern? Mfg
Pascal H. schrieb: > Ich hab jetzt mal beide Ausgänge angeschlossen, und die Schaltung zieht > immer noch ca.990mA. Du hast die Ausgänge einfach parallel geschaltet? So war das nicht gemeint. > Die Mosfets Q4 und Q3 werden dabei so heiß, dass > ich mich schon dran verbrannt habe... Shoot-Through halt, Murks eben.
hinz schrieb: > Du hast die Ausgänge einfach parallel geschaltet? So war das nicht > gemeint. Ja, da man das bei vielen Schaltplänen im Internet so sieht. Mfg
Pascal H. schrieb: > Gibt es sonst noch andere Möglichkeiten, durch Zusatzbeschaltung die > > Risetime zu verschnellern? Ja, siehe meinen letzten Beitrag.
Nimm halt einen fertigen Mosfet-Treiber, der high- und lowside treibt. Den kannst du einfach "dazwischenschalten". Der kümmert sich auch darum, dass z.B. kein shoot-through auftritt und die Gates schnell genug ge- und entladen werden. Halbe Miete dabei ist natürlich das Layout! Generell glaube ich, du hast wenig Vorstellung davon, was denn Nanosekunden so bedeuten. Wie sieht dein Aufbau aus?
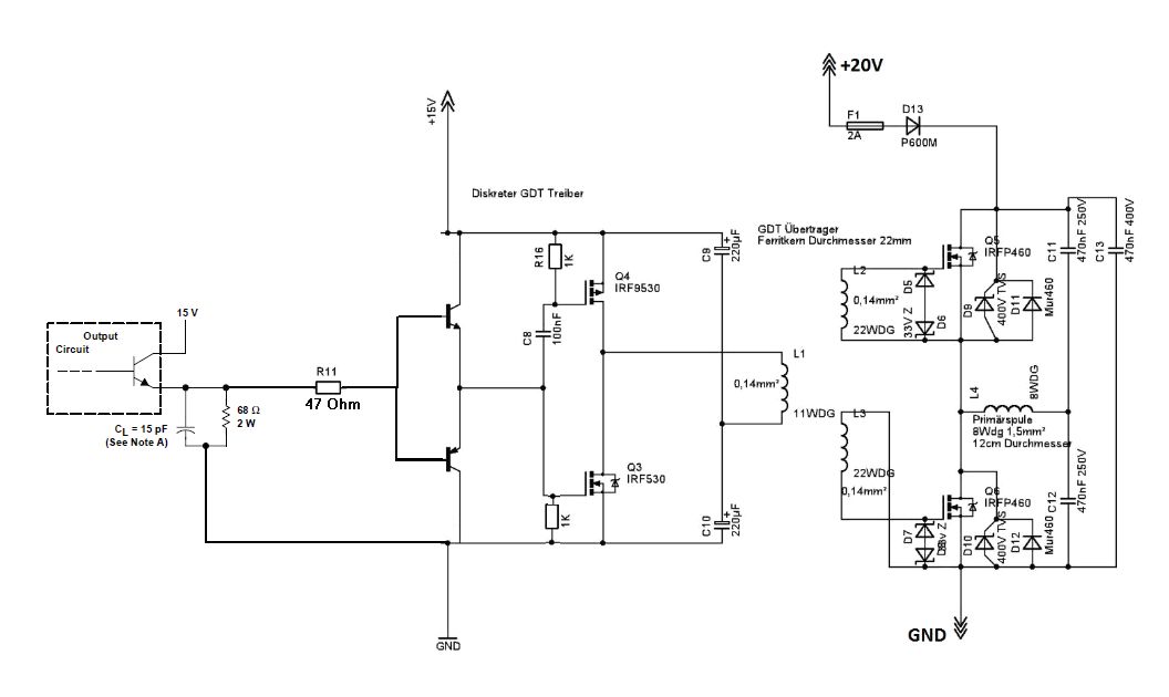
So im Anhang mal mein Aktueller Schaltplan. Die +15V und +20V kommen vom gleichen Netzteil, jedoch werden die 15V aus einen 7815 mit passenden Cs erzeugt. Michael H. schrieb: > Generell glaube ich, du hast wenig Vorstellung davon, was denn > Nanosekunden so bedeuten. Wie sieht dein Aufbau aus? Wenn ich die Originalschaltung von CTClabs nehme, dann habe ich bei 420kHz eine Risetime von 40nSek auf ca.400mA. Ich denke deshalb, dass es nicht am Layout liegt (hab alles auf Lochraster aufgebaut). Anstatt der Primärspule habe ich meinen Zeilentrafo angeschlossen. Die Schaltung zieht dann ca. 2A im Leerlauf. Wenn ich jetzt einen Blitz ziehe (Zündlänge ca. 1cm - Blitzlänge ca. 1,5 bis 2cm) sinkt der Strom auf ca. 1,4 - 1,7A. Die Schaltung zieht ohne angeschlossenen Zeilentroafo ca. 700mA 0815 schrieb: > Nimm mal die komplette Emitterfolgerstufe raus, incl. R11-R15. > Dann einen niederohmigen Widerstand an den Ausgang des 494er, und zwei > sehr schnelle, recht hochohmige Mosfets als Treiber (missbrauche dazu > gern alte IRF820 o.ä.) > R16 und C8 ebenfalls raus. Stattdessen schnelle Freilaufdioden für die > Treibermosfets... > > Den open collector des 494er kann man auch mit solch einer "halben" > Emitterfolgerstufe +4148 zum push-pull machen. Ist aber irgendwie auch > nichts für sie und nichts für ihn... Ok, das werde ich mal testen. Michael H. schrieb: > Nimm halt einen fertigen Mosfet-Treiber, der high- und lowside treibt. > Den kannst du einfach "dazwischenschalten". > Der kümmert sich auch darum, dass z.B. kein shoot-through auftritt und > die Gates schnell genug ge- und entladen werden. Halbe Miete dabei ist > natürlich das Layout! Ich müsste mal schauen, ob der kleine Elektronikladen bei mir um der Ecke Mosftettreiber hat, da ich jetzt ungern für 1 oder 2 ICs beim Conrad oder Reichelt bestelle. Mfg Pascal
Probiers mal so. Den R11 könnte man evtl. auch auf Null reduzieren, falls nichts zurückschießt oder mit einem 1nF überbrücken, um die Flanke steiler zu bekommen. Gruß, Bernd
komisch... Jetzt zieht meine Schaltung ohne Zeilentrafo ca. 500 bis 600mA, und mit Zeilentrafo bis zu 5A bei 4-5cm langen blitzen. Die Mosfets erwärmen sich jetzt auch nicht mehr so stark. Was mich nur wundert: Ich habe nix an der Schaltung geändert, ausser dass ich am tl494 die Pins 9 und 10 zusammengeschlossen habe. Naja, für alle dies interessiert, lade ich die Woche nochmal ein Video vom Zeilentrafo hoch. Und Danke nochmal an alle, die mir geholfen haben. Falls es wieder Probleme geben sollte, dann melde ich mich wieder. Mfg Pascal
So hallo leute, jetzt gibts das nächste Problem: Die Stromversorgung. Und zwar schaffe ich zurzeit ca. 4cm Lange Blitze, und meine Schaltung zieht dabei ca. 3A. Anscheinend braucht die Halbbrücke (ohne Audiomod) dabei sehr viel Strom, da mein 7815 sehr heiß wurde, und ich mich am Kühlkörper (Maße: 50x50x20mm - benutze ein Wärmeleitpad - Material: Alu) verbrannt habe. Also habe ich die 1,5A Version vom 7815 ausgelötet, und die 2A Version kam rein und auf den Kühlkörper. Jetzt geht gar nichts mehr, da der 7815 anscheinend durch den hohen Stromverbrauch einen Kurzschluss detektiert, und abschaltet. Es muss also etwas stärkeres her. Ich habe jetzt die Schaltung im Anhang entworfen, und wollte euch mal fragen, ob es noch Verbesserungsvorschläge gibt. Im worst case zieht die gesamte Schaltung während eines Blitzes 5A bei 20V. An X1-1 und X1-2 liegen 20V an. Die 20V werden auch dazu benutzt den Zeilentrafo anzusteuern. Mfg
Bitte melde dich an um einen Beitrag zu schreiben. Anmeldung ist kostenlos und dauert nur eine Minute.
Bestehender Account
Schon ein Account bei Google/GoogleMail? Keine Anmeldung erforderlich!
Mit Google-Account einloggen
Mit Google-Account einloggen
Noch kein Account? Hier anmelden.



