Sehr geehrte Forum-Nutzer, ich hab da mal eine Frage: Ich habe eine kleine Wechselspannung (50 Hz) die zwischen 0V und 100 mV variiert. Nun möchte ich gerne über einen Schwellwertschalter, dass ich exact bei 70 mV am Ausgang ein 1-Signal bekomme. Fällt die Spannung unter 70 mV, möchte ich am Ausgang ein 0-signal. Wie müssen die beiden Eingänge beschaltet werden. Wäre evtl. eine kleine Zeichnung, oder verweis auf eine passende Zeichnung möglich? Wie verhält sich das überhaupt bei einer Wechselspannung.Es ist ja ein Sinus-Signal, welches regelmässig einen Nulldurchgang und auch eine negative Welle hat. Geht das überhaupt mit einem Schwellwertschalter, da doch die Spannung immer zwischen Oberwelle (+) und Unterwelle (-) wechselt. Über jede Antwort wäre ich sehr dankbar. MfG Chester
Was Du beschreibst, ist technisch kein Problem und es gibt viele denkbare Lösungen dafür. Welches Lösungskonzept Du am besten umsetzt, hängt aber von verschiedenen Faktoren ab, wie z.B. ob es ein gemeinsames Bezugspotential für das zu messende Signal gibt, was beachtet werden muss, welche Spannungsversorgung für die Messschaltung zur Verfügung steht, welches Frequenzspektrum und welchen Innenwiderstand Deine Signalquelle hat, und wie schnell die Schaltung auf eine Überschreitung der 70mV reagieren soll. In anderen Worten: Erzähl doch einfach mal, worum es geht.
Chester, empfohlener Suchbegriff ist: "Schmitt- Trigger"...
Chester schrieb: > da doch die Spannung immer > zwischen Oberwelle (+) und Unterwelle (-) wechselt. Er hat die Dauerwelle und die Perfekte-Welle vergessen! (scnr) mfg mf
Chester schrieb: > Geht das überhaupt mit einem Schwellwertschalter, da doch die Spannung > immer zwischen Oberwelle (+) und Unterwelle (-) wechselt. Spannungen sind nur Potentialdifferenzen, also keine Angst ...
Chester schrieb: > Ich habe eine kleine Wechselspannung (50 Hz) die zwischen 0V und 100 mV > variiert. > Nun möchte ich gerne über einen Schwellwertschalter, dass ich exact bei > 70 mV am > Ausgang ein 1-Signal bekomme. Fällt die Spannung unter 70 mV, möchte ich > am Ausgang ein > 0-signal. Solche Schwellwertschalter funktionieren nur mit Gleichspannung zuverlässig. Deshalb solltest Du Deine Wechselspannung gleichrichten. Dazu dürfte es zweckmässig sein, si vorher etwa um den Faktor 50 zu verstärken. Gruss Harald
> Geht das überhaupt Zumindest ist deine Beschreibung Humbug... Eben weil eine Wechselspannug nucht konstante z.B. 70mV hat. Sie hat entweder eine Spitzenspannung von 70mV, eine effektive Spannung von 70mA oder eine durchschnittliche Spannung von 70mV. Du kannst natürlich die Spannung erst mal gleichrichten, das macht man bei so kleinen Spannungen mit aktiven Gleichrichtern, damit du nicht mehr zwischen negativen und positiven Spannungsanteilen unterscheiden musst (es sei denn, du willst das ). http://www.vias.org/mikroelektronik/oa_exp_vollwgleichrt.html Falls du mit den 70mA den Durchschnitt meinst, kannst du den Mittelwert von dessen Ausgangssignal bilden und in den 70mV Schwellwertschalter stecken | \ ---R---+---|S >-- | | / C | GND Oder du baust einen Spitzenwertgleichrichter LT1715 in --+-----|+\ 1N5711 dieser Widerstand verhindert overshoot | | >--|>|--2k--+--+--+-- out 50R +--|-/ | | | | | | 1nF 1M Widerstand bestimmt decay Zeit | +-----------------+ | | GND -+-----------------------+--+-- für den Effektivwert muß man tiefer in die Trickkiste greifen, Beispiele im Datenblatt des AD536.
Vielen Dank für die konstruktiven Antworten. Im Übrigen nicht Humbug, sondern Hambug. Also es dreht sich um eine kleine Spule, durch die ein Wechselstrom fließt. (230 V; AC - von 0 A bis 20 A) Diese Spule liefert mir eine kleine Wechselspannung. Ich denke auch, dass es das Beste ist, diese erst zu verstärken, dann gleichzurichten, und erst dann den Schwellwertschalter einzusetzen. Wie ist das eigentlich bei so einem Brückengleichrichter? Die Schwellspannungen der Dioden (0,3 V, oder 0,7 V Germanium oder Silizium?),werden die nur zum Durchschalten benötigt, oder habe ich beim Durchschalten einen permanenten Spannungsabfall an den Dioden? Sorry für die, die mehr wissen, wie ich? (Aber darum bin ich ja hier in diesem Forum. Bin schon seit ca 20 Jahren raus aus diesen Themen. Wenn Ihr mir helft, dürft Ihr mich auch ruhig beschimpfen (Vorschläge: Dumpfbacke, Schwachhirn, Anfänger...) Wenn ich an die besagte Spule einen OP dran hänge, was muss ich dabei beachten? Reicht eine Betriebsspannung von 5V, 9V, 12V, 15V DC aus, oder brauche ich unbedingt + 15V - 15V? Also nochmal: Ich hänge direkt an die o. g. Spule einen OP mit ca. 50facher Verstärkung. Dann richte ich die verstärkte Wechselspannung mit einem Brückengleichrichter auf DC gleich. Und dann suche ich den richtigen Schwellwertschalter, der dann bei der vergrösserten Gleichspannung (wenn die besagte Spule grade 70 mV AC (Effektivwert)liefert), mir ein 1-Signal am Ausgang gibt.Fällt die Spulenspannung und damit auch die vergrösserte DC-Spannung, schaltet der Schmitt-Trigger am Ausgang ein 0-Signal. Richtig? Wer wäre denn nun noch bereit, mir diese Schaltung aufzuzeichnen? Ich weiß, ist viel verlangt. Aber für mich ist es wichtig, da ich bei verschiedenen Personen glänzen möchte (u. a.). Vielen Dank im Voraus für konstruktive Antworten, die mir bei meinem Problem helfen. MfG Chester
Chester G. schrieb: > Also es dreht sich um eine kleine Spule, durch die ein Wechselstrom > fließt. > (230 V; AC - von 0 A bis 20 A) Wenn du im Zusammenhang von 20 A von "kleiner Spule" und 70 mV sprichst, kann es sich fast nur um eine Stromzange oder einen ähnlichen festen Aufbau handeln. Nehmen wir mal an, dass die Spule so dimensioniert ist, dass da der Kern nicht in die Sättigung gerät. Ist der Wechselstrom, der da fließt, ein sauberer Sinus oder sind da durch die Charakteristik der/des Verbrauchers wilde Oberwellen drauf? Wo stammen die 70 mV her? Ist das direkt die Induktionsspannung oder sind ist da noch ein Hall-Sensor o.ä. verbaut? In letzterem Fall müßtest du auf jeden Fall einen automatischen Offsetabgleich haben, bevor das Signal gleichgerichtet oder spitzenwertgemessen wird.
Philipp Klostermann schrieb: > In anderen Worten: Erzähl doch einfach mal, worum es geht. Chester G. schrieb: > Also es dreht sich um eine kleine Spule, durch die ein Wechselstrom > fließt. > (230 V; AC - von 0 A bis 20 A) > Diese Spule liefert mir eine kleine Wechselspannung. > ... > Wer wäre denn nun noch bereit, mir diese Schaltung aufzuzeichnen? Das mit der Spule, durch die ein Wechselstrom fließt ist erst mal etwas abstrakt. Mit der Bitte, zu erzählen, worum es geht, meinte ich nicht das eine Bauteil zu beschreiben, an dem eine Spannung abfällt, sondern was Du eigentlich machen willst. beschreibe mal das ganze Setup, in etwas so: "Also, in der Wohnung von meiner Freundin ist eine Lampe, und sie vergisst sie immer auszuschalten. An der Lampe ist ein Hurzgebrumsel (Foto als .jpg) und da habe ich ein Septärää entdeckt (eingescannte Schaltplan-Skizze als .gif). Da habe ich mir überlegt, man könnte... (Text mit mehr als 2 Sätzen)" Wenn Du glänzen willst, musst Du auch etwas Mühe investieren.
Ich möchte es nochmal konkreter beschreiben: Und zwar ist die besagte Spule auf einen Ringkern (lineare Kennlinlie)gewickelt. Durch diesen Ringkern ist ein Kupferdraht (Querschnitt 2,5 hoch 2)gelegt. Durch diesen Kupferdraht fliessen dann zwischen 0 und 20 A AC. Dieser Wechselstrom erzeugt dann die 0 bis 100 mV an den beiden Drahtenden der gewickelten Spule. Ja, ich würde mir gerne mehr Mühe geben, aber mir fehlen halt wichtige Grundlagen, und habe halt die Hoffnung hier einen hilfsbereiten Menschen zu finden. Als Gegenleistung könnte ich ein mystisches *.jpg-Bild anbieten. Dieses Bild ist selbständig auf einem Kerzenglas entstanden. Die Kerze flackerte eine ganze zeitlang (absolut ohne Windzug). Der Kerzenruss hat dann ein seltsames Bild gemalt. Dieses Bild hat zwei Namen: a) Geheimniss des Glaubens, b)der Fuß Gottes. Im Übrigen (für den Fall, dass sich jemand die 20 min Zeit nimmt, und mir kurz die entsprechende Zeichnung anfertigt), ich habe die Programme Visio, und Instrom. Oder aber einfach mit Bleistift auf ein Blatt Papier malen, einscannen, und dann als Datei-Anhang mir zukommen lassen. In der Hoffnung auf Antwort (ja es geht um meine Perle/Perlen)verbleibe ich mit einem freundlichen Gruss Chester
Chester G. schrieb: > Und zwar ist die besagte Spule auf einen Ringkern (lineare > Kennlinlie)gewickelt. Durch diesen Ringkern ist ein Kupferdraht > (Querschnitt 2,5 hoch 2)gelegt. > Durch diesen Kupferdraht fliessen dann zwischen 0 und 20 A AC. Dieser > Wechselstrom erzeugt dann die 0 bis 100 mV an den beiden Drahtenden der > gewickelten Spule. Also ein Stromwandler. Da müsstest Du schon mal etwas genauere Daten haben. Typisch wird ein Stromwandler am Ausgang mit einem Widerstand beschaltet.Sonst hat er nämlich keine lineare Kennlinie mehr. Dann wird die Spannung aber deutlich kleiner, sodas Du auch einen anderen Verstärker brauchst. Es wäre wichtig zu wissen, welches Übersetzungsverhältis Dein Stromwandler hat. Noch besser wäre in Link aufs Datenblatt. Gruss Harald
> Ich hänge direkt an die o. g. Spule einen OP mit ca. > 50facher Verstärkung. > Dann richte ich die verstärkte Wechselspannung mit einem > Brückengleichrichter auf DC gleich. > Und dann suche ich den richtigen Schwellwertschalter Eher Unsinn. Wenn der Verstärker das Signal verstärken kann, dann kann auch ein Schwellwertschalter es direkt erkennen. Und den Spannungsabfall der Dioden des Gleichrichter ausgleichen kann ein aktiver Gleichrichter per OpAmp.
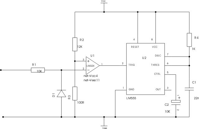
Was soll der Schwellwertschalter schalten? - An der Spule liegt Netzspannung, und somit auch an jedem Bauteil Deiner geplanten Schaltung. Ohne Optokoppler oder zumindest Relais wirst Du nicht Potentialfrei schalten können. Wie wird Deine geplante Schaltung mit Spannung versorgt? - Ich halte diese Frage für schwieriger, als den eigentlichen Schwellwertschalter. Ist die Natur des angeschlossenen Verbrauchers dergestalt, dass er auf beiden Halbwellen gleich viel verbraucht (Z.B. Halogenlampe)? - Im Zweifelsfall ist es einfacher, nur die positiver Halbwelle zu untersuchen und die negative Halbwelle durch Eingangsschutzdioden zu "entsorgen". Ich habe mal einen Schaltungsentwurf als Diskussionsgrundlage anbei gelegt. Für konkrete Werte für die Bauteile fehlen mir noch andere Werte (s.o.)
nein, ich will einfach nur am schmitt-trigger ein 1-signal(wenn ein entsprechender AC-Strom durch den Ringkern fliesst). Damit steuere ich dann einen Transistor an, der dann wieder ein Relais schaltet(Betriebsspannung des Relais 12 V DC) Was ich an das Relais hänge, hat doch nichts mit dem problem der abfrage auf 70 mV zu tun. Oder? mfg chester danke für das schaltbild.
Chester G. schrieb: > nein, ich will einfach nur am schmitt-trigger ein 1-signal(wenn ein > entsprechender AC-Strom durch den Ringkern fliesst). ... und warum willst Du uns nicht mitteilen, um was für einen Stromwandler es sich da handelt? > Damit steuere ich > dann einen Transistor an, der dann wieder ein Relais > schaltet(Betriebsspannung des Relais 12 V DC) > Was ich an das Relais hänge, hat doch nichts mit dem problem der abfrage > auf 70 mV zu tun. Oder? Das nicht; der Stromwandler dagegen spielt eine entscheidende Rolle. Gruss Harald
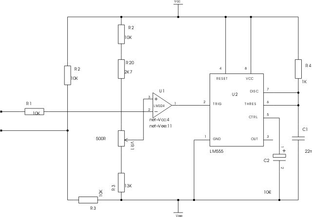
Chester G. schrieb: > nein, ... Nein was? Hier wurden viele Fragen gestellt. > ich will einfach nur am schmitt-trigger ein 1-signal(wenn ein > entsprechender AC-Strom durch den Ringkern fliesst). Ich nehme mal an, mit "am" meinst Du "am Ausgang des". Erstmal: Noch ist gar nicht geklärt, ob Du einen Schmitt-Trigger brauchst, bzw. was der bei einem AC-Signal bewirken soll. > Damit steuere ich > dann einen Transistor an, der dann wieder ein Relais > schaltet(Betriebsspannung des Relais 12 V DC) > Was ich an das Relais hänge, hat doch nichts mit dem problem der abfrage > auf 70 mV zu tun. Oder? Immerhin taucht in meinem Beitrag weiter oben das Wort "Relais" zum ersten mal auf. In diesem Fall hat es tatsächlich keine Bedeutung, was Du schalten willst. Für meinen Schaltungsvorschlag bedeutet das: 1. Vcc = 12V 2. Eine Schwellspannung von 70mV RMS ergibt 70 * sqrt(2) macht etwa 99mV. Ein Spannungsteiler, der aus 12V Vcc eine Vergleichspannung von 99mV macht, bekommst Du mit R2=12K und R3=100R. 3. Die Impulse, die durch das Überschreiten der Schwellspannung erzeugt werden, sind ungeeignet, ein Relais anzusteuern, daher der 555. Er muss Perioden von 1s/50Hz = 0,02s überbrücken. Das macht Werte von 1K und 22 nF für R4 und C1. Man könnte noch durch einen weiteren Spannungsteiler das 0-Niveau etwas anheben und die Widerstände entsprechend anders dimensionieren, aber eigentlich müsste der LM324 bereits so nahe Vee schalten können.
Chester G. schrieb: > Damit steuere ich dann einen Transistor an, der dann wieder ein Relais > schaltet(Betriebsspannung des Relais 12 V DC) Dann möchtest du also nicht den Momentanwert des Stromes, sondern den Effektivwert auswerten, richtig? Dafür brauchst du im einfachsten Fall vor dem Schwellwertdetektor einen Meßgleichrichter und einen Tiefpaß, sonst klappert dein Relais mit 50 bzw. 100 Hz.
Sehr geehrter Herr Klostermann, danke, dass hört sich alles sehr gut an. Wenn ich davon ausgehe, dass Vcc = + 12 V DC, und Vee = - 12 V DC, dann komme ich auf einen Strom, der durch R2 und R3 fliesst von 0,001983 A. (24 V / 12100 Ohm). Bei diesem Strom fällt an R3 (wenn denn R3 = 100 Ohm (dort steht 100R)) eine Spannung von 0,1983 V ab (100 Ohm x 0,001983 A). Weil Sie sagten doch, dass eine Vergleichsspannung von 99mV entstehen würde. Oder habe ich da was falsch gerechnet? Gibts auch eine Lösung, wo ich keine negative DC-Spannung für den OP, bzw für die anderen Halbleiterbauelemente (hier Timer LM555) benötige? MfG Chester
Vee = Masse ; einfache Stromversorgung 12V+ 555 braucht keine duale der 324 auch nicht .
Falls man keinen OP zur Hand hat, dessen Input Voltage Range Vee mit einschließt, oder einem der Betrieb so nahe an Vee zu heikel ist, habe ich das relative 0V-Niveau mit angehoben. Das Trimmpoti ist nötig, um die Toleranzen der Bauteile abzugleichen. P.S. Warum sind wir eigentlich plötzlich per Sie?
Bitte melde dich an um einen Beitrag zu schreiben. Anmeldung ist kostenlos und dauert nur eine Minute.
Bestehender Account
Schon ein Account bei Google/GoogleMail? Keine Anmeldung erforderlich!
Mit Google-Account einloggen
Mit Google-Account einloggen
Noch kein Account? Hier anmelden.


