1.Skizzieren Sie den Verlauf der Diodenkennlinie als Funktion der Bestrahlungsstärke. 2.Zeichnen Sie in die Skizze den Verlauf der Arbeitsgerade (verursacht durch den wirkenden Lastwiderstand) ein. 3.Wie muss man den Arbeitspunkt der LED wählen, damit man die Photodiode mit einem Sinus-modulierten Signal bestrahlen kann? kann da mir jemand helfen ich weiß nicht so genau wie ich auf die fragen eingehen kann
Um diese Uhrzeit können dir sowieso nur noch (evtl. betrunkene) arbeitstzlose Ings helfen. Versuch es morgen mittag noch mal, da haben viele, in Arbeit stehende vielleicht etwas Zeit für dich.
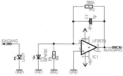
ich glaube die wollen euch ins Boxhorn jagen. 1. 1pF Kondensatoren gibt es nicht. 2. ein Sinus wird hier niemals übertragbar sein, da dazu ein Bias nötig wäre. Viel Spass mit dem Unfug k.
Klaus De lisson schrieb: > ich glaube die wollen euch ins Boxhorn jagen. > 1. 1pF Kondensatoren gibt es nicht. > 2. ein Sinus wird hier niemals übertragbar sein, > da dazu ein Bias nötig wäre. > > Viel Spass mit dem Unfug > > k. das war eine klausuraufgabe???
K. k. schrieb: > das war eine klausuraufgabe das dachte ich mir... ich würde dafür plädieren solche Aufgaben zu verbieten, da sowas nicht sinnvoll lösbar ist. Aber.. mal als Ansatz: Du hast LED1 (eine Leuchtdiode) und nun suchst du dir eine Leuchtdiode aus damit du dich an ein bestimmtes Datenblatt halten kannst. Andererseits kann man sich die Leuchtdiode einfach sparen und von einer definierten Beleuchtungsstärke ausgehen, die dann auf die Photodiode trifft. Leider ist auch die Photodiode nicht näher spezifiziert. Daher tendiere ich dazu, sagen zu wollen dass die Aufgabe nicht lösbar ist. Manchmal träume ich von dem alten Witz, dass man Leute, die solche Fragen verzapfen mit dem Genital an einem Schraubstock befestigen muss. Dann wird die Werkstatt in Brand gesetzt und ein superstumpfes Messer neben den Schraubstock gelegt. Es muss halt richtig weh tun. Gruss k.
Klaus De lisson schrieb: > 1. 1pF Kondensatoren gibt es nicht. dann bilde ich mir die Rolle die ich davon hier liegen habe nur ein?
Mikel schrieb: > dann bilde ich mir die Rolle die ich davon hier liegen habe nur ein? Das vielleicht nicht, aber es ist sinnlos, sich einzubilden, dass man einen 1 pF Kondensator in der Schaltung realisiert hat, wenn man einen davon dort einbaut.
>kann da mir jemand helfen ich weiß nicht so genau wie ich auf die fragen >eingehen kann Was weißt Du nicht so genau? Welche Fragen hast Du? Die Fragen der Hausaufgabe kennen wir schon.
1. Strom steigt mit steigender Bestrahlungstärke 2. Hmmm Strich durch ziehen mit R2 und RL berechnen wo die Arbeitgrade liegt (bzw. liegen sollte) 3. Mittig Aber ich schließe mich der Idee mit dem Schraubstock an 8)
chick schrieb: >>kann da mir jemand helfen ich weiß nicht so genau wie ich auf die fragen >>eingehen kann > > Was weißt Du nicht so genau? Welche Fragen hast Du? Die Fragen der > Hausaufgabe kennen wir schon. genau die fragen der hausaufgabe :-) hmm es ist eine klausurvorbreitungsaufgabe und ich habe sehr viel nach lösüng gesucht aber nicht gefunden dachte vielleicht hilft jemand hier
Hallo hast du dir schon mal das Datenblatt der BFW34 angesehen. Damit ist Frage 1 erledigt. 3: überleg dir mal wo die BFW34 den größten Bereich hat wo ein optisches Signal symmetrisch übertragen werden kann.
karadur schrieb: > Hallo > > > hast du dir schon mal das Datenblatt der BFW34 angesehen. Damit ist > Frage 1 erledigt. > > 3: überleg dir mal wo die BFW34 den größten Bereich hat wo ein optisches > Signal symmetrisch übertragen werden kann. hmm ja aber viel weiter komme ich nicht vorallem wie es aussehen kann
Hallo 1: Wie Uwe schon schrieb und im Datenblatt ersichtlich ist der Strom proportional zur Bestrahlung. Somit eine Gerade. 2: Der Lastwiderstand ist wegen der Gegenkopplung des Ops 0R. 3: Man legt den Arbeitspunkt in die Mitte des Arbeitsbereiches damit für eine Sinussteuerung die obere und die untere Halbwelle ohne Verzerrung mit max. Amplitude übertragen werden können. Aber Kennlinie LED unbekannt, Lichtstrom unbekannt, hat auch mit Sinus nix zu tun. Selbst im falschen Arbeitspunkt kann man einen Sinus übertragen, nur ist der Aussteuerbereich kleiner.
Bitte melde dich an um einen Beitrag zu schreiben. Anmeldung ist kostenlos und dauert nur eine Minute.
Bestehender Account
Schon ein Account bei Google/GoogleMail? Keine Anmeldung erforderlich!
Mit Google-Account einloggen
Mit Google-Account einloggen
Noch kein Account? Hier anmelden.
