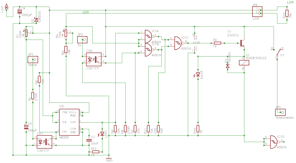
Hallo alle zusammen, mein Name ist Michael, und bin schon länger stiller leser dieses Forums. So nun möchte ich mich an meine erste schaltung wagen. Es soll folgendes sein: In meinem Auto befindet sich eine Alarmanlage die mir bei jedem aufschließen einen Impuls an die Sirene schickt. Mit diesem Impuls möchte ich das Licht des Autos eine bestimmte Zeit einschalten, allerdings nur wenn es Dunkel ist. Die 2. Funktion soll eine Lichtautomatik sein. Das Licht soll dann an gehen wenn der Motor läuft UND es Dunkel ist. Motorlauf bekomme ich über D+ auf die Schaltung. Die beiden Signale (Sirene u. D+) kommen über Optokoppler rein, um Störungen zu vermeiden. Für die Einstellung wie lange das Licht beim auf und abschließen an gehen soll, ist der NE555 als Monoflop zuständig. Ein CD4093 verarbeitet alle Signale mit 2 NAND Gattern. Diese beiden NAND Gatter sind auf ein 3. NAND Gatter geschaltet, wodurch ein NOR entstehen sollte. Das 3. Gatter schaltet dann einen Transistor, und dieser ein Relais. Die beiden LED´s dienen zu debugzwecken. Der große Elko und die Supressordiode sollen die Spannung glätten und vor Spannungsspitzen schützen. So nun würde ich euch bitten da mal drüber zu schauen, und mir eure Meinung zu sagen. Gruß, Michael
>So nun möchte ich mich an meine erste schaltung wagen.
Selten so gelacht. Die erste Schaltung sollte man nie
im Auto einbauen. Die erste Schaltung sollte man nie
an einen Bleiakku anschliessen. Wenn du spielen willst
dann mach das zu Hause.
Deine Coming Home Funktion ist viel einfacher und auch
sicherer durch eine simple Taschenlampe zu ersetzen.
Hi MichaelF, was für ein Auto fährst Du denn? Ich habe bei mir auch so eine Schaltung drinn, allerdings mit uC und Datenbus. Beim Öffnen gehen die Standlichter und Heckleuchten an, beim Schließen sogar die Abblendscheinwerfer (was vorallem im Winter saupraktisch war, da ich immer sehen konnte wo man nicht hintreten sollte (ich kann also Deinen Wunsch nachvollziehen) :-) !
Das wollte ich nicht wissen. Es ist nicht meine erste schaltung in dem Sinn, ich hab schon mehr gemacht und bin auch gelernter IT-Systemelektroniker. ICh möchte nur wissen ob die funktion so gegeben ist wie ich möchte, ob ich das nun in mein Auto oder sonst wo einbaue tut nichts zur Sache. Sei dir versichert, ich weis schon was ich mache ;-)
Alex W. schrieb: > Hi MichaelF, > > was für ein Auto fährst Du denn? Ich habe bei mir auch so eine Schaltung > drinn, allerdings mit uC und Datenbus. Beim Öffnen gehen die > Standlichter und Heckleuchten an, beim Schließen sogar die > Abblendscheinwerfer (was vorallem im Winter saupraktisch war, da ich > immer sehen konnte wo man nicht hintreten sollte (ich kann also Deinen > Wunsch nachvollziehen) :-) ! Opel Vectra 2000 Bj. 90.. Da is nichts mit CAN Bus oder so zu holen :-)
>Das wollte ich nicht wissen. Es ist nicht meine erste schaltung in dem >Sinn, ich hab schon mehr gemacht und bin auch gelernter >IT-Systemelektroniker. Dann solltest du wissen das R11, R10 und R6 überflüssig sind. Jedes IC bekommt einen kleinen 100n zwischen VCC und GND. Den grossen 1000u Elko kannst du dir sparen. Da reichen auch 100u. Deine TVS wird im Auto wohl kaputt gehen. Und noch viel schlimmer: Es gibt keine Sicherung! Wenn die TVS durchlegiert und einen Kurzschluss bildet dann müssen die Kabel oder die Leiterbahnen der Platine als Sicherung herhalten. >ICh möchte nur wissen ob die funktion so gegeben ist wie ich möchte, ob >ich das nun in mein Auto oder sonst wo einbaue tut nichts zur Sache. Wie wärs mit auf dem Steckbrett aufbauen oder simulieren? So hat man das früher gemacht.
Hallo, - R1 ist kurzgeschlossen - Verpolschutz fehlt - bei Eingangsspannungen > 15V bildet D2 einen Kurzschluss - bei Störspitzen wird ggf. D2 zerstört und dann der Rest - ohne Stabiliesierung wird die Schaltung nicht stabil arbeiten - Abblock-Kondensatoren fehlen - beide LED der OK sind nicht gegen negative Impulse geschützt - LED OK2 hat keinen Vorwiderstand - Emitter Relaistreiber kommt an GND, Relais vom Kollektor gegen UB - räume die Schaltung auf, dann wird sie übersichtlicher Otto
- R7 viel zu niederohmig - R3 ebenfalls - Ein- und Ausschaltverzögerung des LDR-Signals fehlt
>- R1 ist kurzgeschlossen > Nö sieh dir mal die grüne Linie an.....
>> Nö > >sieh dir mal die grüne Linie an..... Ach shit, die geht ja quer durch das Poti. >- R3 ebenfalls Nö kann er sogar kurzschliessen. Macht nichts. >- Emitter Relaistreiber kommt an GND, Relais vom Kollektor gegen UB Dem Relais ist es egal ob von den 15V nur noch 14.3V ankommen. Das schaltet bei 8V auch noch. Das geht so.
Wenn die Schaltung mit einer stabilsierten Versorgung betrieben wird, sieht es aber anders aus und ohne Stabilisierung sehe ich für eine sichere Funktion recht schwarz. Den "Nachwiderstand" habe ich übersehen - üblicherweise sollte man aber nach der Klemme (bzw. dem Stecker) direkt den (strombegrenzenden) Widerstand platzieren, damit im Falle eines Kurzschlusses die Leiterbahnen nicht abfackeln (Klenmme D+).
Otto schrieb: > Hallo, > > - R1 ist kurzgeschlossen > -> ok das soll so nicht sein, wird geändert > - Verpolschutz fehlt > brauch kein mensch, wird einmal angeschlossen und fertig > - bei Eingangsspannungen > 15V bildet D2 einen Kurzschluss Im Normalfall sind es 12v bzw. 13,8v > > - bei Störspitzen wird ggf. D2 zerstört und dann der Rest Ok, abhilfe? > > - ohne Stabiliesierung wird die Schaltung nicht stabil arbeiten > Ok, abhilfe? > - Abblock-Kondensatoren fehlen > > - beide LED der OK sind nicht gegen negative Impulse geschützt > ok? War mir nicht bewusst das man sowas brauch? > - LED OK2 hat keinen Vorwiderstand > hat sie doch. > - Emitter Relaistreiber kommt an GND, Relais vom Kollektor gegen UB > > - räume die Schaltung auf, dann wird sie übersichtlicher > > Otto
Dir geht es wohl zu gut - viel Spaß noch....
Otto schrieb: > Dir geht es wohl zu gut - viel Spaß noch.... ?? Was ist denn dein Problem? Also wenn man in diesem forum so neue Leute begrüßt, dann verzichte ich gerne.. Gruß Michael
Hallo,
naja, dafür, dass Du hier an sicherheitskritischen Teilen im Fahrzeug
schrauben möchtest, gehst Du recht naiv an die Sache 'ran. Hast Du Dir
schon einmal überlegt, was Du auf einer kurvigen Straße nachts um halb
drei machst, wenn Dein Lichtsensor ausfällt und beschließt, dass gerade
Tag geworden ist?
Nicht umsonst ist der Verlust der Beleuchtung je nach Sichtweise nach
ASIL B bzw. C eingestuft (je nachdem, wieviel man dem Fahrer zutraut).
Solltest Du jetzt nicht wissen, was ASIL bedeutet: Jedes elektronische
Subsystem im Automobil muss nach der ISO 26262 entwickelt werden,
inkusive Gefahren- und Risikoanalyse (dort wird auch der Automotive
Safety Integrity Level bestimmt), setzen von Sicherheitszielen und
Nachweis, dass diese Ziele erreicht werden. In Deinem Fall also eine
FMEA, eine quantitative Fehlerbaumanalyse, Bestimmung der Einzel- und
Latentfehlerrate sowie des diagnostischen Deckungsgrades und Nachweis,
dass die normativen Vorgaben uner allen Umgebungsbedingungen (je nach
Einbauort -40 bis 140°C, 15%-95% Luftfeuchtigkeit, Spannungsbereich
siehe unten, Vibrationen, Beschleunigungen,...) eingehalten werden. Ein
kurzer Blick auf Deine Schaltung reicht um zu sagen, dass Du davon
Lichtjahre entfernt bist.
Da es Dir aber auch anscheinend egal ist, dass ein Bordnetz zwar nominal
13.8 V hat, zwischen 9V und 16V aber noch normaler Betrieb ist und die
angeschlossenen Elemente 19 V für 1 Stunde und 26 V für 1 Minute (bzw.
-14V ebenfalls für eine Minute) aushalten können müssen, wird es Dir
auch recht egal sein, dass Du persönlich haftbar bist, wenn Du wegen
Deiner Schaltung einen Unfall baust. Und fahrlässige Körperverletztung
oder fahrlässige Tötung nimmt der Staatsanwalt in der Regel nicht auf
die leichte Schulter. Die Versicherung übrigens auch nicht - und die
wird Dir auch dann einen Strick aus Deiner Schaltung drehen, wenn die
gar nicht Schuld am Unfall war, und sich ihr Geld von Dir zurückholen.
Deswegen wird Dir Dein Auto dann auch beim nächsten TÜV oder bei der
nächsten Polizeikontrolle auch ganz schnell stillgelegt, wenn die Herren
oder Damen Deine Schaltung finden. Da sie ja auch noch so schön auf sich
aufmerksam macht, ist die Wahrscheinlichkeit dafür gar nicht mal so
klein.
Prinzipiell hab' ich noch nicht einmal etwas dagegen, dass man solche
Schaltungen selber entwickelt und in sein Auto einbaut (wenn mir auch
Komfortschaltungen, die nicht sicherheitskritische Elemente betreffen
deutlich lieber sind). Dann sollte man sich nur verdammt sicher sein,
dass diese Schaltung niemals Probleme machen wird.
Als "erste Schaltung" ist das mit einer so arroganten Grundeinstellung,
die Du hier bisher gezeigt hast ("ICh möchte nur wissen ob die funktion
so gegeben ist wie ich möchte, ob ich das nun in mein Auto oder sonst wo
einbaue tut nichts zur Sache." - "brauch kein mensch, wird einmal
angeschlossen und fertig" - "Im Normalfall sind es 12v bzw. 13,8v") ist
das denkbarst ungeeignet, denn auch Deine Aussage "Sei dir versichert,
ich weis schon was ich mache ;-)" darf man angesichts Deiner Fragen und
Antworten getrost sehr in Zweifel ziehen.
Überleg Dir also bitte noch einmal ganz genau, ob Du mit Deinem jetzigen
Wissensstand schon so ein Risiko eingehen möchtest...
Schöne Grüße,
Martin
genau,vollkommen richtig. Ich sollte mich schämen. Am Besten geh ich direkt auf die Stille Treppe. Ich werd die experten hier nicht mehr belästigen. Wenn ihr dann mal in der Zeitung lest "Mann zu 100 jahren Haft verurteilt wegen Selbst gelöteter Platine dürft ihr gerne vorbei kommen, und mich auslachen...
Bitte melde dich an um einen Beitrag zu schreiben. Anmeldung ist kostenlos und dauert nur eine Minute.
Bestehender Account
Schon ein Account bei Google/GoogleMail? Keine Anmeldung erforderlich!
Mit Google-Account einloggen
Mit Google-Account einloggen
Noch kein Account? Hier anmelden.
